全面梳理部门间办事事项清单、
大力精简部门间办事材料和流程、
主动探索“一件事”部门联办、
全力攻坚“跑零次”和“网上办”……
今年以来,余杭区积极推进
机关内部“最多跑一次”改革,
形成了“余杭模式”!
一起来看余杭的最新成绩单~
☟☟☟
近日,我区作为全省3个先进地区代表之一,
在全省机关内部“最多跑一次”改革
部署推进会上作了经验交流汇报。
再来了解一下余杭的做法~
全面梳理部门间办事事项清单
今年以来,我区积极探索推进“最多跑一次”改革工作向机关内部管理领域延伸,选取区委组织部、区人力社保局、区财政局、区机关事务服务中心四个部门作为第一批试点单位,全面梳理部门间办事事项清单。目前改革已经由点及面,扩面到全区所有机关单位。
大力精简部门间办事材料和流程
针对机关内部办事材料内容重复多、表单数量多、提交次数多的问题,我区统一编制事项办事指南和流程图,注重材料精简和流程再造。比如,瓶窑镇社区卫生服务中心职工陈某调往百丈镇社区卫生服务中心工作,调入和调出单位的人事管理人员原本需要填写7份表单、339项内容,往返6趟,现在只需要网上采集1份表单次、53项内容,一次不用跑。
主动探索“一件事”部门联办
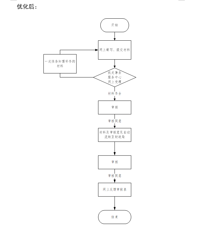
聚焦机关内部办事多个部门多头跑的问题,我区加强部门协同,对涉及多个部门联合审批的部分事项,按照“一件事”的标准执行。近日,余杭区教育局教育资产营运中心工作人员在机关内部“最多跑一次”办事门户上为星桥中心幼儿园新都分园办理房产续租时的申请流程,原本至少需要跑两个单位、跑四趟,现在全流程一次不用跑。
全力攻坚“跑零次”和“网上办”
针对各部门专业办公系统入口繁杂、账号不通的问题,我区依托钉钉建立机关内部协同办事平台,打通自建的通用系统和各专业系统形成办公一张网,统一账号登陆和数据归集。
接下来,余杭区将持续推动
机关内部“最多跑一次”改革向纵深发展!
来看下具体目标和优化提升方法~
到2019年底
下一步,我区将持续优化办事平台,提升界面友好性和系统稳定性,扩展待办提醒、数据监测统计、效能监察等功能,在此基础上,将扩面事项全部纳入该办事平台,提高平台覆盖率和使用率,力争实现“网上办全覆盖”。
把办事人员满意度和获得感作为改革评价的指标,从需求出发,从问题出发,切实改变以往工作中的一些痛点堵点。
把握标准化建设的要求,总结形成事项梳理标准、事项上线标准,加强政府数字化转型背景下的程序合法性研究,探索完善工作程序、工作方式和相关制度,为全省推进政府数字化转型提供可借鉴的余杭经验。
内容支持/区委改革办
编辑/欣梅、一聪