点击蓝字关注我们
电化学测量中的欧姆电压降补偿问题
陈佳琦,叶旭旭,廖玲文,韦臻,许绵乐,陈艳霞*
(合肥微尺度物质科学国家研究中心,中国科学技术大学化学物理系)
摘要:对工作电极与参比电极之间的溶液电阻(Ru)进行准确的欧姆电压降补偿是获取可靠的电化学实验结果的前提,但测量中该如何进行补偿尚未建立规范的操作流程。本文首先探究了工作电极与Luggin毛细管末端距离对Ru的影响。随后对比了Autolab PGSTAT 302N、CHI系列恒电位仪的交流阻抗法与CHI系列恒电位仪所测得Ru的差别。并且以铂电极上的氢析出反应为例,探究了灵敏度、补偿百分比以及仪器等因素对补偿后HER极化曲线带来的影响。深入讨论了产生这些偏差的原因,最后给出了规避和减轻此类问题以实现准确有效的欧姆电压降补偿的建议。
关键词:电化学测试;欧姆电压降补偿;电势阶跃法;电化学阻抗法;灵敏度
1 引言
弄清电化学测量方法可能存在的问题并找到行之有效的消除方法,是研究者获得准确、可靠的实验数据的前提。在常规电化学测量中,如何实现准确的欧姆电压降补偿就是我们经常遇到却未能引起足够重视的一个问题。在常用的三电极电解池体系中,工作电极的电势通过施加在工作电极与参比电极间的电势差控制, 而电流回路由工作电极与对电极构成。尽管参比电极本身没有电流流过,但电流会流经工作电极与参比电极间的溶液,由于该段溶液存在一定的欧姆电阻Ru,会产生相应的欧姆电压降(iRu drop),使得实际施加在工作电极上的电势与实验预设值并不一致。溶液的欧姆电压降导致工作电极的电极电势偏离预设值,如公式(1)所示:
这对恒电位、伏安扫描及电势阶跃等常规电化学测量均会造成影响,致使所得的实验结果与实际情形出现偏差。尤其是在探究反应的动力学特征及电催化反应的构-效关系时,欧姆电压降的存在可严重影响电催化反应动力学的测量结果,甚至导致测得的表观反应活性趋势与实际情形反转。例如,若待测反应动力学很快,即使未补偿的Ru非常小,也可导致测量结果呈现出表观缓慢的动力学行为;根据Nicholson-Shain法求准可逆反应的动力学参数时,即使未补偿的Ru仅造成几毫伏的峰电势差,也可导致得到的反应速率相差几个数量级。
Luggin毛细管常被用于降低欧姆电压降,这一方法由Luggin设计并由Haber首次发表。图S1给出了引入Luggin毛细管的典型三电极电解池的示意图,Luggin毛细管的使用缩短了工作电极与参比电极间的距离从而降低了相应的欧姆电压降,若电极体系中流过较大电流或者溶液电阻较大,欧姆电压降的影响仍然显著。因此,即使在使用Luggin毛细管的三电极体系中进行电化学测量,进一步进行正确、有效的欧姆电压降补偿对获得准确与可靠的实验结果依然至关重要。除改进电解池设计外,对溶液的欧姆电压降最常用的补偿方式有:① 测量后对数据进行数学修正;② 在实验测量中进行实时补偿. 后者主要通过两种方式:i) 电流截断动态补偿;ii) 正反馈补偿。
图S1 含Luggin毛细管的三电极电解池示意图
欧姆电压降的存在会影响电势的扫描速率,若在测量后通过数学计算的方式修正欧姆电压降,将无法修正扫速的变化,严重时所记录的数据将显著偏离理想线性扫描时的行为,因此对测量结果进行后续修正的方法仅适用于不方便进行实时补偿且不存在电势扫速影响的恒电流模式(即控制电流实验)。而在控制电位的实验中如恒电位、电势阶跃、电势扫描法等测量中,在电化学测量的同时由仪器进行实时补偿更为合适。电流截断动态补偿主要适用于Ru不恒定的电化学体系(如反应过程导致界面区离子浓度急剧变化的情形),但频繁中断电流可能使测量结果产生误差,尤其是对高扫描速度的情形。此外,CHI系列与Autolab 302N等国内常用恒电位仪并未配备电流截断动态补偿功能。正反馈补偿则是另一种广泛应用的补偿方式,本文将针对正反馈补偿方式进行分析讨论。
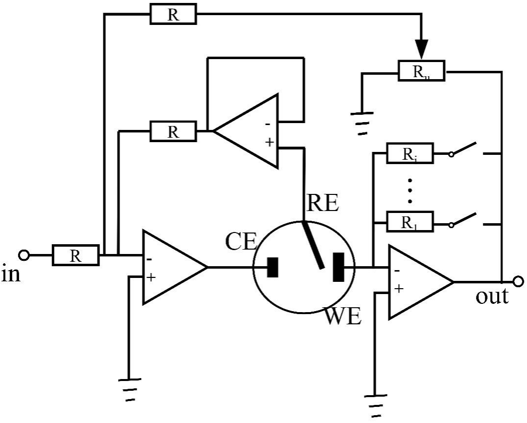
图1为正反馈补偿欧姆电压降的电路原理图,即在传统的恒电位仪电路基础上外加了一个正反馈电路。在进行欧姆降补偿时,电流跟随器输出端电压的一部分通过外部电路反馈到整个电路的电压输入端,修正电势实现对欧姆电压降的补偿。数十年来,研究人员对如何实现正反馈补偿在技术上进行了种种探索,然而并未实现大规模的商品化。商用恒电位仪进行正反馈补偿工作时,其固有问题仍然存在。当前采用的正反馈补偿机制仍然只能全程补偿同一电阻值。 电池元件与控制电路中的运算放大器等可能导致相移,使得校正信号的应用、校正的建立以及对已经进行的校正的感知等都存在时间上的延迟。这些延迟可能会导致对输入电压的过度校正,具体表现为仪器震荡等问题,严重时会失去对电池的控制,因此一般难以实现对溶液电阻造成的欧姆电压降的100%完全补偿,测量中通常采取低于100%的补偿百分比。此外,还存在Ru的测量精度等问题,要完全消除欧姆电压降仍然是一个充满挑战的课题。
图1 常用恒电位仪电路图(含正反馈欧姆降补偿及电流检测灵敏度控制部件)。
为了保证测量数据有效性以及不同来源数据间具有可比性,亟待建立一套标准的欧姆电压降补偿工作流程。在实验操作中,除了正反馈电路系统本身的限制外,补偿工作还会受到诸多因素影响,以致在测量中产生误差,然而这一系列问题常被忽略。相较于其它材料,Pt电极上的氢析出反应已有较为深入的研究,且酸性溶液反应电流变化较大,适于用作模型反应探讨欧姆电压降补偿的效果与偏差。因此,本文选用其作为模型反应,系统地探究与讨论测量过程中欧姆电压降补偿存在的问题与误差以及相关解决办法。以电化学实验室中较为常用的CHI系列及Autolab 302N恒电位仪为例,本文系统展示了工作电极与Luggin毛细管末端距离对所测Ru的影响,补偿百分比、Ru测量方式、灵敏度设置以及仪器等因素对测量结果的影响,并针对如何规避或减轻这些可能存在的误差给出了相关建议。
2 实验
2.1 仪器与试剂
文中的电化学实验由CHI 760E、760D、660C恒电位仪(上海辰华)与Autolab PGSTAT 302N恒电位仪(瑞士万通)完成。实验在三电极的玻璃电解池中进行(图S1),工作电极为多晶Pt(pc-Pt)电极(北斗电工;几何面积:0.196 cm2;粗糙度因子:3.28)与单晶Pt(111)电极(由Clavilier方法制备),参比电极与对电极分别为Ag/AgCl电极与铂丝。文中所有电势都相对于可逆氢参比电极进行校正。采用氮气(99.999%,南京特气)饱和的0.05 mol·L-1 H2SO4、0.5 mol·L-1 H2SO4 (Sigma-Aldrich)以及0.1 mol·L-1 HClO4 (Sigma-Aldrich)作为支持电解液。
1.2 实验方法
多晶Pt电极在实验前通过循环伏安扫描进行电化学清洗,单晶Pt(111)电极在实验前需通过氢焰退火,待得到稳定特征曲线后再进行Ru测量及后续实验。
在进行欧姆电压降补偿前,需确定Ru的值。具体通过如下两种方法测量:①电势阶跃法(Potential step method,STEP)。CHI恒电位仪自动补偿功能中,选定一双电层区间的电位(0.4 V vs RHE),仪器将在该电位上施加50 mV的电势阶跃,并记录充电电流的响应,对lni(t)-t或i-t进行外推得到Ru,记录及推算Ru的过程均由仪器自动完成。本文简称其为电势阶跃法;②交流阻抗法(AC impedance method,EIS)。CHI系列与Autolab 302N恒电位仪均可通过此方法测量Ru。选定一双电层区间的电位(0.4 V vs RHE),测量频率为10 kHz ~ 1 Hz,振幅为5 mV,进行交流阻抗测试。对Nyquist图结果进行模拟电路拟合(图S2)得到Ru。取三次测量的平均值作为Ru。在本文及补充材料中,Ru, STEP与Ru, EIS分别表示由电势阶跃法与交流阻抗法测得的结果。在对比Ru测量结果的差异时,保证同一实验中,更换测量方法或仪器时工作电极与Luggin毛细管末端距离等条件恒定不变。
氢析出测试的扫描速率为10 mV·s-1,电极转速为3600 rpm。进行欧姆电压降补偿前,设定灵敏度等基础测量参数,手动输入待补偿的电阻值(由补偿百分比及测得的Ru决定),由仪器在测量的同时进行补偿。在对比不同仪器补偿结果时,更换仪器时工作电极与Luggin毛细管末端距离等条件恒定不变。
3 结果与讨论
3.1 工作电极与参比电极Luggin毛细管末端距离对Ru的影响
为了降低溶液电阻造成的欧姆电压降,三电极电解池设计中经常使用Luggin毛细管,其形状、内径、壁厚以及与工作电极的距离等都对欧姆电压降的修正有重要影响(参见SI以及相关文献) 。在电解池设计时,应当选用末端的管径较细的Luggin毛细管,若使用的电解池体系固定,前三者的影响将固定不变。但即使用具有完全相同结构的Luggin毛细管的电解池,工作电极与参比电极Luggin毛细管末端距离的微小变化也可能显著影响Ru的大小,这里我们将着重讨论。如图2所示,Ru随着工作电极和Luggin毛细管末端之间距离的增大而增大。这与我们在补充材料中提到的通过溶液电导率与电解池几何条件参数计算Ru的表达式(SI)也是相符的。图2中显示,距离每增大1.0 mm,Ru增大1.9 ~ 7.1 Ω,若反应电流仅100 uA,则对应的欧姆电压降的改变低于1 mV;若反应电流达10 mA,则将产生几十毫伏电压降,这对于Pt电极上氢析出等对过电势非常敏感的、动力学很快的反应影响巨大。
Luggin毛细管与工作电极距离并不能简单的理解为越近越好,一旦Luggin毛细管太靠近工作电极表面将产生“屏蔽作用”,可改变电极表面的电流密度及附近电势分布。在工作电极为平板电极时,建议距离≥2d。Barmartt讨论了当Luggin毛细管与工作电极距离为2d时,电流密度与溶液电阻率对欧姆电压降的影响,结果显示即便是使用最细的Luggin毛细管(d =2.0 mm),当溶液电阻率较大或体系中电流密度较大时产生的欧姆电压降依然无法忽略。图2中,当距离为2d(5.0 mm)时,测得的Ru为24.6 Ω,一旦体系中电流达1 mA将造成24.6 mV欧姆电压降,且无法通过Luggin毛细管进一步降低。
图2 在0.1 M HClO4溶液中,CHI 760D恒电位仪测得Ru, EIS与多晶Pt电极和Luggin毛细管末端间距离的关系。
在使用时除了须严格规范Luggin毛细管的形状外,在不影响工作电极表面的电流密度以及扩散行为的前提下,尽可能缩短工作电极表面与Luggin毛细管末端距离以降低Ru及相应的欧姆电压降对测量造成的影响。在一系列对比实验,例如比较不同电催化剂对某个特定反应的催化活性时,要尽量保持工作电极与参比电极的Luggin毛细管的距离恒定。由于Luggin毛细管的效果有限,在体系中流过的电流较大或溶液电导率较差时,应比较经欧姆电压降补偿的数据与未补偿的数据,若存在明显差异,则在此项实验中需进行欧姆电压降的补偿。此外,我们也系统探究了溶液中电解质浓度对于Ru的影响。关于电解质浓度、工作电极与Luggin毛细管末端间的距离与Ru的关系的详细内容可以参考廖玲文的博士学位论文。
3.2 Ru的补偿百分比对实验结果的影响
尽管欧姆电压降补偿在电化学实验中被广泛使用,但Ru的补偿百分比并未被严格规定。不同文献中采用的补偿百分比并不一致,大多在80% ~ 100%。然而,对电流较大的反应体系,Ru的补偿百分比不同可使得实验结果产生显著差异。图3给出了多晶Pt电极在0.5 mol·L-1 H2SO4和0.05 mol·L-1 H2SO4中,补偿不同百分比Ru后的氢析出反应的i-E曲线。可以看出随着Ru的补偿百分比上升,相同电势下的析氢电流明显增大。如图3a所示,在0.5 mol·L-1 H2SO4中,当补偿百分比高于90%时,随着电势的增大,电流急剧变化,且曲线发生变形,出现了过补偿现象。当补偿百分比增至95%时,过补偿使得相应的Tafel斜率明显偏离Volmer-Tafel机制下的正常值30 mV/dec (图3c),这种情况下得到的数据显然是无效的。为得到准确、有效的实验数据,在这一情况下补偿90%的Ru最为合适。而图3b显示,在0.05 mol·L-1 H2SO4中,即便补偿至92%时i-E曲线上观察不到明显的过补偿现象,但Tafel斜率偏离理论值,且由于正反馈电路系统自身的限制,仪器发生震荡导致曲线轻微抖动,而补偿百分比进一步增大到95%时,则观察到明显的过补偿现象(图3b)。由于仪器震荡对电极以及仪器电路本身有一定损害,此种情况下,最合适的补偿百分比应当在90%~92%之间。
图3 多晶Pt电极在(a) 0.5 mol·L-1 H2SO4和(b) 0.05 mol·L-1 H2SO4溶液中不同Ru, EIS补偿百分比下记录的氢析出i-E曲线,以及相应的tafel曲线(c, d)。Ru, EIS值分别为5.2 Ω (a, c)与36.4 Ω (b, d)。所有的测量及欧姆电压降的补偿均由Autolab 302N恒电位仪完成, 测量使用的电流灵敏度分别为0.1 A·V-1(a, c)与0.01 A·V-1(b, d)。电势扫描速率为10 mV·s-1。
显然,在研究高活性催化剂(反应电流大)的构-效关系时,应当注意规避补偿百分比不同造成的误差。然而,补偿百分比难以严格统一。除了仪器本身性能以及电化学系统中各部件的影响外,最合适的补偿百分比严重依赖于Ru测量值的准确度,且不同条件下,最合适的补偿百分比并非完全一致。为了得到更有效的实验数据,我们建议在性能测试前,首先以较高的精度测量Ru,然后测试一系列补偿不同百分比的实验曲线,如图3所示。由于在达到或尚未达到过补偿时仪器均可能出现震荡,如果是类似氢析出等已经具有颇为深刻认识的电化学反应,可通过对数据进行进一步的机理分析,以帮助辨别是否存在过补偿情况。在其它反应中,也可通过以上方法获得最合适的补偿百分比,并将其应用于后续其他未知反应的相关实验。对于电流较小,或是对电势变化并不敏感的反应,则可能补偿百分比的细微差异并不存在如此明显的影响,但在实验前仍建议通过一系列不同补偿百分比的实验以界定补偿百分比对于该反应的影响程度以及最佳百分比。
3.3 Ru测量方法的比较
Ru的准确测定是实现有效欧姆电压降补偿的前提。我们发现使用不同方法测得的Ru显著不同。由于三电极体系几何结构的复杂性,通过数学建模直接准确计算Ru难度较大。实验中,交流阻抗法(EIS)常被用于测量Ru,国内常用的辰华公司出产的CHI系列恒电位仪还可通过自动补偿功能中的电势阶跃法测量(STEP)。理想情况下,不同方法测得的Ru应当一致,然而现实中通过这两种方法测得的Ru常常存在较大差异(表1)。
表1 不同仪器及方法测得Ru的对比
如表1所示,CHI 760E恒电位仪采用电势阶跃法测得的Ru总是低于交流阻抗法测得的值,而不同仪器通过交流阻抗法得到的结果较相近。我们还结合电解池结构、电极的几何面积以及电解液的电导率等要素计算了Ru(SI),结果与交流阻抗法测得的电阻值接近。自动补偿功能中电势阶跃法的误差并非CHI 760E独有,660C等也存在这一现象(表S1)。在使用CHI 760E恒电位仪测量氢析出的i-E曲线时,即便补偿的电阻大于电势阶跃法测得电阻值,依然观察不到过补偿的现象(图S4)。这一系列现象表明,在CHI系列恒电位仪上采用自动补偿功能中电势阶跃法测得的Ru很可能低于体系的真实值。此外我们注意到,在类似条件下进行重复实验时(表S2),利用该方法与交流阻抗法测得的结果间的偏差并不恒定,且变化幅度极大,最高可达50%左右。同时,CHI 760E与Autolab 302N恒电位仪通过交流阻抗法测得的Ru总是相近且变化较小。这意味着,CHI系列恒电位仪自动补偿功能中的电势阶跃法的准确性及稳定性低于交流阻抗法。
这一情况警示了研究人员应当注意Ru测量方式的准确性问题,我们建议在进行欧姆电压降补偿前,参考经验值或采用不同测试方法进行校准,尤其是使用与我们相同类型的CHI系列恒电位仪的电化学研究者。此外,为规避此前出产的CHI系列恒电位仪自动补偿功能中存在的Ru测量准确性问题,我们建议在进行测试前使用交流阻抗法测量Ru并手动输入待补偿值,在测试时由仪器进行欧姆电压降补偿。
3.4 电流灵敏度对测量结果的影响
即使是根据交流阻抗法测量Ru进行欧姆电压降的补偿也可能存在其它问题,图4展示了测量时所使用的电流灵敏度对于测量结果的影响。图4a为单晶Pt(111)电极在0.05 mol·L-1 H2SO4中的氢析出i-E曲线,电流随灵敏度的提高显著增大,直至灵敏度达到0.001 A·V-1。类似的趋势也在多晶Pt电极上被观察到(图4b),但灵敏度达0.01 A·V-1后,电流即不再随灵敏度提高而增加。同时,该溶液中单晶Pt(111)电极对应的Ru高达189.0 Ω(图4a),远大于多晶Pt电极对应的37.1 Ω(图4b),关于这一现象的原因请参见SI。对比图4a与图4b的结果,灵敏度对电流的影响显然与Ru相关。
图4 (a) Pt(111)和(b)多晶Pt电极在0.05 mol·L-1 H2SO4溶液中,在不同灵敏度下进行欧姆电压降补偿后的氢析出i-E曲线。Ru,EIS由Autolab 302N测得,分别为189.0 Ω (a)与37.1 Ω (b)。氢析出的i-E曲线的测量及补偿均由CHI 760E恒电位仪完成,Ru补偿百分比分别为95% (a)与90% (b)。扫描速率为10 mV·s-1。
导致图4中这一现象的原因是电流灵敏度决定仪器可补偿电阻的上限值,超出部分将无法补偿。尽管在通过手动输入电阻值进行欧姆电压降补偿时,不论输入值是否超过上限,CHI系列恒电位仪软件始终显示已成功补偿该输入值。图2为恒电位仪电路图,灵敏度与电流跟随器上一系列并联的电阻Ri相关,为1/Ri。如前文所述,输出端电压的(-i·Ri)的一部分反馈到输入端以实现欧姆电压降补偿,因此,灵敏度提高的同时仪器可补偿的电阻上限增大。表2给出了CHI 760E与Autolab 302N恒电位仪上不同灵敏度对应的补偿上限。图5则为在灵敏度为0.1 A·V-1的条件下,输入35.2 Ω与10 Ω进行补偿得到氢析出的i-E曲线,二者较为相似,且其电流最大值较正确补偿后的结果还是低了近十倍(参见图5蓝色曲线与图4红色曲线)。这些情况说明尽管仪器软件显示已经成功补偿35.2 Ω,实际仅补偿了该灵敏度下的上限电阻值10 Ω。
表2 不同灵敏度对应的可补偿的上限电阻值
有趣的是,在使用CHI系列恒电位仪的自动补偿功能或Autolab 302N恒电位仪进行补偿时,一旦电阻值超过补偿上限值,仪器软件会提示使用者存在错误,而相同情况下,CHI系列恒电位仪在手动输入电阻值补偿时不会给出类似提示,导致测得错误的实验结果。故而,我们希望电化学研究者,尤其是新接触欧姆降补偿操作的研究人员在实验中注意此类问题,选择灵敏度(Autolab: 电流范围)时,综合考虑待测电流范围及电阻补偿上限等因素,以规避相关测量误差。
图5 多晶Pt电极在0.05 mol·L-1 H2SO4溶液中,通过手动输入不同电阻值进行欧姆降补偿后记录的氢析出i-E曲线。Ru,EIS由Autolab 302N恒电位仪测得,其值为37.1 Ω。氢析出的i-E曲线的测量均由CHI 760E恒电位完成,灵敏度为0.1 A·V-1。扫描速率为10 mV·s-1。
3.5 不同仪器进行欧姆电压降补偿后所测实验结果的差异
除以上影响因素外,使用不同仪器进行欧姆电压降补偿也可能导致实验结果存在差异。如图6所示,若不对体系进行欧姆电压降补偿,相同条件下在Autolab 302N与CHI 760E型恒电位仪上记录的氢析出的i-E曲线基本一致。然而,即使Autolab 302N与CHI 760E恒电位仪补偿相同的电阻值,补偿后的氢析出的i-E曲线依然存在明显的差异,不论电解液为0.5 mol·L-1 H2SO4(图6a)或0.05 mol·L-1 H2SO4(图6b),使用CHI 760E恒电位仪补偿后的氢析出电流总小于同等条件下Autolab 302N恒电位仪测得的电流。由于铂电极上氢析出反应的电流较大,这种差异很容易被观察到。
图6 多晶Pt电极在(a) 0.5 mol·L-1 H2SO4与(b) 0.05 mol·L-1 H2SO4溶液中的氢析出i-E曲线,分别由CHI 760E与Autolab302N恒电位仪进行测量。Ru,EIS值由Autolab 302N恒电位仪测得,分别为5.2 Ω (a)与37.1 Ω (b)。补偿的百分比均为90%. 灵敏度为0.01 A·V-1。扫描速率为10 mV·s-1。
造成这种情况的原因很可能是仪器电路元件不同,使得仪器电路存在的欧姆电阻或其余固有性能存在差异。具体原因尚不明确,有待进一步的研究。考虑到由不同仪器补偿后得到的结果可能存在偏差,尤其是在实验电流较大的情况下,这一差异可能会掩盖电极材料或体系本身的性质,不利于电极过程动力学的定量研究尤其是电催化反应构-效关系的研究。为消除因测量仪器不同造成的误差,我们建议电化学工作者在进行某一研究工作时,若条件允许,所有的实验均由同一仪器设备完成,并在最终的报告或文章中严格标注各实验所使用仪器型号, 以方便比较由不同实验室对相同体系的测量结果。
4 结论
本文以Pt电极上的氢析出反应为例,采用CHI系列恒电位仪与Autolab 302N恒电位仪,系统地展示并讨论了电化学测量中,进行欧姆电压降补偿时可能出现的问题及相关问题对实验结果造成的误差。相关要点与建议如下:①工作电极与Luggin毛细管末端间距离会显著影响Ru,在不影响工作电极表面的电流分布及扩散行为前提下,缩短这一距离能够降低Ru及相应的欧姆电压降造成的影响;②CHI 系列恒电位仪自动补偿功能中的电势阶跃法测得Ru值可能较实际值明显偏低,准确性难以保证,在使用该功能时应参考其它方法的结果或经验值进行检查校正。为规避CHI系列恒电位仪中电势阶跃法可能造成的误差,建议使用交流阻抗法测量Ru,通过手动输入由仪器进行欧姆降补偿;③电流灵敏度的选择将决定可补偿的上限电阻值,在CHI恒电位仪上通过手动输入电阻值进行补偿时,软件总显示已完全补偿手动输入的数值,而实际上仅能补偿上限电阻值以内的部分。这有可能造成对实验结果的错误判断。因此,需综合考虑补偿上限及电流范围再选择灵敏度,切勿选择上限电阻值低于待补偿电阻值的灵敏度;④Ru的补偿百分比对于补偿后反应动力学数据存在明显影响,考虑到最佳补偿百分比等实验条件并不具有普适性,我们建议在测试前先系统检测不同补偿百分比得到的数据可靠性,明确最佳的实验条件再进行实际测量;⑤由不同恒电位仪进行表观相同的欧姆电压降补偿后的测量结果也可能存在差异,在研究同一内容时,建议全程使用同一型号仪器,并严格注明所用仪器型号以及各类补偿参数。
需要注意的是,本文目的主要针对正反馈补偿中可能出现的问题进行分析讨论而并非对电化学反应或材料性能进行探讨,故而忽略了Ru可能存在变化的情况。在实际实验中,进行正反馈补偿的前提是Ru在实验中保持恒定,若Ru发生显著变化,则更建议使用电流截断法对溶液电阻进行动态测量并对相关的欧姆电压降进行实时动态补偿。我们希望本文的相关讨论能引起电化学工作者对准确进行欧姆降补偿操作的重视,并能很好规避因欧姆补偿问题导致测量数据不够准确等问题以及由此导致的对相关反应体系的动力学规律或催化剂的构效关系的误判。
引用格式:
陈佳琦, 叶旭旭, 廖玲文, 韦臻, 许绵乐, 陈艳霞. 电化学测量中的欧姆电压降补偿问题[J]. 电化学, 2021, 27(3): 291-300.
Jia-Qi Chen, Xu-Xu Ye, Ling-Wen Liao, Zhen Wei, Mian-Le Xu, Yan-Xia Chen. Ohmic Drop Compensation in Electrochemical Measurement[J]. Journal of Electrochemistry, 2021, 27(3): 291-300.
DOI:10.13208/j.electrochem.201257
查看原文PDF和支持信息:
http://electrochem.xmu.edu.cn/CN/10.13208/j.electrochem.201257
相关推荐
关于我们
电化学期刊
您的关注是我们更新的动力
长按识别二维码关注我们