衡阳师范学院
现面向社会公开招聘
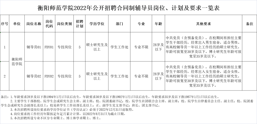
合同制辅导员10人(非事业编制)
现将具体事宜公告如下
招聘岗位、计划及要求
报名
1.报名时间
2022年9月15日至2022年9月26日
2.报名方式
采取网上报名方式。每人限报一个岗位,多报则取消应聘资格,具体报名流程如下:
应聘人员通过衡阳师范学院人事处网站下方的“人才招聘系统”报名,按岗位要求填写相关个人信息,并按要求将报考岗位所需的相关材料原件扫描上传,材料包含本人有效身份证、本科和硕士学历学位证书原件(应届毕业生提供盖学校公章的毕业生就业推荐表或学信网学籍在线验证报告)、学信网教育部学历证书电子注册备案表、中共党员证明(含预备党员)、学生干部经历证明、3年及以上高校辅导员工作经历证明(加盖工作单位公章)。
3.相关要求
应聘人员的学历学位必须为国家承认的学历学位。出国留学人员学历应通过教育部相关部门的学历认证。以上学历学位证书(学历认证)必须于2022年12月31日前取得。未在规定期限内取得,则取消应聘资格。
招聘岗位明确要求有工作经历的,应聘人员必须提供工作经历证明(加盖工作单位公章)。在全日制学校就读期间参加社会实践、实习、兼职等不能视为工作经历。工作经历年限按足年足月累计计算,以2022年8月31日为截止日期。
资格审查
根据岗位招聘条件对应聘人员进行资格审查,且资格审查贯穿招聘工作全过程。任何环节发现应聘人员不符合岗位报名条件或提供的材料弄虚作假,一经查实,则取消其考试或聘用资格。
考试
1.开考比例
岗位报名人数与招聘计划人数的比例原则上不低于3:1。对少数专业特殊确实难以形成竞争的岗位,经报请学校研究同意后,根据实际情况可适当降低开考比例、核减或取消岗位招聘计划。
2.考试方式
采取笔试、面试相结合的方式进行(按百分制折算成综合成绩,其中笔试占综合成绩的40%,面试占综合成绩的60%)。
笔试:通过资格审查人员全部参加笔试。笔试采取闭卷的方式,主要测评应聘人员的思想政治教育及辅导员实际工作相关知识,总分100分。设置笔试成绩合格分数线60分,未达到合格分数线的,不得进入下一环节。
面试:根据应聘同一岗位笔试成绩排名先后,按岗位招聘数1:3的比例确定入围面试人员。面试采取结构化面试的方式,主要测评面试人员的形象气质、语言表达、应变能力、综合分析能力等,总分100分。设置面试成绩合格分数线80分,未达到合格分数线的,不得进入下一环节。
凡经批准降低开考比例,或实际参考人数未达到开考比例的,设置合格分数线60分。未达到合格分数线的,不再进入公开招聘下一环节。
所有岗位均设置综合成绩合格分数线为70分,如应聘同一岗位所有人员都达不到合格分数线,则取消该岗位招聘计划。
受聘人员待遇
点击下方“阅读原文”
了解更多
推荐阅读
推荐关注