近日
大连市民政局发布公告
本月起
大连市户籍老年人高龄津贴
实行扩面发放
部分符合条件的老人需登记信息
扩面发放范围和标准
自2022年10月起
高龄津贴发放范围拓展到85周岁以上具有大连市户籍的老年人,85至89周岁具有大连市户籍的老年人每人每月发放高龄津贴50元。
90周岁及以上具有大连市户籍的老年人继续执行现行标准。老年人年龄、户籍身份信息以公安机关户籍登记信息作为始发依据。
年满85周岁且未享受高龄津贴的大连市户籍老年人即日起可以进行信息登记。
未满85周岁的大连市户籍老年人应于年满85周岁前3个月内进行信息登记。
目前已享受高龄津贴的大连市户籍老年人无需进行信息登记。
大连市高龄津贴信息登记渠道有线上办理、本人现场办理、非本人现场办理三种。
“线上”办理
通过手机登录微信小程序“辽事通·e大连”—“更多服务”—“民政服务”—“长者家园高龄津贴”,通过“辽事通”手机号注册验证后办理高龄津贴信息登记,也可通过手机直接登录“大连长者家园”微信小程序进行办理。
长按二维码查看
高龄津贴信息登记办理流程
↓↓↓
本人现场办理
老年人持本人居民身份证、户口簿、本人银行卡或存折原件及填写好的《大连市高龄津贴信息登记表》(可在“大连长者家园”微信小程序下载打印,也可到社区领取)等资料,到其户籍所在社区居委会办事窗口现场办理。社区居委会应安排工作人员协助老年人办理,并提供便利。
非本人现场办理
可由老年人的监护人或委托代理人持老年人本人居民身份证、户口簿、银行卡或存折原件、近期免冠彩色照片及填写好的《大连市高龄津贴信息登记表》(可在“大连长者家园”微信小程序下载打印,也可到社区领取)等资料到老年人户籍所在社区居委会办事窗口现场办理,监护人或代理人还应提供监护人或代理人的居民身份证原件等,代理人还应当提交《授权委托书》(可在“大连长者家园”微信小程序下载打印,也可到社区领取)。
信息审核与扩面后高龄津贴发放
老年人办理信息登记并通过属地审核后
按以下情形发放高龄津贴
2022年10月1日年龄达到85至89周岁的大连户籍老年人,其登记信息经属地审核通过后,高龄津贴从2022年10月开始计算,2022年11月开始领取(上月津贴)。
2022年10月1日未满85周岁的大连户籍老年人,其登记信息经属地审核通过后,高龄津贴从年满85周岁当月开始计算,次月开始领取(上月津贴)。
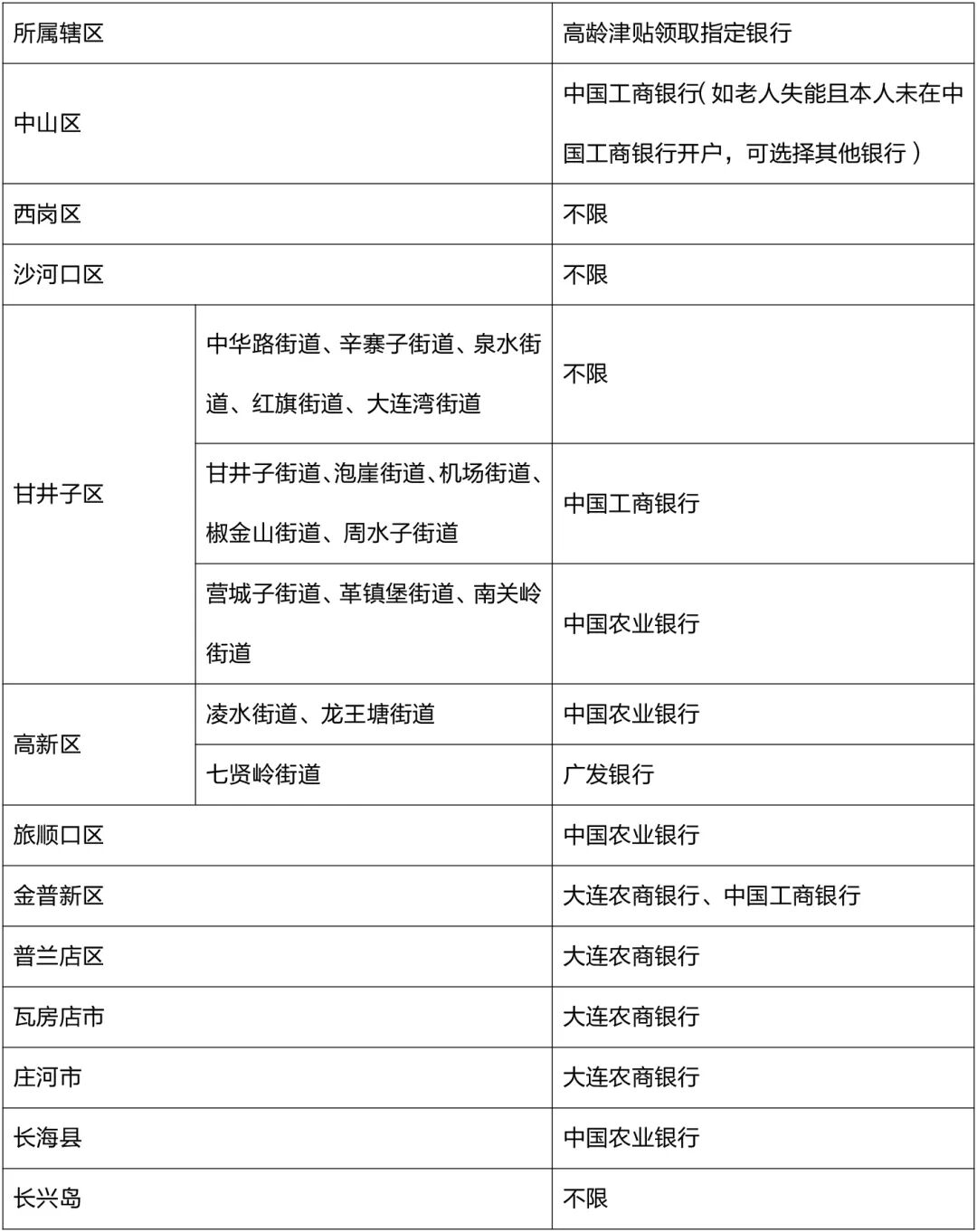
注意事项根据各区市县实际情况,各区市县指定的高龄津贴领取银行不尽相同。
老年人在申请高龄津贴前,需办理户籍所在区市县或街道指定的高龄津贴领取银行活期银行卡或存折。
如老人本人已经拥有指定银行的活期银行卡或存折,可继续使用,不需要重新开户。
各区市县指定的高龄津贴
领取银行信息如下
(解释权归各区市县民政部门)
咨询方式如需咨询未尽事宜
可拨打电话或现场咨询
老年人户籍所在区市县民政部门
或街道、社区
联系电话
中山区民政局
82647399
西岗区民政局
83677665
沙河口区民政局
84368714
甘井子区民政局
86319473
旅顺口区民政局
65919249
金普新区民政局
87566210
普兰店区民政局
83112998
瓦房店市民政局
85615376
庄河市民政局
89877792
长海县民政局
39373712
高新区社管局
84791883
长兴岛社管局
85281519、85283128
来源:市民政局
编辑:吴涛
投稿邮箱:laoyoule@163.com
更多内容
长按二维码识别关注我们