微信号 hxpaq2015
功能介绍 为广大用户推送安全要闻、行业资讯、安全预警、法律法规等信息,多角度、全方位、连续报道涉及化工领域安全生产的重要工作。
从历年危化品生产安全事故统计来看
全力防范和有效遏制生产安全事故
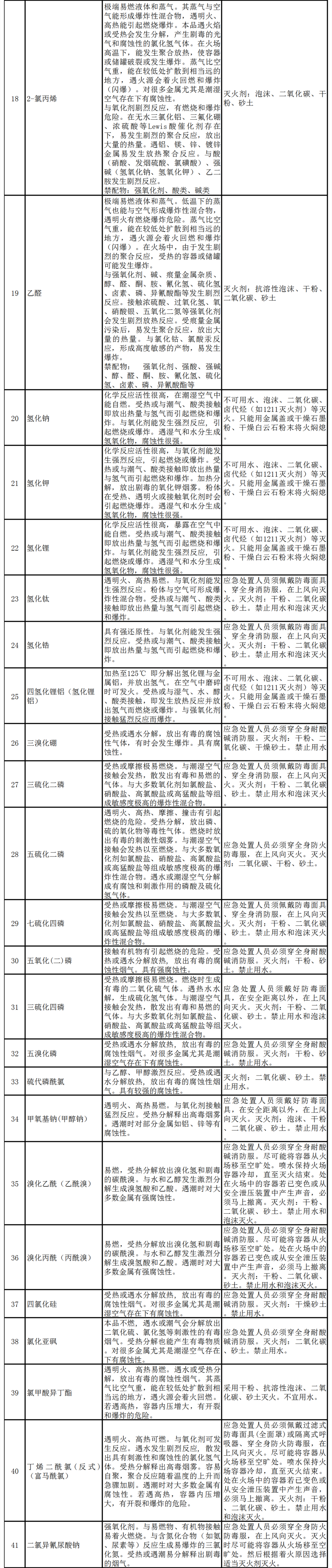
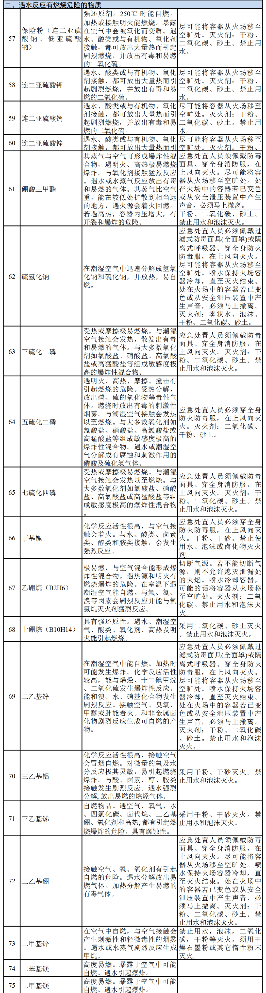
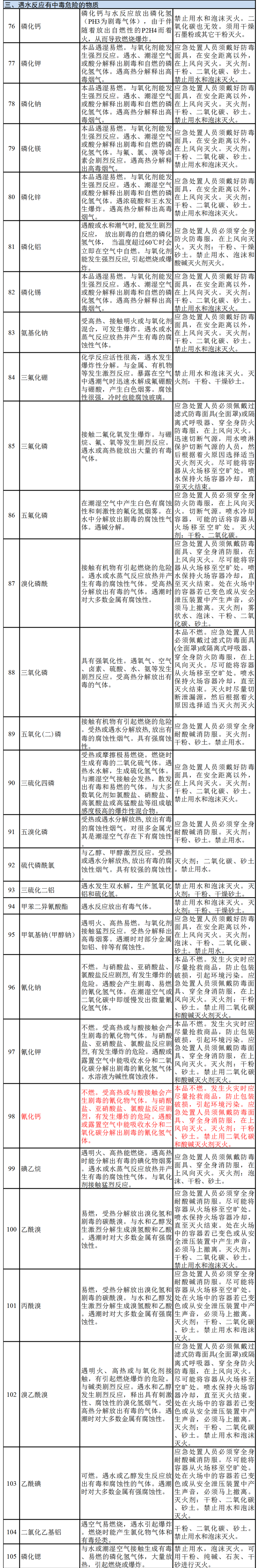
为抓好常用忌水化学品和受热易分解化学品安全风险管控工作,苏州市应急管理局梳理出118类遇水反应化学品、55类受热易分解化学品安全风险及应急处置措施。危化品企业要加强安全风险研判,严格落实高温天气各项安全防范措施,坚决遏制危化品生产安全事故发生。
遇水反应化学品名单
及应急处置措施
受热易分解化学品名单
近期持续晴热高温
请各企业收藏学习
切实做好安全防范
来源:苏州市应急管理局
中国化学品安全协会
编辑:安安
声明
1.本平台接收会员单位、行业企业、高等院校、安全评价机构等社会单位投稿,稿件内容经审核符合要求的,将免费在本平台及中国化学品安全协会官网(http://www.chemicalsafety.org.cn/)上进行宣传。投稿邮箱ccsa@ccsa.net.cn,来稿请标注“微信投稿”字样。
2.本平台对转载、分享、陈述、观点保持中立,目的仅在于传递更多信息,并不代表本平台赞同其观点和对其真实性负责。如发现政治性、事实性、技术性差错及版权问题等错误信息,请及时联系我们(电话:010-64465630),感谢支持!
微信扫一扫关注该公众号