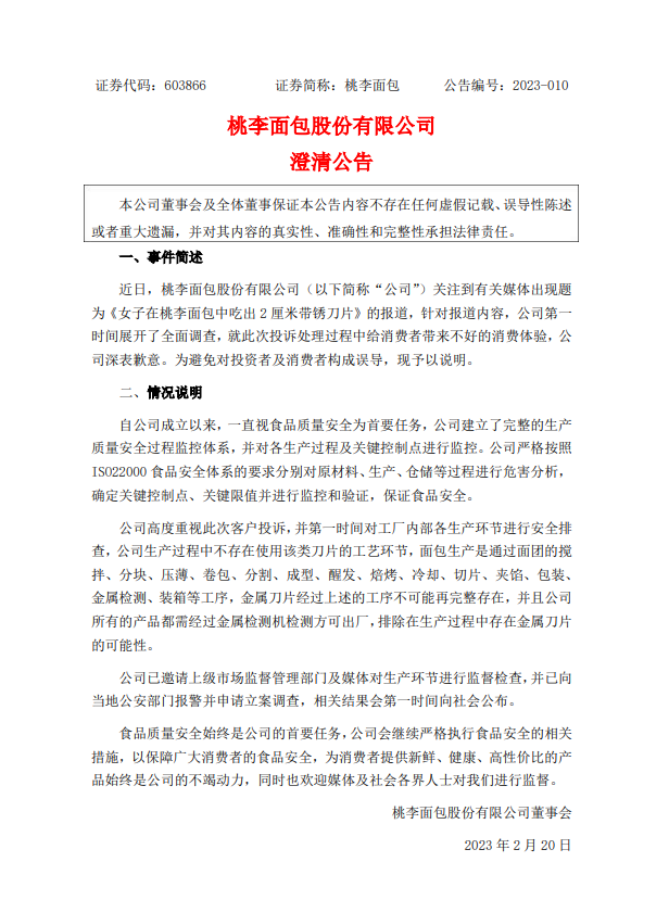
随后,桃李面包股份有限公司发布澄清公告,称公司第一时间展开了全面调查,排除在生产过程中存在金属刀片的可能性。公司已邀请上级市场监督管理部门及媒体对生产环节进行监督检查,并已向当地公安部门报警并申请立案调查,相关结果会第一时间向社会公布。
全文如下:
↓ ↓ ↓
面包由中央工厂生产
去年净利润下跌15%
桃李面包于1995年在辽宁沈阳创立,主营业务为以面包和糕点为核心的烘焙产品的生产和销售,产品涵盖面包、粽子、月饼及其他,区别于其他包装类烘焙品牌,桃李面包的面包主打短保质期产品。
桃李面包采用“以销定产”的生产模式,由中央工厂统一生产出烘焙产品,并通过直营和经销两种模式进行销售。截至2022年6月,桃李面包在全国22个区域建立了生产基地。其中,位于辽宁的生产基地有沈阳桃李、大连桃李、丹东桃李以及锦州桃李。
桃李面包的生产流程
创立至今,包含辽宁在内的东北市场依然是桃李面包的主要阵地,2022年前三季度,桃李面包来自东北市场的收入为22.28亿元,占比为44.31%,居于其后的华东市场和华北市场收入占比分别为28.68%和22.34%。
在经营方面,桃李面包的净利润连续两年出现下跌。2022年,桃李面包实现营收66.86亿元,同比上涨5.54%;净利润为6.48亿元,同比下跌15.11%。而在2021年年度,桃李面包净利润跌幅为13.54%。
针对净利润下跌,桃李面包指出,主要是受疫情及部分地区夏季持续高温限电影响,2022年,其终端配送服务等成本费用均有所增长,加之部分原材料价格上涨导致其毛利率同比有所下降。此外,净利润也受到本期汇兑收益、理财收益减少,利息支出增加,商品期货合约产生投资损失影响。
对此你怎么看?
* 本文来源综合:上交所、桃李面包股份有限公司、央视财经、南方都市报
尽在城事特搜视频号
快来关注~