版权声明
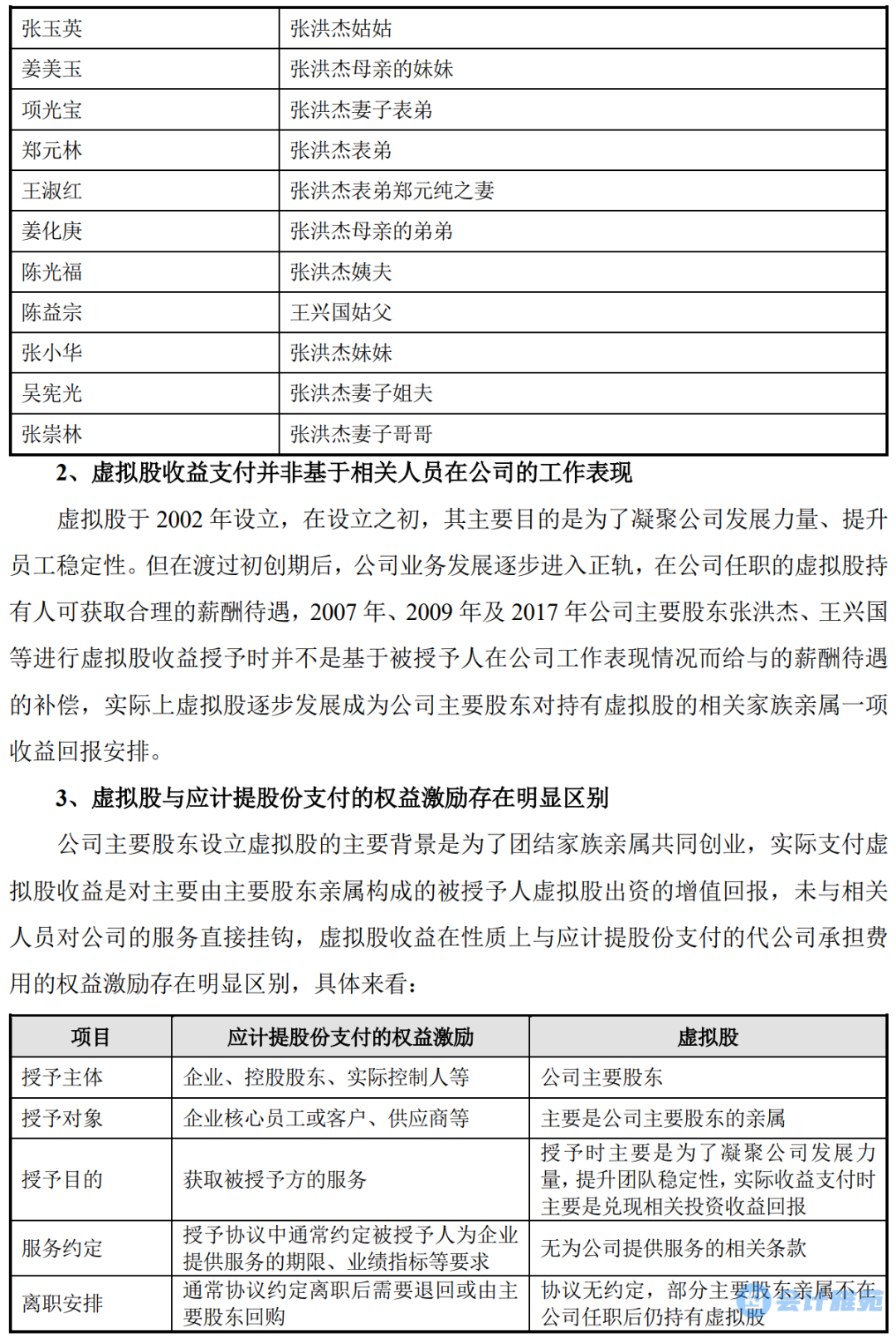
2002 年初,贝普有限主要股东针对部分亲属及员工制定并实施了“虚拟股东权益计划” ,授予对象主要采用现金方式认购虚拟股。项目组经访谈虚拟股授予对象确认,其认购虚拟股的资金为自有资金。
公司成立于 2000 年,在发展前期,由于经营规模小、盈利水平低、员工流动性较高,公司主要股东张洪杰、王兴国的部分亲属作为员工或业务骨干参与公司日常经营支持公司发展。公司所在的温州地区民营经济较为发达,具备一定技术、管理能力的人员相对稀缺,由于公司盈利能力尚较弱,直接通过提升工资奖金待遇方式增强业务骨干忠诚度存在一定压力,同时公司股权对应的分红或资本运作价值有限且退出渠道较少,投资持有公司股权吸引力较低,因此将相关人员引入为公司股东亦存在难度。为此,公司主要股东张洪杰、王兴国确定了授予虚拟股权用于计算主要股东授予额外奖励的激励模式,在实际执行中,为更好地平衡不同亲属、员工之间的利益分配,被授予虚拟股权的人员需支付一定对价。
公司股东历史上实施的“虚拟股东权益计划”,是公司相关股东对授予对象的奖励安排,仅用于计算奖励收益的分配比例,是一种内部合约安排,与公司工商登记的股权结构、出资情况不存在对应关系,在公司经营发展过程中,虚拟股权持有人始终未曾以股东身份参与公司经营决策,虚拟股持有人不享有工商登记股东对应的股东权利、义务,不属于股权代持行为。
请发行人:
(1)说明虚拟股权受益人历次收益及最终回购的具体情况并分析说明虚拟股权受益人个人所得税缴纳的合法合规性;
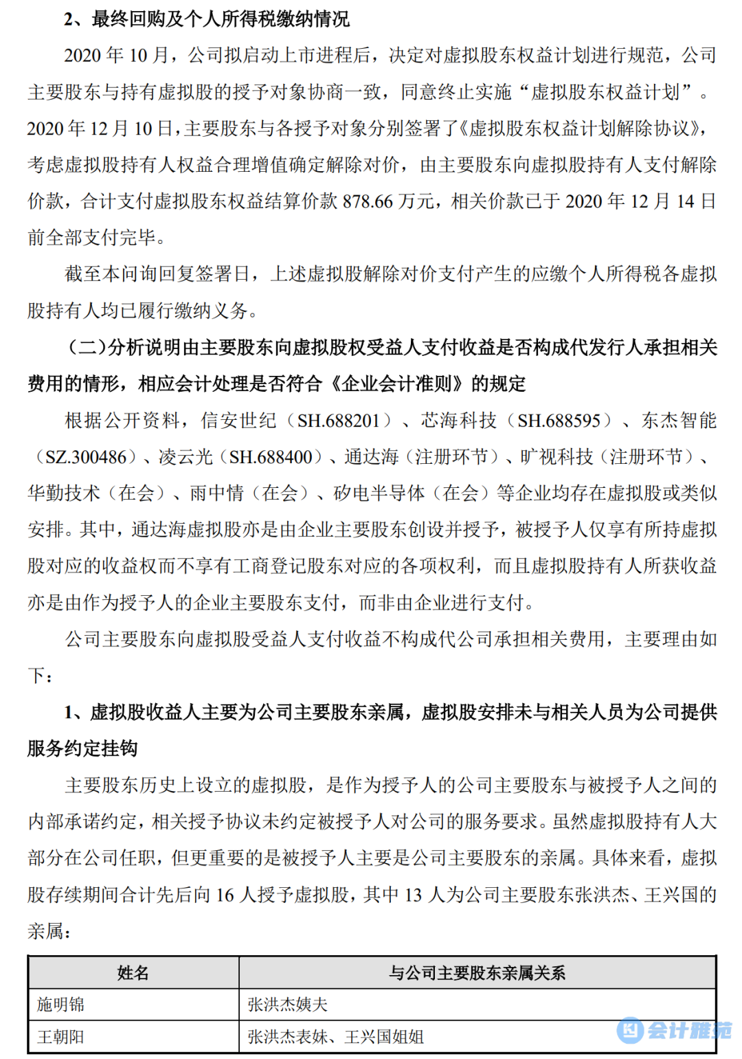
(2)分析说明由主要股东向虚拟股权受益人支付收益是否构成代发行人承担相关费用的情形,相应会计处理是否符合《企业会计准则》的规定。