版权声明
申报材料显示:
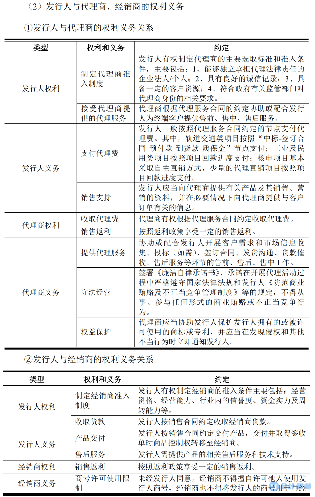
发行人采用直销为主、经销为辅的销售模式,其中直销模式分为自主直销和代理直销;代理直销指发行人与终端客户签订买卖合同,与代理商签订代理服务协议,向代理商支付代理费;经销模式指向经销商买断式销售;报告期内,发行人直销收入占比分别为 78.81%、 79.80%和 77.02%;报告期内,发行人代理费分别为 4,924.33 万元、 6,408.28 万元和5,686.75 万元,代理直销返利费用分别为 896.73 万元、 1,236.93 万元和 1,221.74万元;
(1)结合产品控制权归属、收入确认时点、产品定价权、运费承担、退换货责任、客户的盈利模式等,说明代理商与经销商的区别,代理商与经销商的权利和义务,具体合作模式及会计处理,对经销商买断式销售的判断依据;
(2)说明代理费与代理直销返利费用的具体构成及计提方式