【IPO案例】本次申报较前次申报调整收入确认、成本结转、存货计量的原因
会计雅苑
会计雅苑
微信号
chncpas
功能介绍
会计雅苑,会计审计资讯平台。
发表于
收录于合集
版权声明
会计雅苑-会计审计资讯平台。本文来自公司公告,如需转载请注明来源。
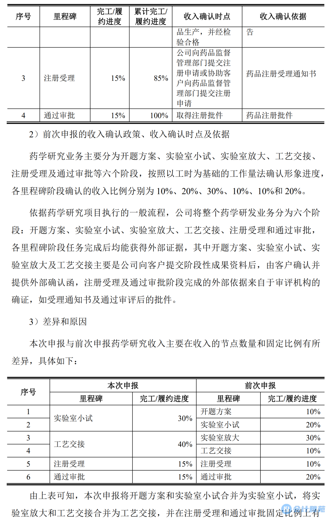
说明本次申报关于收入确认、成本结转、存货计量等会计政策与前次申报的对比情况、差异及原因,在经营模式未发生较大变化的情况下调整相关会计政策的原因及合理性。
预览时标签不可点
微信扫一扫
关注该公众号
知道了
微信扫一扫
使用小程序
取消
允许
取消
允许
:
,
。
视频
小程序
赞
,轻点两下取消赞
在看
,轻点两下取消在看