2022年10月12日,财政部发布了《关于加大审计重点领域关注力度 控制审计风险进一步有效识别财务舞弊的通知》(财会〔2022〕28号),旨在贯彻落实《国务院办公厅关于进一步规范财务审计秩序 促进注册会计师行业健康发展的意见》(国办发〔2021〕30号),指导会计师事务所和注册会计师提高应对财务舞弊的执业能力,充分发挥审计鉴证作用。
通知要求各会计师事务所充分认识加大审计重点领域关注力度、控制审计风险、进一步有效识别财务舞弊的重要意义,不断健全质量管理体系,完善审计程序;注册会计师要严格执行审计准则,提高应对财务舞弊的执业能力;财政部门、注册会计师协会要持续加强审计秩序管理和业务指导。本通知自2022年11月1日起施行。
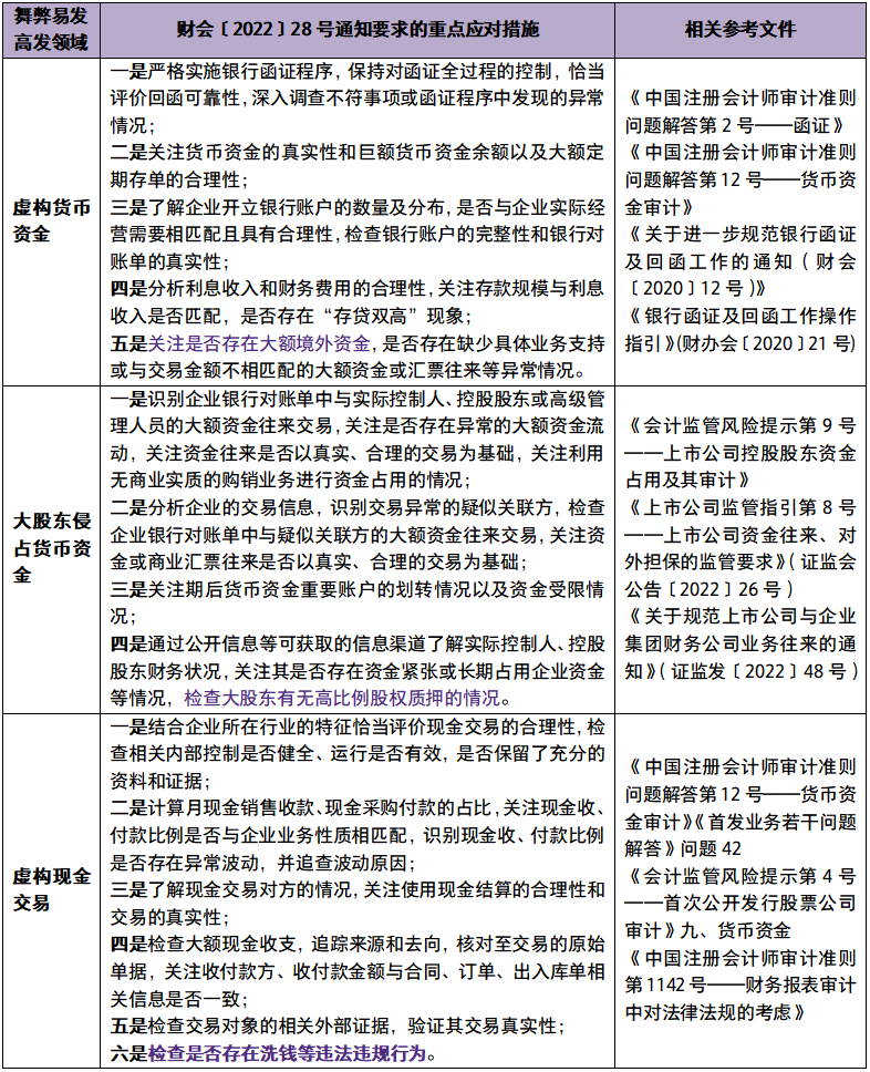
财会〔2022〕28号通知附件列举了货币资金、存货、在建工程和购置资产、资产减值、收入、境外业务、企业合并、商誉、金融工具、滥用会计政策和会计估计、关联方关系及交易等11个财务舞弊易发高发领域及重点应对措施,本期分析货币资金、存货、在建工程和购置资产、资产减值和收入相关内容,其余将在下期进行分析。
货币资金相关舞弊风险应对措施
致同提示
货币资金是企业日常经营活动的起点和终点,较多舞弊案件都涉及被审计单位的货币资金,或能从货币资金检查中发现线索。因此,货币资金一直是财务舞弊易发高发领域,应向项目组强调保持职业怀疑的必要性,委派更有经验的成员执行货币资金审计,并由项目合伙人提供更多的督导。
注意应函证实际余额,即截至函证基准日被审计单位参与资金池业务的银行账户中实际存在的余额,不包括诸如已上存集团归集账户而不实际存放在被审计单位账户的金额。除了关注余额,注册会计师对货币资金的发生额进行审计,通常是有效应对被审计单位编制虚假财务报告、关联方(例如被审计单位控股股东、实际控制人、关键管理人员)或员工非法侵占货币资金等舞弊风险的手段之一。对于上市公司,应当特别关注是否存在资金池业务以及合规性、是否按照相关规定进行了恰当的授权和披露。
相关案例
存货相关舞弊风险应对措施
致同提示
存货是制造业、贸易业等行业被审计单位日常经营的核心,存货采购、生产和销售通常对其财务状况、经营成果具有重大影响。实施存货监盘,获取有关存货存在和状况的充分、适当的审计证据,是注册会计师的责任。存货监盘的相关程序可以用作控制测试或者实质性程序。
需要注意的是,审计中的困难、时间或成本等事项本身,不能作为注册会计师省略不可替代的审计程序或满足于说服力不足的审计证据的正当理由,对注册会计师带来不便的一般因素不足以支持注册会计师作出实施存货监盘不可行的决定。另外,存货监盘本身并不足以供注册会计师确定存货的所有权,注册会计师可能需要执行其他实质性审计程序以应对所有权认定的相关风险。
相关案例
在建工程和购置资产
相关舞弊风险应对措施
致同提示
在建工程和固定资产由于其专业性,被审计单位利用在建工程掩盖舞弊通常不容易发现,例如将本应计入当期成本、费用的支出混入在建工程、固定资产的归集和分配过程以达到少计当期成本费用的目的,或利用支付工程款的名义将资金转出体外。
缺乏经济实质的非常规交易可能导致重大错报,对于与企业整体生产经营规划不符或与预算不符的异常资产构建,注册会计师应评价其商业理由(或缺乏商业理由)是否表明被审计单位目的是为了对财务信息作出虚假陈述或掩盖其他舞弊行为(如虚构收入、回款及付款)。
相关案例
资产减值相关舞弊风险应对措施
致同提示
资产存在减值迹象的,应当估计其可收回金额。由于行业前景、监管政策等发生重大变化,导致生产线停产或资产闲置,以及由于技术迭代、持续更新等原因,导致相关设备、无形资产或开发支出失去使用价值,且无预期恢复时间,注册会计师应结合该资产未来处置方案或处理计划,复核管理层确定的可收回金额。
因企业合并所形成的商誉和使用寿命不确定的无形资产,无论是否存在减值迹象,每年都应当进行减值测试。对于商誉减值事项的会计处理、信息披露及审计评估情况,还应遵循《会计监管风险提示第8号——商誉减值》的要求。
当企业采用简便方法以账龄为基础计量应收账款预期信用损失时,应充分考虑客户的类型、所处行业、信用风险评级、历史回款情况等信息,判断同一账龄组合中的客户是否具有共同的信用风险特征。若某一客户信用风险特征与组合中其他客户显著不同,或该客户信用风险特征发生显著变化,企业不应继续将应收该客户款项纳入原账龄组合计量预期信用损失。例如,原组合中某客户由正常经营状态转入破产重整状态,表明其信用风险已发生显著变化,与原组合中其他客户的信用风险已经显著不同,不应继续纳入原组合计提预期信用损失。但对于原组合中剩余应收账款,由于此前已经综合考虑了组合中的各种可能结果(也包括某些客户破产清算),在计算迁徙率时不应剔除该处于破产清算状态的客户。
企业对预期信用损失的估计,是概率加权的结果,应当始终反映发生信用损失的可能性以及不发生信用损失的可能性(即便最可能发生的结果是不存在任何信用损失),而不是仅对最坏或最好的情形做出估计。因此,不应以欠款方为关联方客户、优质客户、政府工程客户或历史上未发生实际损失等理由而不计提坏账准备。
相关案例
收入相关舞弊风险应对措施
致同提示
收入是利润的来源,直接关系到企业的财务状况和经营成果。注册会计师应当基于收入确认存在舞弊风险的假定,关注收入确认和成本核算的真实性、完整性,以及毛利率分析的合理性。
需要注意的是,收入确认由“风险报酬转移”模型改为“控制权转移”模型,无论是在某一时点确认收入还是在某一时段内按照履约进度确认收入的前提均为“控制权转移”。不能默认原按完工百分比确认收入的,就自动属于在某一时段内履行履约义务。企业应当根据其在向客户转让商品前是否拥有对该商品的控制权,来判断其从事交易时的身份是主要责任人还是代理人。贸易业务中,企业虽然暂时性的获得商品法定所有权,但获得的商品法定所有权具有瞬时性、过渡性特征,表明其很可能并未真正取得商品控制权,未真正承担存货风险,很可能属于代理人。
如果识别出被审计单位收入真实性存在重大异常情况,且通过常规审计程序无法获取充分、适当的审计证据,注册会计师需要考虑实施“延伸检查”程序,即对检查范围进行合理延伸,以应对识别出的舞弊风险。实务中,注册会计师可以实施的“延伸检查”程序一般包括:对供应商、客户进行实地走访,查询主要供应商和客户的股东至其最终控制人的信息,检查经销商的最终销售实现情况,获取并检查相关关联方、关键岗位人员等的银行账户资金流水等。
相关案例
本文内容仅供一般参考之用,版权归致同会计师事务所(特殊普通合伙)所有,我们不对任何主体因使用本文内容而导致的任何损失承担责任,如需转载本文,务必原文转载,不得修改,且标注转载来源为:致同官方微信公众号。