省政府日前印发《关于公布实施湖北省征地区片综合地价标准的通知》,调高我省征收集体土地的综合补偿标准,涨幅34.37%。新标准将于2019年11月1日起执行,原征地补偿标准同时废止。
也就是说,之前已拆迁的房屋土地等,按老标准补偿。从今年11月1日(明天起),新征地补偿标准就大涨了,执行省政符发布的新标准。
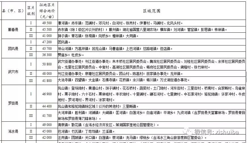
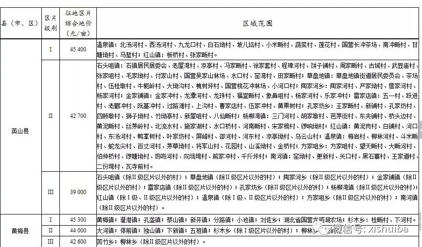
征地区片综合地价是指在城镇行政区土地利用总体规划确定的建设用地范围内,依据地类、产值、土地区位、农用地等级、人均耕地数量、土地供求关系、当地经济发展水平和城镇居民最低生活保障水平等因素,划分区片并测算的征地综合补偿标准。
(请点击观看,图片可点击放大)
浠水及邻县补偿标准
邻县补偿标准
征地区片综合地价标准由土地补偿费和安置补助费两部分构成,其中土地补偿费占40%、安置补助费占60%。经批准占用永久基本农田的,征地补偿按所在县(市、区)最高标准执行。
补偿标准出来后,总免不了微友们一番比较,浠水、英山、罗田、蕲春、黄梅,这五个兄弟县,谁的地盘最值钱?
小编草草的比了一下:
1类: 蕲春>浠水>罗田>英山>黄梅
2类: 蕲春>浠水>罗田>黄梅>英山
3类: 黄梅>浠水>罗田>蕲春>英山
浠水稳坐2把交椅。
北城新区,一河两岸,高铁新区,浠水南站,浠水影视城,城北大市场,南门口等等片区,你们之前拆成了富瓮吗? 来留言说说你家补偿了多少一平?
友情提示:点开视频后,点右下角图标放大看
浠水南门口菜市场主体正式拆迁,秒秒钟放倒
友情提示:点开视频后,点右下角图标放大看
浠水影视城一农户依依不舍的拍下了自家拆迁过程
欢迎扫码关注,下期更精彩。
浠水头条
直接点击查看往期经典
点击图片跳转进入,浠水贴吧公众号报道的重大新闻事件,一贴打尽,敬请收藏,不定期滚动更新。支持小编,请分享朋友圈。(联系小编微信:147908941)
1.浠水交通:
2.浠水名镇展播:
3.浠水便民服务:
4.浠水教育:
5.浠水旅游:
6.浠水重大项目:
7.浠水房市:
8.浠水贴吧合作商家:
关注浠水,了解浠水
为底层百姓发声,传递正能量。
网络时代,人人都是记者。
点击阅读原文,与108万浠水人交流。
想要你家土地更值钱,就点“在看”!