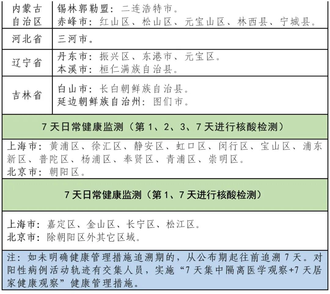
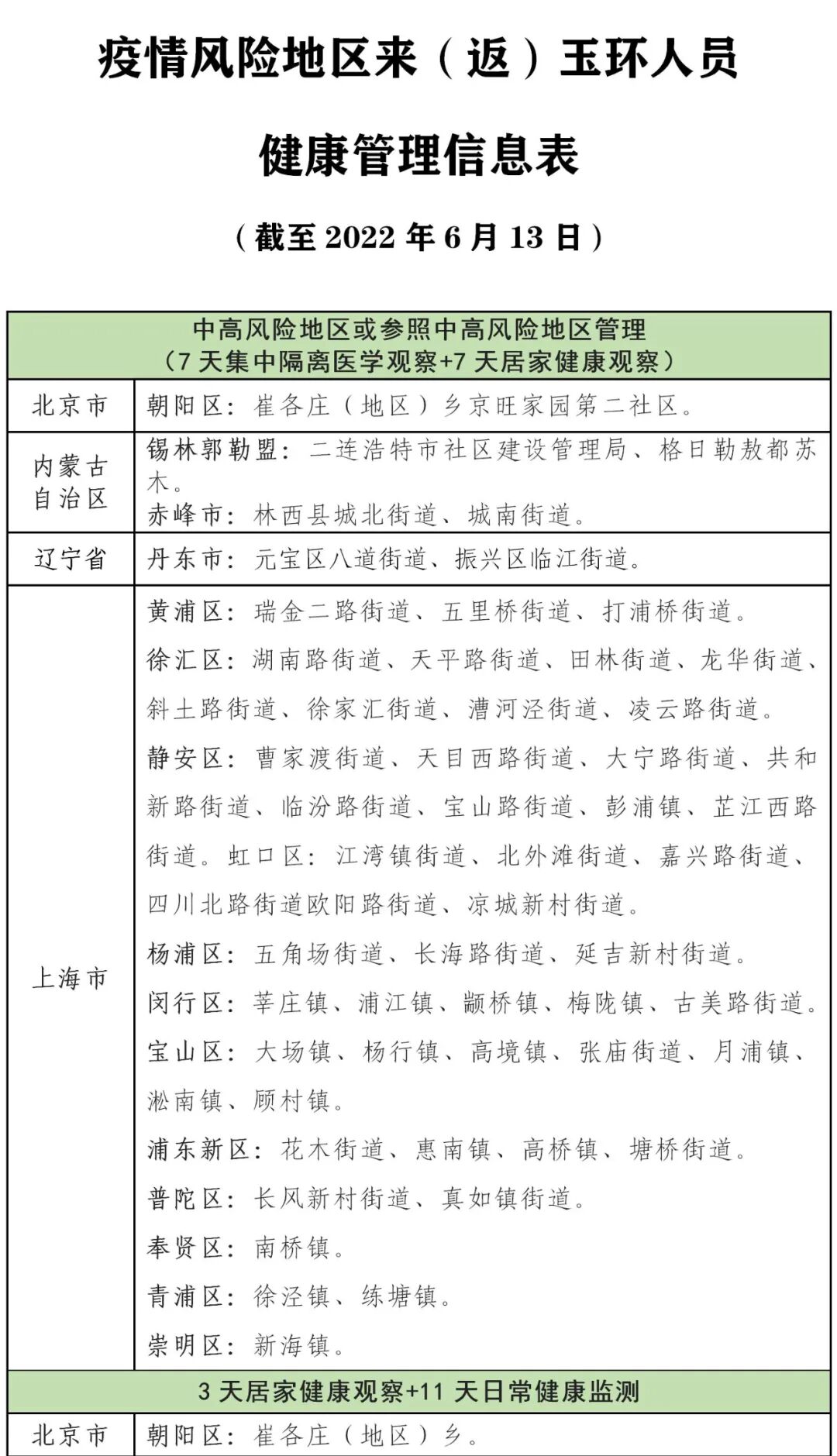
中高风险地区来(返)玉人员,请按照防疫要求配合落实防控措施,详见《疫情风险地区来(返)玉人员健康管理信息表》。
各村(社区)要立即对北京市、内蒙古自治区、上海市等中高风险地区来(返)玉人员开展主动排摸、提前排摸,提前掌握近期来(返)玉人员信息,并落实医学观察、核酸检测等措施。
各党政机关、企事业单位、学校、医疗机构要主动开展排查,及时掌握本单位工作人员及其家庭成员曾到上述地区情况;各宾馆、酒店等住宿场所要主动排查上述地区来(返)玉人员,及时向所在乡镇(街道)疫情防控指挥部或村(社区)报告。
所有集中隔离、居家隔离、居家健康观察、日常健康监测人员须严格按规范落实健康管理措施。
居家隔离及居家健康观察人员严格执行“一人一户”要求,不得外出、不得与他人接触,如遇就医、核酸检测等,应实施闭环转运或上门服务。
日常健康监测人员要尽量减少外出,结束前不离开所在县(市、区);确需外出须向村(社区)报备,并做好个人防护。外出期间控制活动范围,做到“六个不得”“一个必须”:不得乘坐公共交通工具;不得参加会议、会展、旅游、聚餐等聚集性活动;不得前往商场超市、办公楼等人群聚集场所;不得进入学校、托育机构、养老院、福利院等特定机构;不得进入影剧院、歌舞厅、浴室、网吧等室内密闭场所;不得开展或参与线下教学、培训等活动;外出时,必须全程规范佩戴口罩,切实保持安全社交距离。
凡符合接种条件的市民,应积极主动接种全程新冠疫苗,满六个月后要接种第三针疫苗,尤其是60岁以上的易感人群要积极接种疫苗,共同构建全民免疫屏障。
每个人是自己健康的第一责任人,请积极配合各场所健康排查、健康码和行程码查验等措施。
如有出现发热、干咳、乏力、咽痛、嗅(味)觉减退、腹泻等不适症状时,要佩戴一次性医用外科口罩及以上级别口罩,及时到就近的医疗机构发热门诊就诊,并主动告知医生近期活动轨迹及接触史,就医过程避免乘坐公共交通工具。