浙大城市学院
about
浙大城市学院是一所经国家教育部批准,由杭州市人民政府举办的全日制公办普通本科高等学校,坐落于中国历史文化名城—杭州,毗邻京杭大运河,自然环境优美,办学设施先进。
学校立足区域经济社会发展需求,延伸浙江大学优质教育资源,充分发挥名城名校资源优势,大力实施人才强校战略以“5215高水平人才汇聚计划”为牵引,不断提升学校核心竞争力和综合实力,致力于建成特色鲜明、质量优秀、充满活力、国内一流的高水平应用型大学。
先进材料增材制造创新研究中心
about
增材制造技术是国家实现前沿科技创新集群建设及高端材料产业化部署的重要战略基础。浙大城市学院先进材料增材制造创新研究中心成立于2021年,得到学校的大力支持,旨在落实国家和浙江省制造业创新驱动发展战略,以增材制造材料研究为引领,聚焦高性能结构功能一体化构件增材制造技术和应用,支撑国家和地方经济建设和重大需求。现有教授、特聘研究员、副研究员、副教授、讲师等21人。
先进材料增材制造创新研究中心重点开展增材制造材料设计与制备、核心元器件、新型工艺技术和装备等方面的应用基础研究,聚焦在粉末床熔化成形技术、纳米喷射打印技术和等离子弧熔丝技术等低成本高效率增材制造工艺技术方向,为交通运载、能源动力、高端装备、生物医疗、城市建设等行业发展提供新材料新技术支撑。
招聘
about
1
2022年高层次人才招聘计划
备注:
(1)学历/学位:指学历学位的最低条件要求。
(2)原则上不引进省内在编在岗教师。
待遇
钱塘学者
1.钱塘学者第一类,符合下列条件之一:
(1)国家“特支计划”青年拔尖人才;国家创新人才青年计划入选者;“长江学者奖励计划”青年学者等;国家优秀青年科学基金项目负责人等。
(2)近五年获得以下奖项之一:省部科学技术—等奖第1名;教育部人文社科研究优秀成果一等奖前2名、二等奖第1名;省哲学社会科学优秀成果一等奖第1名;省教学成果奖一等奖第1名等。
(3)国家科技重大专项、国家重点研发计划、技术创新引导专项(基金)以及基地和人才专项项目第—负责人;国家自然(社会)科学基金重大项目第一负责人;教育部哲学社会科学重大攻关项目第一负责人;全国性一级学术团体的会长;国务院学位委员会学科评议组成员;国家自然科学基金委员会委员;教育部高等学校本科教学指导委员会主任或教育部社科委委员等。
(4)与上述人才水平相当的海内外人才。
2.钱塘学者第二类,符合下列条件之一:
(1)省有突出贡献中青年专家;省“151”人才工程重点资助人选;省宣传文化系统“五个一批”人才;教育部“新世纪优秀人才支持计划”人选等。
(2)省创新人才长期项目入选者;省“151”人才工程第一层次培养人选省“特支计划”领军人才;省“特支计划”教学名师;省教学名师;省创新团队负责人;省杰出青年科学基金项目负责人等。
(3)与上述人才水平相当的海内外人才。
3.钱塘学者第三类,符合下列条件之一:
(1)年龄一般不超过45周岁(文科可适当放宽),博士学位,国内双一流建设(含最新教育部学科评估B类及以上学科)高校或国(境)外知名高校教授职务的学科带头人、教育教学名师或业绩突出的C9高校副教授、世界排名前100高校副教授、助理教授等。
(2)与上述人才水平相当的海内外人才。
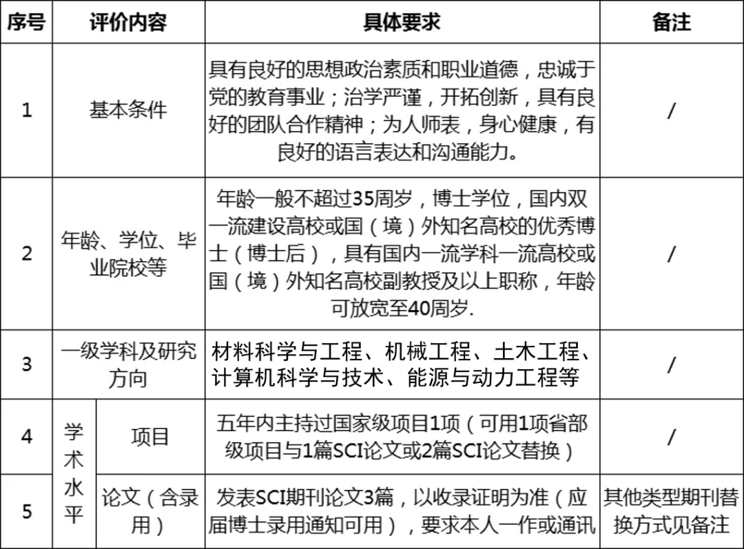
青年英才
年龄一般不超过35周岁,博士学位,国内双一流建设高校或国(境)外知名高校的优秀博士(博士后),具有国内双一流建设高校副教授相当学术水平的海内外人才。
应聘条件:
备注:
2篇EI期刊收录论文相当于1篇SCI期刊收录论文;1篇top期刊收录论文相当于2篇SCI期刊收录论文,1项授权发明专利相当于1篇EI期刊收录论文。以上成果要求本人为一作或通讯。
考核
钱塘学者的考核内容面议。
青年英才考核细则(最低梯度首聘期最低业绩要求):
2
博士后招收计划及要求
浙大城市学院博士后工作站依托浙江大学和中南大学等高校的相关博士后科研流动站招收博士后人员,实行双合作导师制度。根据发展需要,研究中心现面向海内外公开招聘博士后若干名,欢迎相关领域有研究兴趣的优秀博士加入。
3
2022年博士后招聘计划
岗位职责
1.参与创新中心重要项目的研究任务;
2.学术论文撰写和项目研究报告撰写;
3.参与未来实验室的建设与课题项目;
4.其他与课题研究相关的事务。
岗位要求
1. 近三年内获博士学位,年龄不超过35周岁;
2. 有较强的交流和中英文写作能力,工作严谨、主动,具有团队合作精神;
3. 申请者需要全脱产从事博士后研究工作;
4. 有较好的学术业绩和科研潜质,在国内外重要学术期刊上发表过高水平论文,或公开出版过学术著作。
待遇
1.博士后合同期限一般为2年;
2.理工科年薪不少于40万元/年。
3.按杭州市当前政策,博士后出站后1年内留杭,并签订3年及以上工作合同的享受市财政40万元博士后留杭补助;若认定为杭州市D类人才的还可申请购房补贴100万元。
4.博士后出站后可优先进入学校编制内的教学科研系列的师资队伍。
5.博士后在站期间可参评高级专业技术职务,名额单列。留校录用者,高级专业技术职务可予以直接聘任。
6.在站期间获得中国博士后科学基金资助、省级博士后科研项目资助或以浙大城市学院为第一署名单位的省部级及以上项目,享受1:1配套资助。
7.学校按规定为全职博士后缴纳社会保险,缴存住房公积金。
8.学校博士后人员由浙江大学和浙大城市学院合作导师共同指导。
9.博士后可租住学校教师公寓。
应聘
about
有意向者请将详细个人简历(自大学开始至申请时段的学习、工作经历,发表的论著、主持的项目和获奖成果等成就清单)、以及学历学位证书和现任职证明,发至招聘邮箱,并标注主题:应聘专任教师/博士后+姓名+专业。
专任教师联系方式:
tanwei@zucc.edu.cn(谭老师)
jiangl@zucc.edu.cn(江老师)
0571-88018435
博士后联系方式:
wangzhen@zucc.edu.cn(王老师)
来源 / 工程学院
责任编辑 / 孙亚飞
出品:
tuī
jiàn
yuè
dú