甘肃省人民政府办公厅关于加快推进 “一件事一次办”打造政务服务升级版的通知 甘政办发〔2022〕126号
各市、自治州人民政府,甘肃矿区办事处,兰州新区管委会,省政府有关部门,中央在甘有关单位:
为认真贯彻落实《国务院办公厅关于加快推进“一件事一次办”打造政务服务升级版的指导意见》(国办发〔2022〕32号)精神,加快推进“一件事一次办”,打造政务服务升级版,更好满足企业和群众办事需求,现就有关事项通知如下: (一)工作目标。2022年底前,对照企业和个人政务服务“一件事一次办”事项基础清单(附件1、附件2),完成相关事项业务流程的优化整合,实现集成化办理,为企业和个人提供主题式、套餐式服务。2025年底前,“一件事一次办”事项范围进一步扩大,服务领域进一步拓展,企业和个人全生命周期重要阶段涉及的更多政务服务事项实现“一件事一次办”,打造政务服务升级版,更好满足企业和群众办事需求。 (二)重点任务。以便利企业和群众办事为重点,围绕企业从设立到注销、个人从出生到身后的全生命周期,推动关联性强、办事需求量大、企业和群众获得感强的多个跨部门、跨层级事项集成化办理,实现“一件事一次办”。加快推进涉企事项“一件事一次办”,梳理集成同一阶段内需要到政府部门、公用企事业单位和服务机构办理的多个单一政务服务事项,为企业提供开办、工程建设、生产经营、员工录用、注销等集成化办理服务。加快推进个人事项“一件事一次办”,梳理集成同一阶段内需要办理的多个单一政务服务事项,为群众提供新生儿出生、入园入学、大中专学生毕业、就业、就医、婚育、扶残助困、军人退役、二手房交易及水电气联动过户、退休、身后等集成化办理服务。 (三)工作要求。坚持提质增效,按照最简、最优标准,推动业务整合和流程再造,强化系统对接和数据共享,减少办事环节、精简申请材料、压缩办理时限,实现企业群众办事由“多地、多窗、多次”向“一地、一窗、一次”转变,最大程度利企便民。坚持整体协同,加强统筹联动,整合线上线下政务服务资源,实现申报、受理、联办、出件等环节密切衔接,构建高效快捷的“一件事一次办”办理机制。坚持需求导向,从企业和群众实际需求出发,精准匹配“企业个人需求侧”和“政务服务供给侧”,优化业务流程、打通业务系统、强化数据共享,推行集成化办理,着力破解企业和群众办事难、办事慢、办事繁的问题。 (一)梳理事项清单。由省级牵头单位会同责任单位围绕企业和群众办事需求,对照《企业政务服务“一件事一次办”事项基础清单(2022年版)》(附件1)、《个人政务服务“一件事一次办”事项基础清单(2022年版)》(附件2),分场景、分情形细化梳理全省统一的“一件事一次办”事项清单。(11月底前完成) (二)科学设计流程。由省级牵头单位会同责任单位精简、整合“一件事一次办”事项的申请材料,形成一张材料清单,并制作申报材料样式,申请人只需按要求提供一套申请材料即可办理,实现“一表申请”。按照“减跑动、减时限、减材料,优化办事流程”的“三减一优”要求,梳理“一件事一次办”涉及的多个政务服务事项要素,合理调整前后置顺序,科学整合业务、再造流程,不断提升服务质量和效率。(11月底前完成) (三)规范办事指南。由省级牵头单位会同责任单位梳理细化“一件事一次办”办事情形,明确事项办理层级,编制规范准确、清晰易懂的工作规程和办事指南,实现“一次告知”。各地要按照办事指南标准规范完善本地办事指南,通过政务服务平台、手机APP等多渠道向社会公布,并加强业务培训,做好“一件事一次办”事项办理实施。“一件事一次办”事项办事指南编制完成后要及时报省政府办公厅(省大数据管理局)、省大数据中心备案。(11月底前完成) (四)线上线下融合。根据企业群众办事实际场景需要,县级以上政务服务中心要科学设置“一件事一次办”综合受理窗口,鼓励向乡镇(街道)便民服务中心延伸,全面推行“前台综合受理、后台分类审批”,实现“一窗受理”。各级要在本级政务服务平台设置“一件事一次办”专栏,并向政务服务移动端(含APP、小程序等)、集成化自助服务终端等拓展,加强业务协同、系统整合、数据共享,提升网上办理深度,实现“一网办理”。推进线下政务服务中心与线上平台深度融合,实现线上线下同一标准、同一流程、同质服务。(12月底前完成) (五)明确监管责任。强化审管结合,按照“谁审批、谁监管,谁主管、谁监管”的原则,实施事前事中事后全链条监管。省级牵头单位会同责任单位制定“一件事一次办”各环节监管措施,明确监管主体及责任,确保事有人管、责有人负。(12月底前完成) (六)推动系统建设。“一件事一次办”省级牵头单位和责任单位要加强与省大数据中心的对接,加快政务服务平台“一件事一次办”事项办理系统建设,推动省级自建政务服务系统与政务服务平台深度对接,打通业务系统、强化数据共享、加强电子证照应用,实现“一件事一次办”跨部门、跨层级线上申办、自助申办。(持续推进) (一)加强组织领导。省政府办公厅(省大数据管理局)负责统筹推进全省政务服务“一件事一次办”工作,省大数据中心负责系统对接、数据共享、平台建设等方面的技术支撑保障。省级牵头单位和责任单要建立协同推进机制,强化部门间业务协同、系统联通和数据共享,促进集成化办理服务提升。牵头单位组织协调相关责任单位按职责分工推进任务落实,责任单位要积极配合,按照统一部署要求和标准规范按时保质完成“一件事一次办”事项办事指南制定和办理实施。同时,省级各相关部门要积极与国务院有关部门沟通衔接,及时了解掌握最新工作要求,加强对市县对口业务部门的工作指导,确保工作规范开展。省级牵头单位和责任单位要深入研究“一件事一次办”事项涉及的相关业务,借鉴成熟经验做法,优化服务模式,做到“一件事一次办”好办、快办。 (二)积极宣传引导。各地各部门要加强对政务服务“一件事一次办”的宣传引导,通过政府网站、政务新媒体、政务服务平台发布相关信息,做好政策解读,不断提高公众知晓度和社会应用水平。 (三)开展评价监督。各地各部门要加快推动“一件事”线上线下“一次办”的组织实施,推进政务服务“一件事一次办”好差评工作,相关工作落实情况请于12月底前报省政府办公厅(省大数据管理局)、省大数据中心。省政府办公厅(省大数据管理局)将会同相关部门对“一件事一次办”事项办理情况开展跟踪评估,将“一件事一次办”工作开展情况纳入年度考核,对工作推进不及时、工作落实不到位、企业和群众反映问题突出的,将给予通报批评,并限期整改,确保各项任务落地见效。 2022年11月10日
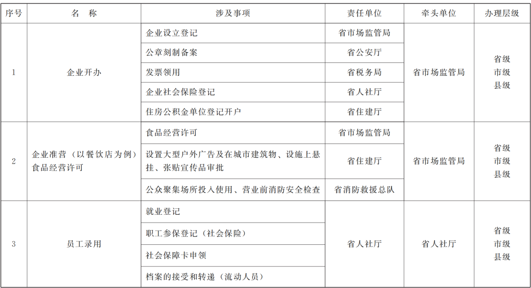
附件1
企业政务服务“一件事一次办”事项基础清单
(2022年版)
![]()
![]()
附件2
个人政务服务“一件事一次办”事项基础清单
(2022年版)
![]()
![]()
![]()
![]()
来源:甘肃省人民政府网站
![]()