本周五,全线通车!
昆明广播电视台K6
8099999街头巷尾
8099999街头巷尾
微信号
jtxwk6
功能介绍
昆明广播电视台春城民生频道
发表于
收录于合集
12月2日
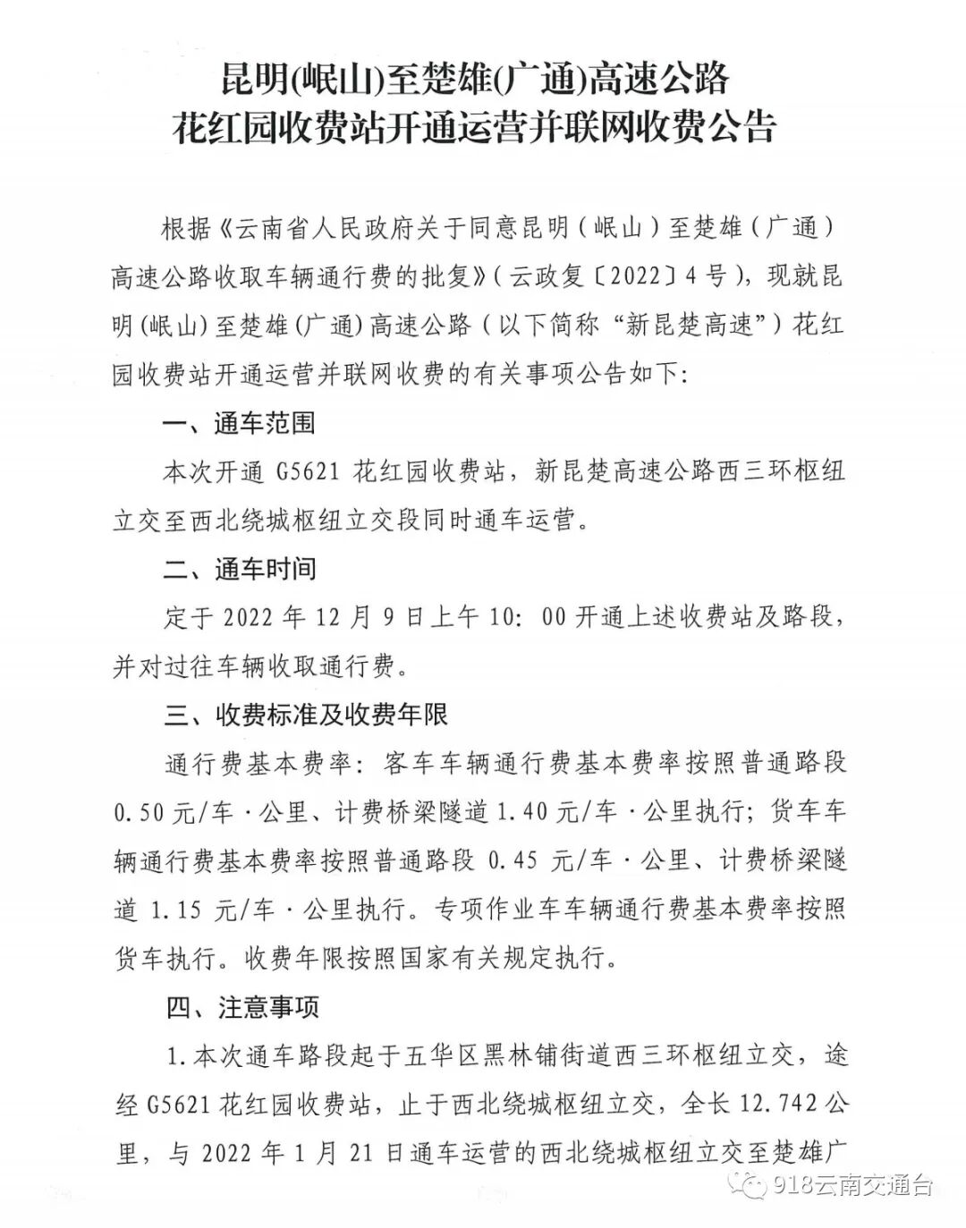
云南昆楚高速公路投资开发有限公司发布公告
定于2022年12月9日上午10:00
开通G5621花红园收费站
新昆楚高速公路西三环枢纽立交
至
西北绕城枢纽立交段将同时通车运营
《公告》全文如下:
(来源:918云南交通台)
据了解,本次通车路段起于五华区黑林铺街道西三环枢纽立交,途经G5621花红园收费站,止于西北绕城枢纽立交,全长12.742公里,与2022年1月21日通车运营的西北绕城枢纽立交至楚雄广通段(新楚大高速起点)连通,实现新昆楚高速全线通车。
届时,前往楚雄、大理等滇西方向车辆可通过西三环枢纽立交直接驶入新昆楚高速。
市民
:“(施工)挡着走路的不方便开车的也不方便。杭瑞高速我们经常开车出去的,太堵了,还是希望这一条路赶紧修通更方便了。”
届时,新昆楚高速西三环枢纽立交至滇缅大道黄土坡立交方向主线及相互连接匝道暂不开放通行;
既有西三环从普吉立交往马街方向(由北向南)的车辆,可沿C匝道驶入新昆楚高速主线;
既有西三环从马街往普吉立交方向(由南向北)的车辆,可沿B匝道驶入新昆楚高速主线;
新昆楚高速主线A匝道驶入既有西三环前往人民西路、春雨路方向,沿D匝道驶入既有西三环前往普吉立交方向;
过往车辆需按交通标志和道路标线提示通行,并注意行车安全。
而在通行费方面:
客车车辆通行费基本费率按照普通路段0.50元/车公里、计费桥梁隧道1.40元/车公里执行;
货车车辆通行费基本费率按照普通路段0.45元/车公里、计费桥梁隧道1.15元/车公里执行;
专项作业车车辆通行费基本费率按照货车执行。
收费年限按照国家有关规定执行。
市民
:“通车以后就方便了,(希望)过路费稍微降点。”
市民
:“如果收费再下来点,对大家都好。”
8099999记者报道
部分来源:918云南交通台
编辑:黄潇云
编审:
李菁
终审:唐媛媛
热门新闻
预览时标签不可点
微信扫一扫
关注该公众号
知道了
微信扫一扫
使用小程序
取消
允许
取消
允许
:
,
。
视频
小程序
赞
,轻点两下取消赞
在看
,轻点两下取消在看