以下文章来源于Research科学研究 ,作者Research编辑部
《Research》是《Science》自1880年创刊以来进行海外合作的第一本科技期刊,由科技导报社2018年出版,主要发布交叉学科热点领域的最新突破性科研进展。《Science》为《Research》提供国际化的出版平台和推广服务。
来源:Research科学研究
2019年4月22日,东南大学赵远锦教授课题组将微流控技术与金属有机骨架化合物(MOFs)结合起来,通过微流控电喷(microfluidic electrospray)的方法,制备了一种含烟酸的MOFs水凝胶微胶囊材料。这种微胶囊以海藻酸盐水凝胶为壳,以铜-烟酸或锌-烟酸MOFs为核,可根据感染程度控制钙离子、铜离子、锌离子的释放速度,发挥抗菌、抗氧化等作用,可作为促进伤口愈合的辅助材料应用于生物医学领域。以题为“Microfluidic Electrospray Niacin Metal-Organic Frameworks Encapsulated Microcapsules for Wound Healing” 发表在Research上(Research, 2019, 6175398, DOI: 10.34133/2019/6175398)。
慢性难愈合创面病程长,严重影响病人生活质量,给患者带来沉重的经济负担。铜离子和锌离子是维持机体生理活动的必需元素,并且人们证实了,这两种离子可以通过促进血管再生、胶原沉积以及抗氧化等作用加速创面愈合。虽然铜/锌盐及其氧化物的应用可以改善疗效,但患者面临着铜/锌离子毒性增加的风险,如干扰钙离子的内稳态,破坏DNA并产生活性氧。因此,需要控制铜/锌离子的缓慢释放以降低离子毒性的风险。
金属有机骨架(MOFs)是一类由金属离子和有机配体组成的配位晶体聚合物,已被广泛应用于化学、环境、能源、传感和生物医学等领域。虽然MOFs可根据其可控的化学和物理特性来储存和释放铜/锌离子,但是基于铜的MOFs或锌的MOFs在组织液等含蛋白质的溶液中不稳定,严重影响它们在伤口愈合中的作用。因此,涂覆或包封水凝胶的策略已经被用来改善它们的稳定性以解决这一问题。然而,这种方法中MOFs在水凝胶内随机包裹和分布,在实际应用中难以实现铜/锌离子的可控制和程序化释放。此外,有机配体的生物相容性极大地限制了它们在生物医学方面的应用。因此,我们提出通过微流体电喷技术制备一种可控释且生物相容性极佳的包裹新型烟酸MOF的水凝胶微胶囊。
东南大学赵远锦教授团队使用双乳液毛细管微流控电喷系统,成功制备了以海藻酸盐水凝胶为壳、以烟酸-铜或烟酸-锌MOF为核的微胶囊(图1)。将内毛细管植入准锥形毛细管,组装成双乳液微流控装置。
图1 烟酸MOFs微胶囊的制备及应用示意
内相的烟酸溶液和醋酸锌溶液/醋酸铜溶液从双乳液微流控装置的内相管流入,外相的海藻酸钠溶液从外层锥形管流入。由于低雷诺数和水动力聚焦效应,内相的MOFs前驱体溶液可以形成层流,并在与外相流体的结合处被海藻酸钠溶液包裹。然后在电场作用下,流体被剪切成球并喷入氯化钙溶液中。钙离子与海藻酸钠迅速固化形成微胶囊的壳层,在这个过程中,核内的醋酸铜/醋酸锌与烟酸原位反应生成MOFs。通过调节电场强度等参数,微胶囊的尺寸可以精确控制(图2)。
图2 烟酸铜-MOFs微胶囊的制备流程
为了实现未来烟酸MOFs微胶囊在生物医学领域中的应用,团队首先根据生物相容性,筛选出了最佳的醋酸铜/醋酸锌浓度,用于后续实验,以保证体内应用的安全性。随后,研究团队检测了烟酸MOF微胶囊的抗菌活性以及抗氧化能力。研究发现,生物安全浓度的烟酸-锌MOFs微胶囊并未表现出抗菌能力,但是烟酸-铜MOFs微胶囊依旧表现出优异的抗菌性能,可能与缓释的铜离子能直接破坏细菌膜有关(图3)。
图3 不同类型烟酸MOFs微胶囊的抗菌性能
此外,微胶囊内包裹烟酸-锌MOFs或烟酸-铜MOFs均可保护细胞免受氧化应激损伤,且烟酸-铜MOFs及烟酸-锌MOFs联合包裹效果更好(图4),可能与铜/锌离子激活细胞内超氧化物歧化酶有关。
图4 不同类型烟酸MOFs微胶囊的抗氧化性能
最后,团队将烟酸-铜/锌MOFs微胶囊用于感染性皮肤全层缺损的动物模型,验证其在促进慢性创面愈合中的应用价值。结果显示,用烟酸-MOFs微胶囊治疗7天后,创面的愈合速率显著快于对照组,且同时包裹烟酸-锌MOFs和烟酸-铜MOFs的微胶囊比各自单独使用的愈合速率更快(图5)。
图5 MOFs微胶囊对感染性全层皮肤缺损模型创面愈合的影响
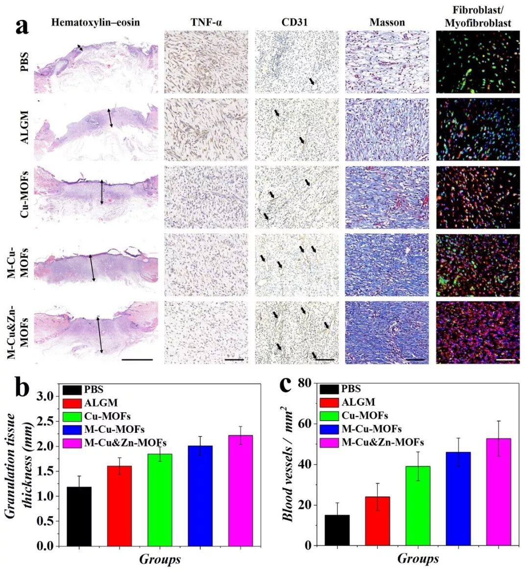
团队进一步分析创面愈合机制,发现包裹MOFs后可减轻炎症反应、促进胶原沉积和肌成纤维细胞化(图6)。这些结果表明烟酸MOFs微胶囊的抗菌、抗氧化等功能可以有效促进慢性创面愈合。
图6 MOF微胶囊促进创面愈合过程的生物学机制
赵远锦教授团队利用微流控电喷技术研制用于促进慢性创面愈合的多功能烟酸MOFs微胶囊。所制备的烟酸MOFs微胶囊可以智能、可控、程序化地释放钙、铜、锌离子,且具有良好的生物相容性、抗菌以及抗氧化能力。可通过减轻炎症反应、促进胶原沉积和肌成纤维细胞化等机制有效加快慢性创面愈合速度。这种烟酸MOFs微胶囊具有良好的临床应用前景。
论文链接:
https://spj.sciencemag.org/research/2019/6175398/
相关进展
东南大学赵远锦教授团队利用微流控技术开发出一种功能性维生素 MOF 水凝胶微纤维
免责声明:部分资料来源于网络,转载的目的在于传递更多信息及分享,并不意味着赞同其观点或证实其真实性,也不构成其他建议。仅提供交流平台,不为其版权负责。如涉及侵权,请联系我们及时修改或删除。邮箱:info@polymer.cn
关注高分子科学技术 👉
长按二维码关注
诚邀投稿
欢迎专家学者提供稿件(论文、项目介绍、新技术、学术交流、单位新闻、参会信息、招聘招生等)至info@polymer.cn,并请注明详细联系信息。高分子科技®会及时推送,并同时发布在中国聚合物网上。
欢迎加入微信群 为满足高分子产学研各界同仁的要求,陆续开通了包括高分子专家学者群在内的几十个专项交流群,也包括高分子产业技术、企业家、博士、研究生、媒体期刊会展协会等群,全覆盖高分子产业或领域。目前汇聚了国内外高校科研院所及企业研发中心的上万名顶尖的专家学者、技术人员及企业家。
申请入群,请先加审核微信号PolymerChina (或长按下方二维码),并请一定注明:高分子+姓名+单位+职称(或学位)+领域(或行业),否则不予受理,资格经过审核后入相关专业群。
点
这里“阅读原文”,查看更多