骨肿瘤作为一种常见的肿瘤疾病给患者带来了极大的痛苦。实现骨肿瘤与骨再生的一体化治疗是目前面临的一个重要的挑战。近日,西南交通大学鲁雄教授课题组联合中国海洋大学韩璐教授、广东省人民医院张余教授、华南理工大学方立明副教授,设计了一种可用于促进骨组织修复同时抑制肿瘤复发的一体化治疗的支架材料,实现肿瘤微环境响应性的智能药物释放。
该研究以仿贻贝纳米MOFs为纳米药物载体,其具有高表面粘附性、良好的水分散性、生物稳定性、及肿瘤微环境敏感性等特点,是一种新型的药物纳米递送系统。首先,基于酚羟基化学,提出多巴胺-金属离子螯和作用及原位杂化调控ZIF-8晶体生长的策略,实现对MOF形貌、尺寸及稳定性的有效调控。该仿贻贝纳米MOFs(pZIF-8 nanoMOFs)可以作为骨修复生长因子(BMP-2)及抗肿瘤小分子药物(顺铂)释放载体。该聚多巴胺杂化策略解决了ZIF -8在液体环境中不稳定的问题,且赋予其表面大量反应活性的酚羟基,为药物及蛋白固载提供活性位点,实现药物及蛋白高效稳定固载。
其次,将粘附性的载药pZIF-8 NPs与羟基磷灰石纳米颗粒(pHA NPs)交替组装在3D打印明胶支架表面,通过控制不同组分组装次序及层数,使得顺铂与BMP-2在支架中空间有序分布,实现肿瘤微环境响应的智能按需释放,肿瘤治疗与骨组织修复在时间和空间上相匹配,防止术后骨肿瘤复发。
图1. 具有粘附性的聚多巴胺杂化ZIF-8(pZIF-8 nanoMOFs)和聚多巴胺改性的羟基磷灰石纳米颗粒(pHA NPs)在3D打印明胶支架上交替组装得到具有抗肿瘤和骨修复双重功能的3D打印支架。
(a)原位负载顺铂和BMP-2的pZIF-8 nanoMOFs,及聚多巴胺修饰羟基磷灰石纳米颗粒(pHA NPs)制备示意图。
(b)将载药pZIF-8 nanoMOFs与pHA NPs采用层自组装的方式组装在3D打印明胶支架表面,形成pZIF-8/pHA复合涂层修饰的明胶(pZIF-8/pHA-G)支架。
(c)pZIF-8/pHA-G支架在植入后,能够响应肿瘤微环境释放顺铂从而抑制肿瘤生长;同时,该支架能够保护BMP-2的活性,并缓释BMP-2来维持有效剂量从而实现骨缺损修复。
图2. 基于贻贝启发的酚羟基化学, 采用PDA调控ZIF-8生长得到具有良好水分散性、生理稳定性、高载药效率、肿瘤微环境敏感可控降解性、粘附性的 pZIF-8 nanoMOFs。
(a)PDA 调控纳米尺寸的pZIF-8 MOFs的形成示意图。
(b)pZIF-8 nanoMOFs和ZIF-8颗粒的TEM图像。插图表示pZIF-8 nanoMOFs分散液在激光照射下产生丁道尔效应,表明其在去离子水中分散均匀。
(c)pZIF-8 nanoMOFs的HAADF-STEM和EDS图谱。
(d)pZIF-8 nanoMOFs和ZIF-8颗粒的XRD图谱。
(e)pZIF-8 nanoMOFs和ZIF-8粒子的XPS光谱,以及pZIF-8 nanoMOFs的O1s的高分辨率XPS光谱。
(f)pZIF-8 nanoMOFs和ZIF-8颗粒的Zeta电位。
(g)pZIF-8 nanoMOFs和ZIF-8颗粒在77 K下的氮吸附-解吸等温线。
(h)模拟肿瘤微环境下pZIF-8 nanoMOFs的降解行为;(1)pZIF-8 nanoMOFs分散液在不同降解状态下的照片,(2)pZIF-8 nanoMOFs在不同缓冲液中的降解曲线。
(i)pZIF-8 nanoMOFs对顺铂和BMP-2的包封效率。
(j)CLSM显微照片显示了pZIF-8 nanoMOFs中封装的模型蛋白(罗丹明B标记的BSA,红色)的荧光。
(k)照片显示pZIF-8 nanoMOFs能够直接在各种基材表面粘附组装。
图3. pZIF-8 nanoMOFs和pHA NPs通过层层自组装技术修饰3D打印明胶支架。
(a)照片显示(i)3D打印明胶支架,(ii)pZIF-8 nanoMOFs和pHA NPs组装后支架(pZIF-8/pHA-G),该支架具有良好的柔韧性,易于弯曲。
(b)纳米颗粒组装前后的支架表面的SEM图像及EDS图像。
(c)SEM分析支架表面的组装的pZIF-8/pHA复合涂层的厚度。
(d)pZIF-8/pHA复合涂层截面的EDS mapping图像。
(e)基于聚多巴胺辅助pZIF-8 nanoMOFs和pHA NPs 组装分子机理图。
图4 . 智能药物释放系统支架表征。
(a)顺铂和BMP-2在支架表面的空间分布示意图。
(b)荧光图像显示了香豆素标记的顺铂(绿色)和罗丹明B标记的模型蛋白(BSA,红色)的在支架表面的分布情况。
(c)在不同缓冲液中顺铂(i)和BMP-2(ii)在pZIF-8/pHA-G支架表面的释放行为。
(d)SEM图像显示,pZIF-8/pHA-G支架在不同缓冲液(i,ii)PBS(pH 7.4)和(iii,iv)含有0.1 mM H2O2的PBS(pH 6.5)中浸泡7天和14天后的表面形貌的变化。
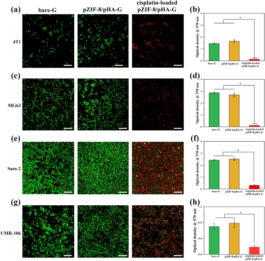
图5. 体外肿瘤细胞与支架共培养,评估负载顺铂的pZIF-8/pHA-G支架对不同肿瘤细胞增殖的抑制作用。
(a)4T1,(c)MG63,(e)Saos-2和(g)UMR-106细胞在不同支架表面培养3天后的活/死染色图像。绿色:活细胞;红色:死细胞。
(b,d,f,h)细胞在支架表面培养3天后,采用MTT测定不同支架表面的细胞活性。
图6 建立小鼠骨肉瘤模型,考察负载顺铂的pZIF-8/pHA-G支架体内抗肿瘤效果。
(a)治疗后7天的小鼠体重变化曲线。
(b)治疗后7天的相对肿瘤生长曲线。
(c)在第7天不同治疗组小鼠肿瘤重量分析图
(d)在第7天带瘤小鼠的实物图像
(e)治疗7天后,取样肿瘤的实物图像。
(f)H&E染色,TUNEL染色和Ki67免疫荧光分析经不同治疗7天后肿瘤组织。S:支架,T:组织。
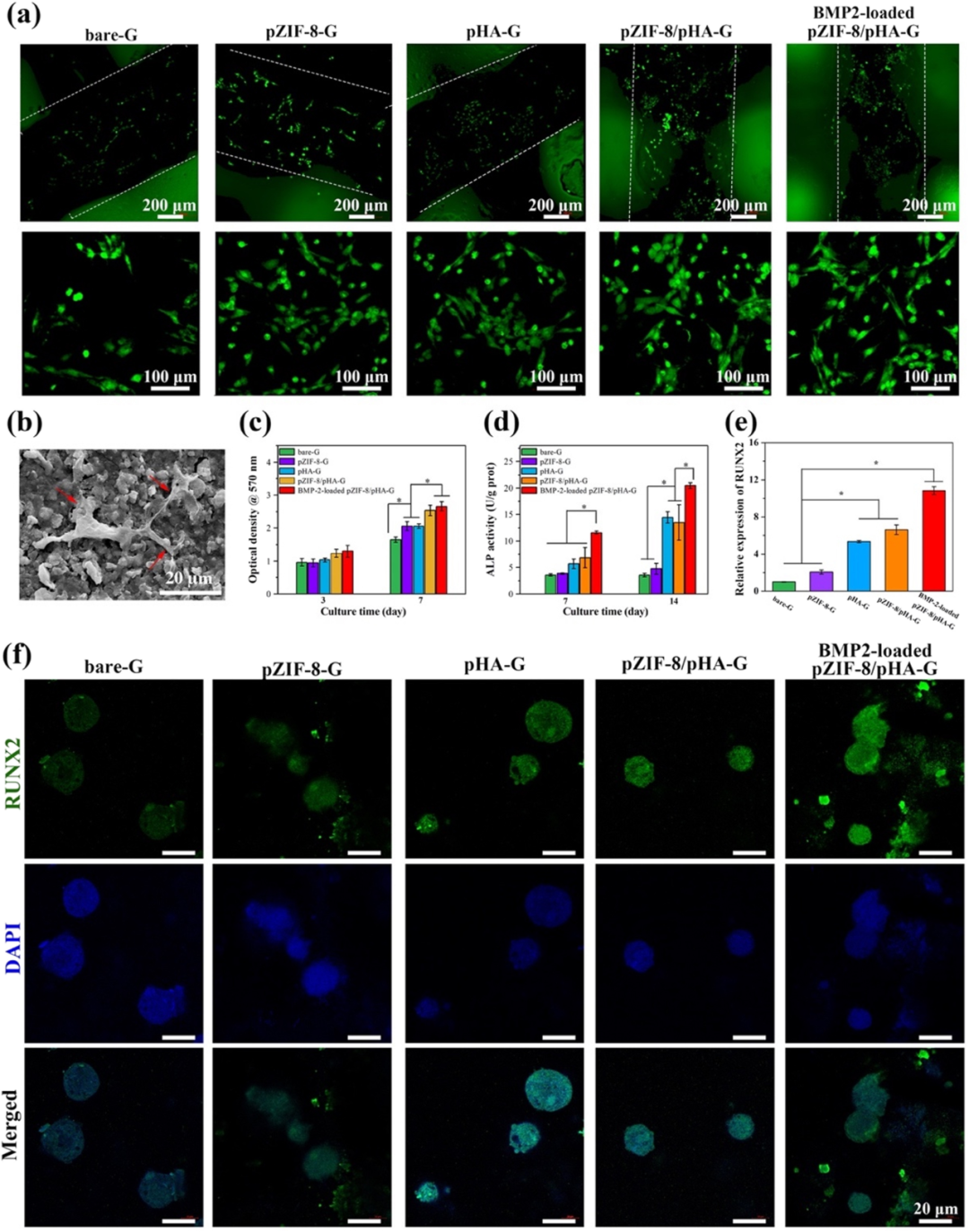
图7.负载BMP-2的pZIF-8/pHA-G支架体外诱导骨髓间充质干细胞(BMSCs)成骨分化。
(a)激光共聚焦图像显示培养3天后BMSCs在不同支架上的生长情况。
(b)SEM图像显示BMSCs在pZIF-8/pHA-G支架表面铺展良好。
(c)在培养3、7天后,MTT法测定在不同支架表面的BMSCs的增殖情况。
(d)在培养7、14天后,在不同支架表面的BMSCs分泌的碱性磷酸酶(ALP)活性。
(e)在培养7、14天后,RT-PCR测定不同支架表面的BMSCs的RUNX2的基因表达。
(f)激光共聚焦图像显示培养14天后,不同支架表面的BMSCs的RUNX2荧光标记。
图8. 体内股骨缺损模型,研究负载BMP-2的pZIF-8/pHA-G支架体内促进骨组织修复情况。
(a)支架植入兔股骨缺损处的手术过程图。
(b)植入12周后,不同支架治疗组的骨愈合率。
(c)植入后12周,不同支架组中骨组织的HE切片染色(c), Masson染色(d)和OCN的免疫组化染色(e)。S:支架,FT:纤维组织,NB:新再生的骨。
该研究成果以“Bioinspired adhesive and tumor microenvironment responsive nanoMOFs assembled 3D-printed scaffold for anti-tumor therapy and bone regeneration”为题在线发表于《Nano Today》。西南交通大学姜亚楠博士、华南理工大学潘西满硕士、及广东省人民医院姚孟宇博士为论文共同第一作者。该研究得到了国家重点研发计划、国家自然科学基金等项目支持。
原文链接:
https://doi.org/10.1016/j.nantod.2021.101182
相关进展
高分子科技原创文章。欢迎个人转发和分享,刊物或媒体如需转载,请联系邮箱:info@polymer.cn
诚邀投稿
欢迎专家学者提供稿件(论文、项目介绍、新技术、学术交流、单位新闻、参会信息、招聘招生等)至info@polymer.cn,并请注明详细联系信息。高分子科技®会及时推送,并同时发布在中国聚合物网上。
欢迎加入微信群 为满足高分子产学研各界同仁的要求,陆续开通了包括高分子专家学者群在内的几十个专项交流群,也包括高分子产业技术、企业家、博士、研究生、媒体期刊会展协会等群,全覆盖高分子产业或领域。目前汇聚了国内外高校科研院所及企业研发中心的上万名顶尖的专家学者、技术人员及企业家。
申请入群,请先加审核微信号PolymerChina (或长按下方二维码),并请一定注明:高分子+姓名+单位+职称(或学位)+领域(或行业),否则不予受理,资格经过审核后入相关专业群。
点
这里“阅读原文”,查看更多