纳米纤维气凝胶具有高孔隙率,低密度,弹性模量大,机械性能好等优点,是制备高灵敏和稳定性柔性压阻传感器的理想载体。然而,基于纳米纤维气凝胶的压阻传感器往往是通过高温碳化有机纳米纤维气凝胶后得到三维导电网络。高温热解导致材料机械性能降低,压缩回弹性变差,无法满足柔性压阻传感器在灵敏度高、响应速度快、使用寿命长上的应用需求。同时,制备碳纳米纤维气凝胶所需的高温高压条件也会带来大量能耗。
近日,北京化工大学潘凯教授课题组在化工权威期刊《Chemical Engineering Journal》上发表了一种以静电纺醋酸纤维素纳米纤维作为骨架材料, 经过简单的吡咯原位聚合和冷冻干燥过程,制备出具有连续三维导电网络的聚吡咯交联纳米纤维气凝胶柔性压阻材料(Ultralight Polypyrrole Crosslinked Nanofiber Aerogel for Highly Sensitive Piezoresistive Sensor)。北京化工大学博士研究生秦臻为论文第一作者,赵彪博士和潘凯教授为论文通讯作者,北京化工大学材料学院为论文唯一完成单位。
图1. 纳米纤维气凝胶制备流程示意图及相关结构表征。
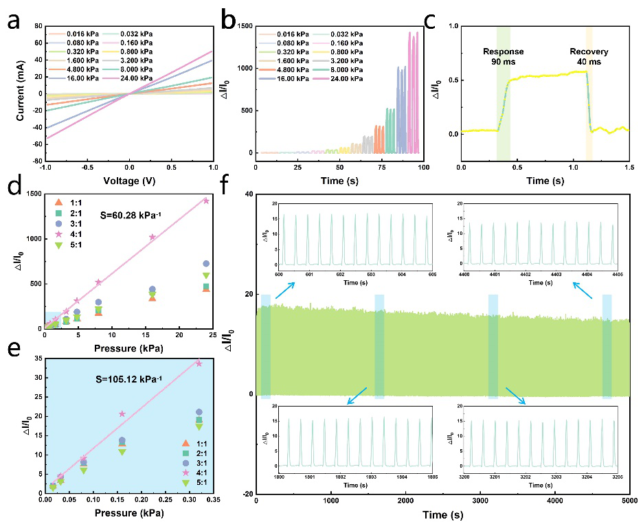
如图1所示,利用聚吡咯和醋酸纤维素纳米纤维构筑的三维导电纳米纤维气凝胶材料具有大比表面积、高孔隙率以及稳定的结构。由于其内部独特的孔隙结构以及丰富的导电通路,所制备的柔性压阻传感器具有14.67 mg cm-3的超低体积密度,在0~24 kPa的压力范围内灵敏度高达60.28 kPa-1。同时,它的响应与回复时间能够分别低至90 ms和40 ms, 并能够承受超过13000次以上的循环按压,如图2所示。
图2. 导电气凝胶的压阻性能表征
通过纳米纤维气凝胶与导电高分子的复合,能够获得具有超高灵敏度和宽压力范围的新型柔性压阻材料。简单的制备工艺和优异的压阻性能使它在智能可穿戴传感领域展现出广阔的应用前景。同时该纳米纤维气凝胶也为发展下一代柔性可穿戴压阻传感器提供了新思路,为大规模生产具有高稳定性的纯聚合物柔性压阻传感器开辟了一条新途径。
原文链接:
https://authors.elsevier.com/sd/article/S1385-8947(21)03231-9
相关进展
北化大潘凯教授团队、浙大朱林利教授团队:具有仿生微结构的“新一代”氧化石墨烯智能湿度驱动膜
北化大潘凯教授团队《AFM》:1D+2D纳米材料协同制备强韧3D石墨烯气凝胶用于压阻式传感器
北京化工大学潘凯研究员和北京科技大学李从举教授合作:基于褶皱纳米纤维膜的柔性可拉伸摩擦纳米发电机
高分子科技原创文章。欢迎个人转发和分享,刊物或媒体如需转载,请联系邮箱:info@polymer.cn
诚邀投稿
欢迎专家学者提供稿件(论文、项目介绍、新技术、学术交流、单位新闻、参会信息、招聘招生等)至info@polymer.cn,并请注明详细联系信息。高分子科技®会及时推送,并同时发布在中国聚合物网上。
欢迎加入微信群 为满足高分子产学研各界同仁的要求,陆续开通了包括高分子专家学者群在内的几十个专项交流群,也包括高分子产业技术、企业家、博士、研究生、媒体期刊会展协会等群,全覆盖高分子产业或领域。目前汇聚了国内外高校科研院所及企业研发中心的上万名顶尖的专家学者、技术人员及企业家。
申请入群,请先加审核微信号PolymerChina (或长按下方二维码),并请一定注明:高分子+姓名+单位+职称(或学位)+领域(或行业),否则不予受理,资格经过审核后入相关专业群。
点
这里“阅读原文”,查看更多