许多生物材料和人工合成材料中都含有大量的水,例如生物器官和水凝胶。基于含水材料的应用近年来取得了显著的发展,例如器官修复,伤口愈合,药物传递等生物医学应用,以及可用于收集能量的人工植入芯片,用于脊椎损伤患者重新恢复运动功能的神经信号模拟和激励设备,和新型可穿戴传感器、驱动器等。
能够整合性质各异的含水材料,比如水凝胶和生物器官,是实现以上这些应用的关键因素。然而,含水材料之间的粘附一般非常弱,其粘接能往往在1 J/m2左右。相比之下,一般水凝胶和生物器官的断裂能有 100 J/m2,人体皮肤,软骨,韧带,以及韧性水凝胶可以达到 1000 J/m2。如何有效粘接各类含水材料,使其粘接能达到材料的断裂能仍是一个巨大的挑战。
以两块水凝胶之间的粘附为例。水凝胶中的水含量往往在 85 % 质量分数以上。当两块水凝胶贴在一起并形成界面时,水分子占据了界面上的大部分空间,而水凝胶中的高分子链只在界面上稀疏地分布。由于水分子几乎无法承受剪切力,从界面处剥离两块水凝胶所需要的能量释放率十分微弱,而稀疏的高分子链更是对粘接能几乎没有贡献。由此可见,含水材料间极弱的粘附是材料本身的固有属性,极大地限制了含水材料的广泛应用。
现存的含水材料的粘接方法都存在以下的一些问题:1. 粘接能远远低于断裂能;2. 生物毒性;3. 机械性能差;4. 需要引入特殊官能团。例如,我们生活中广泛使用的“万能胶”,氰基丙烯酸酯 (cyanoacrylate),可以实现强粘接,但其生物性能和机械性能均与器官和水凝胶不相容。近年来发展的一些其他方法需要水凝胶有特定官能团的,有很大的局限性。
受到手术伤口缝合线的启发,哈佛大学锁志刚教授课题组首次提出含水材料的“分子缝合”技术。研究人员把聚合物溶液作为胶水涂在两层含水材料的界面处,溶液中的高分子链从界面处扩散进入含水材料的聚合物网络后,受到特定的触发条件,如pH,温度,光,盐等,会交联形成一层新的网络。这层新的网络与原本的两层含水材料的网络形成拓扑缠结,从而产生强韧的粘接。也就是说,在分子层面上,这一层新的聚合物网络如同“缝合线”一般,将原先的两片含水材料的网络在分子尺度上“缝”在了一起。这个粘接方法称为拓扑粘接法。
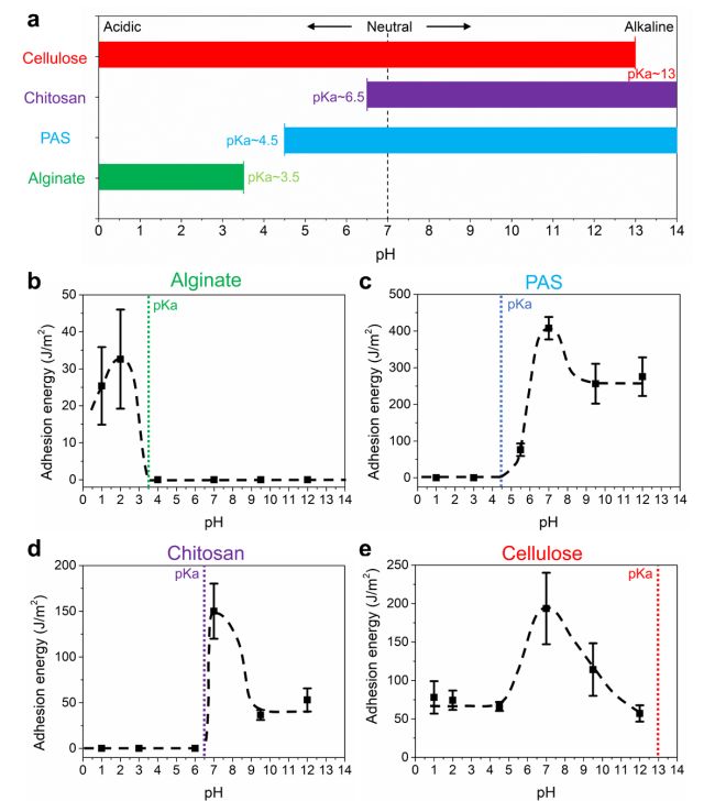
pH-触发拓扑粘接实例
以pH触发的拓扑粘接为例。壳聚糖(chitosan)的pKa为6.5。当外部溶液的pH低于6.5时,壳聚糖呈溶解状态(图1a);高于6.5时,壳聚糖的分子链直接形成氢键并可以形成聚合物网络(图1b)。研究人员将pH = 5的壳聚糖溶液像胶水一样涂抹在两层pH = 7 的水凝胶之间(图1c)。经过几小时的静置,壳聚糖链扩散进入水凝胶中,在pH = 7的环境中通过氢键交联形成第三层网络,与原先的含水材料中的聚合物网络形成拓扑缠结从而达到强粘接(图1d)。整个样品(两层水凝胶与之间的壳聚糖网络)仍然保持高度透明(图2)。
图1. pH-触发拓扑粘接。
图2. 拓扑粘接形成的透明样品
拓扑粘接法适用于任何含水材料
由于这种pH引发的拓扑粘接不需要来自于含水材料的任何特定官能团,该方法可以在几乎任意含水材料之间产生强韧的粘接。研究人员合成了不同的常见水凝胶,并用壳聚糖来验证这一普适的强粘接。在所有情况下,相同两层水凝胶之间的粘接能都几乎达到了水凝胶本身的断裂能(图3a)。此外,该方法还可实现水凝胶与生物组织间的强粘接(图3b)。由于壳聚糖为生物多糖,此种情况下的拓扑粘接法具体良好的生物相容性。
图3. 拓扑粘接法可对任意含水材料产生强粘接
拓扑粘接法适用于全范围的pH环境
人体器官都有一个特定的体液酸碱环境。绝大多数器官的体液环境保持pH接近中性,比如心脏,皮肤等;一些器官的体液环境非常酸,比如在胃的内部,胃酸的pH在2左右;另一些器官的体液环境偏碱性,比如胰腺分泌液的pH在8左右。拓扑粘接法适用于全范围pH就显得十分必要。研究人员选取了不同pKa值的四种分子链:壳聚糖(chitosan),纤维素(cellulous),聚(4-氨基苯乙烯)(Poly(4-aminostyrene)),海藻酸钠(alginate)。这些分子链交联成网络所需的pH范围各不相同,把这些pH范围组合在一起就覆盖了全范围的pH(图4a),也就实现了在全范围pH的强韧的拓扑粘接(图4b-e)。
值得一提的是,强酸或强碱环境下的强韧粘接一直以来都是一个难题。例如,在人体胃液的强酸条件下,即便是常用的“万能胶”,cyanoacrylate,也会失效。基于拓扑粘接法,研究人员只需选用合适的“缝合聚合物”形成网络,就可以轻松地实现极端pH环境下的强粘接。
图4. 拓扑粘接法适用于全范围的pH环境
拓扑粘接法可实现pH触发的可逆脱粘
pH触发的拓扑粘接还具有可逆性。以壳聚糖为例,只需要调节界面处的pH值,就可以形成或打开相应的壳聚糖网络(图5)。研究人员在两层用壳聚糖粘接好的水凝胶的下层悬挂一重物,并分别在两层水凝胶的界面处滴加蒸馏水(视频1a)和盐酸(视频1b)。滴加蒸馏水的界面完好无损,而滴加稀盐酸的界面逐渐脱粘,直到上下两层水凝胶完全分离。
图5. pH触发的拓扑粘接的可逆性
视频1a. 在已粘接的两层水凝胶界面处滴加蒸馏水。
视频1b. 在已粘接的两层水凝胶界面处滴加稀盐酸。
拓扑粘接法的脱粘机理
基于拓扑粘接法的界面脱粘存在两种可能的模式(图6a)。如果“缝合网络”强于含水材料的网络,界面脱粘是由于含水材料网络的断裂导致,实验测得的粘接能应与含水材料本身的断裂能相同;如果“缝合网络”弱于含水材料的网络,界面脱粘则是由于“缝合网络”的断裂导致,测得的粘接能应小于含水材料的断裂能。
研究人员对比了用壳聚糖粘接的两块聚丙烯酰胺(PAAM)水凝胶的粘接能和聚丙烯酰胺水凝胶本身的断裂能(图6b 黑色与蓝色)。由于缺少显著的能量耗散机制,实验测得的粘接能和断裂能均不显著依赖于裂纹扩展速度。然而, 测得的粘接能在任何速度下都低于凝胶本身的断裂能。这表明了界面脱粘是由于“缝合网络”的断裂所导致。值得注意的是,拓扑粘接法产生的粘接能即使在500 nm/s的裂纹速度下依然高达60 J/m2,与共价键网络的断裂能在同一量级。这一结果说明了即使是通过氢键交联的“缝合网络”也具有很高的稳定性和机械强度,其网络强度可达到共价交联的网络强度。
此外,用壳聚糖粘接两块韧性水凝胶,海藻酸钙-聚丙烯酰胺(Alg-PAAM),粘接能在高脱粘速度下可以很容易地达到1000 J/m2 以上,这表明了基于壳聚糖的“缝合网络”的自身强度已经足够触发韧性水凝胶内部的能量耗散机制,从而显著提升粘接能。另一方面,在低脱粘速度下,由于海藻酸钙-聚丙烯酰胺缺失耗散机制,其粘接能将接近于两块单网络聚丙烯酰胺的粘接能,粘接能并没有随着使用韧性水凝胶而得到提高。
图6. 慢速断裂实验研究拓扑粘接法的脱粘机理
拓扑粘结法作为新的粘接机制可以满足不同临床粘接需要。“分子缝合”不但减轻了传统缝合线给患者带来的不适或者疼痛,还可以通过精准的分子设计达到不同的粘接效果,例如永久粘接,暂时粘接,或者人为选择脱粘。当水凝胶作为器官修复物时,永久粘接更被需要;当水凝胶作为伤口敷料时,在伤口愈合后,水凝胶需要降解吸收或者人为脱粘。基于这些需求,“分子缝合”有潜力在更大的领域中被推广使用。例如通过酸碱,热,光,或者特定化学物等实现在多种复杂环境和极端环境中的粘接。
该研究工作发表在Advanced Materials (2018, 1800671)。杨加伟博士(哈佛大学博士)和白若冰博士(哈佛大学博士)为论文共同第一作者,哈佛大学、美国工程院院士锁志刚教授为论文通讯作者。
论文信息与链接
Jiawei Yang, Ruobing Bai, Zhigang Suo, Topological Adhesion of Wet Materials
J. Yang, R. Bai, Z. Suo, Adv. Mater. 2018, 1800671.
DOI: https://doi.org/10.1002/adma.201800671
高分子科技原创文章。欢迎个人转发和分享,刊物或媒体如需转载,请联系邮箱:info@polymer.cn
关注高分子科学技术 👉
长按二维码关注
诚邀投稿
欢迎专家学者提供稿件(论文、项目介绍、新技术、学术交流、单位新闻、参会信息、招聘招生等)至info@polymer.cn,并请注明详细联系信息。高分子科技®会及时推送,并同时发布在中国聚合物网上。
欢迎加入微信群 为满足高分子产学研各界同仁的要求,陆续开通了包括高分子专家学者群在内的几十个专项交流群,也包括高分子产业技术、企业家、博士、研究生、媒体期刊会展协会等群,全覆盖高分子产业或领域。目前汇聚了国内外高校科研院所及企业研发中心的上万名顶尖的专家学者、技术人员及企业家。
申请入群,请先加审核微信号PolymerChina
(或长按下方二维码),并请一定注明:高分子+姓名+单位+职称(或学位)+领域(或行业),否则不予受理,资格经过审核后入相关专业群。