多肽是组成生命体的一类重要生物大分子,种类多样且承载重要生物学功能。研究和模拟多肽,不仅可以探索生命奥秘,也能推动很多重要的应用研究,包括组织工程、药物开发、生物材料等,并可以针对性解决天然多肽在体内稳定性差、容易被蛋白酶水解等突出缺点对应用的局限。但是,目前可用的多肽模拟物仅有以拟肽和beta-多肽为代表的极少种类。因此,发展新类型的多肽模拟物具有重要的基础研究意义和广泛应用潜力。
刘润辉教授课题组近日在Angew. Chem. Int. Ed发表研究论文(VIP论文),首次实现基于恶唑啉聚合物(聚恶唑啉)的多肽模拟;以宿主防御肽为模型展示了以聚恶唑啉实现对多肽的功能性模拟,并获得对耐甲氧西林金葡菌(MRSA)的体内、体外高效抗菌活性。自1966年聚恶唑啉被首次报导以来,由于其优异的生物相容性和亲水性特点,作为聚乙二醇(PEG)的类似物在药物递送和自组装材料等领域展现了优异的功能和广阔的应用前景。该研究论文基于聚恶唑啉与天然多肽骨架结构的相似性,提出以聚恶唑啉模拟多肽,首次实现了聚恶唑啉对多肽的功能性模拟,开辟了可用于多肽模拟的一类新结构(图1)。
图1. Current and new peptide mimicking structures.
为了验证以聚恶唑啉进行多肽功能性模拟的可行性,作者以宿主防御肽作为研究模型多肽,设计了具有抗菌功能的宿主防御肽模拟物,并合成了具有甘氨酸侧链的不同链长聚恶唑啉 (简称Gly-POX)。其中,优选聚合物Gly-POX20显示了对耐药菌MRSA的高效杀菌活性和很低的细胞毒性,并显示了相对于传统抗生素的几项突出优点(图2):1)对多种多药耐药菌株仍然具有高效抗菌活性;2)连续使用Gly-POX20下,细菌经过近1000代也未出现耐药性,而细菌对于抗生素很快获得耐药性,甚至高达256倍;3)经Gly-POX20刺激近1000代后的细菌对常规抗生素敏感度不变,未发现交叉耐药问题,而经过抗生素刺激的细菌对其他抗生素同样出现了交叉耐药性;4)Gly-POX20对高度耐药的休眠细胞同样有效,抗生素则无效。聚恶唑啉抗菌分子的上述突出优点可针对性的解决耐药微生物感染的核心难题。
图2. (A) Synthesis of HDP mimetics Gly-POXn. (B) GPC traces of representative N-Boc protected Gly-POXn. (C) MIC values of the Gly-POXn with variable chain length against S. aureus using representative HDP magainin II as the control. (D) The MIC and MBC values of Gly-POX20 against S. aureus (S.a), S. epidermis (S.e) and B. nsubtilis (B.sub). (E) Antimicrobial resistance test on Gly-POX20 and Norfloxacin against S. aureus ATCC6538. (F) The change of MBC in antibiotics against Gly-POX20 and norfloxacin treated S. aureus. S.a-Gly-POX20-P928 was the S. aureus obtained after being treated with POX20 continuously at 0.5×MBC concentration for 928 generations. S.a-Nor-P327 was the S.aureus obtained after being treated with norfloxacin continuously at 0.5×MBC concentration for 327 generations. (G) Killing kinetics of Gly-POX20 at 4×MIC against MRSA persisters generated by 10×MIC ciprofloxacin treatment.
使用荧光分子标记的Gly-POX20通过荧光共聚焦显微镜观察Gly-POX20的杀菌过程发现,Gly-POX20并未在膜表面聚集,而是直接穿过了细胞膜在细菌内部聚集,且没有对细胞膜产生破坏(图3)。进一步研究发现,Gly-POX20与细菌内的DNA之间有很强的相互作用,且Gly-POX20进入细菌内后导致细菌内的ROS水平在10min内提高了一倍。通过原位淬灭大量生成的ROS并保持 ROS在细菌正常水平,发现Gly-POX20的抗菌活性完全丧失。综上,作者推测Gly-POX20的抗菌机理为:化合物选择性穿透细菌细胞膜进入细菌内部并和DNA发生强相互作用,导致细菌产生大量ROS从而杀死细菌。这种机理也解释和支持了前面所述聚恶唑啉抗菌化合物对于多重耐药菌和休眠细胞保持高活性和细菌无法获得耐药性的突出优点。
图3. (A) Synthesis of morpholino-naphthalimide dye conjugated Gly-POX20 (Dye-Gly-POX20). (B) Time-laps fluorescent confocal imaging on the interaction between S. aureus and Dye-Gly-POX20 (at 1×MBC) in the presence of propidium iodide. (C) Ortho view of Z-stack images on S. aureus after incubation with Dye-Gly-POX20 (at 1×MBC) for 1260s. (D) Gly-POX20-induced S. aureus cytoplasmic membrane depolarization assay. (E) The electrophoretic mobility shift assay of plasmid DNA and the mixture of plasmid DNA-complexes at different ratios of N:P (Gly-POX20:DNA). (F) Intracellular ROS intensity produced by S. aureus in the presence of PBS, Gly-POX20 (at 1×MBC), and the mixture of Gly-POX20 (1×MBC) and NAC (10 mM). ** p<0.01. (G) MBC value of Gly-POX20 against S. aureus in the presence or absence of NAC (10 mM).
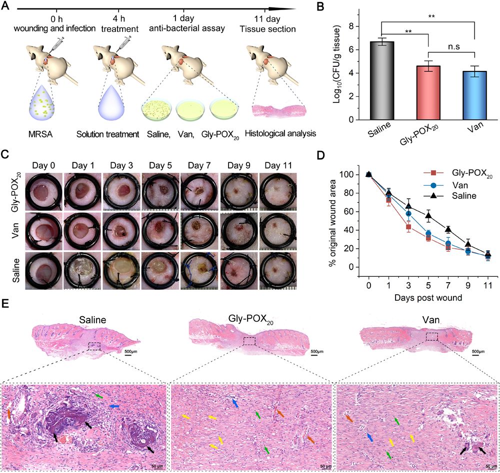
论文还通过大鼠全皮层伤口MRSA感染模型验证了Gly-POX20的动物活体抗菌效果(图4)。发现:Gly-POX20显示出与最后一线抗生素万古霉素相当的体内杀菌活性;Gly-POX20治疗的伤口修复速度比万古霉素略快;Gly-POX20和万古霉素治疗的修复伤口显示炎性浸润明显减少。这些结果进一步支持了Gly-POX20在抗MRSA感染的应用潜力。
图4. In vivo antibacterial efficacy study using a rat full-thickness wound model of MRSA infection. (A) Description of the in vivo infectious animal model using S. aureus USA300 LAC. (B) Cell density of S. aureus in infected tissues on day 1 after treatment with 250 MIC Gly-POX20 and vancomycin (Van). ** p<0.01. (C) Infected wound photographs at defined time points showing representative result from 6 individual animals in each group. (D) Wound closure analysis expressed relative to the original size of the wound at day 0. Data are presented as the mean (n ≥ 3 in each group). (E) Histological analysis on wound tissue sections stained with H&E on day 11 after antimicrobial treatment (blue arrow: inflammatory cells; green arrow: fibroblasts; yellow arrow: new collagen; orange arrow: new blood vessels; black arrow: calcareous clumps along with multicellular macrophages).
刘润辉教授课题组通过聚恶唑啉实现了多肽功能模拟,展示了一种新类型的多肽模拟物,在多肽模拟相关的多个领域有广阔的研究潜力;首次实现了基于聚恶唑啉的宿主防御肽模拟,开创了新的研究方向和思路,有望用于解决耐药微生物感染这一全球性的严峻挑战。该研究成果以题为“Poly(2-Oxazoline) Based Functional Mimics of Peptides to Eradicate MRSA Infections and Persisters While Alleviating Antimicrobial Resistance” 发表在《德国应用化学》(Angewandte Chemie International Edition),并被选为VIP论文。
华东理工大学材料科学与工程学院博士生周敏是该成果的第一作者,华东理工大学刘润辉教授是唯一通讯作者。该研究得到了国家自然科学基金委、科技部等基金的资助。
论文链接:
https://onlinelibrary.wiley.com/doi/abs/10.1002/ange.202000505
相关进展
高分子科技原创文章。欢迎个人转发和分享,刊物或媒体如需转载,请联系邮箱:info@polymer.cn
关注高分子科学技术 👉
长按二维码关注
诚邀投稿
欢迎专家学者提供稿件(论文、项目介绍、新技术、学术交流、单位新闻、参会信息、招聘招生等)至info@polymer.cn,并请注明详细联系信息。高分子科技®会及时推送,并同时发布在中国聚合物网上。
欢迎加入微信群 为满足高分子产学研各界同仁的要求,陆续开通了包括高分子专家学者群在内的几十个专项交流群,也包括高分子产业技术、企业家、博士、研究生、媒体期刊会展协会等群,全覆盖高分子产业或领域。目前汇聚了国内外高校科研院所及企业研发中心的上万名顶尖的专家学者、技术人员及企业家。
申请入群,请先加审核微信号PolymerChina
(或长按下方二维码),并请一定注明:高分子+姓名+单位+职称(或学位)+领域(或行业),否则不予受理,资格经过审核后入相关专业群。
这里“阅读原文”,查看更多