蛋白、细胞、血小板和微生物等在生物材料表面的粘附无处不在,尤其蛋白在植入体/传感器表面的非特异性吸附造成的异物反应和纤维包裹可导致病人疼痛,组织变形甚至植入体功能丧失,严重制约植入材料/装置的发展和功能发挥。聚乙二醇(PEG)是具有代表性和广泛应用的抗粘附材料,但越来越多的研究表明PEG存在超出我们通常认知的免疫原性和植入异物反应,且在体内容易被氧化降解。因此,近年来这一领域学者一直在努力研究可能替代PEG的抗粘附材料,但是仅有以两性离子聚合物为代表的极少抗粘附材料展示了抵制植入异物反应的可行性。刘润辉教授课题组成立以来,针对植入生物材料这一艰巨挑战和涉及的关键科学问题开展研究。
近日,刘润辉教授课题组报道受蚕丝蛋白启发,设计获得了结构简单、生物相容性好、体内稳定的一类新的抗粘附和抗植入异物反应高分子材料−聚β-丝氨酸。该研究成果以题为“Silk-inspired β-peptide Materials Resist Fouling and the Foreign-body Response” 发表在《德国应用化学》(Angewandte Chemie International Edition),并被评审专家评价为该期刊发表论文总数的前10%的论文。
蚕丝具有较低的免疫原性,其外层由丝胶蛋白组成,含有高达34%的丝氨酸组分。这启发作者设计、合成了聚β-丝氨酸(β-HS)以获得低免疫原性和植入异物反应的新材料,其中巧妙通过β氨基酸来替代α氨基酸以获得材料更好的抗蛋白酶水解能力和体内稳定性(图1)。
图1. Design of silk sericin inspired β-HS with low fouling and low foreign-body response. (a) Silkworm cocoons of Bombyx mori. (b) SEM image of natural silk that contains sericin outside and fibroin inside (Image adapted with permission from Hiroshima University). (c) Amino acid component of sericin contains 45% hydroxylic amino acid including 34% serine, which is the most abundant amino acid in sericin. (d) The design of low fouling and low FBR β-HS composed of racemic β-homoserine that is inspired by the abundant serine within sericin. (e) β-HS materials effectively resist biofouling and foreign-body response.
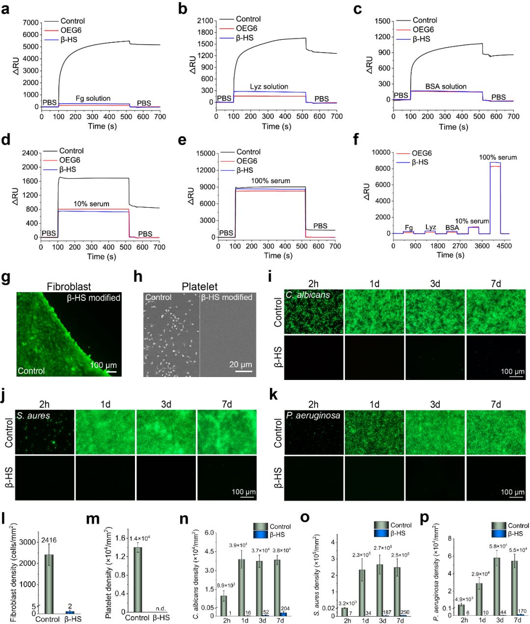
由于异物反应的根本原因是蛋白在植入材料表面的吸附,该论文首先制备5种不同链长β-HS表面自组装单分子层(SAM)作为表面研究模型。经β-HS修饰后金表面接触角从72°降低到6°,达到超亲水的特点。通过高灵敏度的表面等离子共振(SPR)测试了几种典型蛋白在β-HS表面的吸附量,包括:具有负电性且体积较大的纤维蛋白原(Fg),具有正电性且体积较小的溶菌酶(Lyz)和牛血浆中含量最多的牛血清白蛋白(BSA)。以烷基硫醇SAM作为对照组,并以高效抗粘附OEG6 SAM作为比较发现:对照组、OEG6和β-HS表面上,Fg的吸附分别为487.6,0.8和0.3 ng /cm2;Lyz的吸附分别为~112.4,~0.2和~0.2 ng / cm2; BSA的吸附分别为~78.4,~0.5和~0.7 ng / cm2(图2a-c)。这些结果展示了单一蛋白在β-HS表面几乎没有吸附。
作者进一步研究了10%血清和100%血清在β-HS表面的吸附量,分别仅为~1.4和~1.6 ng/cm2,可与OEG6 SAM(~0.5和~2.5 ng/cm2)相媲美(图2d,e)。即使同一表面连续依次接触Fg,Lyz,BSA,10%的血清和100%血清样品,β-HS表面的总蛋白质吸附量仅为~2.5 ng/cm2,媲美OEG6 SAM ~3.3 ng/cm2的吸附量(图2f)。以上研究突出了β-HS突出的抗蛋白吸附性能。
除了蛋白外,细胞,血小板和微生物的粘附也是引起炎症和异物反应的因素,因此作者继续尝试它们在β-HS修饰表面的粘附。结果展示,β-HS能在SAM表面稳定期内(7天)高效抵制细胞、血小板、真菌和细菌(革兰氏阳性和阴性细菌)的粘附(图2g-p)。
图2. β-HS SAMs resist protein adsorption as well as cell, platelet, and microbe adhesion. SPR sensorgrams of protein solutions and serum flowing over the SAMs: (a) Fibrinogen (Fg, 340 kDa, pI 5.5) is a large, blood plasma protein that strongly adsorbs to hydrophobic surfaces that is commonly used as a model for sticky serum proteins. (b) Lysozyme (Lyz, 14 kDa, pI 11.0) is a small, positively charged protein often used as a model for electrostatic interactions of proteins with surfaces. (c) Bovine serum albumin (BSA, 66.4 kDa, pI 4.7) is the negatively charged and most abundant protein in the bovine plasma (∼65%). (d) 10% serum. (e) 100% serum, which comprises a large diversity of proteins and other biomolecules. (f) Challenge of the antifouling surfaces with Fg, Lyz, BSA, 10% serum, and serum sequentially. Fluorescence micrographs and SEM images of surface biofouling from cell and microbes: (g) Fibroblast cell. (h) Platelet. (i) C. albicans. (j) S. aureus. (k) P. aeruginosa. Quantitative analysis on surface attachment of: (l) Fibroblast cell. (m) Platelet, n.d. represents not detected. (n) C. albicans. (o) S. aureus. (p) P. aeruginosa.
作者制备了β-HS水凝胶植入小鼠皮下,并与PEG水凝胶作对比,研究植入可能带来的异物反应(图3a)。论文评估了植入小鼠后1周的炎症反应,巨噬细胞密度和水凝胶周围组织中的胶原密度(图3b)。H&E染色显示PEG水凝胶周围有明显的炎症,而β-HS水凝胶周围的炎症反应较低;F4/80染色显示在PEG水凝胶周围的组织中有大量的巨噬细胞,而在β-HS水凝胶周围的组织中则观察到了明显较少的巨噬细胞;Masson染色显示,PEG水凝胶周围存在较厚的胶原,而β-HS水凝胶周围没有致密的胶原。
植入4周后,PEG水凝胶被高密度的无血管胶原层包裹,而 β-HS水凝胶的周围组织的胶原密度较低(图3c,d)。值得注意的是,组织学切片中可以看到在β-HS周围的组织中发现了大量呈现红细胞的新血管,而PEG水凝胶周围则很少。这种血管生成也通过内皮细胞的CD31染色得到证实(图3e)。经过统计,PEG和β-HS水凝胶周围组织的血管密度分别为22和148个/mm2(图3f)。论文还评估了水凝胶在植入后3个月的长期影响,发现PEG水凝胶依然被一层致密的胶原包裹,而β-HS水凝胶仍能有效抵抗异物反应,依然保持开放的胶原蛋白结构,没有胶原包囊。(图3g)。
图3. Hydrogel synthesis and evaluation of FBR for hydrogels implanted in mice. (a) Synthesis and gelation of β-HS precursor (β-HSDA) polymers to generate hydrogels, which were implanted subcutaneously into the backs of C57BL/6 mice. (b) Histological analysis after 1 week of implantation: H&E, hematoxylin & eosin, nuclei were stained blue and the cell cytoplasm was stained pink; F4/80, macrophage marker stained in brown; M&T, Masson’s trichrome, collagen was stained in blue, nuclei was stained in black, and the cytoplasm was stained in red to evaluate collagen deposition. (c) Masson’s trichrome staining to evaluate collagen encapsulation (red arrows) and visualized blood vessels (black arrows) after implantation for 4 weeks. (d) Collagen density within 100 µm (at 10-µm steps) of the hydrogel-tissue interface after implantation for 4 weeks. (e) Visualization of blood vessels (red fluorescence), via immune-staining with the endothelial cells marker CD31, in tissues surrounding hydrogels after 4 weeks of implantation. (f) quantified blood vessel density in tissues surrounding hydrogels after 4 weeks of implantation. (g) Masson’s trichrome staining to evaluate collagen encapsulation (red arrows) after implantation for 3 months. *P<0.01; **P<0.001, using one-way ANOVA with Tukey’s post-test.
作者提出假设认为β-HS优异的抗粘附和抗植入异物反应源自β-氨基酸聚合物结构中的“双重氢键水化”:骨架中的酰胺基团和侧链羟基基团各自的氢键水化作用。作者通过计算模拟对这一假设做了验证(图4),溶剂化自由能结果展示了β-HS相对于OEG6具有更高的水化作用,径向分布函数揭示了表面β-HS与水之间存在两类强氢键相互作用,分别存在与主链的酰胺基团和侧链的羟基。作者还计算了β-HS和OEG6 的SAM与水分子之间的氢键数量,OEG6 SAM仅顶层羟基与水形成氢键,并且平均每个只有0.56个氢键;而β-HS SAM的表层五个单元酰胺键和羟基的氢键平均数分别为1.88和3.04, β-HS的总平均氢键数是OEG6的8.8倍。此外,计算模拟显示溶菌酶与β-HS SAM表面之间的平均距离为3.57 nm,该值高于OEG6 SAM的2.53 nm,再次从模拟的角度验证了β-HS 突出的抵抗蛋白质吸附性能。
图 4. Molecular simulations exploring the mechanisms underlying β-HS's strong antifouling and anti-FBR performance. (a) Hydration free energy of OEG6 and β-HS. (b) Radial distribution functions between water molecules and the atoms of β-HS (the oxygen atoms in the hydroxyl and carbonyl groups, respectively, and the nitrogen atom). (c) Snapshot of β-HS in aqueous solution, the hydrogen bonding waters near both the backbone amide groups and the side chain hydroxyl groups. (d) The average number of hydrogen bonds (HB) between the SAM and water molecules. (e) Distance between the protein (mass center) and the SAM surface of OEG6 and β-HS. (f) Snapshot of lysozyme on the OEG6 and β-HS SAM, with explicit water molecules.
受蚕丝蛋白启发设计发现的聚β-丝氨酸作为一类新的抗粘附和抗植入异物反应高分子材料,同时具有结构简单、生物相容性好、体内稳定的突出优点,显示了在植入材料、装置和药物递送等领域的广泛应用前景。
该论文的第一作者为华东理工大学材料科学与工程学院博士生张东辉,华东理工大学刘润辉教授是唯一通讯作者。该研究得到了国家自然科学基金委、科技部等基金的资助。
论文链接:
https://onlinelibrary.wiley.com/doi/abs/10.1002/anie.202000416
相关进展
高分子科技原创文章。欢迎个人转发和分享,刊物或媒体如需转载,请联系邮箱:info@polymer.cn
关注高分子科学技术 👉
长按二维码关注
诚邀投稿
欢迎专家学者提供稿件(论文、项目介绍、新技术、学术交流、单位新闻、参会信息、招聘招生等)至info@polymer.cn,并请注明详细联系信息。高分子科技®会及时推送,并同时发布在中国聚合物网上。
欢迎加入微信群 为满足高分子产学研各界同仁的要求,陆续开通了包括高分子专家学者群在内的几十个专项交流群,也包括高分子产业技术、企业家、博士、研究生、媒体期刊会展协会等群,全覆盖高分子产业或领域。目前汇聚了国内外高校科研院所及企业研发中心的上万名顶尖的专家学者、技术人员及企业家。
申请入群,请先加审核微信号PolymerChina
(或长按下方二维码),并请一定注明:高分子+姓名+单位+职称(或学位)+领域(或行业),否则不予受理,资格经过审核后入相关专业群。
这里“阅读原文”,查看更多