以下文章来源于化学与材料科学 ,作者化学与材料科学
聚集海内外化学化工、材料科学与工程、生物医学工程领域最新科学前沿动态,与相关机构共同合作,发布实用科研成果,结合政策、资本、商业模式、市场和需求、价值评估等诸要素,构建其科技产业化协同创新平台,服务国家管理机构、科研工作者、企业决策层。
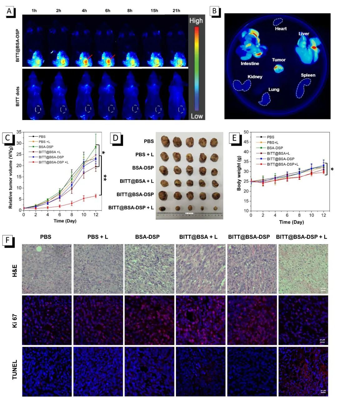
膀胱癌是泌尿系统最常见的恶性肿瘤,也是全身十大常见肿瘤之一,给人类健康带来巨大危害。在治疗方面,临床上常以手术+化疗的综合治疗为主,手术治疗在一定程度上切除肉眼可见的病灶,术后辅助化疗可协助杀伤术中难以识别的微小病灶和残余肿瘤细胞。
近年来,随着荧光手术导航和光动力治疗技术在医学领域的发展,在膀胱肿瘤切除手术中,使用荧光光敏剂借助荧光膀胱镜或腹腔镜设备实现光引导的诊疗,能更加精准的切除更多肿瘤组织和杀伤难以识别的残留肿瘤病灶。在化疗中,膀胱癌的各类指南均推荐以铂类为主的综合化疗方案。然而,患者对大剂量铂类药物的不耐受和膀胱肿瘤细胞的耐药性成为了影响肿瘤化疗效果的最大障碍。如何将术中荧光导航、光疗和化疗增敏相结合并产生协同诊疗效果,是膀胱癌多功能光敏探针开发的重要难题。
作者简介
相关进展
高分子科技原创文章。欢迎个人转发和分享,刊物或媒体如需转载,请联系邮箱:info@polymer.cn
诚邀投稿
欢迎专家学者提供稿件(论文、项目介绍、新技术、学术交流、单位新闻、参会信息、招聘招生等)至info@polymer.cn,并请注明详细联系信息。高分子科技®会及时推送,并同时发布在中国聚合物网上。
欢迎加入微信群 为满足高分子产学研各界同仁的要求,陆续开通了包括高分子专家学者群在内的几十个专项交流群,也包括高分子产业技术、企业家、博士、研究生、媒体期刊会展协会等群,全覆盖高分子产业或领域。目前汇聚了国内外高校科研院所及企业研发中心的上万名顶尖的专家学者、技术人员及企业家。
申请入群,请先加审核微信号PolymerChina (或长按下方二维码),并请一定注明:高分子+姓名+单位+职称(或学位)+领域(或行业),否则不予受理,资格经过审核后入相关专业群。
点
这里“阅读原文”,查看更多