近日,浙江首例吸入式新冠疫苗在杭州完成接种,整个接种过程约五秒钟,杭州市民洪先生完成接种后表示:“很丝滑,味道有点甜!”自此,全省各地吸入式新冠疫苗接种提上议程。11月18日,义乌也正式启动吸入式新冠疫苗接种工作。
金华其他县(市、区)的
吸入式新冠疫苗何时开始接种?
哪些人可以接种?
哪里可以接种?
价格是否免费?
和小布一起来看
↓↓↓
什么时候可以接种吸入式新冠疫苗?
近期,我市已经完成了市、县、预防接种门诊三级培训,疫苗和雾化设备也将陆续送到指定的预防接种门诊。各县(市、区)会根据自身准备情况,陆续开展吸入式新冠疫苗接种。
哪里可以接种?如何预约接种?
11月18日起,义乌市民已经可以登录“浙里办”APP,搜索“预防接种”,选择“成人疫苗”,点击“新冠疫苗”,预约吸入式新冠疫苗。
据了解,除义乌外,金华各县(市、区)均已指定1家预防接种门诊开展吸入式新冠疫苗的接种工作。由于吸入式新冠疫苗是多人份疫苗,因此,有接种需求的市民朋友务必先电话预约接种时间。
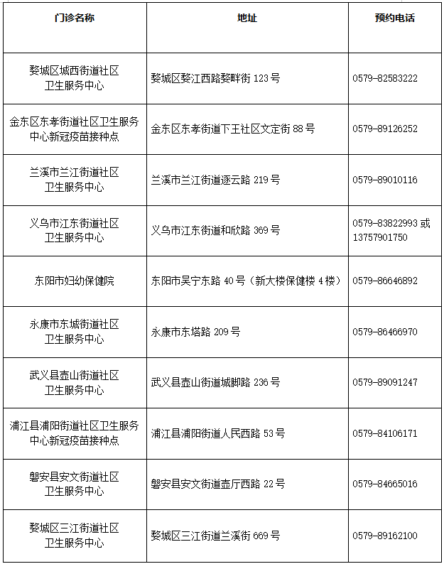
各县(市、区)拟开展吸入式新冠疫苗接种的预防接种门诊名单如下:
接种吸入式新冠疫苗是否免费?
与其他新冠疫苗一样,接种吸入式新冠疫苗也是免费的。
哪些人可以接种吸入式新冠疫苗?
吸入式新冠疫苗并非人人都可以接种,需满足以下四个条件的人群方可接种1剂次:
18岁及以上人群;
已接种2剂次(北京生物、科兴中维、武汉生物)新冠灭活疫苗,或者接种1剂次康希诺肌注式重组新冠病毒疫苗者;
全程接种满6个月及以上的人群;
暂未进行加强免疫者。
关于吸入式新冠疫苗,
也许还有这些你想知道的
↓↓↓
今年9月,新研发的国产吸入式重组新冠疫苗,作为加强针纳入紧急使用。这也是全球首款吸入式新冠疫苗。采用基因重组腺病毒载体工艺,利用对人体无害的腺病毒载体,将表达S蛋白的遗传物质递送进人体,利用雾化器将疫苗雾化成微小的颗粒,通过吸入的方式经口腔呼吸到达肺组织,激发黏膜、体液、细胞三重免疫。与“肌肉注射”版本相比,“吸入式”版本只是更改了给药途径,并且完成接种所需要的剂量仅为肌肉注射的20%。
在接种时,工作人员使用专用的雾化给药装置,将疫苗雾化至雾化杯中,并将雾化杯递给受种者。受种者的吸入步骤可简单概括为三步:呼气、吸气和憋气。
除了方便、快捷、无痛的优点,还有一个更重要的优点,那就是黏膜免疫。
什么是黏膜免疫?简单来说就是新冠疫苗通过口腔吸入的方式,使雾化后的疫苗经过呼吸道最终抵达肺部,刺激机体在呼吸道的表面形成一层保护性抗体,可与新冠病毒结合形成复合物,通过呼吸道黏膜纤毛摆动,将复合物排出体外,阻止了病毒与呼吸道上皮细胞的粘附,达到清除病毒目的。也就是说,通过黏膜免疫,建立了病毒进入人体的第一道防线,而这个防线是肌肉注射新冠疫苗做不到的。
临床研究显示,在2针灭活疫苗的基础上,采用吸入式重组新冠病毒疫苗(5型腺病毒载体)进行加强免疫,对奥密克戎变异株的中和抗体水平不低于用同源灭活疫苗或重组亚单位疫苗加强免疫的效果。
吸入式新冠疫苗已开展严格的临床试验,数据表明吸入式新冠疫苗具有良好的安全性,总体不良反应发生率低,绝大多数反应为轻度,加强接种后6个月内未发生严重不良事件,尤其在老年人中安全性表现更佳。
根据临床研究反馈,主要常见的接种部位不良反应为口干和口咽不适,全身不良反应偶见头痛和发热等情况,但比例极低;一般无需特殊处理,可通过饮水和休息缓解,2-3天后可自行恢复。
吸入式新冠疫苗禁忌症与其他新冠疫苗类似,具体如下:对本品中的活性成分、任何一种非活性成分、生产工艺中使用的物质过敏者,或以前接种同类疫苗时出现过敏者;既往发生过疫苗严重过敏反应者(如急性过敏反应、血管神经性水肿、呼吸困难等);患有未控制的癫痫和其他进行性神经系统疾病者,有格林巴利综合征病史者;正在发热者,或患急性疾病,或慢性疾病的急性发作期,或未控制的严重慢性病患者;妊娠期妇女。
在完成吸入式疫苗接种后需要在现场留观至少30分钟。其间可适量饮水休息,如出现身体不适可告知现场工作人员进行处置。接种完成后无特殊禁忌事项。与常规接种完疫苗之后一样,建议当天清淡饮食,不要进行剧烈运动。
吸入式新冠疫苗是目前可供老年人加强免疫的疫苗之一。由于老年人的免疫功能相对较弱,60岁以上人群完成新冠病毒疫苗基础免疫后产生的抗体水平和保护效果比18至59岁人群相对较低,而一旦感染,发生重症、危重症的比例也较高,所以建议老年人符合加强免疫接种条件后抓紧进行加强免疫接种。
吸入式新冠疫苗会影响核酸检测结果吗?
不会。根据国家卫健委颁布的核酸检测相关指南,新冠病毒核酸检测的主要位点是新冠病毒基因组中的开放读码框1ab(ORF1ab)和核衣壳蛋白(N蛋白)。而吸入式重组新冠病毒疫苗(5型腺病毒载体)因不含新冠病毒成分,因此既不会导致疫苗雾化时周围环境中核酸检测假阳性,也不会影响受种者在接种后的核酸检测结果。
来源|金华新闻客户端
作者|章馨予