小布了解到,近日,国内多地新增阳性,绍兴市各地发布了重点地区人员最新管理办法,一起来看:
越城区
近日,江苏无锡、安徽泗县、嘉兴桐乡、金华义乌、杭州萧山等地相继通报新冠肺炎感染情况。
以上重点地区来越返越人员请注意:
1.主动向所在村(社区)、单位报备,或通过扫描“绍兴防疫申报平台”二维码开展行程申报,并积极配合落实相应健康管理措施,如瞒报、迟报、谎报将依法追究相关责任。
2.落实健康管理。请6月20日以来有安徽省宿州市泗县、6月24日以来有宿州市灵璧县、6月25日以来有合肥市肥西县、瑶海区、蜀山区、淮北市濉溪县,6月21日以来有江苏省南京市六合区、江宁区、秦淮区、6月23日以来有徐州市睢宁县、6月25日以来有无锡市新吴区、锡山区、淮安市金湖县旅居史的来越返越人员,立即向所在村(社区)、单位或所住酒店(宾馆)报告,积极配合落实相应的健康管理措施。
3.主动核酸检测。倡导6月20日以来有安徽省宿州市、6月25日以来有合肥市、淮北市,6月21日以来有江苏省南京市、6月23日以来有徐州市、6月25日以来有无锡市、淮安市旅居史的其他来越返越人员(除上述第二条健康管理对象外的),主动前往“愿检尽检”点开展2次核酸检测,即第1天、第3天各一次。
4.加强自我健康监测,配合疫情防控工作。继续加强个人防护,保持良好卫生习惯;出入各类公共场所须扫绍兴场所码,积极配合测温、查验健康码和行程卡、规范戴口罩等防控措施。一旦出现发热、干咳、胸闷等不适症状,请做好个人防护并及时到就近医疗机构发热门诊就诊。
5.持续守好小门。全区各类公共场所,要积极落实扫“绍兴场所码”,严格执行测温、戴口罩、查验“健康码+行程卡”等措施,发现风险人员或异常症状的,第一时间报属地乡镇街道,落实相应健康管控措施。
6.主动接种疫苗。接种新冠疫苗是预防新冠肺炎疫情最经济、最有效的手段,能有效减少新冠肺炎感染,降低重症和死亡的发生。请符合条件的市民朋友尽快主动完成新冠疫苗接种,特别是60岁以上老年人群;符合加强针时限的,尽快完成疫苗加强针接种。
7.树立健康意识。请密切关注国内疫情动态,合理安排出行,非必要不前往疫情发生地。时刻注意个人防护,保持戴口罩、勤洗手、常通风、不聚集、一米线、公筷公勺等健康生活习惯,谨慎购买进口物品。定期主动核酸检测,出入各类场所积极配合测温、扫场所码、查验“健康码和行程卡”、规范戴口罩等防控措施。
柯桥区
近日,江苏无锡、安徽泗县、嘉兴桐乡、金华义乌、杭州萧山等地相继通报新冠肺炎感染情况。以上重点地区来柯返柯人员请注意:
1.主动向所在村(居、社区)、单位报备,或通过扫描“绍兴防疫申报平台”二维码开展行程申报,并积极配合落实相应健康管理措施,如瞒报、迟报、谎报将依法追究相关责任。
2.落实健康管理。请6月20日以来有安徽省宿州市泗县、6月24日以来有宿州市灵璧县、6月25日以来有合肥市肥西县、瑶海区、蜀山区、淮北市濉溪县,6月21日以来有江苏省南京市六合区、江宁区、秦淮区、6月23日以来有徐州市睢宁县、6月25日以来有无锡市新吴区、锡山区、淮安市金湖县旅居史的来越返越人员,立即向所在村(居、社区)、单位或所住酒店(宾馆)报告,积极配合落实相应的健康管理措施。
3.主动核酸检测。倡导6月20日以来有安徽省宿州市、6月25日以来有合肥市、淮北市,6月21日以来有江苏省南京市、6月23日以来有徐州市、6月25日以来有无锡市、淮安市旅居史的其他来柯返柯人员(除上述第二条健康管理对象外的),主动前往“愿检尽检”点开展2次核酸检测,即第1天、第3天各一次。
4.加强自我健康监测,配合疫情防控工作。继续加强个人防护,保持良好卫生习惯;出入各类公共场所须扫绍兴场所码,积极配合测温、查验健康码和行程卡、规范戴口罩等防控措施。一旦出现发热、干咳、胸闷等不适症状,请做好个人防护并及时到就近医疗机构发热门诊就诊。
5.持续守好小门。全区各类公共场所,要积极落实扫“绍兴场所码”,严格执行测温、戴口罩、查验“健康码+行程卡”等措施,发现风险人员或异常症状的,第一时间报属地镇(街道),落实相应健康管控措施。
6.主动接种疫苗。接种新冠疫苗是预防新冠肺炎疫情最经济、最有效的手段,能有效减少新冠肺炎感染,降低重症和死亡的发生。请符合条件的市民朋友尽快主动完成新冠疫苗接种,特别是60岁以上老年人群;符合加强针时限的,尽快完成疫苗加强针接种。
近日,国务院发布《新型冠状病毒肺炎防控方案(第九版)》,强调每个人是自己健康的第一责任人,倡导公众遵守防疫基本行为准则,坚持勤洗手、戴口罩、常通风、公筷制、“一米线”、咳嗽礼仪、清洁消毒等良好卫生习惯和合理膳食、适量运动等健康生活方式,自觉提高健康素养和自我防护能力;疫情期间减少聚集、聚餐和聚会,配合做好风险排查、核酸检测等防控措施,保持自我健康管理意识,提高身体免疫力,出现可疑症状及时就医。
绍兴防疫申报平台
全国中高风险疫情地区查询二维码
上虞区
根据疫情防控有关要求,请下列特定时间内有相关涉疫地区旅居史的来虞返虞人员立即向所在镇街村(社区)、单位或所住酒店(宾馆)报告,同时通过扫描“绍兴防疫申报平台”或“重点地区来返虞登记”二维码如实开展行程申报,并按规定落实管控措施,如瞒报、迟报、谎报将依法追究相关责任。
同时,请6月23日以来有嘉兴市桐乡市、金华市义乌市,6月24日以来有杭州市萧山区旅居史的来虞返虞人员,主动前往就近“愿检尽检”点完成1次核酸检测。
上述人员若出现发热、干咳、乏力、咽痛、嗅(味)觉减退、腹泻等不适症状时,请在佩戴好口罩、做好个人防护的前提下,立即前往就近的医院发热门诊或卫生院发热诊室就诊,如实告知旅居史和接触史,途中避免乘坐公共交通工具,在未排除感染风险前不随意流动。
诸暨市
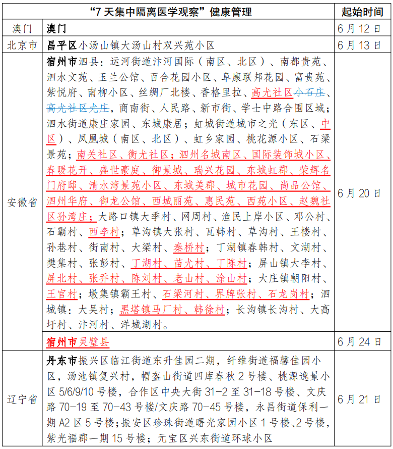
省外重点人群分类健康管理措施(截至7月2日14时)
“7天集中隔离医学观察”健康管理
“7天居家隔离医学观察”健康管理
“7天居家健康监测”健康管理
“3天日常健康监测”健康管理
注意事项
1.“7天集中隔离医学观察”健康管理(在集中隔离第1、2、3、5、7天各开展一次核酸检测,管理期限自离开风险区域算起)。
2.“7天居家隔离医学观察”健康管理(在第1、4、7天各开展一次核酸检测,如不具备居家隔离医学观察条件,采取7天集中隔离医学观察, 管理期限自离开风险区域算起)。
3.“7天居家健康监测”健康管理(在第1、4、7天各开展一次核酸检测)。
4.“3天日常健康监测”(在第1、3天各进行1次核酸检测)。
5.与已公布的阳性病例活动轨迹有交集人员,实施“3天日常健康监测”(在第1、3天各进行1次核酸检测)。
6.其他重点人员健康管理措施依照省防控办下发的工作指令执行。
7.标记下划线为当日新增地区。
8.标记——为当次解除健康管理地区。
9.对为乘坐交通工具短时间途经上表所含省市当地的机场、火车站、 长途客运站、水运码头等交通枢纽的来自管控区域以外的人员可不实施“3 天日常健康监测”健康管理措施。
10.日常健康监测期间要求其控制活动范围,不乘坐公共交通工具,不参加会议、会展、旅游、聚餐等聚集性活动,不进入学校、托育机构、养老院、福利院等特定机构,不进入影剧院、歌舞厅、棋牌室、酒吧、网吧、公共浴室等室内密闭场所,不开展线下教学、培训等活动,外出时须全程规范佩戴口罩,切实保持安全社交距离,原则上在结束日常健康监测前不离开所在区、县(市)。对处于日常健康监测期间人员应前往综合服务点进行核酸检测(对于经过入绍卡口的来绍返绍人员第1次核酸检测在卡口单人单管进行).
11.对于目前正在接受各类健康管理措施的人员,如在管期限已超过表中要求的,可在完成一次核酸检测后解除管控。
嵊州市
当前,国内防控形势依然严峻复杂,临近的安徽、江苏部分地区疫情散发,省内嘉兴、义乌发现关联疫情,外防输入丝毫不能松懈,现就做好我市疫情防控工作通告如下:
1. 加强主动申报。省外来嵊返嵊人员,请第一时间主动向属地镇街、社区(村) 、单位或所住宾馆(酒店)报告;或通过支付宝扫描“来嵊返嵊人员申报表”二维码如实做好申报,配合做好流调和健康管理工作(见附表)。
2. 加强摸排管控。各乡镇(街道)网格员严格排查来嵊返嵊人员,确保做到辖区人员底数清、情况明、数据准,并督促做好新冠疫苗接种、核酸检测和健康监测工作,排查到后第一时间按照要求进行管控。
3. 加强主动就诊。如果您出现发热、干咳、乏力、腹泻、嗅(味)觉减退等不适症状,不要随意到药店、诊所购买药品,请第一时间到就近医院的发热门诊(发热诊室)就医,主动告知近期旅居史和相关人员接触史,就医途中全程佩戴口罩,避免乘坐公共交通工具,做好自我防护。
4.加强个人防护。请广大市民朋友密切关注疫情动态,不造谣、不信谣、不传谣,主动配合疫情防控工作,进入公共场所主动配合扫场所码,查验健康码和行程卡,落实个人健康防护措施,养成戴口罩、勤洗手、常通风、保持安全社交距离等卫生习惯,主动接种新冠病毒疫苗,降低感染和发病风险,共筑防疫屏障。
省外重点人群分类健康管理措施
(截至7月1日17时)
新昌县
鉴于近期安徽省、江苏省等地报告多例社会面本土感染者,涉及区域较多、外溢风险较大,疫情形势十分严峻。为持续做好新昌县疫情防控工作,切实降低疫情输入和传播风险,确保您和家人朋友的安全,请近期有安徽、江苏等地旅居史的来新返新人员立即配合落实以下防控措施:
一、及时主动申报。请近7天有安徽、江苏等地旅居史的来新返新人员主动扫下方二维码或点击链接在“来新返新人员自主申报”平台如实申报。
链接:http://sxfysb.sx.gov.cn:8081/?appOpenTime=1642769203976#/
二、落实健康管理。请6月20日以来有安徽省宿州市泗县、6月24日以来有宿州市灵璧县、6月25日以来有合肥市肥西县、瑶海区、蜀山区、淮北市濉溪县,6月21日以来有江苏省南京市六合区、江宁区、秦淮区、6月23日以来有徐州市睢宁县、6月25日以来有无锡市新吴区、锡山区、淮安市金湖县旅居史的来新返新人员,立即向所在村(社区)、单位或所住酒店(宾馆)报告,积极配合落实相应的健康管理措施。
三、主动核酸检测。倡导6月20日以来有安徽省宿州市、6月25日以来有合肥市、淮北市,6月21日以来有江苏省南京市、6月23日以来有徐州市、6月25日以来有无锡市、淮安市旅居史的其他来新返新人员(除上述第二条健康管理对象外的),主动前往愿检尽检点开展2次核酸检测,即第1天、第3天各一次。
四、持续守好小门。全县各类公共场所,要积极落实扫“绍兴场所码”,严格执行测温、戴口罩、查验“健康码+行程卡”等措施,发现风险人员或异常症状的,第一时间报属地乡镇街道,落实相应健康管控措施。
五、加强健康监测。若出现发热、干咳、乏力、咽痛、嗅(味)觉减退、腹泻等不适症状时,请戴好口罩,立即前往就近的发热门诊(诊室)就诊和排查,如实告知旅居史和接触史,途中避免乘坐公共交通工具,在未排除感染风险前不随意流动。
六、主动接种疫苗。接种新冠疫苗是预防新冠肺炎疫情最经济、最有效的手段,能有效减少新冠肺炎感染,降低重症和死亡的发生。请符合条件的市民朋友尽快主动完成新冠疫苗接种,特别是60岁以上老年人群;符合加强针时限的,尽快完成疫苗加强针接种。
七、树立健康意识。请密切关注国内疫情动态,合理安排出行,非必要不前往疫情发生地。时刻注意个人防护,保持戴口罩、勤洗手、常通风、不聚集、一米线、公筷公勺等健康生活习惯,谨慎购买进口物品。定期主动核酸检测,出入各类场所积极配合测温、扫场所码、查验健康码和行程卡、规范戴口罩等防控措施。
新闻多看点