根据《国家科学技术奖励条例》和《中国测绘学会科学技术奖励办法》,中国测绘学会进行了2022年测绘科学技术奖评选工作。现将评选结果公示如下:
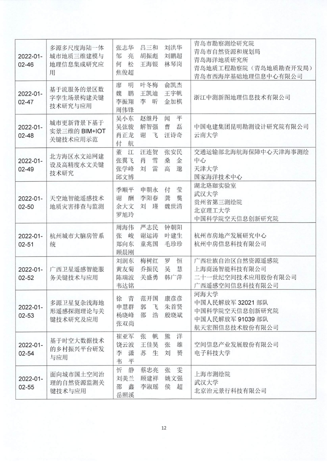
按照《测绘科学技术奖评选办法》,经专家形式审查、初评、终评等规定程序,共评选出“2022年测绘科学技术奖”获奖候选项目88项,其中:“SWDC新一代航摄仪关键技术及应用”等5项为特等奖;“全国河湖长制管理平台关键技术及应用”等19项为一等奖;“地理信息智能云服务平台关键技术及应用”等64项为二等奖。评选结果已经中国测绘学会科学技术奖励委员会审议批准。
为保证评选结果的科学性、公正性和权威性,现通过中国测绘学会网站(http://www.csgpc.org),对2022年测绘科学技术奖获奖候选项目向社会公示(详见附件)。
自公示之日起5个工作日内,任何单位或个人对公示的获奖候选项目持有异议的,须用真实身份通过书面形式向中国测绘学会奖励工作办公室提出。中国测绘学会科学技术奖励委员会将按规定的原则和程序,对异议的内容进行核实、查证和处理;但不受理匿名异议。对获得2022年测绘科学技术奖的获奖项目,中国测绘学会将于今年9月召开的2022学术大会颁发证书。
联系方式:中国测绘学会奖励工作办公室
地址:北京市海淀区莲花池西路28号,邮编100036
电话:010-63881348 传真:010-63881348
中国测绘学会
2022年8月23日
附件:(点击文末阅读原文可跳转下载)http://www.csgpc.org/upload_files/article/1438/1_20220823150848_jurk9.pdf
往期推荐
资讯