重磅:
【重磅】估值百亿的财商课巨头微淼大股东封贺清空公司股权!彻底退出微淼?担忧贵金属案成被执行人后连累公司还是怕财商课骗局被清算?
人民网北京11月10日电 (鲍聪颖 王元义 房稀杰)11月9日,北京金融法院召开“保险类纠纷审判白皮书”新闻发布会,通报北京金融法院保险类纠纷审判情况,并发布《北京金融法院保险类纠纷审判白皮书》。
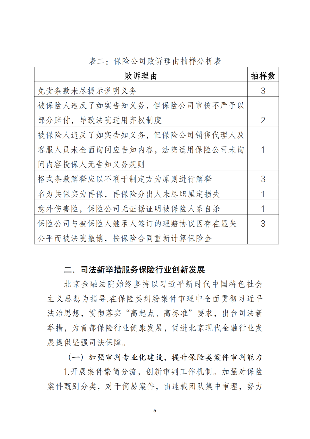
据介绍,2021年3月18日至2022年11月4日,北京金融法院共受理保险类纠纷案件677件,占全部民商事案件7.75%,标的总额达11.73多亿元,涉及保险公司共计41家。从案由看,保险纠纷一级案由54件,财产保险合同类案由445件,人身保险合同类案由146件,保险经纪合同、保险代理合同、保险费及其他保险类案件32件。从保险公司败诉原因看,主要集中于免责条款未尽提示说明义务、格式条款解释应以不利于制定方为原则进行解释、理赔协议显失公平等7个方面。
《北京金融法院保险类纠纷审判白皮书》指出,目前保险行业治理及保险企业经营中存在的问题主要集中在汽车消费贷款保证保险、保单质押贷款业务规范化等方面。再保险纠纷中,部分保险公司混淆再保险与共同保险,以“共同保险”之名行“再保险”之实等问题也应当引起重视。同时,保证保险中“高利放贷”现象和涉嫌车险诈骗案件成为了目前保险类案件审理中的难点问题。
针对以上问题,北京金融法院对保险合同效力、保险赔偿范围、保险代位求偿权、涉车辆保险诈骗等保险领域常见争议的裁判认定标准进行了系统总结梳理,并在白皮书中列举了保险合同格式条款中机动车的认定、新冠疫情与保险理赔范围、保单中特别约定条款效力认定等多件典型案例,充分发挥典型案件的导向作用,以审判树规则,以规则促治理。
北京金融法院党组成员、副院长李艳红表示,为切实提升保险类纠纷审判工作质效,北京金融法院出台了一揽子工作举措,涉及审判能力建设、创新工作机制、统一裁判尺度、强化法治协同、建立专家智库、开展法治宣传等方面,全方位提升保险类纠纷解决效能,全力护航保险行业健康发展。
据了解,为促进保险纠纷诉源治理,北京金融法院与中国保险行业协会签订《合作备忘录》,开展政策、培训、数据等资源协同,与北京保险行业协会等多家调解组织签约,成立保险行业调解工作室等,在提升保险审判专业化水平的同时,推进多元化纠纷解决机制建设,助推保险纠纷诉源治理。同时,北京金融法院强化司法建议工作,就保单质押、保险合同两年解除限制等问题向保险企业和行业协会发出多份司法建议,从司法的角度为行业健康发展提出有益建议。
【法院裁定书】微淼诉讼鹿头社案件 上海普陀区法院移交给天津宁河区法院审理!让宁河区政府全面了解微淼假财商真诈骗的真面目!
【特别关注】微淼体系下封贺退出多家公司“监事”!包括北京微淼、天津微淼、深圳微淼公司!微淼长轻项目北京科原迁往天津一日游?
【特别关注】微淼体系公司北京科原健康科技公司变更为天津真美健康科技公司 并从北京迁入天津宁河区 倪悦阳又转每职法人又新挂若水监事
【关注】微淼核心成员、政企部负责人沈宗洲竟然还入选了政协北京市东城区第十五届委员会主席联系常委、常委联系委员名单
【警惕】微淼老板封贺成为被执行人后紧急剥离旗下企业风险!退出其子企业北京淼真美 深圳长轻若水法人变更法人 !
【通知书】北京住房公积金管理中心对北京微淼财商科技有限公司的责令限期缴存通知书 京房公积金法改〔2022〕1160657号
【特别关注】网友开始迁怒微淼视频广告女演员!请微淼推广视频的男女演员保护自己的羽毛!
【微淼工作文档证据】微淼商学院无忌老师带班方法论运营手册(手把手教新员工做诈骗 里面还有心理学的很多知识点,希望警方好好阅读一下,诈骗这么专业的不多啊 )
【微淼诈骗话术本证据】小白营晚课剧本——001人生穷富的关键
【微淼诈骗话术本证据】小白营晚课剧本——004财务报表 兴源整理 德礼老师
【微淼诈骗话术本证据】小白营晚课剧本——005股票 拾一组课件
【微淼诈骗话术本证据】小白营晚课剧本——006企业 博君老师课件
【微淼工作文档证据】全面解除学员八大抗拒——针对没钱、没时间等八大人群的话术本
【微淼工作文档证据】卓越管理体验营--铁军冲击数据更新榜 或许你就是那个被转化的小白!