重磅:
【重磅】估值百亿的财商课巨头微淼大股东封贺清空公司股权!彻底退出微淼?担忧贵金属案成被执行人后连累公司还是怕财商课骗局被清算?
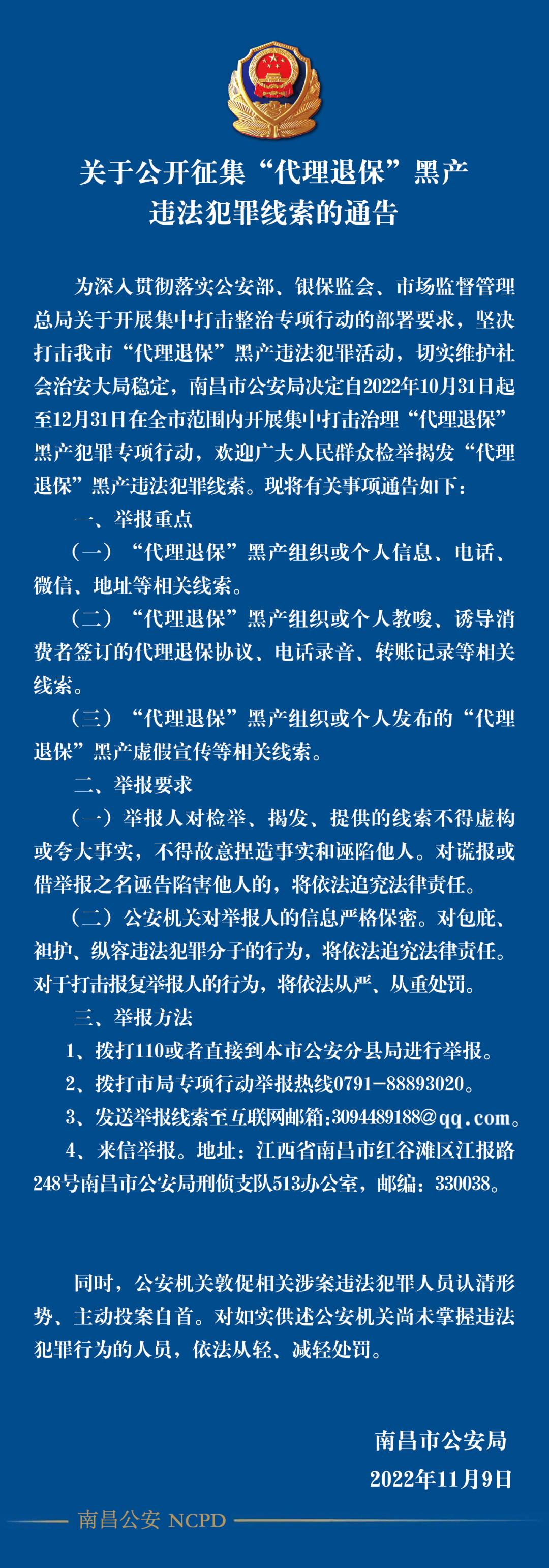
来 源 | 南昌市公安局刑侦支队
核 发 | 彭芳 审 稿 | 宋超 编 辑 | 章志恒
梅州七部门联合发布通告:注意防范金融领域非法代理维权风险
日前,中国银保监会梅州监管分局、梅州市公安局、梅州市市场监督管理局、梅州市中级人民法院、中国人民银行梅州市中心支行、梅州市金融工作局、梅州市互联网信息办公室联合印发《关于防范金融领域非法代理维权风险 保护金融消费者合法权益的通告》,打击非法代理违法行为,保护金融消费者合法权益,维护金融领域经营秩序。
据悉,近年来,一些不法组织或个人假冒金融机构员工、专业律师、法务顾问或理财专家等,以“代理全额退保维权”“买断理赔”“协商分期”“专业反催收”“修复征信”等名义,诱导消费者委托其“代理维权”,唆使消费者通过捏造或歪曲事实、伪造证据等手段,向有关部门恶意投诉或举报,并非法获利。此类行为严重损害消费者合法权益,扰乱正常金融市场秩序,危害经济社会稳定。为遏制上述乱象,防范金融领域非法代理维权风险,切实保护金融消费者合法权益和个人信息安全。具体通告如下:
一、警惕“非法代理维权”的危害
非法社会组织或个人利用互联网论坛、微信朋友圈、网购平台、社交平台、微信公众号、抖音、淘宝等渠道发布“全额退保业务,100%退保成功”等类似虚假宣传广告,怂恿、诱导金融消费者委托其代理“全额退保”,以收取高额手续费或诱导消费者购买非法金融理财产品,甚至截留侵占退保资金、威胁恐吓意欲中止“代理退保”或愿意同保险公司协商解决纠纷的客户,使消费者遭受经济损失,人身安全也受到威胁。金融消费者如受蒙骗退保,不仅需支付高昂手续费,也将丧失应有保障,未来再投保时还可能面临重新计算等待期、保费上涨甚至被拒保的风险。同时,非法社会组织或个人一般要求消费者提供身份证、保险合同、银行账号、手机号、家庭住址等敏感信息,可能导致消费者个人信息被非法使用、违法泄露或被买卖,甚至银行账户被盗刷或非法转账。
二、坚决抵制“非法代理维权”
不法分子借“代理维权”之名,侵害金融消费者合法权益,并阻止消费者与金融机构、监管部门开展有效沟通,扰乱正常金融经营秩序,涉嫌违法违规的,有关部门将依法严厉打击,并追究相关组织和个人的法律责任。消费者应正确有效识别合法代理维权资质,警惕“非法代理维权”可能带来的风险隐患,切勿轻信“代理全额退保”“代理处置信用卡债务”等虚假承诺,坚决抵制捏造歪曲事实、提供虚假信息、伪造或以非法手段获取证据等行为。
三、正确认识金融产品和服务
金融消费者应树立科学的金融消费理念,通过正规渠道了解征信异议申请、融资成本、抵押、担保、保险责任、现金价值等金融概念。在购买金融产品或服务前,一定要充分了解金融产品或服务内容,详细阅览合同条款和注意事项,明确知悉消费者权利和义务,谨慎签字确认。购买保险产品要符合自身风险保障需求和经济能力,使用信用卡或贷款类产品应考虑借贷成本和还款能力,投资理财产品应符合自身风险偏好和风险承受能力。一旦签署合同协议,金融机构和消费者都要严格履行合同条款约定,共同维护良好金融秩序,切实保障消费者合法权益。
四、加强个人信息保护
金融消费者不要轻易将本人身份信息、通讯信息、家庭信息和银行账号、密码、验证码等金融信息泄露给他人,或者委托他人代为办理相关手续,从而避免个人信息被非法利用、泄露或买卖而遭受损失。消费者如遇不法分子窃取或非法利用个人信息、利用代理维权进行诈骗等,应第一时间向公安机关报案,以确保人身财产安全。
五、依法反映问题线索
金融消费者如对金融产品或金融服务存在疑问,应通过正规渠道提出合理诉求,依法理性维权。首先可以通过金融机构公布的全国统一服务热线、官方网站或服务柜面等渠道反映诉求,直接与金融机构协商解决;其次可以向银行业公会、保险行业协会等纠纷调解组织申请调解,也可以根据监管权限向当地银保监分局、人民银行、金融工作局等金融监管部门反映,还可以向人民法院提起诉讼。
金融消费者如发现不法组织发布违法广告、虚假宣传等情况,可向市场监督管理部门反映。如发现不法组织或个人通过互联网平台捏造事实、散播谣言的,可向违法和不良信息举报中心举报。如发现不法分子涉嫌侵犯公民个人信息、职务侵占、寻衅滋事、诈骗、敲诈勒索、非法经营等违法犯罪行为的情况,应向公安机关报案。
【全媒体记者】汪思婷
【作者】 汪思婷
【来源】 南方报业传媒集团南方+客户端
近两年,
“代理退保”“代理维权”的广告层出不穷。
这些不法分子打着为消费者“维权”的幌子,
教唆、指使保险消费者
委托其代理“全额退保”,
诱导保险消费者伪造证据材料,
实施“代理退保”的不法行为越来越多。
重庆市公安局刑侦总队牵头
成立专项行动工作组,
与多个部门协作,
严厉打击非法“代理退保”,
全力维护群众财产安全。
重庆市公安局刑侦总队牵头成立专项行动工作组,与重庆银保监局、重庆市市场监督管理局、重庆市保险行业协会等部门加强协作,深挖彻查犯罪,推进打击整治工作。
通过此次专项行动,集中破获一批“代理退保”黑产违法犯罪案件,依法打掉一批相关违法犯罪团伙,并严惩一批犯罪嫌疑人。目前,警方已经掌握了一批“代理退保”黑产违法犯罪线索,正深入侦查,将坚决依法从严惩处,全链条打击。对专门从事“代理退保”的黑产机构,将会同有关部门立即关停处置,并及时冻结涉案资金,全力追赃挽损,最大限度挽回群众和保险企业经济损失,维护社会大局稳定。
“代理退保”套路深,
擦亮双眼莫受骗。
今天带大家了解一下,
关于“代理退保”都有哪些套路?
什么是代理退保
所谓“代理退保”,是指保险消费者让第三方机构或个人,以自己的名义去办理退保。退保,本来是消费者保险投资的正常行为。
近年来,一些组织或个人冒充金融机构、保险工作人员等,以“有内部资源”等名义,通过电话、网络宣传可办理全额退保。在骗取消费者信任委托后,打着“代理维权”的幌子,用编造事实、提供虚假信息等手段进行恶意投诉,达到退保索取手续费的目的。同时,又蛊惑保险消费者退旧买新,套取保险销售的佣金提成。
非法“代理退保”五大套路
套路一:假冒身份、虚假宣传
非法“代理退保”组织或个人冒充监管部门、保险公司工作人员或法律工作者,利用QQ群、微信群、朋友圈、短视频、网络论坛、电商平台等渠道进行虚假宣传。
套路二:谎言欺骗、怂恿退保
谎称消费者所购买的保险产品“保险公司存在欺诈,多名消费者已经投诉”,或欺骗消费者“继续持有保单将会蒙受巨大经济损失”,怂恿消费者进行退保。
套路三:诱导代理、非法牟利
谎称可以为消费者办理“全额退保”,诱导消费者签署代理退保服务协议,甚至以扣留保单、身份证件等手段对消费者加以控制,牟取高额的“代理退保”咨询费、手续费。
套路四:伪造证据、要挟退保
唆使消费者无视合同约定,怂恿或替代消费者通过电话录音、微信聊天等方式诱骗销售人员回复,进行虚假取证;或者通过伪造微信聊天记录、捏造违规销售的虚假事实,以要挟保险公司全额退保。
套路五:切断联系、反复施压
切断消费者正常维权通道,阻止消费者和保险公司、监管部门的有效联系,怂恿或替代消费者采取缠访闹访等过激行为。以维权举报为名,煽动消费者通过多次、反复向监管部门恶意投诉等方式向保险公司施压。
非法“代理退保”三大风险
01
资金受骗受损
不法分子要求消费者支付高额手续费或缴纳定金,退保后诱导消费者“退旧投新”,购买所谓“高收益”产品以赚取佣金,同时截留侵占消费者退保资金,诱导消费者参与非法集资。消费者一旦受骗,可能面临损失难以挽回的风险。
02
丧失保险保障
不明真相的消费者被挑唆、怂恿终止正常的保险合同,会丧失原有的风险保障。如后续再次投保,由于年龄、健康状况的变化,可能面临重新计算等待期、保费上涨甚至被拒保等风险。
03
个人信息泄露
消费者被不法分子要求提供身份信息、通讯信息、家庭住址、金融账户、保险合同等敏感信息,存在个人信息泄露风险。部分“代理退保”团伙甚至擅自使用消费者个人信息办理小额贷款、申请信用卡等,恶意透支消费者个人信用。一旦消费者想终止代理退保协议,还可能遭到骚扰、恐吓。
警方提醒
一
理性购买、谨慎退保
通过正规渠道购买适合自己的产品消费者。有退保需求时,应审慎评估,避免风险。
二
提高警惕、理性维权
消费者务必通过合法渠道、理性维护自身的合法权益,不要轻信“代理退保”的虚假承诺,尤其要慎重对待所谓“退旧投新”、“高收益”产品等宣传。
三
维护权益、杜绝隐患
提高个人信息保护意识,妥善保管重要身份信息、敏感金融信息,切勿将银行卡、身份证、保险合同等重要单证轻易转交他人,以免被恶意利用或非法泄露,给自身信息安全埋下隐患。
如遭遇诈骗,记得及时拨打110!
【法院裁定书】微淼诉讼鹿头社案件 上海普陀区法院移交给天津宁河区法院审理!让宁河区政府全面了解微淼假财商真诈骗的真面目!
【特别关注】微淼体系下封贺退出多家公司“监事”!包括北京微淼、天津微淼、深圳微淼公司!微淼长轻项目北京科原迁往天津一日游?
【特别关注】微淼体系公司北京科原健康科技公司变更为天津真美健康科技公司 并从北京迁入天津宁河区 倪悦阳又转每职法人又新挂若水监事
【关注】微淼核心成员、政企部负责人沈宗洲竟然还入选了政协北京市东城区第十五届委员会主席联系常委、常委联系委员名单
【警惕】微淼老板封贺成为被执行人后紧急剥离旗下企业风险!退出其子企业北京淼真美 深圳长轻若水法人变更法人 !
【通知书】北京住房公积金管理中心对北京微淼财商科技有限公司的责令限期缴存通知书 京房公积金法改〔2022〕1160657号
【特别关注】网友开始迁怒微淼视频广告女演员!请微淼推广视频的男女演员保护自己的羽毛!
【微淼工作文档证据】微淼商学院无忌老师带班方法论运营手册(手把手教新员工做诈骗 里面还有心理学的很多知识点,希望警方好好阅读一下,诈骗这么专业的不多啊 )
【微淼诈骗话术本证据】小白营晚课剧本——001人生穷富的关键
【微淼诈骗话术本证据】小白营晚课剧本——004财务报表 兴源整理 德礼老师
【微淼诈骗话术本证据】小白营晚课剧本——005股票 拾一组课件
【微淼诈骗话术本证据】小白营晚课剧本——006企业 博君老师课件
【微淼工作文档证据】全面解除学员八大抗拒——针对没钱、没时间等八大人群的话术本
【微淼工作文档证据】卓越管理体验营--铁军冲击数据更新榜 或许你就是那个被转化的小白!