Part. 01
核心观点
ChatGPT为人工智能产业注入新活力。ChatGPT是由人工智能研究实验室OpenAI在2022年11月30日发布的全新聊天机器人模型,一款人工智能技术驱动的自然语言处理工具。自从ChatGPT推出以来,受到市场广泛关注,当前每日用户超过1000万人。OpenAI开始商业化变现,推出ChatGPT付费订阅版ChatGPT plus版本,每月收费20美元。购买后,VIP用户可在ChatGPT高峰时段继续使用,并提前获得ChatGPT的新功能与改进,服务响应时间也将有所缩短。
AIGC应用场景有望全面爆发。2022年是AIGC的元年,AIGC有望成为新型的内容生产基础设施,AIGC也被认为是继UGC、PGC之后的新型内容生产方式,AI绘画、AI写作等都属于AIGC的分支。AIGC还将作为生产力工具,不断推动聊天机器人、数字人、元宇宙等领域发展。随着AIGC模型的通用化水平和工业化能力的持续提升,将极大降低内容生产和交互的门槛和成本,“AIGC+”有望深度赋能各行各业高质量发展。
“AI+”赋能数字经济大时代。数据、算法和算力是推动人工智能发展的三大要素,三者相互促进、相互支撑,是智能技术创造价值和取得成功的必备条件。人工智能产业链可分为基础层、技术层和应用层三大层,语音识别、语义识别、图像识别是AI主要应用类别。“AI+”赋能数字经济大时代,中国AI市场规模预计到2024年约八千亿人民币,复合增速44%。
投资建议:建议关注人工智能赛道,尤其是以ChatGPT为主线的自然语言处理类公司,ChatGPT为人工智能产业注入新活力,有望带动AIGC类应用快速爆发,人工智能技术作为驱动数据经济的技术底层,有望迎来新的发展机遇。数据、算力与算法是人工智能时代的三大基石,三者相互促进带动AI+应用快速落地,ChatGPT为首的自然语言处理类技术及应用,有望迎来全面爆发。
风险提示:AI技术商业化落地不及预期;行业竞争加剧,技术迭代风险;数据安全等政策不确定性;贸易摩擦风险。
Part. 02
ChatGPT引领AI技术浪潮,带动AIGC应用爆发
ChatGPT是由OpenAI实验室开发的全新聊天机器人。ChatGPT是由人工智能研究实验室OpenAI在2022年11月30日发布的全新聊天机器人模型,一款人工智能技术驱动的自然语言处理工具。它能够通过学习和理解人类的语言来进行对话,还能根据聊天的上下文进行互动,真正像人类一样来聊天交流,甚至能完成撰写邮件、视频脚本、文案、翻译、代码等任务。自从ChatGPT推出以来,受到市场广泛关注,当前每日用户超过1000万人。
OpenAI成立于2015年,志在打造通用人工智能技术。OpenAI于2015年由Sam Altman和Elon Musk共同创立,吸引了包括Peter Thiel在内的10亿美元风险投资。2016年,微软Azure云服务为OpenAI提供了深度学习、神经网络渲染等大规模实验所需的计算能力。2019年,集团成立相关商业公司OpenAI LP,接受外部投资。2021年7月22日,微软宣布将向总部位于旧金山的非营利组织OpenAI投资10亿美元。同时,双方还签署了一项多年合作协议,将在微软Azure云计算服务平台上开发人工智能超级计算技术。2023年1月,微软宣布对ChatGPT的开发商OpenAI进行数十亿美元投资。目前,OpenAI估值达到290亿美元左右。
Transformer于2017年诞生,ChatGPT在大模型技术支撑下快速迭代。2017年Google Brain团队首次提出了基于自我注意力机制(self-attention)的Transformer模型,并将其在自然语言处理中应用,该类模型逐渐替代循环神经网络(RNN,recurrent neural network)成为NLP领域的主流方案,OpenAI于2018年发布最早一代大型GPT-1(Generative Pre-training Transformers, 创造型预训练变换器)使用了内含几十亿个文本文档的超大规模语言资料库进行训练,参数量为1.17亿。2019年,升级版GPT-2发布,模型参数为15亿;2020年,规模大百倍的GPT-3诞生。ChatGPT是GPT-3基础上的3.5版本,近期将会更新到第4代,GPT-4的参数将比3代再高出几个量级。
开始商业化变现,推出订阅制Plus版本
OpenAI开始商业化变现,推出ChatGPT付费订阅版ChatGPT plus版本,每月收费20美元。购买后,VIP用户可在ChatGPT高峰时段继续使用,并提前获得ChatGPT的新功能与改进,服务响应时间也将有所缩短。据估计,OpenAI训练GPT-3 耗费成本在1200万美元,同行业比较来看,目前微软对单个100GPU收费是每小时3美元,按照ChatGPT加载模型和文本的速度,生成一个单词的费用约为0.0003美元;而ChatGPT的回复通常至少有30个单词,因此,ChatGPT每回复一次,至少花OpenAI大约1美分。除资金因素外,随着ChatGPT的爆火,用户数量激增,新申请API的用户进入“等待名单”,而且高峰期用户登陆需要经常性排队,还时不时卡顿、停止响应。官方承诺,ChatGPT Plus的推出不会影响现有服务,免费的ChatGPT将会持续提供,而付费服务将帮助帮助尽可能多的人免费访问ChatGPT。
AIGC应用场景有望全面爆发
2022年是AIGC的元年,AIGC有望成为新型的内容生产基础设施。AIGC(AI Generated Content)是指利用人工智能技术来生成内容,AIGC也被认为是继UGC、PGC之后的新型内容生产方式,AI绘画、AI写作等都属于AIGC的分支。AIGC领域目前呈现AIGC的内容类型不断丰富、内容质量不断提升、技术的通用性和工业化水平越来越强等趋势,这使得AIGC在消费互联网领域日趋主流化,涌现了写作助手、AI绘画、对话机器人、数字人等爆款级应用,支撑着传媒、电商、娱乐、影视等领域的内容需求。AIGC有望成为新型的内容生产基础设施,塑造数字内容生产与交互新范式,持续推进数字文化产业创新。AIGC还将作为生产力工具,不断推动聊天机器人、数字人、元宇宙等领域发展。随着AIGC模型的通用化水平和工业化能力的持续提升,将极大降低内容生产和交互的门槛和成本,“AIGC+”有望深度赋能各行各业高质量发展。
AI行业梳理:“AI+”赋能数字经济大时代
发展背景:数据、算力与算法是人工智能时代的三大基石
数据、算力与算法是人工智能时代的三大基石。近几年,人工智能技术和应用飞速发展,在我们生活和工作中都得到大量的普及应用,归功于推动人工智能发展的三大要素:数据、算法和算力。这三个要素缺一不可,相互促进、相互支撑,是智能技术创造价值和取得成功的必备条件。2000年之后,数据量的上涨、运算力的提升和深度学习算法的出现极大的促进了人工智能行业的发展。
数据是人工智能时代的原材料,数据量快速爆发为算法模型提供燃料。当前的人工智能算法离不开训练,数据相当于AI算法的“原材料”。2000年以来,得益于互联网、社交媒体、移动设备和廉价的传感器,这个世界产生并存储的数据量急剧增加,这为通过深度学习的方法来训练计算机视觉技术提供很好的土壤。IDC数据显示,从2011年起,全球所产生的数据量已达到ZB级别(1ZB约为10亿GB),海量的数据将为计算机视觉算法模型提供远远不断的素材。
算法是人工智能时代的推动力量,深度学习不断提升模型精度。当前人工智能主流算法是数据驱动型算法,可以分为传统的机器学习算法和深度学习算法。各种传统淡季浅层学习算法,其局限性在于对有限样本和计算单元的情况下对复杂函数的表示能力有限,对复杂数据的处理受到制约。深度学习等算法被提出后,不断突破人工智能算法瓶颈,颠覆了语音识别、语义理解、计算机视觉等基础应用领域的算法设计思路,带动模型精度和识别效率不断提升。
算力是人工智能时代的基础设施。有了大数据和算法之后,需要进行不断地训练,算力为人工智能提供了基本的计算能力的支撑,本质是一种基础设施的支撑。人工智能领域是一个数据密集的领域,传统的数据处理技术难以满足高强度、大数据的处理需求。AI芯片的出现让大规模的数据效率大大提升,加速了深层神经网络的训练迭代速度,极大的促进了人工智能行业的发展。GPU、NPU、FPGA和各种各样的AI-PU专用芯片,面向复杂的并行计算场景。GPU是专为执行复杂的数学和集合计算而设计的数据处理芯片。它的出现让并行计算成为可能,对数据处理规模、数据运算速度带来了指数级的增长,极大的促进人工智能行业,尤其计算机视觉领域的发展。
市场规模:“AI+”赋能行业数字化升级,行业保持高速成长
全球AI市场规模预计到2024年将超六千亿美元,复合增速27%。据沙利文咨询统计,2016-2019年,全球市场规模从593亿美元增长至2019年1918亿美元,复合增长率约48%,预计2020年到2024年将以27%的年复合增长率继续放量,并在2024年达到6158亿美元。
中国AI市场规模预计到2024年约八千亿人民币,复合增速44%。据沙利文咨询统计,2016-2019年,中国市场规模从329.6亿元增长至1372.4亿元,复合增长率约61%,显著高于全球整体增速水平,预计2020年到2024年将以44%的年复合增长率继续放量,并在2024年突破7993亿元。
AI产业链:主要包括基础层、技术层、应用层
人工智能产业链可分为基础层、技术层和应用层三大层:
基础层:侧重基础支撑平台的搭建,包含传感器、AI 芯片、数据服务和计算平台;
技术层:侧重核心技术的研发,主要包括算法模型、基础框架、通用技术;
应用层:注重产业应用发展主要包含行业解决方案服务、硬件产品和软件产品。
应用分类:语音识别、语义识别、图像识别是AI主要应用类别
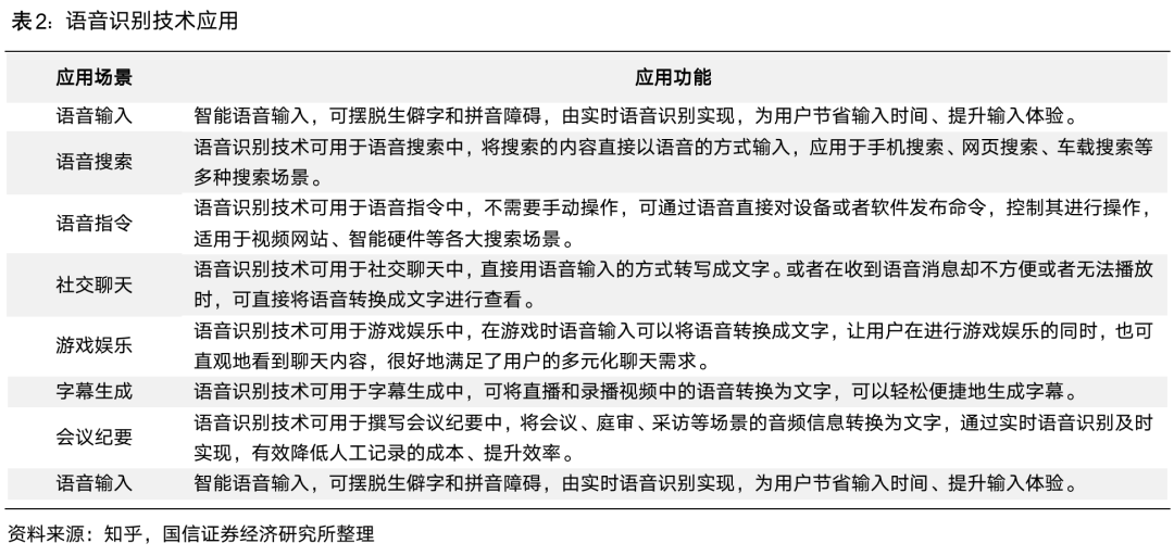
(1)语音识别:
语音识别技术就是让机器通过识别和理解过程把语音信号转变为相应的文本或命令的高技术。近二十年来,语音识别技术取得显著进步,开始从实验室走向市场。目前语音识别技术将进入工业、家电、通信、汽车电子、医疗、家庭服务、消费电子产品等各个领域。
(2)语义识别:
语义识别是自然语言处理(NLP)技术的重要组成部分之一,语义识别的核心除了理解文本词汇的含义,还要理解这个词语在语句、篇章中所代表的意思,这意味着语义识别从技术上要做到:文本、词汇、句法、词法、篇章(段落)层面的语义分析和歧义消除,以及对应的含义重组,以达到识别本身的目的。
(3)图像识别:
图像识别是人工智能的一个重要领域,是指利用计算机对图像进行处理、分析和理解,以识别各种不同模式的目标和对像的技术,并对质量不佳的图像进行一系列的增强与重建技术手段,从而有效改善图像质量。图像识别的发展经历了三个阶段:文字识别、数字图像处理与识别、物体识别。
人工智能相关标的梳理
科大讯飞(002230.SZ):全球知名的智能语音龙头
科大讯飞是全球知名的智能语音龙头。公司主要从事智能语音、自然语言理解、计算机视觉等核心技术研究并保持了国际前沿技术水平;积极推动人工智能产品和行业应用落地,致力让机器“能听会说,能理解会思考”,用人工智能建设美好世界。公司坚持源头核心技术创新,多次在语音识别、语音合成、机器翻译、图文识别、图像理解、阅读理解、机器推理取得重要技术突破。讯飞开放平台已开放493项AI产品及能力,聚集超过337.3万开发者团队,总应用数超过150.1万,累计覆盖终端设备数35.1亿+,AI大学堂学员总量达到69.9万,链接超过420万生态伙伴,以科大讯飞为中心的人工智能产业生态持续构建。在平台基础上,科大讯飞持续拓展行业赛道,现已推出覆盖多个行业的智能产品及服务,推动在消费者、智慧教育、智慧城市、智慧司法、智能服务、智能汽车、智慧医疗、运营商等领域的深度应用,TO B+TO C双轮驱动成果显现。
拓尔思(300229.SZ):中文全文检索技术的始创者
拓尔思是中文全文检索技术的始创者,领先的大数据、人工智能和数据安全产品及服务提供商。作为一家大数据技术服务提供商,拓尔思以自身创新发展和产业整合并举,坚持技术+服务的双轮驱动战略,自主研发推出海贝大数据管理平台,为政府、媒体、安全、金融、教育、大企业等领域提供有竞争力的大数据应用解决方案。公司引领全文检索和搜索引擎数据库、自然语言处理(NLP)技术的原始创新和应用场景落地,成功服务了一批国家级重要信息化项目的建设,成为国家企业信用信息公示系统、信用中国、国家知识产权检索系统、GA云搜索等国家级基础设施的数据管理和检索引擎。公司自主研发的TRS大数据平台、 TRS人工智能平台和安全一体化平台,已成为行业领先的数字化基座。同时,公司已建立了大规模的数据和知识资产,正在全面构建云和数据服务生态(SaaS&DaaS),在企业数字化转型、数字政府、网络内容安全、融媒体、金融科技和开源情报等领域实现了深度应用。
商汤-W(0020.HK):人工智能领域全球领军
商汤科技是全球知名的人工智能软件与技术的领军企业。公司不断增强行业领先的全栈式人工智能能力,涵盖感知智能、决策智能、智能内容生成和智能内容增强等关键技术领域,同时包含AI芯片、AI传感器及AI算力基础设施在内的关键能力。此外,商汤前瞻性打造新型人工智能基础设施——SenseCore商汤AI大装置,打通算力、算法和平台,大幅降低人工智能生产要素价格,实现高效率、低成本、规模化的AI创新和落地,进而打通商业价值闭环,解决长尾应用问题,推动人工智能进入工业化发展阶段。商汤科技业务涵盖智慧商业、智慧城市、智慧生活、智能汽车四大板块,相关产品与解决方案市场认可度较高。
云从科技-UW(688327.SH):国内领先的人机协同解决方案提供商
云从科技是国内领先的人机协同解决方案提供商,致力于助推人工智能产业化进程和各行业智慧化转型升级。公司一方面凭借着自主研发的人工智能核心技术打造了人机协同操作系统,通过对业务数据、硬件设备和软件应用的全面连接,把握人工智能生态的核心入口,为客户提供信息化、数字化和智能化的人工智能服务;另一方面,基于人机协同操作系统,赋能智慧金融、智慧治理、智慧出行、智慧商业等应用场景,为更广泛的客户群体提供以人工智能技术为核心的行业解决方案。公司将人工智能科技融合大数据技术,在金融、治理、交通、商业、医疗、教育及新基建等各个领域,提供优质而丰富的整合解决方案,每天为全球数亿人次用户带来更智能、便捷及人性化的AI生活体验。
格灵深瞳-U(688207.SH):场景聚焦的计算机视觉龙头
格灵深瞳是一家行业领先的人工智能科技公司,公司专注于将先进的计算机视觉技术和大数据分析技术与应用场景深度融合,提供面向城市管理、智慧金融、商业零售、体育健康、轨交运维等领域的人工智能产品及解决方案。深瞳技术致力于感知物理世界中的人、车、物、场等的基础属性、行为、特征信息,同时深入挖掘内在的关联、关系等多维图谱。基于深瞳大脑学习平台、高性能计算平台、智能大数据平台构造低成本、高性能、可扩展的视觉计算系统,为各行业用户深度赋能,提供云、边、端一体化的无感切换体验。深瞳技术主要分为视觉感知类算法、数据智能挖掘类技术、高性能计算技术。
海天瑞声(688787.SH):全球AI训练数据服务领军者
海天瑞声是全球AI训练数据服务领军者。公司作为全球AI训练数据服务商,持续推动智能语音、计算机视觉、自然语言理解等领域的创新与变革。深耕行业近20年,与全球740家科技巨头、科研机构、AI新兴企业建立了深度合作关系,以专业、可靠、安全的数据服务,成功交付数千个定制项目,深得客户信赖。依托覆盖70多个国家、190种语言及方言的优质资源,技术完善的算法研发团队,经验丰富的项目团队,全方位助力AI前沿项目的全球商业落地。公司在AI数据服务范围方面坚持方案设计、数据采集、数据标注和数据评测四大范围,几乎涵盖了数据服务的全流程。同时公司坚持拓展AI数据服务方向,立足语音识别、语音合成、自然语言处理、计算机视觉、多模态和词典数据等诸多服务方向,并不断增加服务方向,朝着全方位数据服务商迈进。
投资建议:
建议关注人工智能赛道,尤其是以ChatGPT为主线的自然语言处理类公司,ChatGPT为人工智能产业注入新活力,有望带动AIGC类应用快速爆发,人工智能技术作为驱动数据经济的技术底层,有望迎来新的发展机遇。数据、算力与算法是人工智能时代的三大基石,三者相互促进带动AI+应用快速落地,ChatGPT为首的自然语言处理类技术及应用,有望迎来全面爆发,建议重点关注科大讯飞、拓尔思、商汤、云从科技、格灵深瞳、海天瑞声等。
风险提示
AI技术商业化落地不及预期;行业竞争加剧,技术迭代风险;数据安全等政策不确定性;贸易摩擦风险
分析师声明
作者保证报告所采用的数据均来自合规渠道;分析逻辑基于作者的职业理解,通过合理判断并得出结论,力求独立、客观、公正,结论不受任何第三方的授意或影响;作者在过去、现在或未来未就其研究报告所提供的具体建议或所表述的意见直接或间接收取任何报酬,特此声明。
国信证券投资评级
重要声明
本报告由国信证券股份有限公司(已具备中国证监会许可的证券投资咨询业务资格)制作;报告版权归国信证券股份有限公司(以下简称“我公司”)所有。本报告仅供我公司客户使用,本公司不会因接收人收到本报告而视其为客户。未经书面许可,任何机构和个人不得以任何形式使用、复制或传播。任何有关本报告的摘要或节选都不代表本报告正式完整的观点,一切须以我公司向客户发布的本报告完整版本为准。
本报告基于已公开的资料或信息撰写,但我公司不保证该资料及信息的完整性、准确性。本报告所载的信息、资料、建议及推测仅反映我公司于本报告公开发布当日的判断,在不同时期,我公司可能撰写并发布与本报告所载资料、建议及推测不一致的报告。我公司不保证本报告所含信息及资料处于最新状态;我公司可能随时补充、更新和修订有关信息及资料,投资者应当自行关注相关更新和修订内容。我公司或关联机构可能会持有本报告中所提到的公司所发行的证券并进行交易,还可能为这些公司提供或争取提供投资银行、财务顾问或金融产品等相关服务。本公司的资产管理部门、自营部门以及其他投资业务部门可能独立做出与本报告中意见或建议不一致的投资决策。
本报告仅供参考之用,不构成出售或购买证券或其他投资标的要约或邀请。在任何情况下,本报告中的信息和意见均不构成对任何个人的投资建议。任何形式的分享证券投资收益或者分担证券投资损失的书面或口头承诺均为无效。投资者应结合自己的投资目标和财务状况自行判断是否采用本报告所载内容和信息并自行承担风险,我公司及雇员对投资者使用本报告及其内容而造成的一切后果不承担任何法律责任。
证券投资咨询业务的说明
本公司具备中国证监会核准的证券投资咨询业务资格。证券投资咨询,是指从事证券投资咨询业务的机构及其投资咨询人员以下列形式为证券投资人或者客户提供证券投资分析、预测或者建议等直接或者间接有偿咨询服务的活动:接受投资人或者客户委托,提供证券投资咨询服务;举办有关证券投资咨询的讲座、报告会、分析会等;在报刊上发表证券投资咨询的文章、评论、报告,以及通过电台、电视台等公众传播媒体提供证券投资咨询服务;通过电话、传真、电脑网络等电信设备系统,提供证券投资咨询服务;中国证监会认定的其他形式。
发布证券研究报告是证券投资咨询业务的一种基本形式,指证券公司、证券投资咨询机构对证券及证券相关产品的价值、市场走势或者相关影响因素进行分析,形成证券估值、投资评级等投资分析意见,制作证券研究报告,并向客户发布的行为。
国信证券计算机团队介绍
擅长把握技术驱动型板块机会,注重海外映射投资机会;自上而下和自下而上相结合,“个股推荐”为主,服务次之。一二级联动,产业大局观较敏感。注重团队研究成果的标准化输出,把数字化引入研究本身。
熊 莉
计算机行业首席分析师
分析师资格编码:S0980519030002
西南财经大学经济学硕士,负责计算机行业研究,8年从业经验;金牛奖、金麒麟、水晶球均有斩获;统筹行业研究方向,深度覆盖海内外云计算、工业数字化板块。
库宏垚
计算机行业分析师
分析师资格编码:S0980520010001
复旦大学金融硕士,两年信息安全实业经验,四年行业研究经验,重点覆盖云计算、信息安全、轨交信息化。
朱 松
计算机行业分析师
分析师资格编码:S0980520070001
上海交通大学管理学硕士,重点覆盖互联网金融、医疗信息化、遥感IT,于2020年7月加入国信证券。
张伦可
计算机行业分析师
分析师资格编码:S0980521120004
加州大学欧文分校经济学学士、香港科技大学金融学硕士,重点覆盖汽车智能化、工业数字化、SaaS和海外科技,于2021年2月加入国信证券。
黄浩峻
联系人
加州大学伯克利分校工学硕士,清华大学工学硕士,重点覆盖智能驾驶、工业软件、数据库等板块。
❖
国信证券经济研究所
深圳
深圳市福田区福华一路125号国信金融大厦36层
邮编:518046
总机:0755-82130833
上海
上海浦东民生路1199弄证大五道口广场1号楼12楼
邮编:200135
北京
北京西城区金融大街兴盛街6号国信证券9层
邮编:100032