关注贾律师,掌握有高度,有温度,有风度的每日纽约动态
国内总是有一些手续需要本人到场才可以办理,比如银行迁户,又比如房产买卖。如果事情办理迫在眉睫而你又正在美国读书,工作,没有办法说走就走买机票回国该怎么办?其实很多事情并不真的需要本人到场,只有有个公证书,一切都变得容易起来。今天小编就带大家来看一看,怎么在美国办理公证。
什么是公证
一、公证是依照法定程序对民事法律行为、有法律意义的事实和文书的真实性、合法性予以证明的活动。
二、依照《中华人民共和国公证法》、《维也纳领事关系公约》、中美领事条约,中国驻美国大使馆、总领事馆可以为旅居美国的中国公民办理公证。
使领馆受理的公证申请种类主要有:委托书;声明书;文书上印鉴签名、日期属实公证;指纹公证等。
外国人(含外籍华人)应在美国当地有资格的公证机构办理公证。公证文书如需送往中国使用,还须办理美国政府部门的认证(Authentication)以及中国驻美使领馆的认证(Legalization)。
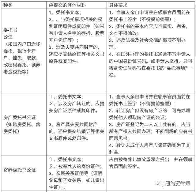
大使馆可以公证的类型
委托书公证(如国内户口迁移、银行卡开户、挂失、取款、改密码委托、领养老金委托等)
房产委托书公证(如购房委托、售房委托)
寄养委托书公证
声明书公证(如放弃财产继承声明)
无配偶声明书
居留公证
指纹公证
在固定格式文书上的签名属实公证
公证步骤
在门外排队,一般pick up是一个队列,办理手续是一个队列
进入大使馆内先安检,然后取号,不同业务的号码也不一样
叫号之后到相应的柜台进行手续办理,期间可能需要重新填写,复印等等
办理好手续之后领取一张pick up的凭证
材料准备
一般材料
1. 填妥的《公证、认证申请表》。
2. 有效的中国护照原件及带照片资料页复印件(或法人资格证明及其法定代表人的身份证明,其他组织的资格证明及其负责人的身份证明)。
3. 有效的在美合法居留证件原件和复印件(如绿卡、工卡、I-20表等)。
4. 根据申请公证种类,应当提交的其他补充材料(见列表)。
5. 涉及重要财产权利转让、变更等与当事人有重大利益关系的事项,应根据领事官员要求谈话,并在《接谈笔录》上签名或捺指印。
6. 申请人自行按国内文书使用机构要求,并参照使领馆网站提供的参考模版,准备好委托书或声明书等文本,不可事先签名或填写日期。
注:申请人草拟《委托书》、《声明书》、诉讼文书等时,请打印或用墨水笔书写,字迹必须清楚、工整,不得涂改。请勿事先签名或填写日期,待领事官员审核通过后在领事官员面前签名并填写日期,否则必须重新抄写。
其它材料
当事人如需办理其他类别的公证书,原则上应在所在地办理公证,然后按照认证程序向大使馆或总领事馆提出认证申请。
小编的建议
去大使馆之前准备齐所有资料,细心检查;
委托书不正规不用担心,大使馆会发给你一份标准的委托书;
复印价格为每张$0.25,只接受现金,方便起见请准备好一些硬币或者小面额的纸币;
进入大使馆后需要关机,建议一些重要的信息大家可以提前打印出来,不要存在手机里;
办理方式
1. 申请人应根据文件公证地和州政府认证地,按照驻美使领馆领区划分,向相应的使领馆递交认证申请。总领事馆辖区内的经州政府认证的文件,应直接递交至相应的总领事馆进行领事认证,而无需办理美国国务院认证;递交至大使馆的申请则必须经过美国国务院认证。如未能按照领区划分递交申请,该申请可能会被拒绝受理。
2. 可由本人或委托代理人、代理机构协助递交申请(无需提供代理委托书)。但请注意:使领馆认为必要时,可能要求申请人本人前往使领馆亲自递交申请并接受面谈。
3. 递交认证申请和领取认文书证均无需预约,申请人或代理人可在使领馆的对外办公时间前往办理。
4. 申请人或代理人最早可于取证单上标注的日期前往使领馆领取认证文书。于窗口提交的认证申请,使领馆不提供回邮服务。
5. 使领馆不接受邮件申请、传真申请。
6. 认证申请一经批准,不可撤销。申请人需支付相关费用。
办理时间以及费用
办理所需时间
(一)普通件: 4个工作日
(二)加急件: 2—3个工作日(此服务须经批准)
(三)特急件:1个工作日(仅限于人道主义原因,此服务须经批准)
费用
(一)普通件:民事类25美元/份;商事类50美元/份
(二)加急件:每份加收20美元
(三)特急件:每份加收30美元
纽约大使馆
地 址: 520 12th Avenue, New York, NY10036
总 机:212-2449392 / 212-2449456
办公时间: 周一至周五 上午9:00-12:00, 下午1:30-5:00(节假日除外,查询节假日请回复51)
护照/签证/公证/认证事务办公时间为: 周一至周五 上午9:00-下午2:30(节假日除外,查询节假日请回复51)
图片来自于网络
文字参考来源:
中国驻纽约总领馆
更多往期精彩:
1、欺诈?不当得利?收到法院多项指控,看我所律师如何成功驳回指控
2、吴亦凡和潘帅回国录节目也需要工作签证吗?check it!
4、I-485绿卡申请表又更新啦!自8月25日起,移民局将只接受最新版本。
6、中国央行的外汇新规会对我有影响?反正投资移民的人都在观望 - 附EB-5详解【下篇】
Pursuant to the amendments to the New York Rules of Professional Conduct governing attorney advertising in New York, this article may constitute advertising. Viewers of this article are advised that: Prior results do not guarantee a similar outcome.