1、太极
2、河图
3、洛书
4、先天八卦
5、后天八卦
6、八卦卦象记忆
7、八卦简要
8、五行生克
9、五行配人体
图一
图二
10、五行配中国地域
11、地支配生肖
12、地支关系
图一
图二
13、地支时间表
14、干支人体对应
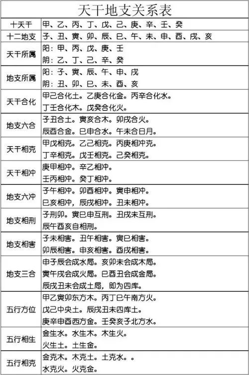
15、干支关系总表
补充:
一、地支相会三会局:申酉戌会西方金;亥子丑会北方水;寅卯辰会东方木;巳午未会南方火;辰戌丑未会合中土。二、地支半合:前半合生地,后半合墓地;如巳酉半三合金、酉丑半三合金。三、子卯为无礼之刑;寅巳申为无恩之刑;丑戌未为恃势之刑。四、地支六破:1、子破酉、酉破子;2、丑破辰、辰破丑;3、寅破亥、亥破寅;4、卯破午、午破卯;5、巳破申、申破巳;6、未破戌、戌破未。
16、五行旺弱分析
图一
图二
图三
17、十二长生诀
18、六十四卦简表
19、六十四天地方圆图
文章转载自网络,转载是为了传播中国传统文化,不会用于营利,如有侵权,请联系我们删除!
——END——
往期内容回顾
自制蛋黄油--婴儿湿疹 烫伤 乳头皲裂 口腔溃疡有奇效!附详细制作过程!
凤凰卫视:回眸百年中医纪录片全集(惊心动魄,潸然泪下)共五集
化学家李宁先:我堂堂一个教授,被人家治得死去活来,只好61岁自学中医