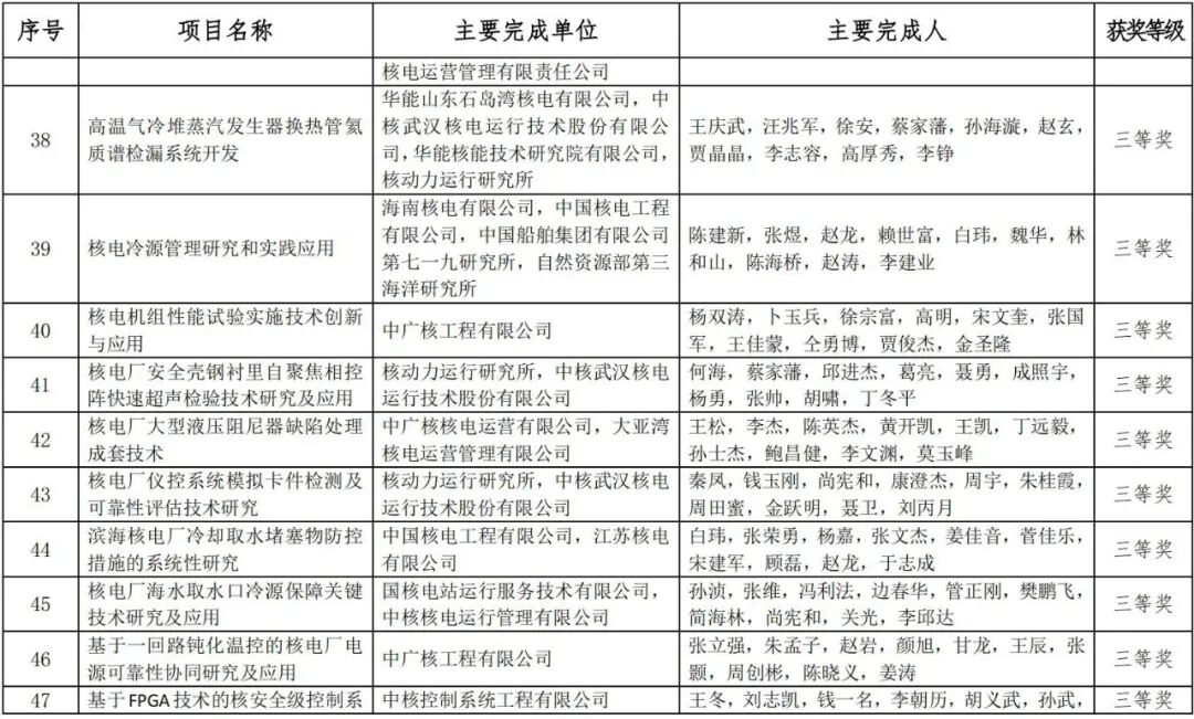
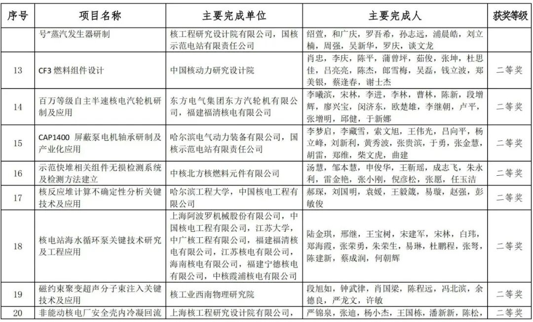
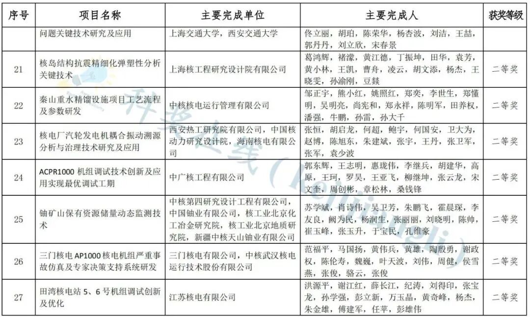
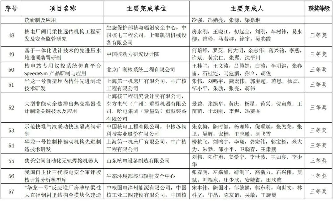
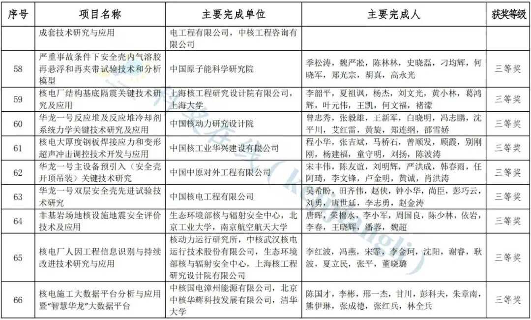
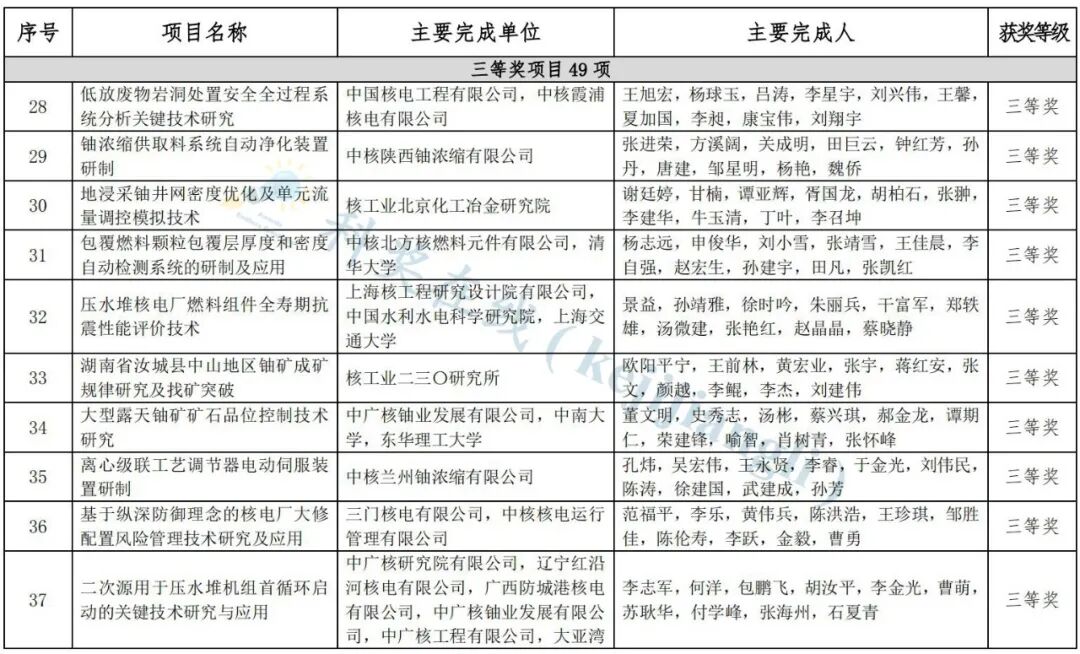
2022年中国核能行业协会科技奖拟授奖项目名单

科奖在线