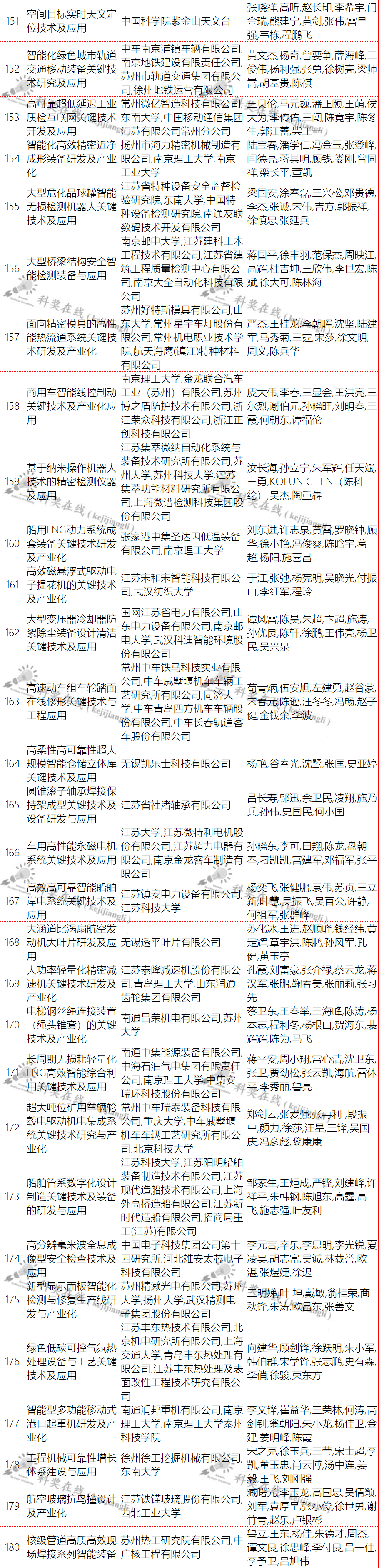
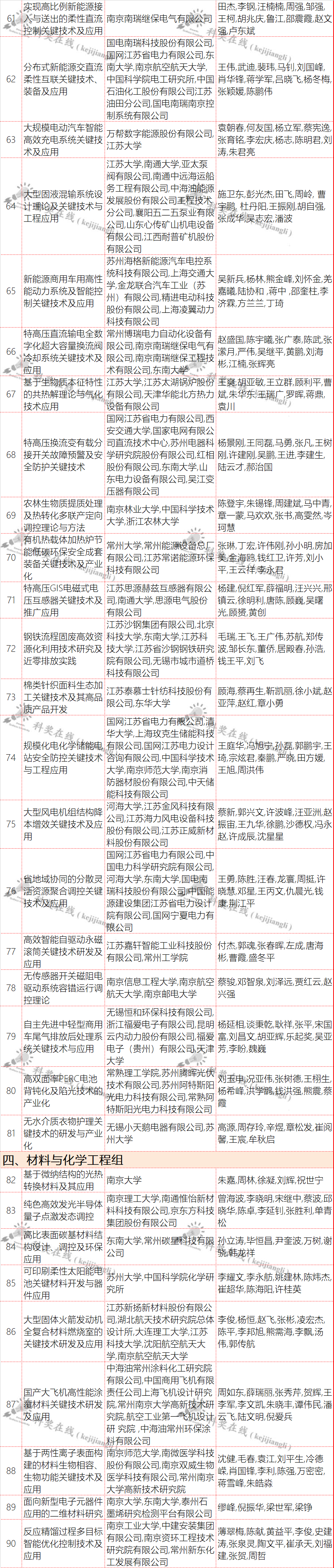
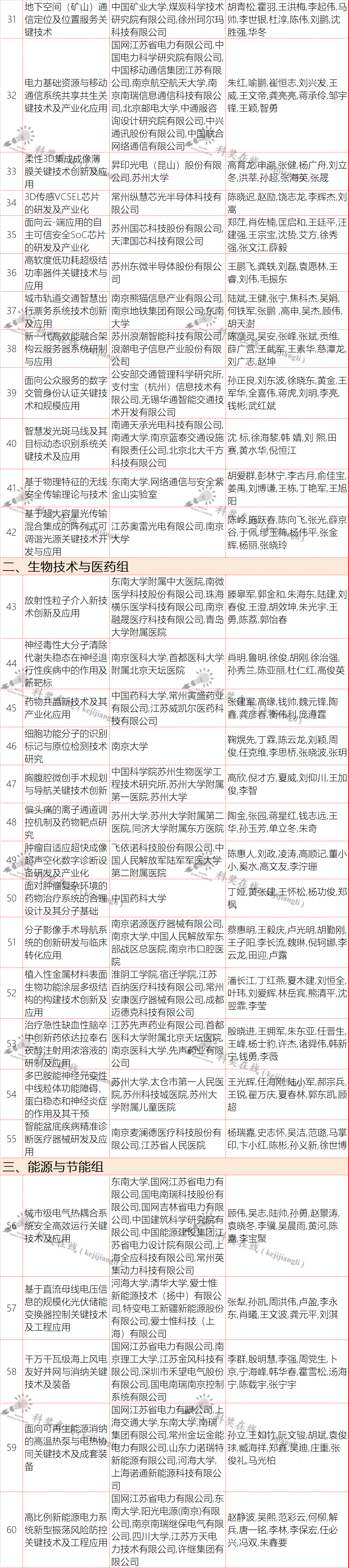
2022年度省科学技术奖专业组初评工作已经结束。根据《江苏省科学技术奖励办法》和《省科技厅关于2022年度江苏省科学技术奖提名工作的通知》,现对专业组初评推荐进入综合评审的300个项目予以公示。公示时间自2022年11月23日起至12月7日止,为期15天。
公示期内,任何单位和个人若对公示项目有异议,通过书面形式提出,并提供必要的证明材料。个人提出异议的必须表明真实身份,单位提出异议的应加盖公章,为便于核实查证,确保客观公正处理异议,请务必提供真实有效的联系方式,否则不予受理。超出公示期限的异议不予受理。
联系地址:南京市北京东路39号 江苏省科学技术厅;邮政编码:210008
举报电话:监督评估处025-57723606;科技成果处025-83213295
江苏省科学技术厅
2022年11月23日
版权声明
核心推荐
科奖在线是以国家及省部级科技奖、人才荣誉为核心内容建立的,兼顾科技教育学术产业最新动态,为科研人员搭建一体化的资讯平台。
关注公众号,回复关键词,查阅奖励经典知识:
回复“01”,阅读国家奖经典知识;
回复“02”,阅读省部级奖申报知识;
回复“03”,阅读奖励写作经典技巧;
回复“04”,阅读历年国家奖评审专家;
回复“05”,阅读历年教育部奖评审专家;
回复“06”,阅读国家奖获奖难度大盘点;
回复“07”,阅读省部级、社会力量奖获奖项目大全;
回复“00”,加入全国科技奖励交流群;
加农夫(nongfu321)好友,分享历年奖励经典。