今天,中国南方电网有限责任公司正式发布2023年校园招聘公告及南方电网公司2023年校园招聘笔试大纲。南方电网公司2023年校园招聘工作于2022年10月10日正式启动,现将有关事项公告如下,后文附2023年南方电网校园招聘笔试大纲变动细节!
1
公司简介
南方电网公司是中央管理的国有重要骨干企业,公司负责投资、建设和经营管理南方区域电网,参与投资、建设和经营相关的跨区域输变电和联网工程,为广东、广西、云南、贵州、海南五省区和港澳地区提供电力供应服务保障。
2
招聘单位
南方电网电力调度控制中心、超高压输电公司、广东电网公司、广西电网公司、云南电网公司、贵州电网公司、海南电网公司、深圳供电局有限公司、南方电网调峰调频发电公司、南方电网产业投资集团有限公司、南方鼎元资产运营有限责任公司、南方电网云南国际有限责任公司、南方电网资本控股公司、南方电网财务有限公司、鼎和财产保险股份有限公司、南方电网公司北京分公司、南方电网数字电网集团、南方电网供应链集团有限公司、南方电网能源发展研究院、南方电网科学研究院、广州电力交易中心、南方电网数字传媒科技公司等单位。
3
招聘流程
南方电网公司2023年校园招聘流程包括信息发布、简历投递、考核测评(含笔试和面试)、录用与公示等环节。
(一)信息发布
南方电网公司所属单位根据招聘计划与岗位需求,在南方电网员工招聘系统(zhaopin.csg.cn)“招聘公告”栏目发布2023年校园招聘公告,包括单位简介、招聘岗位及专业需求、招聘流程等内容。
其中,各单位简历投递报名截止日期有所不同,具体情况详见各单位校园招聘公告。
(二)简历投递
1.填写个人简历。应聘毕业生须通过南方电网公司招聘系统填报简历信息,上传有关材料(如成绩单、学籍验证报告、就业推荐表和相关证书证件等),确保信息真实、完整、有效。应聘毕业生填报的院校、专业等信息应与学籍验证报告一致。属于必填项的相关信息必须填写,提交后简历信息将不能修改,请应聘毕业生仔细检查后再提交。
2.申报应聘单位。各单位招聘公告发布之日起,应聘毕业生在南方电网公司员工招聘系统申报应聘志愿,每位应聘毕业生最多可申报公司所属3家单位(即3家二级单位),每家单位可选择的下属单位数量及岗位数量详见各单位校园招聘公告要求。岗位志愿顺序按投递时间排序,应聘单位和岗位志愿提交后将不能修改。如入围笔试,将根据符合条件的首个志愿的岗位类型安排试卷类别,请应聘毕业生务必认真思考、慎重填报。
(三)考核测评
1.统一笔试
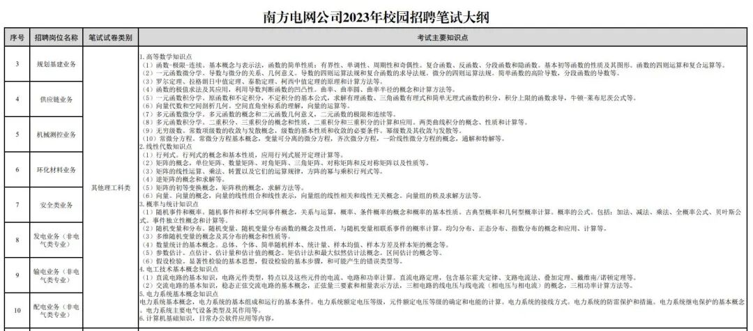
(1)2023年校园招聘笔试由南方电网公司统一组织实施,采取计算机考试模式。笔试范围包括综合知识(占40%)和专业知识(占60%),其中专业知识考试内容按照招聘岗位对应的笔试类型进行划分。相较2022年考试大纲,今年南网考纲有些重要变动!
(2)2023年校园招聘统一笔试分两次实施,日期暂定为2022年11月20日(星期日)、2023年3月份(具体时间另行通知)。应聘毕业生参加笔试的地点一般为院校所在省份的省会城市或临近的直辖市(若所在省份应聘毕业生人数较少,与应聘毕业生沟通后,将统筹安排到有考场的临近城市就考)。笔试的时间、地点等详细安排和注意事项以具体通知为准。请广大应聘毕业生及时关注南方电网公司员工招聘系统“招聘公告”栏目。
(3)笔试前1~2周,南方电网公司将通过电话、手机短信、电子邮件等方式,通知入围应聘毕业生参加笔试考试。请考生按通知要求,在规定时间携带相关证件材料到达指定的考试地点参加笔试,并预留足够的入场时间。未入围笔试的应聘毕业生不再另行通知。
(4)通过简历筛选的毕业生,只安排参加一次笔试,笔试成绩在南方电网公司各招聘单位之间通用,各单位不再另行组织笔试。笔试成绩在2023年校园招聘全程有效。
2.面试安排
面试由南方电网公司所属单位自主实施,具体面试方式、时间安排以各单位通知为准。
(四)录用与公示
各单位根据应聘毕业生笔试、面试的综合成绩择优录用,并在南方电网公司员工招聘系统对录用名单进行公示。录用人员的体检、就业协议书签定等事项,由各单位另行通知。
4
注意事项
(一)应聘毕业生对个人填报的应聘信息的真实性、准确性和完整性负责。对于存在虚假、伪造等不实信息的,一经发现将取消应聘毕业生的应聘资格,被录用的将取消录用资格。
(二)为保证及时收到招聘环节的相关通知信息,请应聘毕业生及时登录公司招聘系统查看,并根据要求确认回复。同时,请保持注册的手机、邮箱等联系方式的畅通有效。
(三)详细的注意事项及相关问题,请阅读公司员工招聘系统首页“应聘指南”栏目下的“操作指引”“应聘须知”和“常见问题”。
5
其他
(一)南方电网公司员工招聘系统(zhaopin.csg.cn)是南方电网公司及所属各单位发布2023年校园招聘信息、接收简历和投递志愿的唯一官方网站。南方电网公司官方微信公众号“南网50Hz”(微信号csg50Hz)受权转发相关招聘信息。国务院国资委网站“中央企业校园招聘”栏目、人力资源和社会保障部转发我公司招聘链接。除此之外,未授权其他网站、机构或个人发布招聘信息,敬请广大应聘者注意。对发布虚假招聘信息的个人或机构,南方电网公司保留追究法律责任的权利。
(二)“南网微招聘”APP是南方电网公司员工招聘的官方移动应用,下载链接见公告下方二维码。
(三)南方电网公司所属各单位在校园招聘过程中均不收取任何费用,不举办任何形式的笔试、面试培训班,不提供任何教材。任何针对我公司及所属单位的招聘辅导班、复习资料等,均与我公司及所属单位无关。
特别注意:
相较2022年考试大纲,今年南网考纲有重要变动!电气类考试内容少了发电厂、电力系统远动和调度自动化、电磁场、电力系统自动装置,多了电机学和电力电子。
考纲对比
2022VS2023
其他理工科类考纲变成和国网相同。
(来源:电气哥)