【摘要】
1. “新型烟草”板块:海外市场重回高增长,国内许可证牌照陆续下发
2021年新型烟草市场增速在疫情后重回上升通道。2021年全球新型烟草销售规模达到545.7亿美元,在全球疫情逐步得到管控的背景下,同比增速达到30.0%。各国监管不断完善,FDA审批速度加快,过去数月FDA相继审批通过了日本烟草Logic、NJOY、英美烟草Vuse Solo、Vibe与Ciro等品牌的23个电子烟产品上市销售。国内:供给侧改革进行中,电子烟生产许可证牌照陆续下发中。截止6月30日,共有35家电子烟相关企业拿到了烟草专卖生产许可证。随着国内外监管的相继明朗化,将有效推高行业门槛,集中度提升,利好行业上下游龙头企业,行业将有望进入新的合规化发展阶段。1)雾化产业链:重点推荐-思摩尔国际(全球雾化设备生产商龙头);建议关注:雾芯科技、金城医药、润都股份。2)烟草供应链:建议关注:中烟香港、劲嘉股份、华宝国际、中国波顿、集友股份、顺灏股份、东风股份。
2. “生物经济”板块:2022上半年国家发布首个生物经济发展规划,下半年继续关注生物质替代相关公司业绩拐点来临
2022年5月10日,国家发改委印发《“十四五”生物经济发展规划》,重点关注“生物质替代”领域,主要涉及三大替代:生物质能替代化石能源、生物基材料替代传统化学原料、生物工艺替代传统化学工艺。A股中已有多个公司在上述领域布局,其业绩拐点有望随全球减碳趋势发展相继到来。生物经济标的同源异曲,22下半年各有看点:1)北清环能:我国餐厨垃圾资源化龙头,向欧盟供应可持续航空燃料原料;2)卓越新能:我国生物柴油龙头,产能持续释放带动业绩增长;3)嘉必优:我国母婴营养添加剂龙头,静待新国标打开下游市场需求;4)中粮科技:我国粮食深加工龙头,向生物经济综合性企业稳步迈进;5)莱茵生物:替糖行业隐形冠军,战略布局CBD打造第二增长极。
3. “智能驾驶”板块:All In 智能化时刻来临,继续推荐智能驾驶产业链!
电动智能化轮番开启汽车革命:电动化方面,低碳出行已步入新常态,全球政府均针对汽车产业出台“碳中和政策”,国际主流车企也纷纷提出各自的碳中和目标(均在2050年之前)。电动与混动加速渗透,继续看好汽车零部件板块增量机会;智能化方面,智能汽车整车架构和商业模式被重新定义,汽车核心竞争要素围绕智能座舱与自动驾驶展开,看好智能座舱、自动驾驶、整车落地三条投资逻辑。2022年建议重点关注“智能驾驶”系列标的:双环传动(齿轮行业重塑者,新能源时代全球供应商龙头)【与汽车组联合覆盖】、万里扬(国内自主变速器龙头, 再添储能业务“新羽翼”双轮驱动开启向上成长空间)【与汽车组联合覆盖】、好利科技(聘请院士团队+股权激励绑定骨干,GPU及ADAS未来可期)【与电新&电子组联合覆盖】、箩筐技术(高精度地图服务领导者,智能驾驶业务渐入佳境)等智能驾驶产业链公司。
4. “博彩”板块:新博彩法获立法会通过,看好疫情好转需求复苏
6月21日,澳门立法会就《修改第 16/2001 号法律〈娱乐场幸运博彩经营法律制度〉》进行细则性讨论并获表决通过,新博彩法自翌日起生效,现6家博企的博彩经营期限均获延长至2022年12月31日,牌照竞投工作有望于下半年展开及完成。我们认为,新博彩法重点在于完善监管,使澳门博彩业可充分发挥联动效应,带动澳门经济多元可持续发展,短期澳门地区疫情反复或使前往旅客数量呈下降趋势,中期来看待疫情得到有效管控,内地赴澳门机器签证重启以及港澳恢复通关有望成为客流催化剂,带动板块复苏。投资建议:1)金沙中国-中场及非博彩业务龙头,澳门伦敦人扩建成新业绩增长驱动力;2)银河娱乐-综合优势凸显,广泛业务布局打开长期成长空间。
0. 引言:如何挖掘新兴产业投资机会
“新兴产业”的定义:
是指伴随着企业创造出的新产品、新服务或新技术而出现的尚处于资本化初期的产业。从行业生命周期理论来看,行业从兴起到衰落可以分成导入期、成长期、成熟期和衰退期四个发展阶段,而新兴产业则处于导入期及成长期的阶段,我们认为该阶段的产业特征:1)竞争格局是“各领风骚三五年”,2)行业规模快速扩张 ,3)产品迭代层出不穷,4)企业资本化刚刚开始。
“新兴产业”的特征:
竞争格局是“各领风骚三五年”
行业规模快速扩张
产品迭代层出不穷
企业资本化刚刚开始
1. 新型烟草板块:海外市场重回高增长,国内许可证牌照陆续下发
1.1. 新型烟草市场增速在疫情后重回上升通道
2021年新型烟草市场增速在疫情后重回上升通道。根据欧睿国际最新数据,2021年全球新型烟草销售规模达到545.7亿美元,在全球疫情逐步得到管控的背景下,同比增速达到30.0%,重回疫情前较高增长区间。2015-2021年间新型烟草市场持续高速增长,CAGR达到36.4%,2022年全球新型烟草规模预计达到近650亿美元,同比增速约18%。从具体品类来看,在2017年之前电子烟产品以开放式大烟为主,因IQOS、JUUL的兴起,带动全球加热不燃烧(HNB)、封闭式小烟品类迅速崛起,2021年HNB市场约288亿美元(对应渗透率3.1%),雾化电子烟市场约228亿美元(对应渗透率2.4%),口含烟市场约30亿美元,预计到2026年HNB、雾化的市场将分别达到610亿(对应渗透率5.0%)、410亿美元(对应渗透率3.4% )。
出口统计:根据中国电子商会电子烟行业委员会数据统计,2021年我国电子烟出口规模达到1383亿人民币,在全球疫情负面影响背景下,同比增速达180%;我国内销零售额预估为197亿人民币,同比增长36%。其中,出口品类占比第一的为一次性电子烟产品,占比达65%,其次为开放式及封闭式产品,一次性电子烟海外销售如火如荼。
1.2. 全球新型烟草用户渗透率不断提升
在不断趋严的控烟背景下,卷烟吸烟率下降,新型烟草用户渗透率不断提升。根据欧睿国际最新数据,2014-2021年间,全球主要国家和地区的卷烟吸烟率都呈现下降趋势,中国的吸烟率由2014年的27.7%下降至2021年的25.4%,日本的吸烟率由2014年的19.9%下降至2021年的11.5%,美国的吸烟率由2014年的16.7%下降至2021年的12.8%;但另一方面,近年来由于新型烟草产品的技术不断迭代、体验逐步完善,新型烟草的用户渗透率不断上升,其中英国的用户渗透率由2014年的4.3%上升至2021年的7.4%,美国的用户渗透率由2014年的3.7%上升至2021年的5.9%,日本的用户渗透率由2014年的0.1%上升至2021年的6.1%。
1.3. 英美烟草成为全球第一大电子烟品牌,中国品牌悦刻位居第三
英美烟草超越JUUL,成为全球第一大电子烟品牌。根据欧睿国际最新数据,2021年英美烟草旗下的雾化电子烟销售金额在全球的综合市占率达到17.4%,JUUL市占率下滑至14.4%,位居第二。
中国雾化电子烟品牌跻身全球阵营。2021年我国电子烟品牌悦刻在全球的市占率跃升至8.9%,成为全球第三大电子烟品牌,力压帝国烟草与日本烟草;除悦刻外,我国本土的其他电子烟品牌也在其他国家和地区有不错销售表现,代表公司有易佳特、新宜康、思摩尔等。
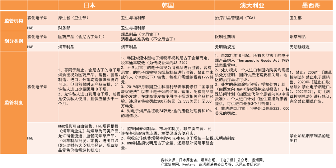
1.4. 监管政策:全球各国监管不断完善,行业集中度逐步上升
综合近几年的监管动态来看,我们认为严监管将是未来行业发展趋势之一,也将带动行业上下游的集中度进一步提升:
加热不燃烧:由于加热不燃烧产品由传统烟叶制成,目前已上市加热不燃烧的市场均按照烟草类产品进行管辖,同时进行该品类布局的公司均为传统卷烟生产公司(例如菲莫国际、英美烟草、日本烟草等),行业总体呈现寡头垄断特征,集中度非常高。
雾化电子烟:2021年10月12日,美国FDA放行第一款雾化电子烟-英美烟草旗下的Vuse Solo上市销售;2022年3月25日FDA通过日本烟草Logic品牌电子烟的上市申请,4月27日通过NJOY品牌上市申请,进一步认可电子烟减害作用;截止到3月25日,FDA表示仍有1%的PMTA申请正在审核中。除美国之外,其他地区也陆续正在落地对于雾化类产品的监管措施,我们认为随着监管的逐步落地,行业准入门槛以及监管趋严所带来的经营成本将进一步上升,未来产业链集中度将加速提升。
1.5. 国内市场
1.5.1. 需求端方兴未艾,监管落地加速供应端竞争格局优化
我国雾化产业未来竞争格局如何:监管落地有望加速行业供给侧整合
3月11日下午,国家烟草专卖局发布《电子烟管理办法》,自2022年5月1日起施行,其中符合新国标的产品于2022年10月1日起正式销售。核心监管内容包括:
生产端:牌照制管理。设立电子烟生产企业(含产品生产、代加工、品牌持有企业等)、雾化物生产企业和电子烟用烟碱生产企业等,必须经国务院烟草专卖行政主管部门批准,取得烟草专卖生产企业许可证。
销售端:1)取得烟草专卖批发企业许可证的企业,应当经国务院烟草专卖行政主管部门批准,变更许可范围后方可从事电子烟产品批发业务。2)从事电子烟零售业务,应当依法向烟草专卖行政主管部门申请领取烟草专卖零售许可证或者变更许可范围。3)国务院烟草专卖行政主管部门建立全国统一的电子烟交易管理平台。4)取得烟草专卖零售许可证具备从事电子烟零售业务资格的企业或者个人应当在当地电子烟批发企业购进电子烟产品,并不得排他性经营上市销售的电子烟产品。5)禁止销售除烟草口味外的调味电子烟和可自行添加雾化物的电子烟。
进出口贸易:进口的电子烟产品、雾化物和电子烟用烟碱等应当通过本办法规定的电子烟交易管理平台销售给电子烟批发企业、电子烟产品生产企业和电子烟品牌持有企业。
1.5.2. 生产许可证陆续下发
根据国家烟草专卖局《电子烟行政许可和产品技术审评有关问题的解答》显示,自2022年5月5日起,国务院烟草专卖行政主管部门和各有关省级烟草专卖行政主管部门开始接受存量电子烟相关生产企业烟草专卖生产企业许可证申请,并开始对电子烟相关生产企业、批发企业的申请进行初核、审核。近期将审批发放一批符合行政许可条件的电子烟相关生产企业的烟草专卖生产企业许可证。
1)许可证申请要求:根据2022年3月发布的《电子烟管理办法》中要求,设立电子烟生产企业(含产品生产、代加工、品牌持有企业等)、雾化物生产企业和电子烟用烟碱生产企业等,必须取得烟草专卖生产企业许可证。按照国家烟草专卖局发布的通知,目前可以申请电子烟生产许可证的适格主体只能是过渡期之前的既存主体,也就是在2021年11月10日《决定》发布前已在市场监管部门登记注册,并如实完成电子烟生产经营主体信息申报的电子烟产品生产企业(含产品生产、代加工、品牌持有企业等)、雾化物生产企业、电子烟用烟碱生产企业。自5月5日起各生产企业可提报生产许可证申请。
2)受理进程:根据《电子烟》微信公众号报道,截至6月30日,国家烟草专卖局官网显示已经有35家电子烟企业获得烟草专卖生产企业许可证。我们认为主管部门完成对其他相关提报申请的企业进行初核和审核程序后,国内市场近期或将陆续迎来更多数量的生产许可证落地和发放。
3)许可证类型:目前国内电子烟上游的生产环节包括烟碱生产(尼古丁提取)、雾化物(烟油)生产、烟具代工和品牌。国家烟草专卖局按照依法依规、平稳有序、统筹兼顾、分类指导的原则,对于工艺装备落后、产品质量不合格、危化品管理及环保不达标、存在安全生产风险、具有违法违规等情形的企业不予许可。我们认为此举措将有利于国内正规品牌、生产合规、工艺和环保达标的供应链企业的健康可持续发展。
1.6. 国内电子烟供应链一览
4)有供应链布局的上市公司:烟碱生产--金城医药、润都股份、金莱特;烟具代工--思摩尔国际、劲嘉股份、顺灏股份;雾化品牌:雾芯科技、劲嘉股份。
1.7.投资建议与推荐标的
我们认为新型烟草是在传统烟草基础上的消费升级机遇。在传统卷烟发展逐步滞缓的今天,以高科技、消费升级为媒介所诞生的新型烟草已经在如火如荼的抢占传统卷烟市场份额,快速上升的销售规模也反应了消费者对于新型烟草这一新品类的认知度和接受度在逐步上升。我们认为随着国内外监管的相继明朗化,将有效推高行业门槛,集中度提升,利好行业上下游龙头企业,行业将有望进入新的合规化发展阶段。
海外市场投资机遇—监管趋严,门槛抬升,积极拥抱大品牌、大市场。参照传统卷烟行业近百年的发展历史,从100年前的野蛮生长到现在的寡头垄断,监管力量与资本力量是决定行业集中度变化的核心因素。近年来一方面以JUUL为代表的新型烟草“新秀”希望通过技术革命实现对传统烟草巨头的颠覆;另一方面受控烟限制,以PMI为代表的传统烟草巨头也在进行“自我救赎”,力图继续称霸下一个烟草时代。由于新型烟草产品本身的成瘾性等特征,我们认为严监管将是未来行业发展趋势之一,行业准入门槛及监管成本将进一步提高,产业链集中度加速提升,建议关注大品牌、大市场中的产业链机遇。雾化供应链投资标的:重点推荐-思摩尔国际(全球最大雾化设备生产商);建议关注-雾芯科技(悦刻-国内最大电子烟品牌),金城医药、润都股份。国际烟具供应链:盈趣科技(IQOS 精密件二级供应商)。
国内市场投资机遇—国内HNB市场空间可观,静待政策落地,建议关注相关供应链企业。我国是烟草大国,我们认为随着政策的逐渐放开,我国加热不燃烧烟草市场有望因国内较大的烟民基数孕育可观市场规模,建议关注烟草供应链服务商。烟草供应链投资标的:中烟香港(中烟唯一资本运作平台)、劲嘉股份(国内烟标龙头,与云南中烟唯一战略合作民企)、华宝国际(烟油香精香料龙头,海外业务稳定扩张)、集友股份(研发烟用薄片)、东风股份(参股布局新型烟草制品)、顺灏股份(烟弹烟具布局双管齐下)、中国波顿(收购国际电子烟厂商吉瑞)。
2. 生物经济板块:国家发布首个生物经济发展规划,下半年继续关注生物质替代相关公司
2.1. 22上半年,国家首次提出生物经济发展规划,重点发展哪些领域?
2022年5月10日,国家发改委印发《“十四五”生物经济发展规划》,明确优先发展生物医药、生物农业、生物质替代、生物安全四大重点领域。这是我国首部生物经济的发展规划,也是我国首个生物经济的顶层设计,更代表着我国生物经济发展的路线图。我们在此重点关注“生物质替代”领域——《规划》提出要顺应“追求产能产效”转向“坚持生态优先”的新趋势,发展面向绿色低碳的生物质替代应用,满足人民群众对生产方式更可持续的新期待。“生物质替代”主要涉及三大替代:生物质能替代化石能源、生物基材料替代传统化学原料、生物工艺替代传统化学工艺。A股中已有多个公司在上述领域布局,其业绩拐点有望随全球减碳趋势发展相继到来。
2.2. 生物经济标的同源异曲,22下半年各有看点:
2.2.1.北清环能:我国餐厨垃圾资源化龙头,向欧盟供应可持续航空燃料原料
核心推荐逻辑:UCO产能快速释放,供应欧盟可持续航空燃料市场
自上市公司于2020年完成重大资产重组以来,业绩快速改善。目前,公司以全资子公司十方环能、控股子公司新城热力为主,开展以餐厨废弃物无害化处理与资源化利用、城市清洁供暖两大主营业务。公司是国内唯一以餐厨废弃物资源化利用为主业的上市公司,是国内有机固体废弃物投资运营细分领域领先企业。公司UCO(餐厨废油脂,或称工业级混合油)主业有望随全球向“碳中和”时代迈进,进入高速发展期。
短期:公司预计2022年UCO销量至少在10万公吨。公司生产的UCO主要用于出口欧盟。UCO可用来生产加氢可再生柴油(HDRD)和可持续航空燃料(SAF);公司目前处于UCO产能快速释放期,这背后或得益于公司在餐厨垃圾处理规模的快速提升、以及第三方废油脂原料渠道的不断扩宽。截至6月数据,公司餐厨垃圾处理表内设计日处理产能已超3300吨/日,已超去年全年。公司规划未来三年处理规模达到万吨/日。同时,公司也对所在地周边的地沟油、潲水油基本做到应收尽收产。此外,公司将继续提升项目所在地的产油率,力争2到3年成为餐厨废弃油脂的龙头。
中期:公司继续向下延伸生产线,布局年产能70万吨生物柴油。2022年2月,公司发布与山东滨化滨阳燃化有限公司签订了《合作框架协议》的公告,公司拟与滨阳燃化成立合资公司,开展关于40万吨/年柴油加氢改质装置改造为二代生物柴油生产项目以及新建30万吨/年一代生物柴油加工生产项目相关的合作。
长期:公司主营业务碳减排价值大,有望在CCER交易领域获得长足发展。公司全部业务均与减碳有关,因此公司预计未来当碳排放指标交易对公司开放,公司将有数百万吨碳减排指标有望每年通过交易再为公司带来可观收益。2022年6月27日,公司与上海城投环境 (集团) 有限公司与中国山东高速金融集团有限公司、上海宝碳新能源环保科技有限公司签署了《战略合作协议》,协议旨在响应“碳达峰、碳中和”国家战略,盘活各项目CCER存量资产,建立长期、稳定、共赢的战略合作关系。
盈利预测:我们预计2022-24年,公司实现营收17.79/ 29.22/ 37.43亿元,同比增长115.24%/ 64.21%/ 28.10%;归母净利润2.45/ 4.40/ 5.82亿元,同比增长204.00%/ 79.94%/ 32.06%。风险提示见文末。
2.2.2. 卓越新能:我国生物柴油龙头,产能持续释放带动业绩增长
核心推荐逻辑:新产能快速释放,生物质能+化双管齐下,有望率先分享全球减碳大背景相关需求快速提升带来的红利
公司是我国生物柴油龙头,现已形成“生物质能化一体化”的产业布局,主要产品涉及1)生物质能源:生物柴油;2)生物基化学材料。公司研发实力行业领先,现已进入产能快速释放阶段。
短期:公司22半年报预告已出,下半年有望在业绩上继续保持。我国生物柴油产业有望长期受益于欧盟为达减碳目标而不断上涨的对相关燃料的需求。公司生物柴油业务伴随欧盟市场需求起飞,自2015年后步入业绩高增长期,率先分享欧盟市场供需缺口红利。2019年后,欧盟政策对减碳力度的不断提升,生物柴油进入长期的量价齐升轨道,公司业务业绩随产能不断释放也进一步受益。2022年,公司预计上半年实现归母近利润2.6亿元,同比增144.50%。由于公司生物柴油2022年产能在40万吨,较2021年的35.8万吨增4.2万吨,其间主要差异源自公司新产能于下半年投产。因此我们预计,公司22下半年生物柴油销量及业绩或将继续22上半年势头。
中期:从公司已公布项目数据来看,我们认为公司目标“用3至5年时间达到产能规模生物柴油75万吨/年”实现可能性大。公司预计美山二期年产10万吨产能将于2022年10月试运行、2023年满产,则公司2023年生物柴油年产能将达50万吨;公司2022年1月签订新罗《年产20万吨生物柴油和生物基增塑剂项目》,前期工作在推进中;年产10万吨烃基生物柴油项目预计于2022年下半年开工建设。假设公司建设1条10万吨生物柴油产能从开工到满产速度约在2年内,我们预测此二项目或将于2024年试运行,则公司2024年生物柴油合计年产能有望达70万吨.
长期:生物柴油作为化石柴油的替代品,可用来生产生物基化学材料,具有与石油作为化学材料相同的目标市场。近年来,国内外相关政策加速落地,减碳要求正逐渐从能源领域向制造领域延伸:1)欧盟碳关税法规时间一再提前,范围扩大至塑料等多种制品,一旦正式实施,我国生产商出口成本或将受到较大影响;2)“替代传统化学原料”是我国“十四五”生物经济规划目标之一。公司已储备多种以生物柴油为原料的生物基化学原料产品,包括1)工业甘油:生柴副产品,作为化学中间体用途多;2)生物酯增塑剂:替代石油基增塑剂,用于塑料生产;3)醇酸树脂:用于油漆/涂料生产,能减少有害气体排放;4)天然脂肪醇:是表面活性剂行业绿色化的发展方向;5)生物基丙二醇:用于生物质PTT纤维、化妆品领域。2022年,公司拥有生物基材料9万吨/年,公司目标“用3至5年时间达到25万吨/年”。
盈利预测:预计2022-2024年,公司实现营收43.25/ 58.59/ 74.55亿元,同比增长40.27%/ 35.46%/ 27.25%;归母净利润4.83/ 6.48/ 8.13亿元,同比增长40.21%/ 33.97%/ 25.48%。风险提示见文末。
2.2.3. 嘉必优:我国母婴营养添加剂龙头,静待新国标打开下游市场需求
核心推荐逻辑:婴配粉二次配方注册正式实施临近,公司业绩拐点有望于22Q4前后到来
公司立足于生物技术,集成工业菌种定向优化技术、发酵精细调控技术和高效分离纯化制备技术,通过可持续的微生物合成制造方式,为全球营养与健康领域的客户提供高品质的营养素产品与创新的解决方案。主营多不饱和脂肪酸ARA、藻油DHA及燕窝酸SA、β-胡萝卜素。与国内外知名婴幼儿配方奶粉企业形成了长期稳定良好的合作关系。且微生物发酵技术难度高,短期难复制,公司护城河牢固。
短期:公司业绩有望于2022年Q4前后迎来拐点。2023年3月22日新国标将正式实施,2022年成为奶粉企业清理库存的关键年份。公司作为ARA、DHA等添加剂的供应商,仍需等待下游客户为新国标大量备货的时刻开启。新国标将带来国内婴幼儿配方食品中ARA、DHA的市场容量大幅度的提升。公司作为此二产品的国内主要供应商,业绩有望较大程度上因此受益。结合前述,从时间上来看,我们中性预计公司业绩拐点有望发生在2022年Q4前后。
中期:新产能按部就班落地,为公司未来业绩增长奠定基础。公司微生物油脂扩建二期工程项目发酵车间已于3月完成封顶,预计12月全部完成建设。其中,多不饱和脂肪酸油脂微胶囊生产线扩建项目已于2022年上半年率先完成建设。整体扩建项目达产后,公司将具有ARA产能570吨/年、藻油DHA产能555吨/年;此外,公司计划将SA产能于2022年上半年扩产到30吨,并根据市场需求逐步扩产到50吨。
长期:1)产品扩品类、增功效,为公司打开更大市场储备弹药。公司于22年5月扩充了Omega-3产品线,在原本的藻油来源的DHA产品上,进一步推出了鱼油来源的产品系列,包括DHA、EPA两种。公司力争2022年该系列产品销售过亿;公司SA于5月扩大使用目的在国家药监局备案成功,由原来的单一使用目的“保湿剂”,功效增加为“抗皱剂,皮肤保护剂,保湿剂,抗氧化剂”;2)基于合成生物学,进一步夯实公司在人类营养、动物营养和个人护理及化妆品的地位。公司于2021年完成了合成生物学研究室的建设,搭建了生物信息学分析技术平台,并启动一批具有技术前瞻性和市场潜力研究项目。此外,公司正基于合成生物学平台积极开发人乳低聚糖(HMOs)、OPO结构脂及类胡萝卜素系列(番茄红素、虾青素)等新产品的研发工作,扩充整个产品线和产业链,为其新产品拓展开发提供有力支撑。
盈利预测:预计2022-24年,公司实现营收4.53/6.06/8.67亿元,同比增长28.89%/33.81%/43.24%;净利润1.35/1.95/3.16亿元,同比增长5.12%/44%/62.12%。风险提示见文末。
2.2.4. 中粮科技:我国粮食深加工龙头,向生物经济综合性企业稳步迈进
核心推荐逻辑:紧抓生物经济时代大势,生物基产品结构升级进行时
公司拥有700万吨以玉米为主的可再生原料深加工能力,目前产品覆盖生物经济多个领域,立足生物科技前景广阔。包括:1)生物质能源:以燃料乙醇为主;2)新型发酵产品:以淀粉&淀粉糖为主的生物基食品原料及配料,如“小特新”糖浆,以及正在推进阿洛酮糖等代糖的产业化;3)生物基可降解材料:聚乳酸(PLA)及其核心原料丙交酯;4)合成生物:聚羟基脂肪酸酯(PHA)。
短期:2022年业绩稳步增长:1)燃料乙醇为公司第一大业绩贡献主力。公司是我国燃料乙醇绝对龙头,拥有135万吨乙醇产能,国内市占率超40%。由于2022上半年原油价格处于高位,燃料乙醇产品销价随之提高,公司业绩随之受益;2)柠檬酸出口价格持续上涨,因国际工厂停产限产,叠加国际海运运力紧张。公司拥有国内外合计产能16万吨,有望为公司业绩做出贡献;3)公司在以合成生物为基础的生物基可降解材料上再进一步。公司年产1000吨PHA装置已于2022年6月在子公司中粮榆树一次性投料试车成功,是目前国内首条全自动化和高标准化的全流程生产装置。此条中试线将为进一步编制万吨级PHA生产线工艺包继续服务,加快推进扩产,抢占全球PHA市场先机。
中期:丙交酯预计2023年年底投产,打通公司聚乳酸全产业链,成为我国聚乳酸产业领军企业。聚乳酸是一种可完全降解的生物基材料,是传统石油基塑料的替代佳品。由于限塑力度再加强+“碳中和”时代来临,行业进入快速发展阶段。2020年我国PLA年产能约为10万吨,预计2025年将达100万吨以上。丙交酯是生产PLA关键原料,因生产难度大,我国目前产能尚不足需求的1/10,且难以进口,存在百万吨级缺口。中粮科技是我国率先掌握高品质丙交酯技术的企业之一,3万吨丙交酯产能投产后,将有望联合现有的3万吨PLA原料及制品产线共同贡献业绩。
长期:公司产品全部为生物基,正逐步从粮食初加工走向以粮食和非粮为原料、跨越多个生物经济细分赛道的综合性企业。2022年5月发改委发布《“十四五”生物经济发展规划》,明确重点发展领域之一就是要顺应“追求产能产效”转向“坚持生态优先”的新趋势,发展面向绿色低碳的生物质替代应用,满足人民群众对生产方式更可持续的新期待。其中指明要“重点围绕生物基材料、新型发酵产品、生物质能”等方向。并提及要加快提升生物技术创新能力,推动“合成生物学”技术创新。中粮科技是A股中少见的同时拥有此三类业务及合成生物学技术的公司,并且都拥有从原料到成品的全产业链布局。我们认为公司在全球加速实现“双碳”大背景下有望迎来跨越式发展。
风险提示见文末。
2.2.5. 莱茵生物:替糖行业隐形冠军,战略布局CBD打造第二增长极!
核心推荐逻辑:主业天然甜味剂业务步入快速增长期,CBD第二成长曲线打开局面
公司深耕植物提取领域20余年,为业内唯一国家级专精特新小巨人企业,国内植物提取行业首家上市公司。公司于 2000 年 11 月成立,主营天然植物提取业务,主要产品包括天然甜味剂(甜叶菊提取物、罗汉果提取物等)、茶叶提取物、工业大麻提取物、其他保健护肤类提取物(红景天提取物、积雪草提取物等),产品广泛应用于食品饮料(甜味剂、风味剂)、保健品、美妆、医药等领域。22H1公司预计实现归母净利润1.19-1.49亿元,同比增长100%-150%,预计植物提取业务营收同比增长约40%,净利润同比增长约200%。
1)替糖行业隐形冠军,持续获海外食品巨头大订单,国内市场开拓成效显现!近年海外巨头加速天然甜味剂业务布局,行业集中度持续提升,公司天然甜味剂主要产品包括甜叶菊提取物、罗汉果提取物等,已与可口可乐、百事等众多国际知名客户建立合作关系;国内市场方面,公司依托上海亚太营销中心及桂林销售部,已与众多国内知名食饮品牌达成合作,共同推出减糖、无糖产品,新与湖南子承生物科技有限公司(原太子奶团队)签订天然甜味剂产品技术开发及独家供应合作协议,三年累计目标采购金额不低于1亿元人民币,国内市场开拓成效显现。2018年公司与美国最大香精香料公司芬美意签订累计目标收入4亿美元的独家分销合同,战略绑定大客户;同时公司于2021年筹划非公开发行项目,预计新增甜叶菊提取物年产量4000吨,产能持续扩张,后续有望受益于规模效应显现,盈利能力快速提升。
2)建立全球最大工业大麻提取工厂,享受行业快速增长红利!公司于2019年正式布局工业大麻,累计投资约8000万美元建设“工业大麻提取项目”,已于6月28日正式量产,为目前全球最大工业大麻提取工厂,实现自动化提取生产,被印第安纳州政府列为示范项目,项目毛利率可达50%。同时公司美国子公司Hemprise已设立工业大麻研发中心,积极开展工业大麻相关产品的工艺、应用与配方研发,为客户提供更多应用解决方案,持续保持产品竞争优势和增强客户粘性。政策方面,4月1日美国众议院第二次通过联邦医用大麻合法化法案(MORE Act);同时参议院联邦合法化法案(CAOA)最晚于8月底前提交,此前众议院和参议院又以绝对优势分别通过《医用大麻研究法案》以及《大麻二酚和大麻研究扩展法案》,鼓励FDA开发医用大麻衍生药物,标志着美国对于其药用价值的进一步肯定,联邦层面医用大麻合法化加速推进。订单方面,公司已与一家全球工业大麻主流企业签订《受托加工意向协议》,后续预计还有更多订单意向。我们认为,未来公司有望复用其在植物提取领域打造的渠道、客户、品牌优势,快速打开CBD国际市场,享受行业快速增长红利。
风险提示见文末。
3. 智能驾驶板块:All In 智能化时刻来临,继续推荐智能驾驶产业链
3.1. 汽车电动化:低碳出行势在必行,纯电与混动加速渗透
“后疫情时代”,国内乘用车市场整体呈复苏反弹态势。据普华永道数据,预计2025/2030/2035年销量分别为2804/3105/3438万辆。
低碳出行:低碳出行已步入新常态,全球政府均针对汽车产业出台“碳中和政策”,国际主流车企也纷纷提出各自的碳中和目标(均在2050年之前)。
纯电与混动加速渗透:在整体市场复苏及各国政府、车企积极推动“碳中和”落地背景下,国内及欧美市场纯电与混动前景乐观。根据普华永道预测,国内纯电渗透率有望从2021年的6%提升至2035年的55%;混动渗透率有望从2021年的2%提升至2035年的9%。
纯电与混动加速渗透叠加国产替代双重利好,继续看好汽车零部件板块增量机会。
3.2. 汽车智能化:从马力到算力,汽车革命下半场开启
电动化开启汽车革命上半场,而智能化将引领下半场,在此交替过程中:
性能指标转变:燃油车以内燃机马力为指标;电动车以动力电池续航为目标;智能汽车时代,算力成为影响汽车性能的核心要素。
核心竞争力转移:智能汽车整车架构和商业模式被重新定义,汽车核心竞争要素围绕智能座舱与自动驾驶展开,传感器、芯片等硬件在自动驾驶感知层与决策层扮演重要角色,算法、操作系统等软件在软件定义汽车(SDV)时代重要性也愈发显著。
汽车产业链重塑:智能汽车重新定义整车架构和商业模式的同时,也重塑了汽车产业链。特斯拉市值登顶只是开始,智能汽车产业链亦将在变革中崛起。
3.3. 域控 + SOA+ 商业模式变革+ 主机厂组织架构变革 = 智能汽车 !
3.4. 汽车智能化:主机厂加码 + 政策助力 + 缺芯缓解,All In 智能化时刻来临
3.5. 汽车智能化:高级别智能驾驶汽车【L2+及以上】即将步入放量期
3.6. 2022H2聚焦 “智能驾驶”主题
3.6.1. 智能驾驶之双环传动——齿轮行业重塑者,智能汽车时代全球供应商龙头!
公司主营传动齿轮的研发、设计与制造,四十年发展中产品与客户结构持续迭代优化,迄今已形成了覆盖燃料车、新能源车、高铁轨道交通及工业机器人等多个领域的高精密齿轮产品结构,种类达上千种。公司目前拥有浙江双环、江苏双环、嘉兴双环等多个国内外生产制造基地,是全球规模最大的专业齿轮制造服务供应商之一。
齿轮行业受益零部件外包化+产品结构升级,叠加下游需求好转利好龙头。成本驱动、技术升级、整车厂行业集中度提升等多种因素导致过去由整车厂垄断的供应链模式逐步向全球分工、协同发展的汽车生产模式转变。这一变革过程催生出对第三方专业零部件制造企业的外购需求,只有已具备较大生产规模、较高技术水平的零部件企业才有能力与主机厂共同开发、设计相关零部件产品,强强联合趋势逐渐明显,行业小产能出清,龙头企业集中度提升。
公司竞争优势:1) 先进的工艺水平、自主设计开发能力以及世界领先的齿轮制造设备;2)手握全球第一梯队客户资源,是采埃孚自动变齿轮国内唯一供应商,并已成功切入各大主流整车厂和主机厂供应链体系,客户结构不断升级、认可度持续提升;3)多年持续进行产能投入,行业拐点来临之时具有较大弹性;4)前瞻部署电驱动齿轮技术,新能源车催生新增长点。经我们测算,剔除 A00 级别纯电车型后对应公司 2021H1 国内新能源车纯电市占率约高达 64.55%,是我国新能源车纯电领域的龙头。
盈利预测&投资建议:作为我国高精密齿轮制造龙头,公司具备全球领先的设备、工艺水平以及自主设计开发能力,同时手握全球第一梯队客户资源。随着下游乘用车的复苏,商用车以及工程机械用车市场的持续高景气度,叠加新能源车等新增市场的快速增长,公司充足的产能储备与下游龙头客户的强强联合有望享受戴维斯双击,市场份额预计得到显著提升。我们预计公司 22/23/24 年 69.81/86.47/104.25亿元,净利润 5.7/8.4/11.2 亿元,对应PE24.3/16.5/12.3x,维持“买入”评级。风险提示见文末。
3.6.2. 智能驾驶之万里扬——国内自主变速器龙头, 再添储能业务“新羽翼”双轮驱动开启向上成长空间!
公司成立于1996年7月,于2010年在深交所成功上市,是国内汽车变速器行业第一家上市公司,同时也是我国最大的自主变速器供应商,公司相关产品市占率更是居行业前列。
两大核心看点:
公司积极布局混动DHT系统,自主变速器龙头拥抱智能驾驶时代。根据《节能与新能源汽车技术路线图2.0》指出,2025、2030和2035年混动新车占传统能源乘用车比例将分别达到50%、75%和100%,而目前国内普通混合动力乘用车渗透率较低,混动产品成长空间显著。公司积极布局乘用车及轻卡DHT混动系统,产品在性能方面表现优异,在节油率、驾驶性能、产品安装空间、成本等方面具备较强竞争优势,目前已完成3个客户的样车安装,并持续进行新客户的开拓。除混动以外,公司同时重点布局电动汽车传动及驱动系统业务,包括EV减速器、ED“二合一” 、EDS“三合一” 、ECVT电驱动系统等产品。在新能源商用车方面,快速推进符合中国商用车市场的ETM纯电驱动系统和2挡/3挡AMT变速器的开发力度,积极拥抱新能源时代的到来。
再添储能业务“新羽翼”,双轮驱动开启公司向上成长空间。2021年11月25日,公司发布公告拟收购浙江万里扬能源科技股份有限公司合计51%的股权,公司再添储能电站、电力市场现货交易等新兴业务,进一步拓宽产业布局,打开向上成长空间。基于灵活电力调节核心技术,公司已在广东等省份投运4个发电侧储能电站合计装机约40MW,同时已签协议拟投资建设的储能电站合计装机约1000MW,未来项目规模有望进一步扩张。在国家大力发展“双碳”的背景下,公司积极适应行业发展趋势,全面助力我国电力系统向清洁低碳、安全高效的转型。
盈利预测&投资建议:预计2022-2024年,公司实现营收69.9/79.8/90.5亿元,净利润为6.1/7.3/8.9亿元,维持“买入”评级。风险提示见文末。
3.6.3. 智能驾驶之好利科技——聘请院士团队+股权激励绑定核心骨干,曲速GPU及ADAS未来可期!
聘请何积丰院士作为合肥曲速技委会主任,强化GPU及ADAS软件能力
6月30日,公司公告拟控股子公司合肥曲速正式聘请何积丰院士担任其技术委员会主任,负责合肥曲速及下属公司科技发展规划、技术创新计划和科技人才培养等工作。何积丰院士是中科院院士,可信计算专家,国家可信嵌入式软件工程技术研究中心首席科学家,中科院信息学部常委会副主任,华东师大终身教授,上海人工智能安全专委会主任,是计算机软件理论及应用研究方面的领军人;何院士曾荣获国家自然科学二等奖、何梁何利基金科学与技术进步奖等,长期从事计算机软件理论及应用研究,是程序统一理论创立者、数据精化完备理论奠基者、可信软件设计理论与技术开拓者。此外在硬件方面,曲速CTO孟海波博士是中科院计算机体系结构博士,芯片架构设计专家,在中国科学院主持和参与多种芯片的设计工作,具备较强的芯片技术开发和设计能力。我们认为何院士的加入将强化合肥曲速软件能力,有利于推动公司在GPU、ADAS领域的创新与发展。
股权激励绑定核心技术骨干,明确融资、估值目标锚定高质量发展
6月30日,公司出台关于合肥曲速的激励计划,激励对象为合肥曲速管理团队成员,包括公司董事、高管及核心技术(业务)骨干。本次用于激励的股权来源于合肥曲速现有股东好利科技及浙江曲速所持有的合肥曲速股权,激励数量为不超过双方所持有的合肥曲速股权的40%。本次激励授予条件为合肥曲速未来三年累计融资及估值情况,如果三年内合肥曲速累计实现融资不低于12亿元,且以投前估值超过60/120亿元的价格完成的融资金额不低于9亿元,则合肥曲速现有股东(不包括未来新增融资方)将按届时持有的股权数量,将各自对应所持合肥曲速股权数量的30%/40%作为激励标的转让给合肥曲速管理团队。我们认为此次股权激励计划推出有助于绑定合肥曲速核心技术(业务)骨干,且明确未来三年合肥曲速融资与估值目标,充分彰显公司在GPU及ADAS双黄金赛道发展的信心。
熔断器业务全面驶入快车道,曲速GPU及ADAS芯片未来可期
好利科技深耕电路安全保护三十载,熔断器产品线丰富、认证齐全、客户认可度高。在“双碳”背景下,下游风光储及EV领域景气度高企,公司电力熔断器产品高速增长,据公司披露,截至2022年2月公司电力领域订单同比增长近7倍。此外,公司引入全新管理层团队并制定XYZ轴发展战略,2021年与合肥产业引导基金等共同设立私募投资基金专项投资上海超硅。本次拟控股子公司合肥曲速引入院士团队,并通过股权激励绑定核心骨干,其GPU及ADAS芯片未来可期。
盈利预测&投资建议:我们暂不考虑合肥曲速并表情况,维持公司2022-2024归母净利润预测0.50/0.91/1.23亿元,同比增长107.5%/81.4%/35.0%,维持“增持”评级。风险提示见文末。
3.6.4. 智能驾驶之箩筐技术——高精度地图服务领导者,智能驾驶业务渐入佳境!
位置数据先行者,高精度地图领先企业
箩筐技术是全球领先的时空智能大数据服务公司,中国领先的位置数据及行业应用解决方案提供商,中国领先的高精度地图服务商。公司于2018年8月收购超擎控股公司,获得其全球首创的时空索引技术,一跃成为全球领先的图形数据处理技术公司;2019年11月,获得吉利4,250万美元战略投资;2021年3月,公司完成收购易图通,获得甲级导航电子地图(高精地图)制作资质,成为中国高精度地图市场头部服务商。至此,公司依托超擎的时空云索引技术与易图通的高精度地图技术,构建起城市级和行业级全息时空数字孪生系统,积极服务于智慧交通(自动驾驶、智慧公路、车路协同)、自然资源资产管理(碳中和及环境保护等遥感数据服务)、LBS 智慧行业应用等领域。
精度地图是感知层重要一环,高阶智能驾驶时代不可或缺
高精度地图在单车智能与车路协同路线中均扮演重要角色,且根据德勤分析预测,高精度地图在两条技术路径中均占据产业链价值量顶端。具体来看,高精地图是自动驾驶感知层核心部分,可弥补普通传感器的性能边界、提供重要先验信息,助力单车智能落地;同时,车路协同技术的发展亦离不开高精度地图的助力。然而高精度地图行业尚存在无统一行业标准、成本高企与盈利能力存疑等问题,我们认为随着国内高精地图标准进入报批阶段且众包地图降本的效果较为显著,再叠加图商角色加速从交付向服务演变,高精度地图行业拐点有望加速来临。根据我们测算,2025年国内高精地图市场规模有望增长至152.4亿元。根据IDC数据,2020年国内市场份额前四的高精地图厂商分别为百度、四维图新、易图通、高德。
箩筐与易图通共振,平台型高精度地图服务商呼之欲出
数据闭环+成本优势+中立地位+外延并购巩固平台优势,构筑箩筐核心壁垒。数据方面,公司立足高精度地图数据与服务,旨在打通车端与路端数据闭环。在车端,箩筐延续易图通头部图商优势,拓展对OEM、Tier1厂商在自动驾驶领域的服务;在路端,积极推进基于箩筐时空数字底座的智慧公路服务,公司打造的中国新一代智慧交通示范工程项目“昌九高速”,充分体现公司在智慧公路领域的技术优势。成本方面,公司采用专业采集与众包结合的方式降本增效,同时保证地图质量与鲜度。客户方面,公司作为BAT图商体系之外中立的图商,坚持“合作,开放,共享”的理念,赢得广泛的合作,合作伙伴包括微软、Continental、Bosch、Zenseact、亚创、福瑞泰克等国内外知名企业。此外,公司相继完成收购超擎、布本智能、易图通、泓达九通等企业,向平台型智能驾驶企业进发。
盈利预测&投资建议:公司LBS业务恢复强劲,智能驾驶与遥感业务逐渐迎来收获期。我们看好公司将全面驶入快车道并迎来价值重估,预计2022-2024年公司营业收入分别为2.21/3.28/4.36亿美元,归母净利润-2,670/420/4,130万美元。我们给予公司2023年2.1倍P/S,对应目标价1.8美元,目标市值6.8亿美元,给予“买入”评级。风险提示见文末。
3.6.5. 全球智能驾驶产业
从电动化到智能化,投资范围可逐渐从三电系统(电池、电机、电控)向智能驾驶产业链拓展,建议从三条主线寻找投资标的:
智能座舱:硬件为基、软件赋能。建议关注座舱人机交互(HMI)的底座 —— 座舱SoC与座舱域控制器、窗口 —— IVI和HUD、灵魂——操作系统、铲子 —— HMI设计开发工具等领域投资机会。
自动驾驶:智能汽车后期可通过算法迭代开放更多智能驾驶场景,但必须以预埋硬件为前提。建议关注感知冗余与算力超配带来的传感器、ADAS芯片、域控制器、存储芯片、高精度地图等领域投资机会。
整车落地:自动驾驶时代量产为王,主机厂掌握数据资源、构筑核心壁垒,其价值有望在智能汽车时代迎来重估。建议关注坚定拥抱智能化的造车新势力与积极推动量产落地的科技造车厂商,以及商业化落地可期的未来出行厂商。
4. 博彩板块:新博彩法获立法会通过,看好疫情好转需求复苏
4.1. 澳门新博彩法获立法会通过,静待下半年牌照竞投
2022年6月21日,澳门立法会就《修改第 16/2001 号法律〈娱乐场幸运博彩经营法律制度〉》法案进行细则性讨论并获表决通过,新博彩法将自翌日起生效,牌照竞投工作有望于下半年展开及完成,核心要点如下:
牌照方面,批给数量由原来的至多3个增加至至多6个,并明文禁止转批给;批给期限由不得多于20年减少至不得多于10年,例外情况下最多可延长3年,但总期限不超过13年。6月23日,澳门特区政府已批准6家博企的娱乐场幸运博彩经营期限延长至2022年12月31日的申请,各博企需要额外一次性向澳门特区政府支出4700万澳门元,同时还将于签署合同起3个月内为员工设立劳动债权担保金,为员工提供保障。
经营效率方面,政府设定每张博彩桌和博彩机的每年毛收入下限,如承批公司实际毛收入未能达到该下限,承批公司须向政府缴纳特别溢价金,其金额相当于按实际毛收入与该下限金额所计算的幸运博彩特别税差额。若博彩桌及博彩机的实际毛收入连续两年未达到该下限,有可能减少博企获批的博彩桌或博彩机的数量。我们认为,在博彩桌增速受限的背景下,新博彩法将单博彩桌盈利能力列为重要考核指标,有利于澳门政府确立每年博彩税收下限,进一步控制市场风险,支持澳门博彩业健康可持续发展。
卫星娱乐场方面,取消卫星娱乐场博彩区域须设于承批公司物业内的规定,在三年过渡期内可按现有方式经营,但过渡期后须按新博彩法规定以第三方“管理公司”模式经营,并只收取管理费。我们认为,澳门政府或处于维护社会秩序以及降低失业率做出此决定(疫情前2019年澳门文娱博彩及其他服务业就业人数为8.7万人,占全部就业人口31%)。
中介人方面,每一博彩中介仅可为一间承批公司提供服务,并仅可收取佣金。
博彩税率方面,鼓励博企开拓国际市场,或适度降低博彩税。新博彩法中澳门博彩税率由此前的39%(35+4%)小幅上调至约40%(35+5%),其中的 5%是用作社会保障事业的特别拨款(包括3%用以发展城市建设、推广旅游以及注资到社保中;2%予以澳门社会公共基金会),现常委会建议为支持博企拓展海外客源,或将此部分的税项减免。
综上,我们认为,新博彩法重点在于完善监管,使澳门博彩业可充分发挥联动效应,带动澳门经济多元可持续发展,有望进一步提升行业集中度,利好优质行业龙头,尤其以中场业务为主,并且积极拓展非博彩业务,践行琴澳一体化的博企或于后续博彩牌照竞投以及赌桌分配中占据优势。
资料来源:中国新闻网,澳门特别行政区立法会官网,澳门特区发布公众号,澳门日报,天风证券研究所
4.2. 22H1疫情反复使澳门博彩业恢复速度放缓,看好疫后需求端回弹
整体来看,2021年澳门幸运博彩毛收入为868.63亿澳门元,恢复至19年的30%,入境旅客约771万人次,恢复至2019年的20%,我们认为,2021年赴澳门旅客恢复程度低于博彩毛收入恢复程度,表明疫后赴澳旅客博彩消费意愿较强,待后续疫情好转,博彩毛收入恢复弹性较大。2022年1-5月受国内疫情反复影响,恢复程度有所放缓,共实现博彩毛收入237.93亿元,仅恢复至2019年的19%左右,较2021年下降44%。我们认为,短期来看,澳门地区疫情反复,从中国澳门的入境政策开始收紧,核酸检测由以前7天有效期缩减至24小时,珠海对所有澳门入境人员亦实施“7天集中隔离医学观察+3天居家健康监测”措施,或使前往中国澳门的旅客数量呈现下降趋势,中期来看待疫情得到有效管控,内地赴澳门机器签证重启以及港澳恢复通关有望成为客流催化剂。
4.3. 中场及非博彩业务成为博企发展主要方向,中介贵宾业务或进一步受限
非博彩业务于博企营收中占比持续提升,对标拉斯维加斯成长空间广阔。2020年澳门博企非博彩业务收入占比为14.96%,拉斯维加斯则为64.5%,收入结构存在较大差异。近年澳门各博企加大非博彩业务投入,包括会展、餐饮、购物等,2020年6家博彩企业总收入为701.7亿澳门元,其中85.04%来自博彩业务,约596.78亿澳门元,14.96%来自非博彩业务,约104.96亿澳门元,同比增长4.59pct。非博彩业务中零售及场地租赁收入占比最大,达40.14%,其次为客房、餐饮,分别占比32.89%,22.49%。我们认为,一方面新博彩法支持博彩业充分发挥联动效应,使澳门经济多元发展,另一方面,非博彩业务的积极建设有望带动中场客流量增加,成为各博企未来发展主要方向之一。
中场业务成为未来博彩收入增长主力。分板块来看,2022Q1澳门中场业务实现收入112.75亿澳门元,同比下降11%,占比自2017Q1的36%提升至63%,贵宾业务实现收入48.39亿澳门元,同比降低47%,占比自2017Q1的56%下降至27%,角子机实现收入11.03亿澳门元, 同比下降4%,近年占比相对保持平稳。我们认为,受制于博彩法对中介人的管制,未来贵宾业务或进一步受限,中场有望成为博彩收入增长的主要驱动力,客流量或成为重要参考指标。
4.4. 投资建议与推荐标的
4.4.1. 金沙中国-中场及非博彩业务龙头,澳门伦敦人扩建成新业绩增长驱动力
于澳门经营规模最大的综合度假村:公司隶属于拉斯维加斯金沙集团股份有限公司(LVS),于2009年11月30日在香港交易所上市。截至2022Q1,LVS共拥有公司已发行股本约70%权益。公司旗下共拥有澳门金沙、澳门威尼斯人、澳门百利宫、澳门巴黎人与澳门伦敦人五大旗舰物业项目。2021年公司实现净收益总额28.74亿美元,同比增长70.4%,恢复至2019年的33%,实现经调整EBITDA 3.41亿美元,经调整EBITDA利润率为11.9%。
中场市占率稳居第一,专注直接市场推广,整体利润率位于行业前列:公司业务战略一直为专注利润较高的中场博彩业务,其毛利率一般为贵宾客户的4倍;同时公司专注于直接市场推广,其较公司一般贵宾客户毛利高出约1至1.5倍。2021年公司中场业务实现收入18.63亿美元,同比增长69%,于博彩业务收入占比达74%,2016-2020年公司于澳门整体中场业务市占率维持在30%左右,2021年市占率为24.4%,维持行业第一位;利润率方面,公司整体EBITDA利润率较高,2017-2019年均维持在32%以上,2020年受疫情影响有所下滑,2021年EBITDA利润率恢复至8.14%,仍位于行业前列。客房数量行业第一,非博彩业务营收为六家博企之首:2021年公司非博彩业务共实现收入8.87亿美元,为六家博企之首,于总净收益中占比31%。同时公司客房数量行业第一,截至2021年底共有酒店客房及套房12373间,占比达45.3%。旗下物业位置优越,澳门伦敦人扩建成新业绩增长驱动力。澳门伦敦人为公司于路氹最大型的综合度假村,由原金沙城中心翻新、扩建而成,为公司旗下客房数量最多的物业,剩余设施将于2022年底前竣工。
4.4.2. 银河娱乐-综合优势凸显,广泛业务布局打开长期成长空间
全球领先的度假城、酒店及博彩企业。近年公司盈利能力稳步提升,疫情前2019年实现经调整EBITDA 164.79亿港元,经调整EBITDA利润率为32%,疫后旅游限制放宽业绩快速回弹,2021年博彩业务实现净收入140.1亿港元,同比增长63.6%,占比71.13%,非博彩业务实现收入26.63亿港元,同比增长69.5%,占比13.52%,经调整EBITDA利润率恢复至18%,同时公司现金流充裕,为六家博企最高,风险承受能力较强。
单赌桌盈利能力位于行业前列,直接贵宾及高端中场业务极具发展潜力。公司贵宾业务根基稳固,2021年单赌桌毛收入为162.68万美元/张,位于行业前列,截至2021,公司贵宾业务市场份额排名第一,占比28%,我们认为,公司贵宾业务积累大量优质客户资源,同时旅客接待能力强,未来虽中介贵宾业务会由于中介人管制有一定下滑,但客户有望转移至利润率更高的直接贵宾或高端中场,进一步提升公司盈利能力。中场业务市占率行业领先,积极开拓国际市场。疫情前公司中场业务营收持续增长,2019年实现收入292.6亿港元,营收占比49.3%;同时公司中场业务市占率行业领先,仅次于金沙中国,2021占比19%。公司新扩建的路氹第三及四期将聚焦于非博彩业务,有望带动中场客流增加,同时公司积极拓展国际市场。后备土地行业第一,充分受益横琴项目扩建带动非博彩业务发展。公司于横琴投资100亿元人民币发展世界级度假胜地,该地面积达2.7平方公里,且沿海拥有2.5公里海岸线,随着澳门轻轨延伸横琴线项目于2024年完工,公司于横琴的项目扩建有望大幅带动公司非博彩项目发展;同时澳门土地资源紧缺,公司后备土地面积行业第一,其于非博彩项目的投资以及规划有望使其在后续赌牌竞投中占据竞争优势。
5. 风险提示
新型烟草政策变动风险。新型烟草业务为相关公司业绩的利润增长点。新型烟草行业海外政策在未来仍有可能发送变化,国内政策尚在加速推出,若相关公司对于行业政策预判偏差,则将对业绩增长产生影响。
销售/企业发展不及预期。公司产品的最终应用皆为消费品。若消费者嗜好发生改变而公司尚未具备相应的技术储备,将处于被动地位,影响公司业绩。
市场竞争加剧的风险。随着公司规模的扩大,投入增加,如果在研发、成本控制、销售策略选择等方面不能及时适应市场变化,公司将面临一定的市场竞争风险。
疫情反复风险。全球疫情尚未完全可控,如果病毒再次蔓延,有可能使澳门出入境管理趋严,赌场面临再次关闭风险,对博彩公司业绩带来影响。
竞争加剧风险。海外博彩市场以及大型度假村发展迅速,澳门博彩业面临竞争加剧风险。
宏观经济波动风险。虽然我国经济长期向好的趋势不会改变,但短期疫情对经济增长造成一定压力,同时叠加地缘政治的不确定性,复杂多变的宏观环境可能对供给端以及需求端均造成不利影响。
新业务扩张不及预期风险。公司扩建项目仍未完成,项目落地过程中存在经营建设不及预期风险。
注:文中报告节选自天风证券研究所已公开发布研究报告,具体报告内容及相关风险提示等详见完整版报告。
点击阅读全文: