【核心观点】
1、汽车向“第三生活空间”迈进,智能座舱作为核心载体深度受益
智能座舱领跑汽车智能化,多方共振驱动智能座舱加速渗透。需求端,智能座舱科技配置水平已成仅次于安全配置的第二类关键要素,近三成用户将座舱智能化体验视为购车首要参考;供给端,对主机厂及传统供应商智能座舱是差异化竞争的重要卖点与后续开展OTA付费升级的重要端口,对互联网巨头智能座舱成智能汽车流量入口,三方共建智能座舱生态平衡。智能座舱市场前景广阔,单车零部件价值量大幅提升,用户安全性、舒适性、娱乐性需求显著提升,技术升级趋势逐渐延伸至上游产业。
2、硬件:电子电气架构向域集中变革,座舱硬件迎来量价齐升
智能化趋势持续推进,推动汽车智能座舱各硬件部件的出货量和价值量将快速攀升,软硬件及芯片适配、零部件量产等核心能力将成行业竞争焦点。智能座舱域控制器将进一步整合部分ADAS功能和V2X系统,市场前景广阔,我们预计2025年国内市场规模将达1124.61亿元;智能座舱渗透与用户需求升级,AR-HUD、车载显示、汽车座椅等上游零部件领域企业充分受益,预计市场价值总规模达千亿级别;传统电子厂商纷纷布局车载赛道,智能手机巨头也加速跑步入场,带来新投资机会。
3、软件:软硬件解耦推动整车利润中心由硬转软,软件定义汽车提升Tier0.5 盈利能力
智能座舱软硬件解耦趋势明朗,算法、操作系统等软件在软件定义汽车(SDV)时代重要性愈发显著,重塑座舱软件产业链。整车架构与商业模式的重新定义驱动整车利润中心由“硬”转“软”,操作系统软件、中间件软件、虚拟机管理程序及其工具链供应商将在汽车产业向软件转型的过程中扮演关键角色。传统Tier 1/2供应商向Tier 0.5转变,Tier 0.5“座舱解决方案提供商”成为整车厂与上游之间的关键纽带,向上提供部分集成的软硬件,向下提出定制化需求,盈利能力提升。
4、投资建议:
看好汽车智能化背景下智能座舱的软硬件产业发展机遇,重点关注以下企业:
1)智能座舱整机:立讯精密、东软集团、德赛西威、均胜电子等;2)智能座舱域控制器:德赛西威、东软集团、华阳集团等;3)车载显示屏:京东方精电、深天马、三安、长阳、新益昌等;4)HUD:舜宇光学科技、华阳集团、东软集团等;5)汽车声学:上声电子(5)汽车座椅:华域汽车;6)汽车软件:东软集团、中科创达等
1. 汽车向“第三生活空间”迈进,智能座舱作为核心载体深度受益
1.1. 智能座舱或将最先受益于汽车智能化进程
随着智能汽车的普及,用户对汽车的价值理解逐渐从出行工具向“第三生活空间”转变。汽车作为许多消费者除居住空间(第一空间)和工作场所(第二空间)外最常接触的场景,未来将从一个“硬件为主”的工业产品,演变为“软硬兼备”的智能化终端、会行走的“智慧新物种”。
当汽车出行属性开始改变时,座舱作为汽车实现空间塑造的核心载体,其产品形态也随之演进。从汽车座舱的发展路径来看,可大致分为座舱数字化、交互拟人化、人机共驾、“第三生活空间”四个阶段。当前,座舱已度过数字化阶段,成为具有拟人化交互能力的智能驾驶伙伴。未来,“座舱”概念将逐步进化为能够实现场景的无缝衔接,各场景互联的“第三生活空间”。
智能座舱主要涵盖座舱内饰和座舱电子领域的创新及联动,从消费者应用场景角度出发而构建的人机交互(HMI)体系。智能座舱通过对数据的采集,上传到云端进行处理、计算,为用户提供场景化服务,增加座舱内安全性、娱乐性和实用性。智能座舱的终极形态,将是通过语音交互、机器视觉、触觉监控等多模态交互方案实现车内感知,进而与高级别自动驾驶相互协同融合,成为集家庭、娱乐、工作、社交为一体的“智能移动空间”。
1.1.1. 需求端:安全配置、娱乐互联需求驱动,消费者对智能座舱的支付意愿提升
1)安全配置方面,传统触摸屏方案不利于驾驶安全,新交互方案亟待落实。
近年来,触屏交互成为汽车座舱内交互的主流形式之一。然而,在传统触摸屏的方案下,驾驶员每次触摸屏幕的同时,都需要使用“手-眼”资源,这会对同时应用于车辆驾驶的“手-眼”资源成严重的直接竞争,导致驾驶员注意力分散,不利于驾驶安全。
更安全的交互设计方案,应是取消触摸屏,采用“语音-HUD/AR”的智能多模交互;再进一步,是综合运用语音交互、机器视觉、触觉监控,甚至嗅觉等其他传感器智能技术,最大程度减少驾驶员精力分散,实现“驾驶员主动交互”到“车辆主动交互”的转变。当前,保障驾驶安全的新交互方案亟待落实,驱动座舱智能化升级。
2)娱乐互联方面,提升座舱体验的需求日趋强烈、“车-家互联”或成重要驱动因素。
受消费电子产品影响,用户提升座舱体验的需求日趋强烈。在使用手机等电子产品时,用户偏好更大/更清晰的屏幕、语音交互方式以及个性化的应用服务,我们预计未来这种需求会迁移到座舱场景中,对屏幕性能、座舱环境及车载娱乐系统的要求提高。大尺寸、集成化与专用化的显示、场景化氛围灯设计与全方位发声、个性化温度/气味、媲美游戏主机的车载游戏系统处理器,作为伴随智能手机崛起而长大的一代,年轻化群体对座舱内体验的需求更为显著。
此外,伴随着智能家居的发展,出行场景和生活场景的连接关系到用户的消费体验,车联网与家庭物联网的融合已是大势所趋。宝马与三星旗下智慧家庭装置整合服务商SmartThings进行合作,配备ConnectedDrive服务功能的宝马车型可通过连接设备打开和关闭家庭报警系统,以及在家庭紧急情况下接收警报。华为HiCar中,车主可通过汽车中控屏幕控制家里的智能设备,包括灯具、窗帘、门锁及各种家用电器。
3)智能座舱已成为消费者购车的关键要素,消费者对数字座舱类体验的支付意愿提升。
IHS Markit数据显示,智能座舱科技配置水平是仅次于安全配置的第二类关键要素,其重要程度已超过动力、空间与价格等传统购车关键要素;亿欧智库调研显示,在25-35岁年龄段当中,有79.1%的用户将座舱智能化体验视为其购车的参考因素,有28.1%的用户将座舱智能化体验视为其购车的首要参考因素。
根据IHS Markit调研中国消费者对座舱内增值服务的付费意愿发现,近半数消费者对VR游戏、高清电影、K歌软件、按摩座椅等服务表示较有兴趣,并愿意支付合理价格。根据IHS Markit大数据调查显示,超70%用户认可座舱智能配置的价值,认为其极大提升购车兴趣,其中近20%用户视其为必购配置。
1.1.2. 供给端:智能座舱作为汽车智能化大趋势的一部分,或将率先实现商业化
汽车智能化被普遍认为围绕着自动驾驶和智能座舱两方面展开。
自动驾驶技术实现难度高、商业化难度高,行业发展陷入瓶颈。自动驾驶通常可分为L1-L5五个级别,目前全球自动驾驶仅发展至L3级别,而L4级别无人驾驶最快或于2024年实现。2019年以来,从通用的Cruise到谷歌的Waymo,都推迟了高级别自动驾驶功能的商业落地时间。
高级别自动驾驶主要有以下难题尚未解决:
1)技术瓶颈难以突破:安全方面,单车智能在应对极端天气、不利照明、物体遮挡等挑战性交通场景方面,能力仍然有待提升。ODD限制方面,目前车辆在限定路段中行驶时,仍然没有彻底解决准确感知识别和高精度定位问题。底盘执行系统的线控和冗余等问题也难以解决。2)基础设施尚未完善:车联网作为自动驾驶的依托,也由于5G基础设施尚未完全建成难以推进。3)成本难以控制:为了确保自动驾驶安全,高等级的自动驾驶车辆需要部署更多传感器,大大增加了硬件成本,难以保证车辆的经济性。4)伦理责任不明带来法律风险:L3是自动驾驶系统的一个分水岭,前面是以驾驶员为责任主体,机器为辅助;后面是机器为责任主体,驾驶员逐渐脱离驾驶任务,这会带来事故发生时难以追责的法律风险,涉及到的安全及监管压力较大。
相较而言,智能座舱技术门槛低、成果易感知,且法律风险、安全及监管压力小,或将率先实现商业化。
1)智能座舱整体难度较小,相关硬件技术也已相对成熟。相较自动驾驶需要解决底盘执行系统的线控和冗余、实现整车级别的配套升级,智能座舱暂时不涉及底盘控制,整体难度较小。车型同时具备中控台彩色大屏、OTA升级以及智能语音识别系统三个条件方可判定为该车型配置智能座舱,截止2021年10月,中国乘用车中控彩屏、智能语音系统、OTA的渗透率分别为:97.9%、86%以及50.9%,智能座舱整体渗透率达到50.6%。智能座舱主要硬件技术已相对成熟,常见车型均有搭载。
2)智能座舱成果易感知。电子座舱作为内饰的一部分,无论是整合了多块屏幕的一字屏,还是结合了生物视觉感知、语音识别的智能化交互技术,都非常容易为驾驶员和乘客所感知,主机厂愿意通过提供类似易被察觉的差异化功能,迅速提高产品竞争力。
3)相较于自动驾驶,智能座舱的功能更多集中在人机交互、互联娱乐方面,功能落地过程中牵涉到的法律风险、安全及监管压力较小。因而,国内OEM在等待自动驾驶关键技术成熟的档口,逐步将精力转移到智能座舱,或将推动智能座舱率先实现商业化。
1.2. 多方势力共振,驱动智能座舱加速渗透
1.2.1. 上下游变革、多方共振,驱动智能座舱加速渗透
1)主机厂及传统供应商:智能座舱是不同汽车实现差异化竞争的重要卖点,是车企后续开展OTA付费升级的重要端口
智能座舱是不同汽车实现差异化竞争的重要卖点。传统主机厂之间竞争愈发同质化,除少数车型外,各品牌均无法在技术上取得绝对优势。智能座舱成果易感知,有机会使主机厂突破现有局限性,形成产品差异化,同时拓展新的业务模式开发增量市场,而主机厂的需求倒逼传统供应商同样进行智能化。
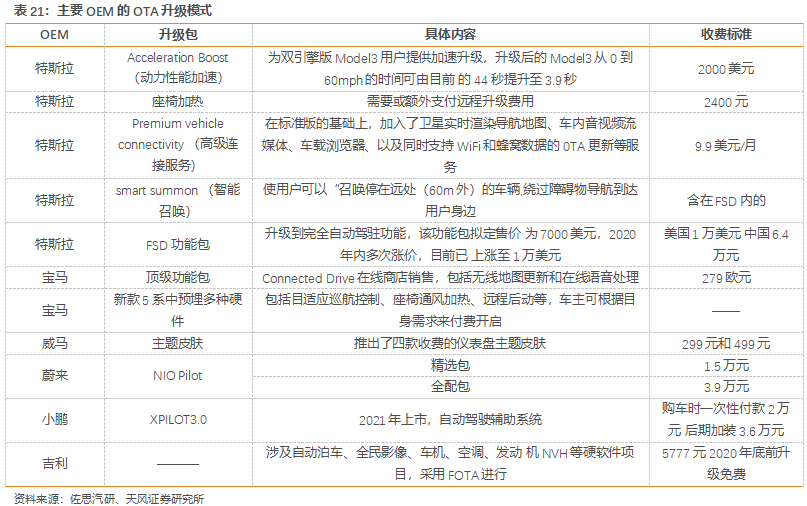
智能座舱是车企后续开展OTA付费升级的重要端口。“软件定义汽车”的大趋势下,汽车行业商业模式面临变革,汽车的卖点由从一次性交付的硬件集成向持续性收费的软件服务转变。近日,特斯拉针对国内用户进行OTA升级,国内将“后排座椅加热功能”OTA升级服务调整为“寒冷套件”OTA升级服务,提车时未选装方向盘加热以及后排座椅加热的Model 3车主可以进行售后付费升级,价格为2400元。近期,国内外各大车企纷纷启动了OTA升级的车载系统更新计划,整车OTA升级,俨然已经成了刺激销量的新“财富密码”。
2)互联网巨头:现有移动终端市场近饱和,通过布局智能座舱,抢占智能汽车流量入口
我们判断现有移动终端市场近饱和,智能座舱有望成为新增长级。传统的芯片、操作系统提供商诸如苹果、谷歌、微软等,现有移动终端的市场已经趋于饱和,急需发掘规模庞大的增量市场。我们认为继PC、手机、平板电脑之后,汽车有望成为下一个合适的智能终端载体,智能座舱则是其流量入口。
成熟的应用生态、软件开发能力与海量数据占据优势,驱动互联网企业积极布局。长期来看,整个汽车价值链的重心将从硬件的生产制造逐渐转向系统、算法等软件层面。当前,智能座舱产业结构呈现主机厂、传统供应商和互联网科技公司“三足鼎立”的格局,相较其他二者,互联网巨头在算法、芯片、网络连接和生态系统搭建上占据优势。并且,其极强的底层系统开发能力,与在汽车出行市场拥有的海量数据,使未来掌握了核心软件能力、数据的互联网公司将在产业链中占据主动地位。如2021年 1 月,吉利汽车集团与腾讯在杭州签署战略合作协议,围绕智能座舱等领域展开全方位战略合作。因此各互联网科技企业积极布局智能汽车行业,在增加营收的同时完善自己的生态闭环。
1.2.2. 智能座舱发展态势:预计2025年国内智能座舱渗透率超75%,单车部件价格大幅提升智能座舱前景可观
国内智能座舱渗透率快速增长。据 IHS Markit分析,中国座舱智能科技配置的新车渗透速度快于全球。2020年中国市场智能座舱渗透率为48.8%,仍有较大增长空间。预计到 2025年渗透率有望达到75%以上(届时全球渗透率为59.4%),呈快速增长态势。
中国为全球主要智能座舱市场,增长潜力较大。根据IHS Markit估计,到2030年全球汽车智能座舱市场规模将达681亿美元,国内市场规模超1600亿元,是2019年的4倍。届时中国在全球市场的份额将达37%左右,是全球最主要的智能座舱市场。
根据马斯洛需求层次理论,所有人的需求均可分为五层:生理需求、安全需求、社会需求、尊重需求、自我实现需求,其实现的紧迫性依次递减。
应用需求层次理论分析用户对汽车的期望,可知消费者对车辆基础的要求是安全性,进而是汽车的性能、外观、内饰、舒适度等外部特性,最后是用户个人的娱乐性需求。
消费者对安全性、舒适性、娱乐性体验升级的需求,驱动汽车制造商智能化进程,技术升级趋势逐渐延伸至上游产业。
1.3. 汽车电子电气架构转变,驱动智能座舱软硬件解耦
汽车座舱正沿着“本地化-网联化-智能化”方向不断升级。在技术进步和消费者需求增长的双重驱动下,座舱智能化已成为智能汽车的核心发展方向之一。根据IHS报告显示,汽车座舱已历经机械、电子化阶段,即传统座舱时期。硬件方面,传统座舱系统的硬件分散化明显,座椅、音响、仪表等车身电子共同构成了传统座舱的硬件系统。软件方面,传统座舱的软硬件高度耦合,可拓展性差,无法满足消费者的个性化需求。随着用户对汽车座舱的价值理解向“第三空间”转变,以及5G、AI、大数据、人际交互、芯片与操作系统的技术革新,汽车座舱将向智能化方向持续推进,逐步实现座舱的域控制以及跨域融合,并通过技术的不断迭代持续优化用户消费体验。
汽车E/E架构已从传统分布式架构向域集中架构演进、未来将升级至中央集中式架构。根据博世对汽车电子电气架构定义架构来看,汽车E/E架构的升级路径表现为分布式(模块化→集成化)、域集中式(域控制集中→跨域融合)、中央集中式(车载电脑→车-云计算)。汽车传统分布式E/E架构包括分散的电子单位、电气单位、执行单位,这种架构下,特定的功能由特定的ECU进行控制。在汽车智能化浪潮下,分布式架构暴露出很多缺点,如:算力难以满足;过多的ECU导致E/E架构繁杂,难以进行硬件升级;ECU由不同供应商开发,框架无法复用,无法使用软件定义新功能等。而现在网联化与智能化正共同推动汽车E/E架构从分布式转向域集中式,即是将ECU进行扩容并合并形成域控制器架构,同时使用更高带宽的以太网逐渐替代传统的CAN总线,基于不同的域划分进一步优化E/E架构。
我们认为未来随着SoC芯片的不断发展,中央集中式E/E架构将成为可能。这种架构仅使用一个主控SoC来实现整个系统所有部件的控制,能够覆盖车身域、动力域、底盘域、安全域,将汽车变成一台高性能计算机,可以通过传感器实现人车自动交互,赋予用户全新体验。目前,智能座舱域正在沿域内集中、跨域融合的路径不断演进,整合了车辆控制域、智能座舱域、智能驾驶域的汽车E/E架构已有较为普遍的应用,但实现三域间的跨域融合难度较大。智能座舱和自动驾驶SoC趋于向中央计算芯片演变,未来将通过升级至中央集中式架构来提升效率,降低成本。
汽车电子电气架构的转变驱动汽车软硬件解耦,实现软硬件分离开发。汽车底层硬件将不再是由单一功能的单一芯片提供简单的逻辑计算,而是需要更为强大的算力支持;软件也不再是基于某一固定硬件开发,而是需要具备可移植、可迭代和可拓展等特性。汽车原有以ECU为单元的研发组织将发生转变,形成通用硬件平台、基础软件平台以及各类应用软件的新型研发组织形态。
软硬件解耦大势所趋,汽车将进入“软件定义汽车”时代。在具备OTA功能的集中式电子电气架构下,软硬件在零部件层面充分解耦,硬件趋于标准化,软件逐步实现全栈化、完整化控制,独立成为核心零部件产品。汽车软件产业链被重塑,互联网和ICT企业纷纷入局,具备软件研发能力的整车企业通过掌控车型软件开发架构获取产业链核心利益。整车企业的需求是智能汽车软件变革的核心内驱力,推动汽车软件产业快速发展。
2. 电子电气架构向域集中变革,座舱硬件迎来量价齐升
随着未来汽车智能化趋势持续推进,汽车智能座舱各硬件部件的出货量和价值量将快速攀升。1)智能座舱域控制器将进一步整合部分ADAS功能和V2X系统,实现在单车价值量上的提升。汽车智能化背景下,座舱域控制器市场前景广阔,我们预计2025年国内智能座舱域控制器市场规模将达1124.61亿元,全球市场规模达2901.49亿元;2)显示屏可实现多屏交互,使显示面积增大、互动性增强、个性定制化能力提升;3)汽车自动驾驶程度的提升催化安全交互需求增加,制造成本降低,驱动HUD向中下档车型渗透,HUD市场渗透率提升。
2.1. 汽车E/E架构向域集中式变革,智能座舱域控制器市场迎来机遇
域集中架构车型批量上市,催化智能座舱域控制器出货。特斯拉采用新一代集中式E/E架构,已达到域控制器和车载中央电脑阶段,配合其自研的操作系统可实现整车OTA。通用、大众、丰田等车企均在加快部署全新E/E架构,量产时间大约在2021-2025年。通用使用新一代E/E架构Global B,将搭载在全新凯迪拉克CT5上;大众ID.3将搭载名为E³的E/E架构,并将使用跨域控制器来实现域融合架构;丰田也将采用名为Central& Zone的E/E架构。国内车企方面,长城自主开发了GEEP电子电气架构,目前已演进到第三代GEEP3.0,预计第四代和第五代架构将分别于2022年和2024年问世,小鹏、红旗等也纷纷开始布局新一代E/E架构。
智能座舱域控制器方案将成为主流方案。随着汽车智能化程度提升,将出现两个明显的变化趋势。第一个趋势是汽车E/E架构将从传统分布式转变为域集中式,第二个是单车搭载的传感器数量显著提升。因此在智能座舱方面,能够集成众多ECU、传感器、控制器的座舱域控制器应运而生,以座舱域控制器为中心的智能座舱系统将成主流趋势,这一系统将在统一的软硬件平台上实现座舱电子系统功能,成为融入交互智能、场景智能、个性化服务的座舱电子系统,逐渐满足用户对汽车座舱“第三空间”的定义,市场发展空间广阔。同时全球汽车软硬件厂商已经与众多车企合作,开始布局智能座舱域控制器市场。国外厂商中,伟世通、大陆、博世等在全球座舱域控制器市场占据主导地位,已在奔驰、吉利、通用等国际知名车企的众多车型上实现量产应用;国内厂商方面,德赛西威、东软集团、航盛电子、华为等企业也陆续推出了各自的座舱域控制器一体化解决方案,已搭载至理想、红旗、东风等车型。
2.1.1. 域控制器厂商:软硬件及芯片适配、零部件量产等核心能力将成行业竞争焦点
1) 软硬件适配能力成为域控制器厂商主要壁垒
域控制器集成了众多ECU,是汽车每一个功能域的核心。其开发需要集合高性能的域主控处理器、丰富的硬件接口资源及强大的软件功能特性,以达到平台化、高集成度、高性能和良好兼容性的功能特性,这要求厂商有较高的软硬件适配能力。而由于汽车零部件复杂、以及供应商众多,进行软硬件适配的难度较大,兼具对SoC芯片和AI算法的深入理解方能提升软硬件的适配能力,是否具备应用生态及开发底层操作系统能力将决定域控制器厂商的市场竞争力。
2) 芯片迅速迭代,域控制器与芯片的适配速度尤为重要
由于自动驾驶芯片与AI算法及相应工具链深度耦合,自动驾驶芯片的理论性能和实际效能存在一定差异,设计出能使芯片发挥最大效能的适配硬件是域控制器厂商的核心任务。目前来看,自动驾驶芯片迭代迅速,根据英伟达官网公布的芯片开发速度来看,自2018年以来英伟达基本每两年发布一款新型芯片,而像CUDA库等模块是英伟达独有且预计在今后每款芯片均有应用,因此具有相关适配经验的域控制器厂商能够以较快速度、较低成本和较高质量完成域控制器的开发,提前布局的域控制器厂商将获得显著先发优势。
3) 车规级零部件的产能决定厂商未来发展
域控制器的开发包括传感器、控制器以及SoC芯片等硬件部分,以及基础软件和底层操作系统设计等软件部分,要在硬件、软件、芯片等生产层面均满足车规级要求,其复杂程度考验供应商的开发及量产能力。
迎合市场的新车型一旦上市,其销量将迅速提升。如搭载了FSD芯片、算力达 144TOPS的特斯拉Model 3,2021年12月销量环比增长238.2%。因此,域控制器厂商的产能需要满足整车厂的需求方能实现长足发展,这同样考验着厂商的供应链把控能力以及产能调配能力。
智能座舱域控制器将进一步整合部分ADAS功能和V2X系统,实现在单车价值量上的提升。ADAS技术被看做通往未来自动/半自动驾驶的必经之路,能够实现自我感知、决策、执行,可以在汽车行驶过程中随时来感应周围的环境,收集数据,进行静态、动态物体的辨识、侦测与追踪,并结合导航地图数据,进行系统的运算与分析,从而预先让驾驶者察觉到可能发生的危险,有效增加汽车驾驶的舒适性和安全性。V2X技术融合现代通信与网络技术,实现人-车-云-路智能信息的交换共享,具备复杂的环境感知、智能决策、协同控制和执行等功能,可实现安全、舒适、节能、高效的行驶。ADAS与V2X技术均需要众多的传感器和芯片,因此我们认为集成式域控制器的应用成为必然。随着智能座舱域集中程度的不断提升,部分ADAS功能和V2X系统将整合至智能座舱域控制器,形成更为一体化的智能汽车解决方案,实现智能座舱域控制器单车价值量的提升。
为进一步了解智能座舱域控制器,可以以宝马第五代座舱电子架构为例。宝马第五代座舱电子架构为Headunit,宝马内部代码为HU-H3,其核心是以太网交换器和网关,使用的以太网交换器由博通提供。
宝马座舱域控制器的操作系统改用了宝马再开发的LINUX系统,在软件方面与众多国内外厂商合作,其中间件与软件厂家包括东软、风河等厂商。宝马座舱域控制器改用了宝马再开发的LINUX系统,即GENIVI+LINUX。GENIVI联盟致力于将LINUX和其他开源软件用于汽车座舱电子中,主要OEM成员包括宝马、现代、本田、戴姆勒、日产、PSA和上汽。主要Tier1包括阿尔派、安波福、歌乐(佛吉亚)、电装、现代摩比斯、LG和博世。芯片厂家包括NXP、瑞萨、英伟达、联发科、ADI、ARM和Telechips。中间件与软件厂家包括东软、风河、QT、KPIT、绿山。
宝马座舱域控制器在线路架构方面,大量使用以太网,以追求线束精简,在线束上降低成本,减轻重量。宝马座舱域控制器放弃了MOST总线,改用OABR(OPEN Alliance BroadR-Reach)车载以太网,联盟由宝马、现代、NXP、飞思卡尔、HARMAN、意法半导体、博通在2011年发起成立。车载以太网利用了回音消除技术,实现了一对双绞线上全双工的信息传输,但它仍存在主要支持点对点通讯的缺点。车载以太网工作在10~10000Mbit/s之间,可广泛应用于娱乐、ADAS、车联网等系统中。车载以太网有着大带宽、低延时、低电磁干扰、低成本等优点,成为智能网联汽车应用的关键选择。
宝马座舱域控制器连接多个智能座舱相关硬件,HU-H3、WLAN和蓝牙、音响系统、导航板、CID、仪表、HUD和INAP375R芯片等。在智能驾驶方面,它连接了V2X芯片,在日本销售的宝马座舱域控制器会添加V2X芯片。HU-H3延续宝马第三代NBT架构设计,在延续双处理器设计时,也存在很大不同。宝马将音频接收和导航单独放在RAM一个单独的盒子里,物理上分开。HU-H3盒子里和NBT几乎没有改动,还是英特尔的Atom和瑞萨的RH850 MCU,既保留了原有设计成果,又增加了灵活性。智能座舱所采用的WLAN和蓝牙包含在HU-H3里,为博通所生产的蓝牙与WLAN二合一模块91UWM255。智能座舱所采用的音响系统分为三个版本,标准版包括3个高音,5个中音,2个低音单元。中级版为哈曼卡顿环绕声,包括5个高音,5个中音,2个低音单元。高级版为Bowers&Wilkins钻石环绕声,包括7个高音,7个中音,2个低音。智能座舱所采用的导航板采用了瑞萨所生产的R-CAR H3做主芯片。智能座舱所采用的CID有10.25英寸和12.3英寸两种,分辨率都是1920*720。智能座舱所采用的仪表是12.3英寸全液晶车型仪表,为博世提供,所采用的显示屏由LG提供。
2.1.2. 智能座舱域控制器市场规模预测:预计2025年国内市场规模将达1124.61亿元
汽车智能化趋势下,座舱域控制器市场前景广阔。据中国汽车工业协会预测,2025年中国汽车总销量将达到3000万辆,2022-2025年CAGR为2.94%。据IHS Markit预测, 2025年全球汽车总销量将达到9890万辆;2025年全球/中国座舱智能科技配置新车渗透率分别为59.4%/75.9%,近似取其为座舱域控制器渗透率。广汽蔚来公开的整车BOM成本中,单车数字座舱域控制器价格为4939元。由于供应商对单车数字座舱域控制器价格披露较少,故中国与全球单车数字座舱域控制器价格均参考广汽蔚来价格进行估计,且虽然座舱域控制器价格或将出现缓慢提升,但出于保守估计在预测中保持价格不变,认为增加值全部来源于汽车销量与域控制器渗透率提升。最终我们预计2025年国内智能座舱域控制器市场规模将达1124.61亿元,全球市场规模达2901.49亿元。此预测为粗略估计,仅为投资者提供参考。
2.2. 显示屏:多屏交互+新型显示技术,革命性提升人机交互体验
2.2.1. 显示屏技术分类与性能特征
车载显示屏是指安装在汽车内部的显示屏,主要功能为驾驶辅助与娱乐。根据车载显示屏装载位置的不同,车载显示屏也可为仪表显示器、抬头显示器、后视镜显示器、中控显示器与后排显示器。
车载显示屏已发展多年,其传统LCD显示屏技术已步入成熟期,占据车载显示屏市场主要份额。LCD屏全球年销量自2009年起保持了十年的持续增长,从1800万部增长至1.64亿部,但由于中美贸易争端与各大显示屏厂商开始布局OLED、MLED等新技术,2019年LCD显示屏销量为1.56亿部,同比下跌5%。
车载显示器主要性能要求包括亮度高、寿命长、反应快、运作温度区间大:车载显示屏的亮度需达到能够保证驾驶员可清楚看到路况信息与汽车参数的水平;汽车平均寿命为7-12年,车载显示器需达到相应寿命年限;车载显示屏的反应时间决定了屏幕显示有无拖影,影响成像的清晰度与用户交互体验;由于汽车常在高温环境或摆放在户外环境中,车载显示器需要具有足够的耐热与抗寒能力(运作温度区间为-30~85℃),保证设备的正常运行。其余评估维度如成本、技术成熟度等则是从消费者需求与显示屏供应商供给的角度进行考虑。
LCD除了成本较低、技术成熟度高,在其他维度上相较于其他三项技术均不具备优势。截至2021年,LCD仍占据了车载显示屏市场的主导地位,且由TFT LCD衍生的新一代技术产品LTPS-TFT LCD需求进一步走强,全球渗透率有望突破12%。但随着各大企业在新型显示技术的布局,其他新型显示技术由于性能、寿命方面的优势将会逐渐获得更多市场份额。中期来看,AMOLED等新技术成熟度不断加强,有望快速抢占市场,但长期来看Mini LED或将成为更有潜力的选项。
相较于OLED、Micro LED等新型显示技术,Mini LED在商业化方面优势明显。对比传统LCD,OLED是有机发光层自发光,显示屏上的每个发光点都能通过电压控制敏感,因此其色域、对比度、HDR等效果都会非常好。但OLED的问题也非常明显:成本太高,亮度偏低,使用寿命基本上很难满足车载要求。而Mini LED的“进阶版”技术Micro LED 受制于巨量转移等行业技术难题,短期内无法实现低成本量产。相较于前两种技术,Mini Led的优势较为明显。Mini LED尺寸非常小,分区数足够多,可以实现对显示屏上极小的部分上面进行精细化控光,比如说8英寸的显示屏集成上千颗LED。Mini LED通过精准控光,便可以实现很高的明暗对比、动态显示,继而在对比度、HDR、色域方面都有非常大的提升。此外,采用这种背光方案在显示画面更真实的同时,还可以提升整体屏幕亮度。Mini LED背光目前在轻薄化方面较传统LCD其实并无明显优势,但用在对显示屏厚度没有严格要求的车载显示上却十分合适。
2.2.2. 显示屏产业链分析
车载显示屏产业链由上游材料供应商、元器件组装商、生产设备制造商,中游显示屏制造商,下游整车制造商与显示屏零售商共同构成。
上游生产设备制造商目前仍被欧美、日本、韩国所垄断,但随着设备制造技术的提升,材料供应商与元器件组装商的国产化趋势逐步增强,有望打破由海外与中国台湾地区所控制的现状。中游显示屏制造商集中度高,2019年车载面板出货量中CR5占69.6%,随着国际企业开始减产LCD,LCD屏产能逐渐向中国转移。截至2020年,中国大陆LCD产能约占全世界产能的50%,位居全球第一。下游主要包括整车制造商(OEM)和车载显示屏零售商(汽车配件销售商),由于下游公司往往为大型企业,相对于中游显示屏制造商具有更强的议价能力。
车载显示屏产业链上游为材料供应商、元器件组装商及生产设备制造商。目前,上游核心材料供应与生产设备均由国际企业掌握,且具有整条产业链中最高的毛利率。以TFT-LCD显示屏为例,产业链上游毛利率最高,其次是下游OEM与零售商,最低为背光模组、驱动IC与显示屏制造商,使显示屏产业链毛利率呈现为左偏的倒“U”形,毛利润主要集中于上游材料部分,平均毛利率达到40%。上游高毛利率主要来源于国际企业仍主导上游产业,掌握关键原材料资源,而中国显示屏制造厂商议价能力较弱。背光模组与驱动IC元器件由于国产化程度较高,避免了关税负担,同时大出货量进一步降低了成本,使价格处于较低水平,毛利率水平也较低。
目前,传统的LCD显示屏技术成熟,上游国产化趋势加强,原材料中占比最高的背光模组目前已实现90%国产化,但前端设备的国产率仍较低。而新兴技术OLED上游产业链中最重要的有机材料部分目前仍被部分韩国与日本企业所垄断,占据80%以上的市场,且对技术进行了封锁控制。在OLED生产设备方向上,韩国与日本的企业同样进行垄断掌控,市场份额超70%。
车载显示屏产业链中游市场集中度高,韩国、日本、中国台湾企业占据行业头部。2019年全球车载显示屏出货前五名企业分别为JDI、天马微电子、友达光电、LGD、群创光电,共占总出货量的68.2%。其中除天马外4家均为日韩台企业,共占总出货量53.8%,在车载显示屏产业链中游仍占据头部地位。由于相比于国内显示屏制造厂商,国际企业技术更为成熟,且技术封锁力度较小,使国际企业在上游材料成本方面具有更强的优势。目前,中国企业已逐渐掌握LCD核心技术,产能迅速扩张,占据着车载显示屏出货量的主流;而在OLED显示屏产能拓展进程中,由于蒸镀机等核心设备目前仍受制于国际领先企业,中国OLED产能呈大幅落后。从企业发展布局安排看,国内显示屏制造企业可能通过Mini LED实现车载显示屏市场的弯道超车。
产业链下游汽车销量回暖,驱动车载显示屏需求提升。由于下游多为大型汽车品牌与汽车配件零售商,具有面对中游显示屏制造企业与消费者的双向强议价能力,平均毛利率可达20%左右。汽车销量自2020年触底后回升,2021年汽车销量达2627.5万辆,同比增长3.81%,表现出汽车需求正在逐步释放;预期2025年中国汽车销量可达约3000万辆,持续拉动车载显示屏需求增长。同时存量市场崛起,已经拥有一辆及以上汽车的车主替换原车或增持新车的需求增加,购车性质为再次购买换购占比由2017年的10%提升至2019年的23%,再次购买增购占比由2017年不到1%提升至7%,带动车载显示屏新需求。
2.2.3. 显示屏行业发展趋势
汽车销量回暖带动中国车载显示屏市场规模持续提升,观研天下数据中心预计到2025年全球市场车载显示屏出货量达到2.07亿片,而根据中研普华产业研究院估计中国车载显示屏市场规模将达到1,324亿人民币,复合增长率达10.4%。下游汽车销量自2018年开始逐年下降,特别是2020年受疫情影响,全球汽车需求收缩,销量仅为7,803万辆,同比下降13%;但随着防疫措施与疫苗的普及与推广,疫情逐渐受控,抑制的需求有望得到释放,且各国政府推出消费刺激政策,如中国设置购车税收减免政策等,汽车市场或将在近两年中出现持续增长,带动车载显示屏销量出现大幅增长。但当汽车市场需求快速释放趋于饱和后,未来三至五年汽车销量增长速度可能逐步放缓;此时新能源汽车与智能化汽车有可能成为车载显示屏新的增长发力点。
车载显示屏细分装配市场中,中控显示屏装配率不断提高,保持最高车载显示屏出货量占比;仪表显示器的更新与抬头/后视镜显示屏渗透率提高,推动车载显示器规模持续增长。中控显示屏配备:全球汽车需求未来两年释放,中控显示屏高配备率与仪表显示器更新成显示屏高出货量核心保障。汽车智能化必然伴随着中控显示屏终端的升级,根据头豹研究院预测,中国显示屏装配率将于2025年达到90%,而一台中控显示屏的平均价格约为2000元。传统仪表显示器将逐步更新为液晶仪表显示屏,相关液晶显示屏出货量将达到每年10%的增长速率。一台液晶仪表显示器约为2000元,具有较高的市场价值。
同时,汽车智能化、安全化、系统化势在必行,抬头与后视镜显示屏成车载显示屏出货量提升重要助力。抬头显示(HUD)可以减少驾驶员视线转移的次数,提高驾驶安全性。目前HUD市场仍存在较大发展空间,随着国内厂商打破国际企业的垄断地位,HUD价格下降有望进一步提升HUD的渗透率,根据ICVTank预计2025年全球HUD渗透率可达到30%;全屏显示后视镜(Full Display Mirror,简称FSD)最早在通用凯迪拉克全新CT6上量产,通过后向摄像头采集视频,并将其流媒体传送到整合在内后视镜里的LCD显示屏上播放,给驾驶员提供一览无余的车后全景。2018年,全球后视镜显示屏出货量较去年同比增长52%,达到160万片,到2020年增长至190万片。未来整车厂增加电子后视镜显示屏与车主自行装配后视镜显示屏有望将促进后视镜显示屏的持续高增长。
随着汽车智能化浪潮的快速发展,更先进的人机交互(HMI)系统与自动驾驶渗透率逐步提升。车载显示屏作为HMI系统中的重要组成设备,市场需求将迎来快速提升。同时随着自动驾驶升级,用户更加重视汽车的安全性。由于车载显示屏可多维度反馈路面信息,及时提醒驾驶员危险路况,车载显示屏配备数量不断增加。根据IHS数据,2019年单车平均搭载屏幕数为1.75个;到2030年,配备3块屏幕及以上的汽车数量将达到20%左右。自动驾驶带来的多屏化与大屏化将促进车载显示屏增长。
在安全配置方面,车载显示屏的多屏化能够有效传递路面实况信息,使驾驶员快速做出反应。近年来,触屏交互成为汽车座舱内交互的主流形式之一。然而,在传统触摸屏的方案下,驾驶员每次触摸屏幕都会占用“手-眼”资源,导致驾驶员注意力分散,不利于驾驶安全。更安全的交互设计方案,应是取消触摸屏,采用“语音-HUD/AR”的智能多模交互,并同时配置多屏传输不同区域的路面情况,帮助驾驶员安全驾驶,提高汽车使用性能。
在娱乐互联方面,用户提升座舱体验的需求日趋强烈。使用手机等电子产品时,用户偏好更大更清晰的屏幕,我们预计未来这种需求会迁移到座舱场景中,对集成化、大屏化与高性能的车载显示屏需求提升。同时伴随着智能家居的发展,出行场景和生活场景的连接关系到用户的消费体验,车联网与家庭物联网的融合已是大势所趋。随着对安全性与娱乐性的追求升级,人们会越来越重视多屏化、集成化、大屏化所带来的驾驶安全性、娱乐性与便捷性的提升。
汽车智能化浪潮下,座舱显示屏向多屏交互、集成发展的方向清晰。传统的汽车驾驶舱内,中控屏、仪表、倒车镜等都是独立存在的,随着汽车的智能化转型,出现了融合多屏、多屏互动屏等形态。在商业化落地方面,新势力造车企业早在2019年就已推出4屏互联,甚至5屏互联的量产车,如理想ONE、天际ME7,传统主机厂也快速布局,从2020年开始推出多屏互联产品。
多屏互联模式对智能座舱的人车交互场景主要有三个提升,1)显示面积增大,人机交互窗口的变大将提高用户的体验感,多屏展示的信息内容比单一的触摸屏幕提供更大的显示面积,展示更多数据信息。2)互动性增强,驾驶员、副驾驶以及后排乘客可通过车载屏幕系统完成多样化的交互场景。3)个性定制化能力提升,可以根据客户的需求个性化定制,比如驾舱显示和后座显示联动,提高乘客的娱乐性互动。
多屏互联需求下一芯多屏架方案将成为主流趋势。在成本控制层面,与“多芯多屏”方案相比,“一芯多屏”方案的总成本降低;在通信层面,“一芯多屏”方案中多屏交互信息在芯片内部完成传输,改变了多个操作系统之间通过CAN/LIN 总线等通信传输信息的方式,通信时间大幅降低;在安全性层面,采用“一芯多屏”方案,系统复杂度降低,片等器件数量减少,整体可靠性增加。
一芯多屏架构的实现主要有两种途径:一种是硬件隔离(Hardware Partition),另一种是虚拟机监视器(Hypervisor)。它们之间主要区别在于硬件资源是否共享。
硬件隔离是通过硬件分区将SoC芯片的内存区域、外围设备、引脚等硬件资源进行划分和管理,硬件分区对各自所属资源具有访问和管理功能,分区间硬件资源不能共享。以恩智浦i.MX 8QM芯片为代表的智能座舱方案是基于硬件隔离实现的。在芯片内,分别建立了仪表和娱乐系统的硬件分区,将多核CPU及其他硬件资源按操作系统需求分配到各自分区内,最终实现在仪表分区内运行Linux系统,在娱乐系统分区内运行Android系统。硬件隔离简化了硬件资源分配与管理,为软件开发提供极大便利性。
虚拟机监视器(Hypervisor)是运行在硬件设备与操作系统之间的一种中间软件层,允许多个操作系统共享硬件资源。在虚拟化环境下,Hypervisor可以调度CPU内核、外部设备、内存区域等硬件资源,并为每个虚拟机分配不同资源。在Hypervisor协调控制下,多个操作系统在硬件方面实现资源共享共用,在软件方面保持独立、互不干涉。即使一个操作系统出现软件故障或发生崩溃,其他操作系统仍可继续正常运行。
大尺寸车载显示屏出货量猛增,成为品牌汽车厂商的一致选择。2020年第三季度12.3英寸的车载显示屏出货量占整体市场的32.7%,10.2英寸显示屏市占比达到20.2%。10英寸以上显示屏份额由原来2018年第三季度的9.1%猛增至52.9%。特斯拉Models S屏幕尺寸达17英寸,奔驰旗舰车型EQS中控屏达17.7英寸,大屏幕成为品牌汽车厂商的一致选择。受到车内空间限制,大屏化对车载显示面板的可塑性(柔性)和曲面感设计要求更高,因此AMOLED、Mini LED等柔性可弯曲显示屏技术有望进一步提高市场份额。
由于操作台空间受限,车载显示屏大屏化还催生出屏幕一体化需求:仪表盘显示屏、中控显示屏、前排娱乐显示屏趋向于合并为一个大屏幕,可同时集中所有按键功能于一块车载显示屏中,使汽车内饰布置更加简洁美观,驾驶员操作更加便捷。奔驰、理想等整车制造商已将一体化元素加入到新推出的车型中,仪表盘与中控合在一起形成一个大屏幕;可预见未来汽车前排显示屏将趋向于“T”形结构,一体化中控显示屏从主驾驶贯穿至副驾驶,给用户更便捷的驾驶与乘车体验。
新型显示技术应用催化车载显示屏高清化趋势。在单车显示屏配置数量攀升的背景下,显示屏本身的品质将会成为车辆厂商发力的重点。传统LCD面板的原生对比规格难以提升,普遍仅落在1000:1左右,最高不过5000:1,很难满足车载显示屏现有的高对比度、HDR等显示效果需求。而OLED和Mini LED因为自身技术特性都在显示效果方面有革命性的提升。虽然目前市场主流的车载显示技术仍然是a-Si TFT LCD,但LTPS TFT LCD、OLED、mini LED背光和micro LED等先进显示器技术也在逐步渗透市场。
目前,中国政府与各地方政府陆续出台了多项政策,提供上游设备、原材料、元器件技术方面的帮助与税收扶持,助力推进新型显示的发展与突破,提高优质电子显示企业的技术创新能力,逐步摆脱国际企业在技术上的垄断。
2.2.4. 显示屏产业竞争格局
车载显示屏行业具有较高技术壁垒与资金壁垒,竞争集中于头部企业。显示屏技术壁垒高,启动资金要求大,例如配置一条OLED生产线需要大量资金投入与复杂的生产技术,行业特性使竞争集中于头部制造商。从2017年至2019年,车载显示屏行业维持着较高的行业集中度水平,头部企业的产能提升进一步强化了行业集中的现状,使行业集中度水平逐年提升,CR5从2017年的63.5%提升至68.2%
国际企业掌握了车载显示屏的核心技术与上游生产设备、原材料,使其能够保持其在车载显示屏行业竞争格局中的优势地位。但随着中国的产能提升与技术研究突破,将逐渐赶超国际企业。截至2021年,中国LCD产能引领全球。随着LTPS-LCD、AMOLED等新技术的成熟,韩国与中国大陆开始引导行业发展,而日本逐步退出,中国台湾地区则在寻求差异化市场与打造新技术产业链等方面转型。全球显示屏行业形成“陆进韩缩日退台转型”的新态势
新兴显示屏技术方面,车载Mini LED的商业化落地已取得初步成果,华星、群创、天马、京东方等面板巨头都在积极推广Mini LED在车载显示上的应用。
2.3. HUD:汽车自动驾驶程度提升,催化安全交互需求增加,制造成本降低,驱动HUD向中下档车型渗透
2.3.1. HUD增长动能强势
HUD(Head-Up Display,平视显示器),可以将信息映射在挡风玻璃上,让驾驶员不必低头就可以看清重要信息,有助于促进便捷的人机交互,克服现有人机交互需求的瓶颈,将车况信息、ADAS、车联网等多项信息呈现于HUD界面,高效、直观、便捷。
HUD基本架构可分为信息处理和影像显示两部分,主要构成包括主控PCB面板、LED光源、投影显示以及反射镜。其工作原理与投影仪基本相同,即将车辆信息通过信息处理转换为图形、数字或文字形式,利用光线折射原理,依靠影像显示装置将需要显示的时速、导航等信息投影到驾驶员前方的透明介质上,节省驾驶员低头观察仪表的时间,减少忽视路况的情况发生,提高行车安全性。
随着HUD 显示效果的提升,其重要性日益凸显。目前HUD前装量产以W HUD为主,AR HUD也开始规模化落地。部分车企的车型采用小尺寸仪表的+HUD,未来HUD或将进一步削弱仪表作为主要显示屏业界的地位。
随着汽车的智能化转变、HUD技术逐步提升与成本逐渐下降,HUD的需求量越来越大,其市场渗透率或将逐渐提升。
(1)汽车智能化转变使驾驶员对操作便利性和娱乐性的需求提升,增加HUD市场需求。目前,汽车正在实现从“以车为中心”到“以人为中心”的智能化转变,随着自动驾驶级别不断提高,驾驶员的手、眼、专注力在驾驶过程中的要求逐渐降低,传统仪表盘+中控屏+简单车载娱乐系统难以满足驾驶员对操作便利性和娱乐性的需求,人们对人车交互的方式提出了更高的要求,通过声音、手势等方式进行情感式人车交互或将成为新趋势。
(2)随着国产厂商研发生产技术的成熟,HUD成本逐渐下降,HUD装载车型逐渐下沉。HUD的技术进步使得关键行车信息通过玻璃投射成为可能,且随技术发展,其制造成本和价格将会逐步降低。根据佐思产研,W-HUD的平均价格从2016年的265美元下降到2020年的245美元,C-HUD平均价格从2016年的50美元下降到2020年的38美元。HUD成本逐渐降低,使得HUD装载车型逐步下沉,呈逐渐向中下游车型渗透的趋势。
2.3.2. HUD分类及技术
AR-HUD可实现高质量增强现实显示,相较C-HUD和W-HUD具备更先进技术,与自动驾驶功能融合程度更高。
C-HUD通过放置于仪表上方的一个半透明的树脂板作为投影介质,光学图像经过三次折射后映射到玻璃上,在距离驾驶员1.8-2.5米处形成虚像以显示重要信息。C-HUD的优点在于价格较低,易于安装,缺点在于成像距离较近、区域较小、显示内容有限,并且在车辆碰撞时可能对驾驶员产生二次伤害,存在一定安全隐患。
W-HUD通过前挡风玻璃作为投影介质来反射成像,通常采用高亮度发光的二极管(HBLED)作为背光源,并使用1.5-3.1英寸的薄膜晶体管液晶显示器(TFT-LCD)作为图像源。相较于C-HUD,其优点在于具有更大的成像区域和更远的投影距离,缺点在于对供应商的电子和光学技术要求较高,目前只有少数供应商具有生产W-HUD的能力,因此W-HUD光学结构较复杂,成本较高,主要应用于中高端车型,但随着技术进步和成本降低,正逐渐向中低端车型加速渗透。
AR-HUD和W-HUD相同,通过前挡风玻璃作为投影介质来反射成像,但其采用增强投影面,通过数字微镜元件生成图像元素,同时成像幕上的图像通过反射镜最终射向挡风玻璃,将增强过后的显示信息可以直接投射在用户视野角度的道路上,使显示信息可以与交通状况更好融合。AR-HUD可以结合导航和实际路况进行显示,相较W-HUD更生动逼真,给驾驶员带来更沉浸式的交互体验。
真正的AR-HUD集成了驾驶员监控和前向物体识别系统,具有数据融合和图像处理功能,可提供实时图像校正。2020年,奔驰新一代S级上市,成为全球首个搭载AR-HUD的车型。
AR-HUD的虚拟图像距离更长、可视角度更大,使之投影范围更大、可显示的信息量更多,因而显示效果比C-HUD和W-HUD更优,将虚拟图像与真实场景深度融合,人机交互程度更高,更符合未来自动驾驶技术发展的需求。其核心技术对导航能力、图像识别、检测能力与融合算法能力要求很高,因此AR-HUD搭载成本高,存在很大技术挑战,未来应用前景广阔,或将成为未来HUD的发展趋势和最终形态。
HUD厂商的研发和生产过程中主要存在三种技术壁垒,分别体现在投影单元(PGU)、自由曲面反射镜和前挡风玻璃的研发和生产上。
一、投影单元(PGU)是HUD核心技术壁垒,其中TFT-LCD投影成本较低、技术成熟但成像效果较差,而具备卓越的显示效果的LCOS投影技术成熟度较低、难以实现量产。
HUD影像源技术具体可分为:TFT-LCD投影、DLP投影、MEMS激光投影以及LCOS投影四种。
(1)TFT-LCD投影。TFT-LCD投影成像技术属于LCD液晶现实技术,其投影原理是当LED背源发光时,集成在LCD光板像素点后的TFT(薄膜晶体管)驱动液晶分子旋转,改变光的偏振状态使之呈现不同明暗程度,从而通过RGB滤色片以显示彩色图像。
TFT-LCD投影的优点在于技术成熟,成本较低,易于实现量产,是HUD目前主流、成熟的技术路线。其缺点在于视野有限、分辨率较低,且热管理难度较大导致存在散热问题。
(2)DLP投影。DLP投影成像技术是美国德州仪器(TI)的独家专利技术,其投影原理是使强光源透过集成数十万个超微型镜片的DMD反射后投影成像。
DLP投影与TFT-LCD投影是目前市场应用较多的投影技术,最大区别在于用DLP微型投影仪取代TFT作为图像源,其不需要使用偏振光,光效率更高,因而具有较高的亮度、对比度和分辨率,同时在散热和投影距离方面存在优势,更符合互联网时代对信息显示屏的需求。而DLP投影的缺点在于为了提升显示效果需要针对性安装反射非球面镜,导致成本较高,同时易出现图像对位、清晰度、锐度、重影、失真等问题。
(3)MEMS激光投影。MEMS激光投影属于扫描式投影显示,将RGB三基色激光模组与微机电系统相结合,其投影原理是以RGB三色激光二极管编译图像成激光,再通过二轴扫描MEMS镜扫描成像。
其结构简单,体积较小,系统激光器仅在需要显示某种颜色的单个像素时运作,因此耗能较低。此外,该系统可以产生720p、1280×720的图形显示分辨率,亮度可达25lm,在1.1m的投影距离上可以形成对角线尺寸约为1m的图像,因此具备亮度高、色域广、对比度高和成像面积大的优点。
(4)LCOS投影。LCOS硅基液晶技术属于新型反射式Micro LCD投影技术,是一种基于反射模式的微型矩阵液晶显示技术,采用涂有液晶硅的CMOS集成电路芯片作为基片,像素尺寸大小为微米级别,LCOS数据容量大于上述三种技术。
LCOS投影优点在于其更优越的亮度、分辨率、对比度,且在信息显示上比DLP技术更灵活方便。LCOS投影与MEMS激光投影一样,目前成熟度不高,其缺点也十分显著,过高的成本使LCOS投影难以投入量产。
整体来看,TFT和DLP投影技术目前技术成熟度最高,其中TFT-LCD应用最广,是市场主流解决方案,而MEMS激光扫描和LCOS投影技术尽管具备更优越的显示效果,但技术成熟度较低,仍处于开发阶段,难以实现量产。
二、自由曲面反射镜需要通过精密仪器加工生产以适配不同的前挡风玻璃,从而缓解图像畸变。
汽车前挡风玻璃的自由曲面会导致成像扭曲,HUD投影至挡风玻璃上后,会使驾驶员看到畸变的图像,而自由曲面反射镜就是主要用于缓解这种畸变。W-HUD和AR-HUD均依靠前挡风玻璃成像,采用与前挡风玻璃适配的自由曲面镜,可以减少画面畸变,提高HUD投影质量。自由曲面镜需要使用精密仪器进行高精度面型加工,以适配不同尺寸和曲率的挡风玻璃,同时其制造对表面粗糙度也有较高要求,需要具备高反射率且能适应车内使用环境,因此生产成本较高,一定程度上对市场占有率产生限制。
三、前挡风玻璃作为夹层玻璃,前后两个面会分别反射光源产生重影,需要进行矫正。
HUD将重要行车信息投影至前挡风玻璃上以便驾驶员抬头查阅信息,从而提高驾驶安全性,但由于汽车挡风玻璃为夹层玻璃,光影投射在前后两个面上后经反射会产生重影、畸变等问题,进而影响HUD成像的清晰度。
目前主要有两种解决方案:(1)采用楔形PVB膜夹层玻璃。相较于普通玻璃,其将夹层玻璃内部PVB膜片设计成上厚下薄的楔形状,可以重叠主像和副像,从而校正重影,优化显示效果。由于其独特的楔形PVB中间膜生产厂家较少,同时不同车型的挡风玻璃需要进行单独设计生产,导致该产品成本高,目前主要被中高档车型采用。
(2)采用风挡镀膜工艺。该方法将一层反射膜层附加在外层玻璃或者内层玻璃的内边面上,利用夹层前挡上沉积的透明纳米膜和偏振光组合作用,可以削弱非镀膜表面反射的副像,同时增强透明纳米膜反射的主像,通过提高主像和副像的亮度比值以达到目视无重影的效果。该方案相较于设计复杂、成本高昂的楔形PVB膜夹层玻璃来说,成本较低,更易于实现量产。
2.3.3. HUD产业链构成
中国抬头显示器上游为零部件,包括影像源、光学镜面、玻璃、软件等,技术要求高,多以国际企业为主导,中游为HUD制造商,国际企业处于垄断状态,下游为整车厂,议价能力强。HUD上游软件有高德地图、百度地图等各类地图软件,另外,东软集团全球在线导航系统已经应用于日产、捷豹、路虎等众多车型,AR-HUD产品已经获得长安、北汽、红旗等车厂定点。
HUD对整车厂产量依赖度较高。2018-2020年,中国乘用车产量一直处于下滑阶段,受疫情影响,2020年乘用车产量跌破2000万辆五年最低点。2020H2汽车需求回暖,2021年乘用车产量有回升,但仍未达到2018年水平。
2.3.4. 国产厂商崭露头角有望打破现有外资垄断格局
HUD行业由精机、大陆、电装、博世、伟世通等全球知名Tier1外资厂商主导,集中度高,以华阳集团为代表的第一梯队国产厂商正在崭露头角。
根据高工智能汽车研究院统计,2021年上半年中国市场W-HUD供应商搭载量前五名分别为日本精机、电装、华阳集团、怡利电子和大陆集团,CR5达96%,市占率为29.8%、29.7%、14.4%、13.5%、8.5%,以华阳集团为代表的第一梯队国产HUD厂商逐渐打破外资垄断地位。国内企业在智能座舱和智能驾驶领域不断开拓新产品。
目前市面上HUD产品选配价格较高,但国产品牌技术成熟引起HUD成本下降,使得装载车型正在逐渐下沉。HUD是需要培养用户习惯的车载产品,在售价居高不下的情况下,一般装载于高端车型。在习惯于传统仪表的情况下,除非科技爱好者,一般消费者不会仅为了HUD为高端车付费,如奥迪A6L选配价格为1.87万元,宝马5系装配价格为1.16万元,价格较高。
2.3.5. HUD市场规模预测:2025年国内HUD抬头显示系统市场规模将达177亿元
据中国汽车工业协会预测,2025年中国汽车总销量将达到3000万辆。据IHS Markit预测, 2025年全球汽车总销量将达到9890万辆;2025年全球/中国HUD配置新车渗透率约为30%。我们预计2022年单车HUD抬头显示系统价格为1710元,此后不同类别HUD价值量均在技术迭代、降本增效、规模效应等因素影响下降价,但AR-HUD对W-HUD呈现替代趋势,W-HUD增长趋势逐渐放缓,而AR-HUD增长逐渐加速,故加权后单车HUD价值量在2022E-2025E呈现提升趋势。故我们预计2025年国内HUD抬头显示系统市场规模将达177亿元,全球市场规模达584亿元。
2.4. 汽车声学:沉浸式体验+交互提升,打响智能座舱体验感“升级战”
2.4.1. 汽车声学再升级,新能源汽车大力挖掘声学亮点
汽车作为下一个移动终端,用户对其要求不再只停留在动力、推背感等机械性能上,而是追求更精致、舒适的智能座舱环境和交互体验。汽车声学是人车交互核心载体,消费者易感知,相当于另一种视觉结构,其发展潜力、发展空间大。我们认为消费者对车载声学的主要诉求升级分别是沉浸式体验和交互升级。而由于电动智能+消费升级,汽车声学系统升级,市场规模持续增长,量价齐升。
目前用户对座舱声学的新需求包括:1)在座舱的听感更加舒适,听感的享受更强。2)在座舱内更多个性化的交互和分区的交互,座舱听觉更加个性。3)座舱对用户主动关怀。4)在驾驶中个性化的满足。
作为智能座舱的重要功能,车内音响体验正在成为各家品牌重新定义的主打亮点。
汽车声学配置主要增长动能:
消费升级下对音乐完美音质的需求 & 座舱内游戏沉浸式体验声学软硬件需要:更高性能的声学硬件提高音质+全方位分布的声学硬件营造全方位听觉感受,车外车内降噪保证纯净听觉环境。
配合多屏幕需要:配置更多扬声器及功放等。
通讯质量稳定:增强包括麦克风扩音、声音处理和车载音响信号处理技术等,强化想要听到的声音,改善声音品质,降低不想听到的声音。
提升空间利用率:车内空间留给声学配件的空间变小,非传统部位(如座椅上)的扬声器等声学配件的导入在车身布置上降低了一定的要求。
对“第三生活空间”内更高音质享受的追求,新能源厂商成主要推手:
新能源汽车电池容量更大、集成度更高,既解决以往燃油车电池容量小导致无法使用大功率音箱系统的弊端,又为在燃油汽车上无法大展身手的其他音响品牌提供了一个入场的机会。
同时新能源汽车因为电池供能的优势,在车内也采用了更大的中控屏幕的配置,这让新能源汽车拥有了智能系统的介入,支持语音的交互,也支持全方位的调控设置音响的功能,为消费者在车内带来更好的音乐、语音体验。
双向促进关系:新能源厂商将汽车声学配置视为吹响品牌高端化号角的亮点,电动车可以加速汽车声学往更高端化的方向发展。
新能源汽车的出现,推动车载扬声器单车配置升级,量价齐升。
分析部分热门车型扬声器平均配置数,新能源汽车扬声器数量在不同价位均高于传统燃油车,存在明显增量。
汽车音响系统交互功能,“人机共架”关键技术
目前,用户在车内不仅能够通过语音助手 “主动控制”导航、音乐等车机软件,还能够控制少部分车内硬件,如车窗、空调等。
车载智能语音从简单代替实体按钮和开关来控制车内其他功能,到为驾驶员及乘客提供更多交互服务,在智能座舱趋势下凸显重要性,面向下一代的车载语音助手将向更加富有个性化和情感化的语音交互方向转变。
2.4.2. 汽车声学主要软硬件及发展趋势
硬件:车载声学主要由扬声器、车载功放、AVAS等组成。
软件:整车调音技术、声学信号处理技术(如音效算法、移频算法、声浪模拟算法、车内主动降噪、多区域声场重放、扬声器阵列宽带声场控制等)。
1.车载扬声器
车载扬声器是汽车内部实现声音重放的唯一物理器件,包括高/中/低/全频扬声器、低音炮等,开发难度较大。汽车声学环境是最具挑战性的声学环境之一,汽车噪音的多样性、汽车环境的有限性及行驶过程的动态性,决定了车载扬声器设计、布局的复杂性。
车载扬声器品质的优劣除了通过额定功率、额定阻抗、谐振频率、频率响应范围、Qts、指向性、灵敏度、失真等性能指标衡量以外,更多的是用户对于扬声器整体音色的感受,主观评价的离散性决定了产品开发的复杂性。
扬声器发展趋势:数量配置增加、层次立体
音响数量会根据车型档次不等,低档位多采用4-6颗,而高配版本则会多达6-12颗不等。
喇叭数量的增加,能够进行更加多层次的音响布局,为使用者提供更加立体、更加丰富的声音细节,以及沉浸式的音频体验。
目前市面上新势力厂商多将车载声学体验作为卖点,如蔚来ET7。
2.车载功放
车载功放(功率放大器,俗称扩音机)是声学系统中将音频输入信号进行选择与预处理,通过功率放大芯片将音频信号放大,用来驱动扬声器重放声音的电子产品。
市场龙头现在多产销数字功放,相较于传统模拟功放具有稳定性高、抗干扰能力强、失真小、噪音低、动态范围大等特点。数字功放系统中内置DSP处理器,对整车声场、相位、均衡及声像等方面进行调整,提升声音输出品质。
功放发展趋势:独立外置(从主机中脱离出来)、数字化。
独立功放相比于传统集成功放的改进在于能够缓解内置集成功放功率小、音质不纯的痛点。原理:独立放置可以解决功放芯片散热,从而满足大功率功放需求;优化电路排布,有助于减少机械振动引起的杂声,提高音质;避免扬声器对功放电路的电磁影响,能够减少漏电声,提高音质。
数字功放:车载功放可以分为模拟信号功率放大器(传统)和数字信号功率放大器(数字)。数字功放相较于传统模拟功放具有稳定性高、抗干扰能力强、失真小、噪音低、动态范围大、体积小等特点。数字功放系统中内置DSP芯片(数字信号处理器),对整车声场、相位、均衡及声像等方面进行调整,提升声音输出品质。数字功放兼具高性能与高性价比,是汽车音响系统制造商首选。
3.AVAS
AVAS(Acoustic Vehicle Alerting System汽车声学警示系统)是随着新能源汽车产业的蓬勃兴起而产生的相关配套产品,是目前大部分电动、混合动力等无噪声的新能源汽车的必备件。
AVAS通过汽车总线采集车速、档位等信号,感知车辆状态,并由单片机芯片或者DSP处理器处理不同的声学信号算法,最终发出不同车速所对应的警示声音以提醒行人等其他道路使用者。
比如,当新能源汽车在纯电动模式下低速行驶时,AVAS可通过发出发动机模拟声音提高其可察觉性,在为行人安全提供保障的同时,为驾驶者带来更好的驾驶体验。
电动汽车没有内燃机,比燃气动力汽车安静得多。为保证道路安全,尤其保护盲人或视力不佳者,各国均强制电动车配备AVAS。其中,FMVSS141、UNR138、EU 540以及GB/T37153-2018最具代表性。
4.麦克风
消费升级带动汽车声学配置升级,小鹏、比亚迪、理想、蔚来等多家车企增设车载KTV功能,汽车娱乐属性增加。
车载KTV搭配麦克风,语音录入装置或成汽车声学又一增量。如蔚来配合Aspen 3.0.0系统正式发布,NIO Life同步发布全民K歌车载麦克风套装。
5.主动降噪
汽车行驶过程中的噪音来源包括:
发动机噪音:发动机工作时产生的噪音。轮胎噪音:轮胎与地面摩擦产生的噪音。风噪:车身周围气流分离导致压力变化而产生的噪音。
主动降噪的原理就在于收集噪音的声波并发出反向声波进行相互抵消,从而达到降噪的目的。
2.4.3. 汽车声学产业链、竞争格局拆解
以声学硬件中最主要的扬声器为例:
上游:磁路系统、振动系统以及支撑辅助件。主要原材料包括稀土钕、大宗金属铁锡铜、塑料粒子等。
下游:根据下游直接客户的不同,分为前装市场(整车配套市场)和后装市场(消费者个性化改装)。
2020年H1,上声电子车载扬声器成本中直接材料占比约75%,易受原材料价格波动遏制。
疫情迫使全球供应链波动,原材料采购价格向上压力。随着疫情好转,压制的需求释放,全球汽车或将大批量出货带动扬声器出货。
2.4.4. 全球汽车声学市场潜在空间广阔
传统中低端汽车声学系统仅包含扬声器单品,通常单车配置3-8个,整体价值量较低。随着智能座舱创新升级及消费者对于更好音质体验的需求提升,在消费升级趋势中将迎来高端化,装载扬声器数量、品质提升,叠加车载功放渗透率增加,单车声学价值量大幅提升。
在汽车声学系统高端化的趋势下,完整汽车声学系统将大约包含8-20个扬声器,目前新势力普遍用到12个及以上,如理想one用12个、小鹏P7高配版用18个,特斯拉Model X用 22个,按照扬声器单价20元、单车配套量10个测算,我们预计2025年全球车载扬声器的市场空间将达到197.8亿元、国内市场将达到60亿元。
随着独立外置功放、数字功放渗透率的提升,叠加智能化催化下功放单价的上涨,我们预计2025年全球车载功放市场规模达317.91亿元,年复合增速8.4%。
2.5. 汽车座椅:依托智能化浪潮,国产供应商崛起
2.5.1. 汽车座椅构造与单车价值量
汽车座椅是乘车时的坐具,是汽车内饰的必要配置及汽车被动安全的重要产品之一。汽车座椅可为司乘人员提供便于操作的、舒适安全的驾驶与乘坐位置,其质量将直接影响到乘车人员的安全和乘坐体验。汽车座椅按照功能可分为驾驶员座椅与乘员座椅:驾驶员座椅安装在驾驶员座位处,主要满足于驾驶员驾驶时的舒适性与可调整性,结构相对复杂,性能多样化,多为可电动调节的座椅;乘员座椅安装在乘员座位处,为乘员提供支持,可适应不同体型的乘员,保障其舒适地摆放头部,手臂与腿部。
汽车座椅产品按照其零部件结构主要可分为座椅骨架、座椅电机、调角器、滑轨、海绵发泡体、面罩等,不同车型会有不同数量的配置需求,且座椅需要针对不同车型定制化开发。如轿车和 SUV 每车装配主驾座椅骨架、副驾座椅骨架、后排座椅骨以及座椅滑轨;MPV 或交叉型乘用车每车装配主驾座椅骨架、副驾座椅骨架、后排座椅骨架、中排座椅骨架以及座椅滑轨。
座椅单车价值量较高且有望持续提升,市场前景广阔。汽车座椅成本约占整车成本的5%,成为除动力系统之外成本最高的汽车零部件之一,据华经产业研究院预计汽车座椅单车价值量约为3000-5000元;座椅骨架是座椅的核心部件之一,单车价值量约为500-800元,约占座椅总成成本的15%。随着传统燃油汽车向新能源车、智能化汽车转变,座椅具备新增功能,价值量或将进一步提升,同时汽车座椅核心部件高技术壁垒保障了高单车价值量。
2.5.2. 汽车座椅产业链分析
汽车座椅作为重要的汽车零部件,在整个汽车产链中外干承上启下的位置,汽车座椅行业的产业链上游涉及原材料和零部件企业,行业中游为汽车座椅的生产商,下游主体主要为汽车主机厂。
2.5.2.1. 上游分析
汽车座椅是复杂的汽车零部件,涉及机械、电子、纺织等多个领域的综合性产品,部分供应商兼具上游原材料与零部件与中游座椅制造业务,如弗吉亚、李尔等。中国汽车座椅行业上游主要涉及原材料和零部件,在汽车座椅上游领域,掌握核心技术的厂家议价能力较强,具体情况如下:
(1)座椅滑轨:座椅滑轨是调节座椅前后、保持固定与锁止的装置,是汽车座椅中重要的零部件,具有高技术含量,是重要的安全件。座椅滑轨配合手动锁装置可实现座椅在水平位置的手动调节,配合电机和驱动机构可实现座椅在水平位置的自动调节。座椅滑轨的技术难点主要在于滑动结构制造技术与锁止装置技术,其要求生产企业具备精密的模具和冲床,李尔,安道拓等国际供应商都在大量布局,中国在这方面的研究应用和技术专利落后于国际先进水平。
(2)座椅电机:座椅电机是实现汽车座椅电动控制,为调节座椅提供动力的电机,具有体积小、质量轻、高效、运行平稳、噪音低的特点。根据所实现的调解功能的不同,座椅电机主要可以分为水平调节电机、调角电机、前抬高电机、后抬高电机四类。以博世为代表的国际厂商在汽车电机行业积累了丰富的研发和设计技术,其研究方向引领着汽车电机行业的发展。中国在汽车电机方面起步较晚,研究的薄弱限制了其产品进入高端市场。
(3)座椅驱动器:座椅驱动器可实现座椅位置的自动调节,早期,座椅驱动器技术被 IMS 公司垄断,宁波双林汽车部件股份有限公司通过自主研发生产出具备中国自主知识产权的水平座椅驱动器,成为座椅驱动器供应商之一,打破了技术垄断。
(4)座椅调角器:座椅调角器是实现汽车座椅靠背仰卧和折叠运动的装置。座椅调角器是汽车上二十项核心技术之一,其核心技术被国际企业掌握,佛吉亚、博泽等企业拥有行业内领先的技术水平。中国在座椅调角器方面积累了技术,宁波双林汽车部件股份有限公司已掌握调角器的关键技术,并且有实力生产调角器的高精度冲压模具,为调角器技术的自主开发和产业化奠定基础。
2.5.2.2. 下游分析
专业化汽车座椅供应商完成汽车座椅的生产,为汽车主机厂提供定制化产品。汽车主机厂通过招标确定汽车座椅的供应商,中标的汽车座椅厂家为汽车主机厂提供定制开发,根据汽车主机厂的技术要求,由技术人员制定开发方案。汽车主机厂在通过检验多项质量管理体系认证和对汽车座椅供应商的产品质量、供应链、技术研发、组织规模等进行严格的现场体系考察的双重审核后,双方建立合作关系,主机厂占据主导地位。
国际座椅龙头主要客户均为全球年销量百万辆以上品牌,营收来源质量高。各座椅龙头的主要客户虽不尽相同,但均为全球年销量百万辆以上乘用车品牌,且长期关系较为稳定。截至 2020 年,安道拓主要客户为菲亚特克莱斯勒汽车公司和大众集团占合并净销售额均为 10%;李尔主要客户为通用、福特、Stellantis 、大众、戴姆勒,高端品牌客户较多;丰田纺织的核心客户为丰田集团,面向丰田的座椅配套比例约 70%。
2.5.3. 汽车座椅发展驱动因素
轻量化与智能化趋势持续提升座椅单车价值量,安全与舒适性配置升级匹配消费者核心需求,个性化与自主汽车品牌发力,驱动汽车座椅行业快速发展。
轻量化方面,轻量化是实现汽车节能减排的有效措施,一直是行业的发展方向,作为汽车重要组成的座椅不可能独善其身,同样面临减重的严峻压力。因此汽车座椅的轻量化在各个座椅厂商那里都如火如荼开展中,主要通过座椅骨架轻量化和整椅轻量化两个途径实现。2015年前后各龙头均已开始布局轻量化,如安道拓的“舒适壳体”座椅技术;李尔 EPP 发泡替代部分座垫金属骨架,改善舒适性的同时实现明显减重;第三代 Super Mini 调角器、 EVO 及 EVO 滑轨均可实现50%减重。目前座椅轻量化主要通过新材料和新工艺实现,轻量化材料主要选用高强度钢、镁铝合金和碳纤维,轻量化工艺主要包括热成型、辊压成型、激光焊接等。
智能化方面,随着汽车向“电动、智能、网联、共享”的新四化转型,智能座舱成为汽车空间塑造的核心载体,而汽车座椅扮演着重要角色。目前座椅智能化主要有三个发展方面:多场景应用(如麦格纳的可重构座椅,用户可以通过智能手机应用程序重构座椅,可重构模式包括车辆共享、长途旅行和自主共享移动)、智能控制(使座椅控制方式由传统的按钮控制方式转变为智能控制方式,如 APP 、手势控制、意图感知等)、智能监控(如 Brain Technologies 的智能汽车座椅系统能够智能监测健康状况、心率和呼吸频率以及温度)。各整车制造商也在逐步布局座椅智能化,如上汽大通MAXUS MIFA概念车提出了“自适应座椅”的概念,当车内的小孩子哭闹时所在的座椅能够启动保姆模式,通过舒缓的音乐和按摩来平缓孩子的情绪,帮助大人们省时、省力。
安全性方面,根据2021年艾媒数据中心的调研结果显示,用户购车最关注安全因素,而座椅安全装置可以在车辆正常行驶或碰撞时给车内人员提供更大的安全防护,如主动式头枕、安全带预警装置、防瞌睡振动马达、侧安全气囊等,座椅供应商或将进一步座椅安全产品。丰田纺织2020年推出一款IoT瞌睡抑制座椅系统,在车内配有专用摄像头与心率测量设备,可抓取驾驶员的面部特征、眼部信号、头部运动性与心率等信息,推断驾驶员的疲劳状态,如感知到驾驶员有睡意,座椅可根据不同程度发出震动、或播放音乐提神唤醒,保障乘员的安全。
舒适性方面,汽车座椅的舒适与否将直接影响消费者的驾车体验,随着消费者对座椅功能配置的关注,越来越多的车系开始添加如座椅电动调节、座椅加热、座椅通风、座椅按摩等功能。随着居民生活水平的提高,汽车消费偏好将逐步升级,中低端乘用车的功能性及舒适性将逐步提高,未来乘用车将朝着低端中配、中端高配的方向发展。
消费者的个性化需求的提升增强了其对功能座椅、个性化座椅乃至智能座椅的买单意愿。座椅作为驾驶空间的重要组成部分,易通过视觉、触觉等被消费者多维度感知,使消费升级主导产品力提升。根据美国汽车媒体AutoPacific的调研显示,人们最感兴趣的汽车功能前十项中与座椅相关的配置占到了四项,分别是座椅加热、座椅通风、座椅记忆和前排座椅电动调节。现阶段国产汽车如岚图FREE SUV、高合 X等均具备座椅通风、加热、按摩等功能。
自主品牌发力,功能性座椅加速渗透。相比于合资品牌,自主品牌将中高端车型标配的功能下探至普通车型。自主品牌发力高端化,座椅的外观、舒适度对消费者感知较为直观,直接影响品牌力。吉利星瑞车内座椅采用皮革+翻毛皮材质混搭包裹,功能方面支持主驾驶座椅电动调节,而长安UNI-V车内座椅采用仿皮面料包裹,功能方面相比吉利星瑞多出副驾驶座椅电动调节,驾驶位座椅加热/通风等。
2.5.4. 汽车座椅行业竞争格局
2021年中国汽车产销2608.2万辆和2627.5万辆,同比增长3.4%和3.8%,全国新能源汽车保有量达784万辆,占汽车总量的2.60%,与上年相比增长59.25%。其中,纯电动汽车保有量640万辆,占新能源汽车总量的81.63%。随着汽车产量和保有量的增加,我国对于汽车座椅的需求总量较大,据中研产业研究院估计2021年中国汽车座椅新增需求量将达2.31亿个,2022年汽车座椅新增需求量达2.4亿个;
随着汽车开始“新四化”转型,人车交互寻求新的突破,汽车座椅结合电动化与智能化,不断附加新功能,单车价值量不断提升。2018年前座椅单车价值量稳定在2500元左右,2018年后座椅单车价值量快速提升到3000元以上,2018-2020年增幅约23.15%。
考虑(1)未来各项座椅功能渗透率的加速增长(2)应用新材料/工艺实现座椅轻量化提升单车价值量(3)乘用车总量需求在供给改善背景下需求逐步释放,同时存量市场崛起,带动汽车座椅市场提升,智研咨询预测2025年汽车座椅市场总规模讲从2020年的773亿元增长至974亿元,市场规模仍有较大提升空间。
汽车座椅行业Tier 1集中度高,三大壁垒形成高集中度。汽车座椅行业龙头份额集中,此前一直由国际企业作为主导。美系、德系的汽车多采用安道拓、李尔等国际厂商的汽车座椅,丰田汽车多采用丰田纺织生产的汽车座椅,中国自主汽车品牌汽车选择自主品牌厂商的汽车座椅和合资厂商的汽车座椅,形成Tier1高度集中的行业竞争格局。2021年安道拓、李尔、丰田纺织和佛吉亚全球CR4为68%;国内延锋安道拓、李尔、佛吉亚三家约占60%,全球汽车座椅市场集中度较高,国产替代空间广阔。
汽车座椅是总成级别的零部件,是机电化一体设备,与整车进行配套的技术难度高,具备产业化生产能力多为世界主流的汽车零部件供应商。总体来看,技术、成本、响应速度三个因素造就了高行业壁垒。成本方面,座椅供应商采用模块/平台化生产、产业链纵向发展和产能转移的手段控制成本。响应速度方面,汽车座椅行业需与整车厂就近建厂,并相应扩建产能,提升自身响应速度和产品竞争力。技术方面,汽车座椅需要定制化生产,开发生产周期长,考验座椅供应商的研发能力,同时,汽车座椅的轻量化和智能化转型,对座椅供应商生产技术提出更高要求。
2.5.5. 汽车座椅发展趋势
行业获变革机遇,成本与响应速度优势赋予自主供应商崛起新机。成本方面,国内企业人力成本较低,建立了平台化生产方式,产业链垂直发展。海外龙头座椅供应商近年来经营情况恶化,佛吉亚、李尔等受疫情影响出现利润大幅下滑,甚至亏损,或将影响国际龙头企业投资逐步减少投资。
响应速度方面,智能电动汽车时代缩短换代周期,更快推出车型是车企新的竞争力,这也对零部件服务响应速度提出更高的要求。整车厂新造车平台及造车新势力更注重成本和效率,供应链更开放,将带来更多机遇。而在技术方面,国内自主供应商逐渐积累了丰富的研发经验和技术储备,并具备轻量化(座椅骨架增长点)等制造能力。
座椅零件Tier 2加速国产替代,国产配套从细分部件逐步渗透。汽车座椅供应链中,Tier 1向整车厂供应座椅总成系统,Tier 2向Tier 1提供座椅骨架、滑轨、调角器等零部件。Tier 1多为外合资企业,行业集中度高。Tier 2包括外合资及自主企业,头部自主企业凭借长期积累的技术实力和快速响应能力,有望加速替代外资与合资企业份额。汽车骨架有较高技术壁垒,国产细分龙头上海沿浦公司占据独特生态位,主要配套李尔、麦格纳等国际一线座椅总成厂商,间接配套国内外知名整车厂。
新势力供应链趋向于扁平化,车型迭代加速,对供应商快速响应及密切配合的需求空前提升,有望变革汽车座椅长期格局。新势力在智能化上堆料花费巨大,对成本更为敏感,自主供应链成本优势明显。E.g. 小鹏G3座椅选用浙江天成作为总成供应商之一。
3. 软硬件解耦推动整车利润中心由硬转软,软件定义汽车提升Tier0.5利润空间
3.1. 软件驱动价值链转型
以智能网联汽车为例,在软件驱动下,其产业链价值自上而下,可以分为纯软件层、基础软件层、工具软件、以及电子硬件堆栈。从价值链角度看,两端的应用及算法软件、软件密集型的电子硬件目前占据着较高的产业附加值,也是主机厂、零部件企业、科技公司争相布局的焦点。中间的基础软件是汽车走向软件驱动转型的重要前提,而且随着主机厂争取更多话语权、强化自身软件能力趋势的兴起,基础软件在产业链中的地位也将进一步得到提升。
转型中的关键:三类软件及其工具链供应商将在汽车产业向软件转型的过程中扮演关键角色。
操作系统软件
•意义:汽车厂商在智能网联领域战略布局的核心,新进入科技企业的布局重点,汽车电子电气架构在不同阶段对操作系统呈现出不同的需求。
•分类:根据内核类型的不同,可分为Unix家族、Windows家族、Linux家族(包括Android)、RTOS家族(包括QNX\Vxworks)等。不同操作系统因各自的优势被应用在不同的车载环境中。例如同属智能座舱域,车载信息娱乐系统(IVI)更注重消费者体验、应用生态的丰富性,往往采用Android系统。而仪表盘因其高安全性要求则以QNX为主。自动驾驶系统由于其更高的实时性、功能安全要求,主要采用RTOS,目前主流的有三种RT-Linux、QNX、VxWorks。
•主机厂转变:由于操作系统在产业链中地位的“下沉”,主机厂开始使用开源方式独立开发操作系统,不再依赖供应商,无需开放核心数据,自己掌握软件堆栈,通过OTA的方式修复问题或推送新的功能包。例如2019年大众宣布巨资投入VW.OS操作系统的研发,打造一个能够兼容多个底层操作系统的统一OS平台,实现不同域控制器、不同屏幕之间的智能交互。在此之前,特斯拉基于Linux开发出自有的实时操作系统(RTOS),可支持IVI系统和ADAS系统。
处于应用和操作系统之间的中间件软件
•定义:分布式中间件的核心是提供一个分布式计算和通信框架,对下屏蔽各类操作系统内核的差异,为上层应用开发者提供标准接口和协议。
•典例:Adaptive Autosar和ROS。
•潜力:预计智能汽车的软件系统将长期处于多种操作系统并存的局面,随着电子电气架构的快速演变、系统复杂性持续提升,连接硬件底层和应用层的中间件业务存在巨大发展空间。
虚拟机管理程序
•产生原因:源于电子电气架构在域集中阶段对软硬件隔离的需求,例如智能座舱域的一芯多屏多系统趋势。多屏融合背后的核心需求是降低成本(单个SOC上运行多个不同安全级别的操作系统对降本收效最大),由于每块屏幕对应不同的操作系统,因此在物理硬件上需要一个虚拟化平台以支持智能座舱域QNX、Android、Linux 等各操作系统的同步运行。汽车电子行业引入航电设备中的虚拟机管理概念,基于AUTOSAR标准之上提出了AUTOSAR Hypervior虚拟机,类似于一个运行在操作系统内核和物理硬件层之间的软件层,为操作系统提供虚拟硬件平台,使其具有硬件无关性,可以在多平台上移植。
•发展现状:目前达到车规级、且实现量产的装载虚拟机管理程序的产品包括黑莓公司的QNX Hypervisor,Wind River VxWorks,Green Hills INTEGRITY Muitivisor,Mentor Graphics Embedded Hypervisor以及2020年被松下汽车电子收购的OpenSynergy。
智能汽车车载软件架构分为系统软件层、功能软件层以及应用软件层。
1.系统软件层:车载操作系统(OS)的基础是系统软件层级,稳定的操作系统是一切功能实现的基础。操作系统可以为Application和Function提供了高效、稳定的环境支持,操作系统根据任务优先级来调度底层硬件资源(桥梁的作用,是车载智能化的核心功能)。
2.功能软件层:功能软件(Functional Software)包括自动驾驶的核心功能模块及相应中间件,利用公共功能模块,Developer可节省时间和资源,一心研发自动驾驶业务层面功能。
3.应用软件层:应用软件层(Application Software)包括智能汽车场景算法(自动停车、自动驾驶不同应用场景)、智能座舱功能(更好体现智能汽车给驾驶员体验)、海量数据(算法迭代优化)、高精地图(场景化渲染对比)等内容,是车载智能座舱以及自动驾驶方案体现各家技术差异化的核心。
3.2. 软硬件解耦趋势明朗,国内厂商已推出自研解决方案
3.2.1. 软硬件解耦趋势明朗,中间件是关键环节
分布式ECU架构下资源利用效率低、开发成本高,驱动软硬件解耦。具体而言,1)汽车软件模块化、平台化程度低,导致软件资源协作性差。分布式ECU控制器采用嵌入式系统,软硬件高度耦合,多以“黑盒模式”由供应商交付给主机厂,主机厂的ECU来自不同供应商,造成这些“黑盒”中底层软件的高重复性。当在软件与硬件高度耦合时,这些底层代码无法被复制和移植,造成ECU软件开发的大量重复和资源利用的低效。2)软硬件高度嵌套情况下,主机厂更新升级和定制化开发工作周期长、成本高。分布式软件架构是一种面向信号的架构,控制器间通过信号来传递信息,整个系统是封闭、静态的。若主机厂需要修改或增加某控制器的功能定义,同时该指令还须调用另一个控制器的功能时,就不得不把所有需要的控制器全部升级,大大延长开发周期、增加开发成本。
软硬件解耦趋势清晰:域集中趋势下,汽车软硬件架构变革可类比智能手机。从功能机到智能机,手机架构经历了从嵌入式软件到软硬件解耦、OTA升级的演进过程:智能手机经过解耦硬件和软件,成为了一个硬件平台,制造商可以在此基础上创建定制版本的操作系统,并通过OTA进行更新,开发者则可以在此基础上开发各种各样的应用程序。对汽车而言,在原先的分布式ECU架构中,软件只能是嵌入式,无法实现定制化;而随着整车电子电气架构向域集中式发展,硬件逐渐集中化,智能汽车将像智能手机一样,走向硬件为基础、更新软件的升级之路,软硬解耦已成明确趋势。
软硬件解耦趋势落实后,国内造车新势力、传统车企已推出“硬件预埋+OTA升级”新盈利模式。2016年10月起,特斯拉所有出厂车型都预埋了AutoPilot硬件,用户可以根据需求选择是否开启软件,最早启动“硬件预埋+OTA升级”模式,现已推出多个OTA收费升级包。国内造车新势力小鹏、蔚来也是该模式先行者之一,小鹏推出了价值2万元的XPILOT3.0软件包,蔚来则推出了NIO Pilot升级包,预装率均非常可观。宝马、吉利等传统车企,也逐步推出不同的OTA付费模式。目前,多个车型已具备整车OTA能力,截至2021年6月,31个汽车品牌已进行了约215次OTA升级。“硬件预埋+OTA升级”正成为解耦大背景下一种普遍可行的盈利模式,同样也印证软硬件解耦趋势落实。
中间件是座舱软件中底层操作系统与上层应用程序间的“通用语言”,是整车实现软硬件解耦的关键环节。好的中间件平台可以加速开发过程、降低复杂性,最终支持新车整个生命周期内的功能更新或增加。据华为《鲲鹏计算产业发展白皮书》预计,到2023年,全球中间件市场空间实现434亿美元,2019年至2023年5年复合增长率10.3%。中国中间件市场空间13.6亿美元,2019年至2023年5年复合增长率15.7%。
以AUTOSAR为代表的中间件解决方案已被许多车企和供应商应用。AUTOSAR是由全球主要汽车生产厂商、零部件供应商、软硬件和电子工业等企业(如宝马、博世、大陆、福特、丰田等)共同制定的汽车开放式系统架构标准,它利用中间件隔绝硬件更换的影响,实现软硬件解耦。2008年,宝马BMW 7系即实现AUTOSAR架构系统车型量产首发。近年,大众推出MEB平台,其中AP AUTOSAR是整车软件架构的关键元素。2021年,大疆推出的智能驾驶域控制器采用自研中间件,适配AUTOSAR标准等。
截至2020年5月,AUTOSAR一共拥有284个合作伙伴。其中,中国厂商有:长城、东风、一汽、上汽、吉利、蔚来等。AUTOSAR的9个核心成员(创始会员):宝马、博世、大陆、戴姆勒、福特、通用、PSA、丰田、大众。
3.2.2. AP AUTOSAR:适用于车辆智能化时代的SOA解决方案
汽车电子电器架构向域集中式演进的趋势下,整车软件架构由传统“面向信号”软件架构向SOA“面向服务”软件架构转型升级。AUTOSAR本质是一种软件设计的方法论,它为如何具体实现SOA的软件架构提供了标准化的服务设计和实现方式。AUTOSAR分为Classic AUTOSAR(CP)和Adaptive AUTOSAR(AP),AP是在CP的基础上发展而来。
相较于CP,AP AUTOSAR是一种SOA解决方案,更适用于智能车时代的域集中式架构:
1)主要性能方面:AP可运行于高算力芯片,满足域集中式架构需求。智能汽车时代,算力成为影响汽车性能的核心要素,集中式架构下,可将多个ECU收集的数据在同一域控制器中统一处理,域内主控芯片算力较强。相比于CP AUTOSAR,AP AUTOSAR的EU基于SOA架构可以更好的支持多核、多ECU、多SoCs并行处理,从而提供更强大的计算能力,更加安全;基于SOA架构式AP AUTORSAR中各个服务模块独立,可以独立加载,由IAM管理访问权限。Adaptive AUTOSAR服务不局限于部署ECU本地,可分布于车载网络中,使得系统模块更灵活部署,后期也可灵活独立更新;AP AUTOSAR可实现基于Ethernet等高通信带宽的总线通信,同时基于以太网的SUV通信,更易实现无线远程与连接,方便部署V-2-X应用。
2)通信方式方面:AP是面向服务的动态通信方式,满足SOA架构要求。AUTOSAR规定CP只能支持SOME/IP协议(SOME/IP是一种中间层协议,是实现SOA的面向服务通信的一种具体的技术实现方式),而AP可以运行SOME/IP,也支持HTTP协议,后续还会增加其他协议。这意味着,CP仅支持静态SOME/IP服务交互机制,而AP可以支持静态和动态SOME/IP服务交互机制。SOA的重要特征是以服务为核心、通过中间件来实现动态、可配置的高级别服务复用,CP AUTOSAR的整个通信链路仍是静态配置,并不是真正的面向服务的通信。
3)应用场景方面:AP AUTOSAR可满足智能车OTA需求。传统嵌入式ECU中的软件主要根据输入的电气信号和来自车载网络上其他ECU的输出信息来控制其输出的电气信号,它们在整个车辆寿命中往往不会发生明显变化,而智能车要求随着外部系统的不断发展或功能改进,车辆中的软件能够不断被更新。AUTOSAR经典平台(CP)标准满足了深度嵌入式ECU的需求,而智能ECU的需求无法满足。因此,AUTOSAR指定了另一个软件平台,即AUTOSAR自适应平台(AP)。AP主要提供高性能的计算和通信机制,并提供灵活的软件配置,例如支持OTA(无线更新软件)技术。
3.2.3. 国内厂商已推出自研AUTOSAR解决方案:NeuSAR
东软睿驰推出自研汽车基础软件平台产品-NeuSAR,兼容最新版AUTOSAR CP和AP平台标准。在支持面向传统的ECU开发的同时,还支持域控制器和面向下一代E/E架构的软件开发,最高可支持功能安全ASIL-D级,可提供完善的基础软件产品和开发工具链。
NeuSAR产品由cCore、aCore、中间件和工具链组成。其中cCore基于CP AUTOSAR标准开发,主要针对传统控制系统等实时性要求较高的汽车产品开发场景;aCore则基于AP AUTOSAR标准开发,面向自动驾驶等高性能计算需求,满足更加多变的通信模式、汽车互联、高度自动化和自动驾驶领域的应用。NeuSAR可适配不同指令集的软硬件平台并对上统一封装接口,并将开发各领域SOA化应用软件过程中,所须的基础运行环境和开发环境接口集中起来并实现标准化,预装在标准化域控里面,提供完善的配套SOA工具链等。
东软睿驰通过NeuSAR实现OTA远程软件升级。2021年在AUTOSAR中国用户组成员单位共同开发的车用计算机网络OTA 演示系统中,车用防火墙便是基于NeuSAR aCore基础软件开发的。
3.3. 软件定义汽车,利润中心由硬转软
3.3.1. 软件定义汽车,更多赋能推动价值量增加
软件定义汽车:软硬件解耦趋势下,软件能更新、能有更多赋能,价值量势必增加。“硬件预埋”浪潮下,汽车软件功能不断增加、OTA需求持续提升,这不仅带来汽车软件代码量的提升,更对软件性能提出更高要求。McKinsey预计,全球车载软件市场规模持续提升,2030年有望达到4690亿美元,2020-2030间实现7%的CAGR。Association for Computing Machinery数据显示,2000-2010年间,整车软件价值量与硬件价值量比值已从20%:80%提升到38%:62%,且操作系统和应用软件带来软硬件整体价值量提升。
随着软件定义汽车的深入,除中间件外,操作系统及虚拟机的重要性也进一步提升。汽车电子电气架构在不同阶段对操作系统就呈现出不同的需求。“域集中”阶段对操作系统的需求主要集中在两个层面:重开放、兼容和生态,以及重安全、实时和稳定;跨域融合以及中央计算平台阶段,将整合实时性、安全等级、性能等存在不同要求的域控制器,或将其合并到中央计算单元,则需要一个既能满足实时计算要求、又能兼顾性能的单一操作系统。虚拟机管理程序方面,电子电气架构在域集中阶段对软硬件隔离的需求,如智能座舱域的一芯多屏多系统趋势,助推了虚化技术的应用。
3.3.2. 整车商业模式变革:“Tier 0.5”供应商成关键生态位,吸引多方企业入局
软件定义汽车背景下,互联网科技企业、整车厂各有所缺。1)互联网厂商(百度、阿里、腾讯等)缺乏硬件开发能力及与车厂合作的经验。互联网厂商以其完善的应用生态和极强的底层系统开发能力为优势,加速布局智能车行业。互联网巨头在车载娱乐应用软件等软件生态上占据绝对优势,然而,对硬件集成开发的经验是它们所缺少的。2)整车厂:①造车新势力(小鹏、蔚来、华为等)硬件能力不足、难以将软件开发与传统车机制造融合。造车新势力软件研发能力相对较强,但缺乏汽车电子方面的积累、也不具备传统整车厂生产制造、供应商管理的能力,难以实现传统车机制造与软件开发之间的跨领域融合。②传统整车厂(宝马、大众、吉利等)软件开发能力不足。传统车企拥有成熟的汽车研发、生产、供应链体系,但软件开发能力不足,也没有互联网公司广泛的应用生态。
降低成本、缩短新车型开发周期等需求推动汽车“模块化”进程提速。汽车模块化平台是指以模块的方式设计组装汽车的各部分子系统,将汽车的各部分总成以模块的形式进行标准化设计和生产,最后再根据不同车型的定位进行“组装”。汽车模块化平台打破了传统汽车平台只针对一个级别车型的限制,降低研发和生产成本、缩短新车型开发周期等优点的同时,还有助于质量标准统一、提高产品整体实力。在2012年大众推出MQB模块化平台以来,国内、国际车企都纷纷发布了自己的模块化平台,覆盖多个级别、多种车型。随着新能源汽车产业高速发展,目前大部分企业已推出或计划推出电动车专属平台,汽车模块化进程提速。
整车商业模式变革催化新生态位“Tier 0.5供应商”成型。模块化背景下,整车零部件的关键领域可被分为动力模块、自动驾驶模块、智能座舱及智能网联模块。部分互联网厂商及造车新势力受限于硬件开发能力及整车制造经验不足,难以完成全模块的自研自制,倾向于将其外包给“Tier 0.5”供应商生产,以节省成本、迅速开拓市场。与传统Tier 1、Tier 2级供应商相比,“Tier 0.5”供应商生态地位更高,不再高度依附于上游需求,其To B属性减弱、平台性增强。传统供应商是特定OEM的零部件供应商;Tier 0.5供应商则是面向服务的系统方案解决商,其开发对象变为终端服务场景,提供的解决方案可以作为平台提供给任意OEM。
互联网企业、主机厂及供应商纷纷入局Tier 0.5,是“软件价值量提升”成为市场共识的重要佐证。Tier0.5这一全新供应商定位成为整车厂与上游之间的关键纽带,向上提供部分集成的软硬件,向下提出定制化需求。目前,1)具有软件研发优势的互联网企业和ICT企业已提前布局:华为与北汽合作的“极狐阿尔法S华为HI”车型搭载了华为全栈智能汽车解决方案(包括鸿蒙OS智能座舱系统、高阶自动驾驶ADS系统等),已于2021年开启预售。除互联网企业外,2)传统主机厂已加速向上游软件环节布局:大众汽车在2020年6月创建了全新的Car.Software软件部门,计划招聘软件相关人员近5000人,并宣布未来3-5年内在软件组织架构方面整体的投入70亿欧元;丰田是宣布将成立一家新控股子公司和两家运营子公司,专注于自动驾驶、操作系统及高清地图等软件业务的开发。
3.3.3. 智能座舱产业链:部分传统Tier1/2供应商具备Tier 0.5能力,竞争优势明显
我们认为Tier 0.5 合作模式形成后,整车行业将有以下发展趋势:1)To B的属性减弱,开发对象从传统汽车厂商变成具体的使用场景;2)行业对Tier 0.5厂商的顶层设计能力和集成能力要求提高,很多传统的零部件厂商不具备优势;3)Tier0.5厂商的产品平台性增强、可以结合客户的需求进行更改。上述发展趋势带来Tier0.5厂商所能提供的价值提高,再考虑到tier0.5这一生态位在新产业链中的关键性地位,Tier 0.5厂商整体议价能力提升,整车利润中心由硬转软。
智能座舱领域,Tier 0.5“座舱解决方案提供商”成产业链新宠,部分传统Tier1供应商竞争优势明显。智能座舱产业链中,上游零部件厂商需求向下延展,下游整车厂商需求向上延伸,纷纷抢夺Tier 0.5“座舱解决方案提供商”的位置,主要竞争厂商集中在传统整车厂、互联网公司与传统Tier 1级供应商。相较于其他二者,部分软硬件能力兼备的传统Tier 1供应商优势明显。相较于传统整车厂,他们具备提供专属操作系统的能力;相较于互联网公司/造车新势力,他们具备提供座舱域控制器解决方案的能力及与车厂合作的经验,且更容易获取核心基础数据。此外,传统系统集成商在适配域控制器芯片、电子元器件及操作系统等的软硬件集成开发能力优势显著,可满足未来智能座舱使用一颗域控制器,支持多个操作系统,以达到高度集成的要求。
Tier 2供应商亦有望站上产业链核心地位。原本处于Tier 2位置的算法企业、芯片企业、中间软件层供应商,通过强化软硬件协同开发能力,实现硬件资源、系统及功能软件的全面整合,并兼容产业链上下游的多元需求,可为Tier 1带来必要的软硬件支持,逐步从一个二级子供应商向一级、甚至tier 0.5跃升,随着智能网联发展站上产业链核心地位。国内一批软件密集型的电子硬件、半导体硬件厂商如东软集团、德赛西威等,兼备Tier1/2能力,有望在产业链中攫取更大的附加值和利润占比,有机会成为座舱领域Tier 0.5。
1)东软集团:与本田合作已形成Tier 0.5模式,软硬件能力及优质客源助力新模式推广
东软子公司东软睿驰与本田合作,已形成Tier0.5模式。2020年,Honda中国与东软睿驰合资成立新公司海纳新思(Hynex),Hynex是本田Honda Connect(智导互联)系统企划、开发、运营的主体,为多款本田品牌车提供智能网联和数据运营服务。2021年,本田发布第三代Honda Connect,这是Hynex成立后收获的首个成果,该系统可实现“AI智能助理”、“日常生活互联”、“远程操控”、“OTA在线升级”等功能,将开始在本田新车型上陆续搭载。
软件起家深耕智能座舱领域,优质客户网助力Tier 0.5模式持续推广。东软集团以软件起家,具备一定硬件能力,既可软硬一体售卖,也可单卖软件、与硬件厂商合作,销售模式多元。公司深耕智能座舱领域多年,已形成较为成熟的智能座舱整体架构方案。其拥有包括IVI车载信息娱乐系统、全液晶仪表、智能座舱域控制器、车联网模块、全球在线导航系统等在内的智能座舱系列产品。2020年内,东软新一代智能座舱产品应用于红旗、奇瑞等多款新上线车型。其全球在线导航系统完成日产、捷豹路虎等车厂的量产交付,并先后获得宝腾、长安、长城等车厂的全球量产项目定点,软硬件能力兼备、客户资源丰富优质助力Tier 0.5模式推广。
2)德赛西威:硬件起家、域控制器龙头,提前布局提升软件能力
提前布局提升软件能力,与一汽组建合资公司推进Tier 0.5落地。2018年,德赛西威软件工程师的数量已经占整个研发团队的67%,2019年达到70%,公司认同软件定义汽车趋势,提前布局提升软件能力。2020年,德赛西威与一汽投资、富奥公司三方合资设立新公司“富赛汽车电子”,探索tier 0.5模式落地。
强大硬件能力、全力布局智能座舱:推动公司向Tier 0.5转型。2021年9月,高工智能汽车研究院发布国产智能驾驶域控制器竞争力排名,德赛西威位列综合排名、量产规模双第一。2019年10月,公司成立智能座舱、智能驾驶和网联服务三大事业部,其中智能座舱事业部占了公司大概80%的份额。德赛西威2020年报显示,公司的多屏智能座舱产品已在广汽乘用车、长城、长安、理想等多家国内领先车企的车型上规模化配套量产,并持续获得核心客户新项目订单,融合座舱产品及座舱域控制器正步入规模化销售快速提升的新阶段。2020年,公司量产了基于Hypervisor架构的新一代智能座舱,该座舱域控制器采用了QNX®Hypervisor和QNX®Neutrino®实时操作系统(RTOS),搭载公司最新的AR导航功能,目前已正式应用于奇瑞瑞虎8Plus和捷图X90车型。公司自身对智能座舱领域的投入及强大硬件能力,辅以软硬件协同开发能力的强化,或将催化其生态位向Tier 0.5跃升。
4. 投资建议
5. 风险提示
汽车智能化、网联化发展不及预期:恶性自动驾驶交通事故打断车辆智能化提升进度;国内车联网基建速度不及预期。
市场竞争加剧风险:Tier0.5的市场缺口吸引了互联网及科技企业、传统主机厂、造车新势力、传统Tier1/2供应商等众多企业入局,对该生态位的竞争日趋激烈。
相关公司软硬件能力提升不及预期:向Tier 0.5转型的过程中需提升软硬件协同开发能力,若相关公司软硬件能力提升不及预期,或不能实现持续创新,将使相关公司市场竞争力下降、用户转化效率低,给经营业绩带来不利影响。
智能座舱渗透率不及预期,对相关产业拉动不及预期。
文中测算具有一定主观性,仅供参考。
注:文中报告节选自天风证券研究所已公开发布研究报告,具体报告内容及相关风险提示等详见完整版报告。
点击阅读全文: