![]()
随着苹果等巨头加速布局入场+终端硬件迭代发力+技术提升痛点解决+创新应用多点开花逐步起量+5G加速建设,看好XR(VR/AR/MR)行业迅速成长。
虚拟显示(XR)市场风起云涌,多家巨头将发布新产品,苹果预计2022年下半年入场。近期新XR产品包括1)混合现实MR: 苹果2022年预计将推出一款MR产品,为一体式设备,搭载眼球追踪系统,Micro OLED屏幕,可能使用体全息光栅波导技术。苹果在近眼显示、感知交互、硬件技术等皆有布局储备助用户得到更优产品体验。2)增强现实AR: Magic Leap预计2021下半年发布二代产品,预计尺寸小50%,重量轻20%,视场翻倍。Nreal太若科技将发售Nreal Light一体机设备,将使用户能够通过完全封闭的无线系统在环境中进行交互。3)虚拟现实VR:索尼或在2022年发布VR产品PSVR2。
虚拟显示产业链终端器件占比逾四成,迭代发力助力产业快速革新。包括摄像头、光学器件、微投影器件、传感器、AI芯片、3D Sensing等。摄像头是视觉感知的核心,用于动作捕捉,手势识别;光学器件是呈像的关键部件;微投影器件将虚拟物体叠加到真实环境显示;传感器相当于五官,实现人机交互;AI芯片是通信行业的根基,XR对计算过程时间有较高要求,需专门的AI芯片;3D Sensing由多个摄像头+深度传感器组成,是XR技术核心。
虚拟显示技术日渐成熟,痛点逐个击破助力用户体验升级。近眼显示技术突破:改善眩晕感、佩戴过重、视角度窄等问题,其中Micro-OLED 与衍射光波导为重点方向。微显示中Micro-OLED 以单晶硅为基底,可靠性高,轻量化,良率高。光学中衍射光波导有较高可加工性,成本可控。其中体全息光栅波导有更好成像效果,衍射效率高,视场角宽阔。渲染计算技术突破:改善用户沉浸度体验,云渲染、AI与注视点技术触发渲染计算 2.0。感知交互技术突破:沉浸感进一步提升,沉浸声场、手势眼动追踪、环境理解等技术共存互补,呈现相应比较优势。其中眼动追踪技术为终端新标配,应用场景多元,已成为SMI(苹果收购)、Hololens V2等代表性产品的技术方案。
虚拟显示行业创新应用落地渗透,大众消费和垂直行业中应用前景广阔,5G+云VR提供发展保障。包括文娱休闲(新型信息消费模式的新载体;约占比48%,其中游戏34%)、医疗健康(传统医学手段的有效补充;约15%)、工业生产(企业数字化转型的新动能;约14%)、商贸会展(后疫情时代的未来会展新常态;约12%)、地产营销(行业差异化竞争必由之路;约7%)、教育培训(被动接受转向自主,课堂体验升级;发展中)、智慧驾驶(AR导航开启未来驾驶新模式;发展中)、元宇宙(创造独立于现实世界的虚拟数字第二世界;发展中)等,产业发展正逢时。云VR降低终端硬件性能要求、5G高带宽低时延提升体验,两者协同助力产业快速普及。云VR有望降低终端成本、助力头显轻量、无线化,5G是云VR良好体验的保障, 5G商业化加速产业普及。
投资建议:
A股相关:水晶光电、领益智造、鹏鼎控股、歌尔股份、京东方A、欧菲光、全志科技、瑞芯微、国光电器等;建议关注:蓝特光学、蓝思科技、兆威机电、韦尔股份、联创电子、长盈精密等
建议关注台股相关:台积电、美律、鸿海、玉晶光、佳凌、GIS-KY等。
建议关注日股相关:Nidec、索尼等。
港股相关:舜宇光学科技;建议关注:瑞声科技、高伟电子等。
风险提示:
虚拟显示产业链条发展短板尚待补齐;生态协同雁阵尚待成型;供应链拆解及硬件预测等具有一定主观性。
![]()
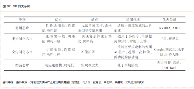
1. 虚拟显示产业风起云涌,多家巨头将发布新产品,苹果MR预计2022年下半年入场我们认为元宇宙的核心在于基于数字孪生、超级运算、人工智能、虚拟现实等科技手段,通过对现实世界的数字化,来加强人际交流和人机交互,提高虚拟现实体验和智能决策水平,最终实现数实结合、虚实结合。根据工信部的定义,虚拟(增强)现实(VirtualReality,VR/Augmented Reality, AR)指借助近眼显示、感知交互、渲染处理、网络传输和内容制作等新一代信息通信技术,构建身临其境与虚实融合沉浸体验所涉及的产品和服务。为防止混淆概念,本报告中的虚拟显示指XR(包括虚拟现实VR、增强现实AR、混合现实MR)。作为新一代信息技术融合创新的典型领域,虚拟显示在大众消费和垂直行业中应用前景广阔,关键技术日渐成熟,比之 2018-2020 年相对平缓的终端出货量,随着 Facebook Quest2、微软 Hololens2 等标杆 VR/AR 终端迭代发售以及电信运营商虚拟显示终端的发展推广,2021 年有望成为虚拟显示终端规模上量、显著增长的关键年份,产业发展正逢其时。从广义来看,虚拟现实(Virtual Reality,VR)包含增强现实(Augmented Reality,AR)。虚拟现实(VR)通过隔绝式音视频内容带来沉浸感体验; 增强现实(AR)强调虚拟信息与现实环境的“无缝”融合混合现实(Mixed Reality,MR)位于虚拟现实与增强现实之间,是将真实的物理世界与数字世界相融合的结果。混合现实是物理世界和数字世界的混合,开启了人、计算机与环境交互之间的联系。苹果2022年将推出一款混合现实MR产品N301,2025 年中期将发表 AR 眼镜N402,2030 年至 2040 年将发布 AR 隐形眼镜产品。N301具备VR、AR的混合功能;N421外形更接近墨镜,苹果认为大约可在10年内取代iPhone。1.1.苹果长期收购虚拟显示相关一级项目以及大量研发相关专利苹果长期收购虚拟显示相关一级项目以及大量研发相关专利,使用户可以得到更加成熟的产品体验。苹果习惯于把现有的,成熟的技术用在产品生态上。苹果近期虚拟显示相关专利及一级项目布局可见下表:4)AR 抬头显示导航(HUD)及其他导航相关专利细分技术领域来看,苹果在近眼显示、感知交互、硬件技术等皆有积极布局储备。收购Akonia Holographics研发光学技术:光学作为虚拟显示中的重要核心技术,是苹果一直以来专注研发的领域,苹果于2018年8月收购AR眼镜专用镜片的初创公司Akonia Holographics,来自贝尔实验室,研发体全息光波导元件。Akonia的HoloMirror技术为最终实现轻量级,宽视场和低成本消费者AR头显带来了新的可能性。技术:搭载眼球追踪系统;支持手部追踪;内置散热风扇;提供插入式处方镜片解决方案,方便近视用户物料清单(BOM):成本超过500美元;定价:The Information称,定价或高达3000美元1.3.增强现实AR:Magic Leap预计2021下半年发布二代产品2018 年,Magic Leap 发布增强现实AR 眼镜产品Magic Leap One。Magic Leap One拆解:下图从左到右:1. 堆叠层中的波导入射光栅; 2. “注入光学”; 3上. 偏振分束器 ;3下. LED光准直透镜; 4上. 来自OmniVision的LCOS微显示器; 4下. 补偿板; 5. 6个LED(双眼各三种颜色)。Magic Leap第二代预测:Magic Leap首席执行官佩姬·约翰逊(Peggy Johnson)表示第二代头显的形状参数会有大幅度的优化。其中,尺寸小50%,重量轻20%,而且视场翻倍。Magic Leap One重量316克。按照佩姬的说法,届时产品的重量则为252.8克。至预计第二代的水平视场值60度,垂直视场值40度,对角视场值72度。1.3.1.Magic Leap虚拟显示相关专利产出速度不断增长Magic Leap申请专利几乎都与AR 或VR 相关,并且随着时间的推移,专利产出的速度也在不断增长,2013 年以后的申请量都维持在40 项以上,并保持持续增长的趋势。光线投影专利:Magic Leap 能得到投资人如此的青睐,和他的核心技术密切相关。Magic Leap 拥有一种名为光线投影(Fiber Optic Projector)的核心技术,也正是基于该项技术,Magic Leap 才能够在小尺度器件上实现光场显示,达到Cinematic Reality(电影级现实)的效果。在MagicLeap 出现之前,主要的解决方案有微透镜阵列、光场立体镜等技术,但其设备的规模和复杂度非常高,并无法适用到穿戴式AR 设备上。Magic Leap 通过光纤扫描显示技术实现了小尺寸上的光场显示。光纤内窥镜专利:Magic Leap 其创始人创造性地将超高分辨率光纤内窥镜技术进行了反向应用。光线内窥镜的简单原理就是光纤束在一个1mm 直径管道内高速旋转,改变旋转的方向,然后进行图像扫描。Magic Leap 聪明地改变了光的方向,将高分辨的光纤扫描仪倒过来做一个高分辨率投影仪,就可以将需要的图像投射到用户的眼镜中。关于这个高分辨率光纤显示器,Magic Leap 在一件名称为“超高分辨率扫描光线显示器”的WO2014/113506A1 号专利中进行了描述(参见图1)。光线扫描显示(FSD)通过压电致动器震动光纤端部扫描成像,可以实现单个光纤的显示。并且为了获得更高的分辨率,专利公开了两种产生彩色、超高清晰度图像的通用配置,即多个扫描光线阵列和单一扫描多芯光纤,都是通过光纤二维阵列来实现高分辨率的显示。如下图所示,其通过一组光纤扫描显示器捆绑成阵列后产生光场,然后将投射图像通过波导折射后进入人眼(类似于Hololens 的方式),或者将上述阵列与眼镜架耦合,直接置于眼镜前方进行显示。Magic Leap 通过光纤扫描显示重现了光场,理论上可以实现真正的AR 显示,使用户无法分辨虚拟物体的真假。但也要注意到,由于要重建光场,并且需要对环境进行感知(用户自身的定位以及三维环境的重建),导致Magic Leap 设备的计算量会非常大,即便已经解决了光场显示和三维感知产品化中的种种问题,其计算设备的体积也很可能达不到随身携带的要求。显示技术专利:克服Google Glass 和其他头戴式显示设备由于聚散度和视觉调节不一致而导致的用户不适的问题。即传统的双目虚拟显示技术(如Oculus Rift或Hololens) 中的物体是没有虚实的,由于投射的物体近端和远端始终是清晰的,违背了人眼通过对焦感知深度的自然规律,容易导致头晕。1.4.增强现实AR: Nreal太若科技将发售一体机Nreal成立于2017年,将AR眼镜做得和普通眼镜一样大,在日韩销售,并成为国外运营商在消费者级AR赛道上的唯一合作伙伴。Nreal认为,将眼镜打造成100克左右、完全自研的显示模块,构建连接手机和AR眼镜生态圈的星云系统,与运营商深度合作,将AR眼镜销售到C端,也是大有可为的。Nreal对外宣布正在开发Nreal Light的“All-In-One(一体机版)”版本,该版本是一款无线缆、一体化的眼镜系统,旨在提高工作场所或定制企业的使用效率。这个尚未命名的版本是对Nreal Light产品类型的扩充,它将使用户能够通过完全封闭的无线系统在混合现实环境中进行交互。Nreal积极储备AR相关专利,提高图像对比度消除干扰光线影响。1.4.1.Nreal布局成像装置相关专利,提高图像对比度Nreal发明的AR成像装置,基本可以做到无干扰光线反射到人眼中,从而提高图像对比度以及减少干扰光线对AR设备成像的影响。装置中内置有偏振分光镜,当外界的干扰光线入射到偏振分光镜时,偏光膜可以将干扰光线滤除。现有的AR设备存在图像对比度低等缺陷:现有的AR设备由于使用普通分光镜,非常容易导致干扰光线大量进入人眼,以及外部射入的干扰光线严重干扰像源图像的对比度,使得图像内容混乱。为了提高AR装置的成像质量,Nreal在2018年2月12日申请了一项名为“AR成像装置和穿戴式AR设备”如上左图,为该专利中发明的AR成像装置的结构示意图,该AR成像装置,包括图像投射装置1、偏振分光镜5、波片组件6和曲面折半反射镜7。偏振分光镜、波片组件和曲面折半反射镜依次排列,共同组成偏振光路组件,偏振光路组件包括在水平方向上依次排列的偏振分光镜、波片组件和曲面折半反射镜。如上右图,为该专利中提供的偏振分光镜的结构示意图,可以看到,偏振分光镜倾斜设置,其包括分光镜基片51、偏光膜52和偏振分光膜53。偏光膜用于通过偏振态为第一方向的偏振光,吸收偏振态为第二方向的偏振光;偏振分光膜用于通过偏振态为第一方向的偏振光,反射偏振态为第二方向的偏振光。当外界的干扰光线入射到偏振分光镜中时,干扰光线会先通过偏光膜,其中第二方向的偏振光被吸收,多余的第一方向偏振光会穿过偏光膜和偏振分光膜,基本无干扰光线反射到人眼中,由此可以提升图像观看对比度以及减少对用户的干扰。1.5.虚拟现实VR:SONY预计2022年发布PSVR2显示屏:三星AMOLED拥有六角子像素矩阵,5.7英寸1080p OLED面板,与Rift和Vive不同,PSVR使用单个显示面板,这意味一个屏幕会被划分为两半的图像,可能会造成分辨率的损失。芯片: 搭载4K的SOC处理芯片;4枚256M的内存芯片;4G的SSD闪存芯片。预计2022年发布PSVR2,价格在499美金以下。1.5.1.SONY积极布局全身动捕、控制器、自动驾驶等多个虚拟显示专利全身动捕专利:通过整合多个追踪传感器的数据,系统可以计算出用户的身体姿态,从而实现全身追踪。名为“ Position tracking apparatus and method的发明主要描述了一种位置追踪装置和方法。专利描述了的位置追踪系统包括:由用户佩戴的多个追踪单元、用于识别所述多个追踪单元的追踪单元识别单元和用于根据所述多个追踪单元的位置来识别用户位置的位置识别单元,其中,所述多个追踪单元中的每一个发射可用于定位所述追踪单元的信号,并且其中所发射的信号包括识别所述发射追踪单元及其位置和/或方向的信息。简单来说,如图示,索尼希望直接将多个追踪传感器组件附接至人体各个部位,如肩膀,双手,手腕,双腿和腹部等等。PSVR控制器专利:或进一步确定了将用于取代PS Move的全新PS VR控制器的设计样式。名为“Input Device”的索尼专利最初在2020年3月提交,并在日前由于世界知识产权组织WIPO公布。根据专利图及相关信息,追踪系统不再是追踪Move控制器的单个球体,而是追踪布置在控制器的多个光源,而这将能提供更精确的位置和旋转数据。自动驾驶AR/VR专利提供沉浸式驾乘娱乐体验:名为“Display Control System And Method To Generate A Virtual Environment In A Vehicle”的专利介绍了一种在车辆中生成虚拟环境的显示控制系统。所述显示控制系统包括电子控制单元,所述电子控制单元配置为接收与要在车内显示介质中显示视频的对应输入。系统在车辆的当前行驶路线和与所选视频关联的行驶路线之间确定相关因子,根据所确定的相关因子来调整所选视频的一个或多个视频参数,然后控制所选视频在车内显示介质中的显示。1.6.虚拟显示市场主要玩家:脸书全球占比过半,我国Pico、大朋位列全球前五从全球市场来看,脸书的6DoF一体式VR头显Oculus Quest是行业迄今最成功的产品,全球占比过半,Oculus Quest 2仅在2020年Q4季度就卖出了约250万,大大超过以往的任何6DoF头显。排名第二的是索尼PlayStation VR。我国的Pico、大朋占比也在2020年位于世界第四、第五位。2020年大朋VR连续两季度中国区市场份额第一,在 PC头显、VR一体机、VR解决方案等各方面共同发力。2020年Q2、Q3,大朋VR分别以31%、32%的市场份额连续两季度蝉联第一,Q1、Q4则名列第二。2020年度, Pico 位居中国VR市场份额第一,其中Q4市场份额已达37.8%。在国内一体机市场,Q4份额更是高达57.8%。https://news.nweon.com/837162.虚拟显示产业链终端器件占比四成,助力产业技术快速革新从产业结构看,终端器件市场规模占比位居首位,2020 年规模占比逾四成。虚拟显示产业链条长,主要分为内容应用、终端器件(硬件)、渠道平台(服务)和内容生产(软件)。内容应用方面,聚焦文化娱乐、教育培训、工业生产、医疗健康、商贸创意等领域,呈现出 “ 显示+ ” 大众与行业应用融合创新的特点。文化娱乐以游戏、视频等强弱交互业务为主,在数量规模上占据主导,商贸创意可有效提升客流量与成交率,主要包括地产、电商、时尚等细分场景,工业生产与医疗健康应用早期局限于培训指导,目前开始逐渐向产品设计、生产制作或临床诊疗等更为核心的业务领域拓展;内容生产(软件)方面,主要涉及面向虚拟显示的操作系统、开发引擎、SDK、API 等开发环境/工具,以及全景相机、3D 扫描仪、光场采集设备等音视频采集系统;渠道平台方面,除互联网厂商主导的内容聚合与分发平台外,包含电信运营商发力的电信级云控网联平台,以及自助VR 终端机、线下体验店与主题乐园等线下渠道;终端/器件方面,主要分为终端外设及关键器件,其中终端外设包括以PC 式、一体式、手机伴侣与云化虚拟显示终端,以及手柄、全向跑步机等感知交互外设。2.1.核心器件为摄像头、光学器件、微投影器件、传感器、触觉设备、AI芯片等摄像头作为视觉感知的核心,在设备中主要用于动作捕捉,手势识别等信息输入。人类感受的信息80% 来源于视觉,目前人们对视觉的研究相对比较成熟。目前产品中用到的摄像头种类繁多,根据目数可将摄像头分为单目、双目和多目摄像头。根据光波可分为红外和可见光摄像头。RGBD 深度相机是近几年兴起的新技术,即在RGB 普通摄像头上添加一个深度测量功能。国外主要的摄像头供应商有Apple(苹果)、Intel(英特尔)、Microsoft(微软)、德国PMD、Stereo⁃labs,中国主要厂商有奥比中光、关东辰美、舜宇光学、联创电子,台湾大立光和玉晶光电等公司等。光学器件是硬件产品中负责呈像的关键部件,主要代表厂商有美国的Digilens、以色列的Lumus等,国内有水晶光电、耐德佳、苏大维格、灵犀微光、理鑫光学、珑景光电、道明光学、歌儿声学、舜宇光学等企业。微投影器件是光学式产品的核心,承担了将虚拟物体叠加到真实环境显示的功能,在XR 头盔、车载HUD等方面具有极大的应用价值。国外主要厂商有Magic Leap、Apple、TI(德州仪器)、3M、Avegant、Micron(美光)等,中国厂商主要有水晶光电、长江力伟等、Himax(台湾奇景光电)。触觉主要指人体表面的神经末梢感受到的温度、软硬度、纹理或压力等信息。目前对触觉的研究非常有限,在AR系统中主要是通过触觉和力觉传感器来实现。迄今为止,触觉传感材料、触觉信息获取、触觉图像识别等都已成为国内外科研团队的研究热点,很多新型的触觉传感器及触觉信号处理方法被研制出来。2017年,美国卡耐基-梅隆大学研发出一款结合视觉和触觉的新一代工业机器人“Baxter”,能够实现抓取动作,例如剥香蕉皮等。2018年4月,德国哈索·普拉特纳研究所(HPI)人机交互实验室研究人员通过HoloLens展示了一套适用于头显的可穿戴触觉技术的解决方案,该方案是通过使用电肌肉刺激设备(EMS)来完成的,设备小巧轻便,便于携带。该系统目前处于原型阶段,可在GitHub网站上体验。传感器相当于AR的五官,是实现人机交互的核心部件。目前各巨头在加紧发展终端设备的同时,也积极布局传感技术,例如Microsoft公司掌握了深度传感器Kinect;Apple 公司收购了深度传感器Prime Sense,并且在软件上收购了FaceShift 和Metaio,可配合Prime Sense 进行传感技术深度布局;索尼收购了比利时传感器技术公司Softkineticystems SA,拥有全世界最小带精细化手势识别功能的3D 深度摄像头;Google 公司收购了Lume⁃dyne Technologies,掌握了光学加速度计、惯性传感器等传感技术,此外谷歌的无人驾驶系统整合了声呐系统和雷达系统,将传感器应用发挥到了极致,此外,还有Magic Leap、TI、STMicro、InvenSense等。国内厂商有数码视讯、奥飞娱乐等。XR的实现涉及大量的计算,为避免眩晕和实现实时显示,其对计算过程时间有较高要求(一般不超过20 ms)。传统的CPU芯片无法放入大量的计算核心以实现大规模的并行计算,且性能不足以支持AR操作的流畅执行。因此,XR需要专门的人工智能(artificial intelligence,AI)芯片。AI芯片是整个通信行业的根基,性能更强、能耗更低、体积更小一直是AI芯片的努力方向。在AI 芯片领域,国外芯片巨头(前3 名为NVIDIA,Intel和NXP、英特尔和恩智浦)占据了大部分市场份额。而华为公司成中国大陆地区最强芯片厂商,国内代表厂商还有联发科、瑞芯微、寒武纪、地平线等从技术架构来看,AI 芯片分为通用性芯片(GPU)、半定制化芯片(FPGA)、全定制化芯片(ASIC)和类脑芯片4 大类。3D Sensing(摄像头模组+传感器模组):XR功能的技术核心3D Sensing是XR功能的技术核心,市场主流的硬件产品都需要搭载3DSensing。3D Sensing是由多个摄像头+深度传感器组成的,在色彩、分辨率、观测距离、抗干扰及夜视等方面优于2D摄像头,还可实时采集物体三维位置及尺寸信息。目前市场上有3种主流方案,按成熟度从高到低依次为:结构光、飞行时间(time of flight,TOF)和双目成像。3.虚拟显示技术日渐成熟,痛点逐个击破,用户体验升级3.1.虚拟显示核心技术持续攻坚, 有望取得重大突破1.近眼显示:Micro-OLED 与衍射光波导成为重点探索方向。2.渲染计算:云渲染、人工智能与注视点技术进一步优化渲染质量与效率间的平衡。3.感知交互:内向外追踪技术已全面成熟,手势追踪、眼动追踪、沉浸声场等技术使能自然化、情景化与智能化的技术发展方向。4.网络传输:云VR将逻辑计算与实时渲染放在云端,并通过5G网络与终端之间实现画面传输,为用户带来良好体验的同时,也降低了对终端的性能要求。3.2.近眼显示技术价值量可观:微显示+光学占VR价值量50%,AR 70%近眼显示技术突破:改善生理体验,眩晕感、佩戴过重、视角度窄问题取得重大突破屏幕:Micro OLED 实现更薄、更小、耗电更少的显示器,从而更适用于头戴式设备。用户痛点:可视角度(Field Of View, FOV )窄光学:衍射光波导通过光栅调整,实现扩瞳,提高FOV。用户痛点:辐辏调节冲突( Vergence Accommodation Conflict, VAC)引发眩晕感可变焦显示成为当前解决的重要技术,VAC是晕动症的众多诱发因素之一,容易造成用户产生恶心、头晕、眼睛疲劳等问。3.3.近眼显示技术-微显示:轻薄短小的Micro-OLED 成为终端的主流技术选择3.3.1.Micro-OLED 以单晶硅芯片为基底,增加可靠性,实现轻量化已具备量产能力的Micro OLED,已成为现阶段VR头显厂商设计高端VR设备时的首选显示技术。市面上的多数VR产品都采用LCD显示面板,VR头显设备都略显笨重。Micro OLED显示器以单晶硅芯片为基底,像素尺寸为传统显示器件的1/10,精细度远远高于传统器件, 其区别于常规利用非晶硅、微晶硅或低温多晶硅薄膜晶体管为背板的AMOLED器件。单晶硅芯片采用现有成熟的集成电路CMOS工艺,不但实现了显示屏像素的有源寻址矩阵,还在硅芯片上实现了如SRAM存储器、T-CON等多种功能的驱动控制电路,大大减少了器件的外部连线,增加了可靠性,实现了轻量化。从未来市场角度来看:2021年全球Micro OLED在中国产商推波助澜下开始放量,预计2021-2027年出货量实现CAGR 65.21% 的增长。3.3.2.Micro-OLED工艺制程:CMOS技术与OLED技术的紧密结合Micro OLED是CMOS技术与OLED技术的紧密结合,是无机半导体材料与有机半导体材料的高度融合。CMOS技术主要使用光刻工艺、CMP工艺等,湿法制成较多,而OLED技术则主要采用真空蒸镀技术工艺,以干法制程为主。两者皆专业且复杂,将两者集成于同一器件之中,对于工艺技术要求非常严苛。Micro OLED制造设备涉及微电子和光电子制造设备。其中阳极制造需要金属溅射成膜设备,阳极图案化则涉及晶圆清洗设备、光刻胶涂覆设备、曝光设备、显影去胶设备、烘烤等设备,这些均属半导体设备。OLED 制程段则需要 OLED 蒸镀设备、薄膜封装设备以及玻璃贴合封装设备等,这些设备集成为一套系统,在一系列真空和惰性气体气氛内完成。3.3.3.Micro-OLED器件结构:驱动背板+OLED显示前端组成器件结构: 如下图所示,Micro OLED显示器件以单晶硅作为衬底,在单晶硅衬底上采用标准的CMOS工艺制作显示驱动电路,以提供OLED显示所需的像素驱动部分、行列驱动部分以及其它所需的DAC转换等功能电路。在单晶硅衬底上接着制作OLED发光单元,由于硅片衬底不透明,需要制作顶发射OLED器件。首先在衬底上,制作高反射率的金属作为阳极,阳极电极具有较高的反射率可以实现较高的出光效率。接着制作空穴注入层、空穴传输层、发光层、电子传输层、电子注入层等有机半导体层,形成OLED主体发光单元。最后,为了实现光从顶部出射,需要制作半透明的金属层作为阴极。由于OLED器件怕水氧等破坏,在阴极上需要制作薄膜封装层,用于阻隔水氧,在封装层上,进一步贴合玻璃进行器件强度保护。3.3.4.Micro-OLED公司:我国视涯科技、京东方、梦显电子从事研发和中试目前全球从事硅基OLED 研发生产的厂商不多,其中美国eMagin 公司和法国MicroOLED 公司的产品主要应用于军事领域,能成熟量产的Micro-OLED 供应商只有索尼公司,在全球市场处于垄断地位。我国硅基OLED 产业化尚处于初级阶段。我国合肥视涯科技、京东方、昆山梦显电子等公司正在从事硅基OLED 研发和中试,其中京东方在2019 年实现了8 英寸硅基OLED生产线的量产,合肥视涯科技于2019 年11 月竣工投产12 英寸硅基OLED 显示项目,昆山梦显电子正在建设一条8 英寸硅基OLED 生产线。目前国内硅基OLED 的低温彩色滤光片工艺、薄膜封装工艺、硅基数字化驱动技术、核心装备等高性能微显技术和大规模量产技术等均处于初期阶段。3.4.近眼显示技术-光学:衍射光波导实现二维扩瞳,提高可视角度,实现轻量化在光学领域,作为下一代人机交互平台,虚拟显示呼唤以人为中心的光学架构,视觉质量、眼动框范围、体积重量、视场角、光学效率与量产成本间的权衡取舍、优化组合成为驱动技术创新的主要动因。现有的光学技术包括:棱镜、自由曲面、Pancake、BirdBath、光波导等。光波导:可以用来减轻头戴式设备的重量,在 AR 领域的技术发展前景明确应用:采用波导的头显主要包括:微软HoloLens,Maigc Leap One,DAQRI。硬件组件:衍射波导光学元件包括多层结构,每种颜色都有一层。由于在纳米级别难以对齐衍射RGB层,所以在制造中存在非常的废品率。Lumus专有的反射波导避免了多层生产工艺,令生产过程变得更加轻松。LCOS通常用作显示源,因为它非常紧凑并且提供准直光(波导技术的一项要求)。视场:与其他显示器相比,这种光学设计的视场非常小。在今天,40度视场是标准,而厂商正努力在不损害质量的情况下实现50度视场。图像质量:波导显示器的亮度在所有光学设计中排名第一,而且没有重影现象。今天大部分的显示器都是720P,但这种情况将很快发生改变。在CES 2018大会上,Lumus的显示器已经支持1080P和40度视场。形状尺寸:这项技术正越来越接近于眼镜形态,但AR头显需要搭载其他元件:显示源,摄像头和IMU,所以我们在近期内无法实现太阳眼镜般的外形尺寸。透镜透明度:不需要着色。如DAQRI头显所示,透镜非常清晰,可供室内使用。几何光波导短期难以商用。采用传统光学冷加工技术,连续多层半透半反镜面阵列镀膜、贴合、切割等复杂 多步工艺对产品良率提升提出较大挑战,量产成本难以降低。此外, 基于阵列光波导的二维扩瞳方案对加工工艺的挑战极大。衍射光波导理论上具有较高的可加工性,成本可控,批量生产难度显著低于阵列光波导,依循光学元件从毫米级到微纳级、从立体转向平面的技术趋势,采用平面的衍射光栅取代传统的光学结构。衍射光波导利用经过两次两个方向的扩瞳光栅或二维光栅以实现二维扩瞳,从而给以人为中心的光学设计与用户体验优化留有更大的容差空间。衍射光波导分类:表面浮雕光栅波导(Surface Relief Grating,SRG)及基于全息干涉技术制造的全息体光栅波导(Volumetric Holographic Grating,VHG)。3.4.1.衍射光波导分类1:表面浮雕光栅量产达到较好均一性能,但成本较高表面浮雕光栅(Surface Relief Grating,SRG)作为一种衍射光学器件,利用了光栅的衍射性质,可以实现投射或者反射光栅,实现波导上光线耦合入耦合出的功能,这样通过DOE器件实现耦合的波导微衍射波导。原理:表面浮雕光栅波导方案中通过使用亚波长尺度的表面浮雕光栅(Surface Relief Grating,SRG)代替传统的折反射元件(Refractive Optical Element,ROE)作为光波导中耦入、耦出和扩展区域的光学元件,从而实现对光束的调制。表面浮雕光栅指的是在表面产生的周期性变化结构,即在表面形成的各种具有周期性的凹槽。根据凹槽的轮廓、形状和倾角等结构参数的不同,常用的表面浮雕光栅可以分为一维光栅与二维光栅。一维光栅根据剖面形状划分为矩形光栅、梯形光栅、闪耀光栅和倾斜光栅等,二维光栅常用的结构有六边形分布的柱状光栅。3.4.2.衍射光波导分类2:体全息光栅具有更好的成像效果,未来前景可期除了浮雕光栅作为博导耦合器件之外,还有一种方案使使用全息光学元件作为博导耦合器件(Holographic Optical Element HOE),也称为体全息光栅(Volume Holographic Grating,VHG)。VHG与SRG在材料、制造两方面完全不同,但核心原理都是利用了光栅的衍射性质,将光束衍射进入波导传输。原理:体全息光栅波导方案采用体全息光栅(Volume Holographic Grating,VHG)作为衍射光波导中的耦入耦出元件。通过双光束全息曝光技术在介质中形成干涉条纹,从而可以获得折射率周期性变化的光栅结构。当介质的厚度远大于光波长时这种结构称为体全息光栅,在不同的应用场合,体全息光栅可以分为单层、多层、振幅型、位相型以及透射式与反射式等体全息光栅在理论上具有更好的成像效果,但是相对于表面浮雕光栅具有更高的衍射效率,它对入射光的波长与衍射角要求更高。它与表面浮雕光栅一样可以使用严格耦合波法计算不同结构的光栅对应的各级衍射效率,同时通过调节并优化光栅的周期等参数可以改变衍射效率,进而提高光学系统的成像质量。理论上在满足布拉格条件的情况下,体全息光栅的衍射效率可以达到100%。3.4.2.1.体全息光栅在满足布拉格条件下,衍射效率可以达到100%理论上在满足布拉格条件的情况下,体全息光栅的衍射效率可以达到100%。体全息光栅的微结构在体光栅的内部,所以其衍射主要是材料的体效应。当入射光满足布拉格条件时,体全息光栅会有极高的衍射效率,而如果偏离了布拉格条件,衍射效率则会迅速下降,这个特性使体全息光栅具有明显的角度和波长选择性。3.4.2.2.体全息光栅的制造,SONY、Dilgilens开发激光干涉曝光工艺以Sony 和DigiLens 为代表的公司开发了相关体全息光栅波导的加工工艺路线。体全息光栅波导的主要制备工艺是干涉曝光。通过使用激光激发的干涉图案附着在基底上的光敏折射材料,材料特性随着光强度分布的不同而变化,最后获得折射率周期性变化的结构。也可以利用飞秒激光脉冲对非光敏玻璃进行加工从而得到体全息光栅,但这种方法并不常用。体全息光栅波导的制备材料主要有卤化银、重铬酸盐明胶、光敏聚合物、全息高分子分散型液晶以及其他更奇特的材料。体全息图的记录过程大都相似,但是一般的曝光仅适用于小批量验证,而对于大批量生产则需要开发更经济的方案。3.4.2.3.DigiLens开发了新体全息光栅波导印刷工艺进一步提高生产效率工艺主要分成两个部分,分别是母模板的制作和波导的印刷。超高折射率全息光聚合物是这项工艺的一个核心,其主要成分为光聚合物和液晶。通过设计不同的体全息光栅波导可以获得不同的模板,然后将图案进行印刷,从而得到不同结构的体全息光栅波导。这种印刷技术的最大优点在于灵活性高,可以实现类似于数字化的模板信息编辑,这种方法适合于制作接触式复印和大幅面的模板。为了将全息图记录到反应性单体液晶混合材料上,首先通过调整计算机生成的衍射元件来设计图案,然后在高光强区域引发光聚合,形成聚合链,单体会扩散到这些明亮的区域并与聚合物链相互连接。液晶通过与单体的混合而扩散到强度较低的区域,使液晶饱和并沉淀出尺寸随着扩散过程的进行而增长的液滴。最后,当各个部分转移到预定位置时,用均匀的激光照射聚合物分散的液晶,使其完全包围液晶微滴,最终形成固体全息层。这种工艺可以应用于具有高透明度和极低雾度的波导中,并根据所需的衍射效率和带宽进行组合设计,以实现相应光学功能的集成。3.5.近眼现实技术-可变焦显示为解决辐辏调节冲突的关键VAC是晕动症的众多诱发因素之一,容易造成用户产生恶心、头晕、眼睛疲劳等问题,且一直是AR/VR显示领域的未解难题。可变焦显示成为当前解决辐辏调节冲突( Vergence Accommodation Conflict, VAC)的重要技术。继 2018 年脸书发布基于可变焦显示的第一代原型机 Half Dome 后,于 2020 年开始了第三代原型机实验室外场景环境下的集成验证,Half Dome 3 通过电子变焦取代了此前的移动式机械变焦,极大程度的优化了头显体积重量与系统可靠性,有望开启可变焦显示技术产业化的量产之路全息显示通过全息方式显示多个焦面,可作为未来解决辐辏调节冲突的技术路径。目前,由于光相位调制器(SLM)价格昂贵、全息图生成算法尚不完善、所须计算量大且难以实时完成等因素致使该技术短期内难以推广应用。3.6.渲染计算技术:云渲染、人工智能与注视点技术显著提升用户沉浸度虚拟显示渲染负载与 MTP 时延须提升十倍量级才可达到初级沉浸的入门体验。不同于影视工业中离线渲染技术对视觉保真度的极致追求,实时渲染主要用于无预定脚本的游戏等强交互应用,为保证渲染速度而在一定程度上对渲染画质做出权衡妥协。虚拟显示渲染领域的主要技术挑战在于面向传统游戏的上述权衡范式难以直接套用于虚拟显示应用,表现为相比游戏画面的主流渲染要求(如 FHD 分辨率所须每秒渲染六千万像素且不高于 150 毫秒的用户交互时延)。在智能云控与以人为本的创新架构下,云渲染、人工智能与注视点技术触发虚拟显示渲染计算 2.0 开启。在跨越了沉浸体验的初始门槛后,渲染质量与效率间的平衡优化成为时下驱动虚拟显示渲染技术新一轮发展的核心动因,即用户需求的持续进阶放大了渲染画质、速度、成本、带宽等多目标规划的求解难度。云渲染、人工智能与注视点技术触发虚拟现实渲染计算 2.0 开启。1)云渲染聚焦云网边端的协同渲染,将虚拟显示交互应用所须的渲染能力导入云端,有助于降低终端配置成本,帮助用户在移动头显平台获得媲美高价 PC 级的渲染质量。2)基于眼球追踪的注视点渲染技术,帮助实现用户体验分辨率不因渲染算力+显示像素数减少而降低,注视点渲染技术入选业界标配,基于眼球追踪的注视点渲染与注视点光学成为热点技术架构。3)人工智能为虚拟显示渲染质量与效能的倍增器与调和剂。人工智能加速高性能降噪处理,从而减少高保真图像渲染时间,针对多样化的应用场景与网络环境,人工智能有望成为渲染配置自优化的重要探索。硬件需求:AI芯片、CPU、GPU、MEMS等助力渲染技术发展。注视点技术入选业界标配,基于眼球追踪的注视点渲染与注视点光学成为热点技术架构。注视点渲染与注视点光学日益成为支撑上述目标的焦点性技术架构,业界对此积极布局,且两者具备潜在的结合空间。通过梳理各类注视点技术与相关量产终端可知,基于眼球追踪的可变注视点渲染与注视点光学已成为时下技术产业化的主攻方向,且后者对渲染算力及显示像素数要求较低。3.7.感知交互技术:眼动手势追踪、沉浸声场、环境理解等进一步提升沉浸感1)沉浸声场(听音辨位、空间混响、通感移觉)技术给予用户 “ 眼见为虚,耳听为实 ” 的沉浸体验,“ 风随柳转声皆绿 ” 的通感表达成为了虚拟显示视听关联性发展的特色方向。2)Inside-out 技术全面成熟,追踪定位技术进一步提升,将呈现集视觉相机、IMU 惯性器件、深度相机、事件相机等多传感融合的发展趋势。3)“ 手势追踪+ ”技术 将成为虚拟显示输入交互新模式,裸手带来更加的沉浸式体验,同时消减了用户对交互外设的配置操作与购买成本,无须考虑充电配对问题,且手势信息等身态语增强了虚拟显示体验的社交表现力,赋予了内容开发者更大的创作空间。4)眼动追踪技术使用户能够仅依靠眼神交流进行很多简单操纵,其利用图像采集设备获取人类眼球的运动信息,从而实现一系列的模拟、操纵功能。5)环境理解与 3D 重建提升交互和感知,三维重建就是根据单视图或者多视图的图像重建三维信息的过程,也就是相机的逆操作。眼动追踪方式:瞳孔——角膜反射法是当下普遍使用的眼动跟踪方法:确定人眼凝视位置和人眼相较头部运动的过程被称为眼动追踪,用于测量凝视点位置和眼睛运动的工具被称为眼动仪。4.市场步入高速增长期,政策频吹春风、应用百花齐放、5G+云VR提供发展保障4.1.全球终端出货量与市场规模步入高速发展期,AR与一体式成为首要增长点虚拟显示终端出货量稳步增长,AR 与一体式增速显著,不同终端形态间的融通性增强。受新冠疫情及宏观经济形势影响,据 IDC 统计 2020 年全球虚拟显示终端出货量约为 630 万台,VR、AR 终端出货量占比分别 90%、10%,预计 2024 年终端出货量超 7500 万台,其中 AR 占比升至 55%,2020-2024 五年期间虚拟显示出货量增速约为86%,其中VR、AR 增速分别为 56%、188%,预计 2023 年 AR 终端出货量有望超越 VR。比之 2018-2020 年相对平缓的终端出货量,随着 Facebook Quest2、微软 Hololens2 等标杆 VR/AR 终端迭代发售以及电信运营商虚拟显示终端的发展推广,2021 年有望成为虚拟显示终端规模上量、显著增长的关键年份,VR/AR 终端平均售价将从当前2500/9700 元人民币进一步下降。此外,华为 VR Glass 手机伴侣、Pico Neo 2 等一体式头显终端均可通过串流功能而不再受制于移动平台的功耗预算与渲染算力,跨终端形态的使用融通性显著提高,一体式终端出货量份额预计将从 2020 年 51%进一步升至 2024 年 64%。全球虚拟显示市场规模接近千亿,AR 与内容应用成为首要增长点。据 IDC 等机构统计,2020 年全球虚拟显示市场规模约为 900 亿元人民币,其中 VR 市场 620 亿元,AR 市场 280 亿元。预计 2020- 2024 五年期间全球虚拟显示产业规模年均增长率约为 54%,其中 VR 增速约 45%,AR 增速约 66%,2024 年两者份额均为 2400 亿元人民币。从产业结构看,终端器件市场规模占比位居首位,2020 年规模占比逾四成,随着传统行业数字化转型与信息消费升级等常态化,内容应用市场将快速发展,预计 2024 年市场规模超过 2800 亿元。长期来看,中国在未来可能会成为虚拟显示市场的主宰。根据Digi-Capital的报道,美国去年AR/VR收入超过中国,但从长远来看,中国市场前景广阔。IDC预计,2021年,中国的AR/VR支出规模将占到全球56%。从AR市场来看,中国可能赢得AR市场。AR的长期动态可能更像移动行业,数十亿的安装量是基于移动AR。如果苹果公司推出AR智能手机和智能眼镜,那么这个市场的设备数量可能会在5年内从几十万增长到几千万。新的用例和商业案例也在爆发。这就是中国的优势。从VR市场来看,以每个用户的角度来看,中国和西方比处于劣势。VR市场与广泛的视频游戏市场有许多共同之处。索尼的VR游戏主机和高端VR PC在美国更有市场。但是,中国消费者更倾向于移动VR。移动VR的ARPU(每用户平均收入)偏低。同时,与全球其他地区市场明显不同,中国市场AR/VR头显在B端的出货占比明显高于C端。K12、高教、职教以及各类培训场景中,VR头显和解决方案已经在发挥不可替代的作用:丰富教学手段,弥补场景缺失,规避不可控风险。各大厂商深耕教育市场脚步加快,制造业、医疗等垂直行业的应用也受到5G商用助力。2021年,AR/VR在细分垂直行业将快速渗透,预计落地B端的硬件头显将占到70%以上。4.3.政策频吹春风,国家部委及地方政府积极推动产业发展虚拟显示被列入“ 十三五 ” 信息化规划、互联网+等多项国家政策文件。国务院从十三五规划开始把虚拟显示视为构建现代信息技术和产业生态体系的重要新兴产业。比之 2016 年产业元年的概念热潮,此轮政策聚焦终端设备规模上量、优质内容制作聚合、行业应用落地实践、云控网联平台支撑推广、融合创新中心建设运营等更加切实的产业问题。相关政策如下图:4.4.创新应用百花齐放,开启互动视频、无界办公、智慧教育、沉浸会展等场景在应用领域,消费者领域是虚拟显示的主要支出领域,其中电子游戏占比最高。VR应用目前发展更加成熟,应用领域更加广泛,AR需要更多的技术储备和突破,未来将指数级发展,发展将会逐渐赶超VR。虚拟现实的高沉浸性、高可重复性、高定制化性、远程可控性等特点,有助于丰富教学和诊疗手段、降低治疗风险、提高设备利用率、促进高素质人才和医疗资源下沉。在教育培训领域,针对传统教学过程中部分课程内容难于记忆、难于实践、难于理解等现状问题,虚拟现实有助于提升教学质量与行业培训效果。电子游戏板块占比最大: STEAM VR 平台新增发展百万用户,成熟的受众群体以及玩家对于新技术的积极态度使得虚拟现实游戏成为文娱休闲领域的市场重点。虚拟显示作为新一代人机交互工具,可为开发设计、生产制造、营销销售、运营维护等人员连接起数字世界和现实世界,提升企业数字化转型过程中从多元数据获取洞察的能力与水平。依托虚拟显示技术, 大众可获得房屋翔实的三维复刻体验,并根据用户偏好即时生成未来家装效果预览,实现“ 线上身临其境有温度,线下未来之家可预见 ”。“云上会展”,以“云展示、云对接、云洽谈、云签约 ”实现远程多方协作,唤醒企业运营活力,有望成为后疫情时代的未来会展新常态。AR-HUD汽车抬头AR导航开启未来驾驶新模式,平视显示器HUD是“直观驾驶”概念的一部分,是解决干扰驾驶员注意力的最佳解决方案之一。AR使得HUD投射出来的信息与真实的驾驶环境融为一体。Metaverse元宇宙旨在创造独立于现实世界的虚拟数字第二世界,使用户能以数字身份自由生活。VR、AR、AI作为Metaverse的技术基础将迎来高速增长期。游戏作为Metaverse的最佳载体,随20年疫情推动线上活动加剧,Metaverse概念应用场景日渐丰富。随着VR产业链的逐步完善,VR对行业的赋能会展现出强大的飞轮效应。在所有应用中,如上图所示,电子游戏占比最高在34%,医疗健康、工业生产、商贸会展占比超过10%。4.4.1.虚拟显示+文娱休闲:游戏的市场占有率将持续领跑虚拟显示有助于围绕信息技术融合创新应用,打造信息消费升级版,培育中高端消费领域新增长点。在文娱休闲领域,针对传统文娱体验互动性有限、社交性不足、体验形式单一等现状问题,虚拟显示支持融合型、分享型和沉浸型数字内容与服务,游戏市场为虚拟显示最大市场,热门游戏销量破400万份。在 2020 至 2024 的 5 年预测期内,游戏的市场占有率将持续领跑。IDC预测,到2023年,中国消费领域VR游戏、AR游戏、VR视频的总支出规模将达到95.9亿美元,而全球市场是208亿美元。热门游戏Beat Saber,销量超过400万份,付费DLC的歌曲销量超过4000万份,预计营收达1.8亿美元。文娱休闲主要应用于商超、旅游、社交、游戏、剧集与活动直播等场景。智慧商业综合体汇集人流、物流、资金流和信息流,是推广信息化应用和培育新型信息消费模式的新载体和理想试验田。AR 实景导览与 VR 行前预览,丰富了景点的游览方式,营造沉浸式的互动体验。虚拟现实通过手势识别、虚拟化身、表情识别等更加个性化、更具表现力、日益丰富沉浸的互动形式,突破了传统线上社交的体验瓶颈,开启了网络社交 2.0。成熟的受众群体以及玩家对于新技术的积极态度使得虚拟现实游戏成为文娱休闲领域的市场重点。VR 巨幕影院、360 3D 视频等媒体形式突破屏幕尺寸和空间位置的限制,为用户提供影视作品、综艺节目、体育赛事、风景名胜等内容题材,并引入社交互动元素,给用户带来新的观赏体验。1)截至2021年2月,VR游戏《Beat Saber》已售出400万份,付费DLC歌曲销量为4000万首,预计营收1.8亿美元。目前该游戏开发商已被脸书收购。2)华为AR地图河图成为构建数字孪生世界的入口,融合3D高精地图能力,空间计算能力、强环境理解能力和超逼真的虚实融合渲染能力的技术平台,在端管云融合的5G架构下,将提供地球级虚实融合世界的构建与服务能力。该技术平台通过空间计算连接了用户、空间与数据,给华为移动终端用户带来全新的交互模式与颠覆性视觉体验。4.4.2.虚拟显示赋能工业价值链:智能化升级需求高涨,AR占比更高工业+虚拟显示实现工业产品设计-制造-测试-维护的智能化和一体化,指将虚拟显示应用于工业生产的需求分析、总体 设计、工艺优化、生产制造、测试实验、使用维护等环节,制造业智能化升级需求是工业和虚拟显示融合发展的根本驱动。虚拟显示技术体系逐步完 善,推动工业+虚拟现实的快速发展。工业+虚拟现实的应用场景正在不断演进,主要包括产 品设计、运维巡检、远程协作、操作培训和数字孪生等方面。产业高速增长,AR占比更高,类别均匀分布。预计2023年AR/VR工业领域市场规模将达到33.6亿美元,其中AR市场28.5亿美元。预计2018-2023年全球AR/VR工业领域应用市场规模将保持83.5%的高速复合年均增长率,AR占据主体地位且增速更为显著。从工业类别来看,当前AR工业应用中制造、建筑、汽车、能源占比较为平均,各为18%左右。当前,制造业智能化已经成为国家间抢占战略制高点、国内产业转型升级、经济发展的重要引擎。作为助力工业4.0发展的技术支柱之一,虚拟显示被应用于工业生产的需求分析、总体设计、工艺优化、生产制造、测试实验、使用维护等环节,实现工业产品设计-制造-测试-维护的智能化和一体化。4.4.3.虚拟显示赋能智慧出行:汽车抬头AR导航开启未来驾驶新模式平视显示器HUD是“直观驾驶”概念的一部分,是解决干扰驾驶员注意力的最佳解决方案之一。相关信息会投射到驾驶员视野范围内的挡风玻璃上,从而防止驾驶员的注意力离开道路,在自动驾驶时代也可作为车联网的显示载体。HUD技术其他辅助驾驶功能包括车速、导航系统、道路方向、燃油指示、车辆之间距离、车辆警告信息和其他与司机相关信息。AR-HUD就是利用了AR的成像技术,在我们看到的真实世界中覆盖上数字图像,使得HUD投射出来的信息与真实的驾驶环境融为一体。AR-HUD原理: 如幻灯片投影,由一个模组提供光源(可以理解为一个投影仪),光源发出图像,通过反射镜反射到投影镜上,再由投影镜反射到挡风玻璃上,从而在挡风玻璃的前方产生一个虚像,在驾驶员的位置上,人眼能够观察到这个虚像。AR-HUD相较于传统HUD优势大:显示的范围更大,投影面积更大,投影距离更远,对比度/亮度更高,同时可以融合ADAS信息,投影显示的信息更加丰富、多彩,提升驾驶体验。水晶光电正与多家整车厂合作开发HUD,积极推动产品量产上市, 2021年3月产品已通过红旗汽车的认证并小批量出货。4.4.4.虚拟显示+教育培训:教学模式由被动接受向自主,课堂体验升级虚拟显示有助于提升教学质量与行业培训效果。在教育培训领域,针对传统教学过程中部分课程内容难于记忆、难于实践、难于理解等现状问题。Edgar Dale 的“ 学习尖塔 ” 理论认为,学生对于学习情境的参与度越高,记忆就越牢固,借助体验习得的知识经验效率远高于传统教学培训方式(文字符号、录音广播、静态图片等)虚拟显示可帮助学生提高参与度和知识留存率。传统的教学方式往往都是被动式学习,而增强现实、虚拟显示和游戏化能让学生通过图形模拟获得身临其境的感觉并交互,达到主动式、体验式学习效果。1)更加沉浸式的教育;(2)更具交互性的教育;(3)更有想象力的教育。4.4.5.虚拟显示助力商贸会展、医疗健康、地产营销行业智慧化发展2020 年新冠疫情对千行百业带来巨大冲击,生产停滞致使供应链断裂,供需双方亟待重新接续。在这一背景下,国家大力倡导 “ 云上会展 ” ,以 “ 云展示、云对接、云洽谈、云签约 ”实现远程多方协作,唤醒企业运营活力。虚拟显示医疗应用市场规模正逐年扩大,预计2022年将达到17亿美元。虚拟显示的医疗领域应用设计手术模拟、技能培训、手术辅助、心理治疗等多个领域。在地产营销领域,针对线上看房难以直观清晰了解房屋全貌及诸多细节、远程看房缺乏实时互动体验等现状问题,依托虚拟显示技术, 大众可获得房屋翔实的三维复刻体验,并根据用户偏好即时生成未来·家装效果预览,实现“线上身临其境有温度,线下未来之家可预见”。4.4.6.虚拟显示+元宇宙:创造独立于现实世界的虚拟数字第二世界Metaverse元宇宙旨在创造独立于现实世界的虚拟数字第二世界,使用户能以数字身份自由生活。其核心在于永续性、实时性、无准入限制(多终端)、经济功能(拥有自有闭环经济体)、可连接性(通过终端连接现实世界)、可创造性(PGC&UGC)。游戏作为Metaverse的最佳载体,随20年疫情推动线上活动加剧,Metaverse概念应用场景日渐丰富,如知名歌手TravisScott于《堡垒之夜》中举办虚拟演唱会,伯克利大学于《Minecraft》中举办毕业典礼等。国内游戏厂商积极推进Metaverse概念项目,如腾讯天美拟打造对标《头号玩家》次世代游戏,网易《蛋仔派对》及莉莉丝《末日余晖》注重社交元素,米哈游和瑞金医院合作投资脑科学研究等。与元宇宙并行的数字孪生概念即针对物理实体在虚拟世界中1:1重建一个“数字孪生体”,20年腾讯云提出CityBase体现城市规模的数字孪生。腾讯首席执行官马化腾曾在《三观》提出腾讯将迈入全真互联网时代,发力全真互联网及数字孪生。VR、AR、AI作为Metaverse的技术基础将迎来高速增长期。随着VR产业链的逐步完善,VR对行业的赋能会展现出强大的飞轮效应。初期将落实于以游戏为代表的娱乐板块,长期随进度成熟将应用于不限于AEC(建筑、工程、施工)、制造、电信、基础设施和汽车的多元化产业。AI行业作为Metaverse及虚拟显示的底层支持,在算法及画面等多个层面赋能产业发展。除腾讯外,其他厂商布局包括Facebook开启VR社交平台horizon与其硬件Oculus达成协同效应,英伟达推出Metaverse概念创作平台Ominiverse,国内有字节跳动投资“国产Roblox”代码乾坤,国产VR眼镜厂商pico将于5月发布高品质新品。4.5.云VR+5G提供发展保障:云VR降低性能要求、5G高带宽低时延提升体验5G+云VR,未来应用内容百花齐放可期:5G时代,VR应用是排名第一的5G应用场景,5G大带宽,低延迟的特点能在VR应用中得到完整的体现;而云VR,又是5G时代VR应用场景落地的途径。在5G云VR场景中,运算可以向边缘、云端迁移,从而使得终端的设计变得更加简单与高性价比,从而推动VR走向主流;在运营商支持下,大量的潜在VR用户将极大的激发VR内容开发商的热情,VR内容百花齐放或可期。相比较2G向3G的迁移,3G向4G的迁移主要是由技术驱;而4G向5G的迁移,更多是来自于场景化的驱动。而VR恰恰提供了一个5G落地的极佳应用场景。云VR作为5G时代VR应用场景落地,走向大普及的方式,势必将给人们的生活带来翻天复地的变化。现存拥有成本高、内容不够丰富、移动性受限等用户痛点阻碍产业发展,5G+云VR结合解决现存难题。5G大带宽,低延迟的特点能在VR应用中得到完整的体现。 5G网络切片可根据不同业务场景对网络的需求提供特定的网络能力且相互隔离,以保证网络质量。用户痛点:终端硬件拥有成本高,内容不够丰富,设备使用率低,移动性受限1)降低硬件投资成本,云VR以云端虚拟机代替本地主机,在云端上实时运行任务,使VR游戏从本地高配置硬件中解放出来。2)兼具轻量化和低成本化优势,便于商业推广;可实现终端无绳化以便于更多类型终端接入3)可实现多屏融合、多屏分享以及网络化多人互动VR等功能,大幅提升用户体验4.5.1.云VR有望降低终端成本、助力头显轻量、无线化虚拟显示的云化(Cloud VR)是将云计算、云渲染的理念及技术引入到 VR 业务应用中,借助高速稳定的网络,将云端的显示输出和声音输出等经过编码压缩后传输到用户的终端设备,实现 VR 业务内容上云、渲染上云。云渲染降低了终端硬件性能要求,兼具轻量化和低成本化优势,便于商业推广;可实现终端无绳化以便于更多类型终端接入,同时还可实现多屏融合、多屏分享以及网络化多人互动VR等功能,大幅提升用户体验;可将产业中的VR内容聚合起来,变离线为在线,使内容快速分发到消费者和垂直行业,并有利于保护VR内容版权。各厂商进场云VR,运营商助力推进云VR渗透。从具体厂商来看,提供云VR解决方案的有:华为、视博云、兰亭数字等,其中视博云提供从平台底层所需的VR云、VR流化、VR终端时延优化、VR同屏分享等基础技术,掌握云VR应用及云VR视频两大类,兰亭数字则提供的CloudVR技术服务包含了完整的“云” 架构,包含:运营层、能力层、终端侧;华为发布云5G Cloud VR服务,包含Cloud VR开发套件、华为云Cloud VR连接服务和Cloud VR开发者社区,助力云VR开发。此外,运营商也不断参与云VR建设,拓展5G下业绩点。目前四大基础电信运营商全国云 VR 用户已超过 1000 万。4.5.2.相较于本地VR,云VR成本低、轻量化,但体验指标受到更高的挑战成本与性能是两个相互矛盾且影响本地VR发展的因素。云VR大大降低了对头显设备的性能要求,有效降低头显设备成本,也将促进头显设备向轻量化发展,助力VR加速普及。云VR将内容存储及图像渲染迁移至云端,VR头显设备只需具备解码、呈现及网络接入的能力。云VR交互感与流畅性受网络影响,实现难度增大,挑战度高。4.5.3.大带宽、高可靠及低时延的5G网络是云VR良好体验的保障, 加速产业普及清晰度、流畅性及交互感是影响VR体验的三大因素。云VR交互感与流畅性受网络影响,实现难度增大,挑战度高。在交互方面,云VR引入了编解码及传输时延,导致整体时延增加,要实现MTP<20ms,挑战度高。在流畅性方面,网络传输会带来画面卡顿的风险,要有高可靠低时延的网络做保障,挑战度高。1)5G网络切片可根据不同业务场景对网络的需求提供特定的网络能力且相互隔离,以保证网络质量。5G网络可为云VR定制大带宽与低时延的网络,以保证云VR用户的良好体验。2) 5G MEC可根据云VR用户接入的位置进行边缘节点寻址,实现终端到边缘节点的路径最优,从而降低传输时延,以保证云VR用户的良好体验。3) 5G基于流的QoS机制,能为云VR用户提供更好的业务体验。5G网络的建设速度直接影响云VR的发展。在国家政策的大力推动下,工信部已在2019年6月发放了5G牌照,也意味着我国提前进入5G商用阶段。5G网络建设速度之快为云VR的发展提供了保障。相较于PC VR,云VR终端成本至少降低2000元,有效降低了用户使用门槛,有利于VR的加速普及:1)PC VR能为用户带来良好的体验,但是PC要配置高性能的GPU, CPU及8GB以上的RAM,导致用户使用成本高。2)基于手机的轻量级VR与一体机VR虽然成本低,但性能也低,无法满足用户良好的体验需求。云VR将逻辑计算与实时渲染放在云端,并通过5G网络与终端之间实现画面传输,为用户带来良好体验的同时,也降低了对终端的性能要求。A股相关:水晶光电、领益智造、鹏鼎控股、歌尔股份、京东方A、欧菲光、全志科技、瑞芯微、国光电器等;建议关注:蓝特光学、蓝思科技、兆威机电、韦尔股份、联创电子、长盈精密等建议关注台股相关:台积电、美律、鸿海、玉晶光、佳凌、GIS-KY等。港股相关:舜宇光学科技;建议关注:瑞声科技、高伟电子等。内容方面, 现阶段业内缺少常态化的内容制作基地,从业者对虚拟显示内容设计编排与开发制作经验尚在摸索积累,内容制作成本较高,鲜见令人耳目一新的内容体验。终端方面,价格门槛、体积形态、视觉质量、端云协同等问题成为影响虚拟显示终端发展的重要因素,且绝大多数高性能 VR/AR 头显处理器芯片主要由高通等国外企业主导。虚拟显示较长的产业链条与交织融合的创新体系驱动企业由单纯的上下游供应关系向生态协同升级,脸书、微软等标杆企业对虚拟显示领域持续大规模投入,探索界定未来发展路径,众多中小企业基于共同的发展蓝图架构,针对特定领域进行研发创新与产品化工作,部分实现了发展方向、资源能力的生态协同。相比之下,我国虚拟显示生态圈存在各自为战、小而散的现状问题,协同化的产业雁阵尚待成。注:文中报告节选自天风证券研究所已公开发布研究报告,具体报告内容及相关风险提示等详见完整版报告。
证券研究报告《电子行业深度研究:虚拟显示第二春,电子创新新战场》
对外发布时间:2021年5月17日
报告发布机构:天风证券股份有限公司
本报告分析师:潘暕 SAC编号 S1110517070005
电子行业深度研究:虚拟显示第二春,电子创新新战场