1. 硅基OLED:下一代微显示技术
1.1. 硅基OLED:最适用于近眼显示行业的微显示技术
OLED按驱动方式的不同可以分为被动式驱动OLED(PMOLED)和主动式驱动OLED (AMOLED)。与普通的以非晶硅、微晶硅、多晶硅或氧化物薄膜晶体管为驱动背板的AMOLED显示器件相比,单晶硅背板具有更高的载流子迁移率。(《硅基OLED微显示技术的优势与发展现状》张积梅等)
OLED按屏幕大小可以分为大尺寸、中小尺寸和微型显示器;按照基板的不同可以划分为玻璃基板、硅基板、柔性基本等。由于PPI的差异,微型尺寸的OLED显示器一般使用硅基板,而中小尺寸、大尺寸OLED通常选用玻璃基板或柔性基板。
硅基 OLED 微型显示器是结合 CMOS 工艺和 OLED 技术,以单晶硅作为有源驱动背板而制 作的主动式有机发光二极管显示器件。单晶硅芯片采用成熟的集成电路 CMOS 工艺,并结 合了 OLED 快速响应、大视角、低功耗等突出优点,不但实现显示屏像素的有源寻址矩阵, 还实现了如 SRAM 存储器、T-CON 等多种功能的驱动控制电路,减少了器件的外部连线, 增加了可靠性,实现了轻量化,像素尺寸为传统显示器件的 1/10,精细度高于传统器件。
硅基 OLED 器件结构包括驱动背板和 OLED 器件两个部分。驱动背板应用标准的 CMOS 工 艺制作,形成硅基 OLED 微显需要的像素电路、行列驱动电路以及其他的功能电路。在 CMOS 电路的顶层金属中通常制作高反射的金属,作为 OLED 器件的阳极。OLED 器件部分通常包 括空穴注入层、空穴传输层、发光层、电子传输层、电子注入层、半透明的顶电极。在顶 电极上制作薄膜封装层,用于阻隔水氧,接着旋涂透明贴合胶层,贴合玻璃进行器件强度保护。
硅基 OLED 驱动芯片架构。SVGA059 驱动芯片采用标准 CMOS 工艺设计,驱动背板包括像 素电路、行列驱动电路、D/A 转换器、三路电源模块、I2C 接口、温度传感器等。芯片中 同时集成了温度传感模块,实现芯片在高低温下的精确调节,提高芯片显示的稳定性。
硅基 OLED 是主动式有机发光显示 AMOLED 的一个重要分支。与 AMOLED 显示技术相比, 硅基 OLED 显示技术具有以下一些突出特点:1)基底芯片采用成熟的集成电路工艺,制 造良率大大高于 LTPS 技术。2)采用单晶硅,迁移率高、性能稳定,寿命高。3)200mm ×200mm 的 OLED 蒸镀封装设备就可满足制造要求,不像 AMOLED 需要追求高世代产线。4)硅基 OLED 微显示器体积小,其提供的近眼显示效果可以与 AMOLED 显示器相媲美。(《硅基 OLED 微显示技术的优势与发展现状》张积梅)
硅基 OLED 技术优势。硅基 OLED 集电子技术、光学技术、材料技术、半导体技术等于一 体,除具有 OLED 自发光、响应速度快、工作温度范围宽、全固态等特点外,还具有体积 小、重量轻、功耗低、PPI 高等特点,主要用于近眼式显示系统,是近眼式显示系统的核 心器件。
OLED 微型显示器产业与半导体产业的特性很相似,具有资本密集、技术密集,材料成本占总成本比例高,产品技术水准更新快和人才密集等特点。硅基 OLED 行业的具体特点如下:
欧美国家公司较早进入市场,国内奥雷德与国外 eMagin 等公司形成分庭抗礼的产业 格局,国内企业大有可为。目前全球从事开发、生产 OLED 微显示器的厂商并不多, 主要集中在欧美国家,包括美国 eMagin 公司、英国 Micro Emissive Displays(MED)公 司、德国 Fraunhofer IPMS 研究机构、法国 MicroOLED 公司、日本索尼以及中国云南 北方奥雷德。
行业壁垒高。硅基 OLED 行业属于资本密集型的产业,材料成本占总成本比例高,进 入门槛高。硅基 OLED 是集成电路和新型显示两种技术的结合,其中集成电路制程占 据了器件成本的 70%到 80%。
产品技术水准更新快。随着近年来硅基 OLED 微型显示器市场关注度越发提高,市场 参与者数量快速增加,各厂商研发投入大幅攀升,产品快速迭代更新,朝着低电压、 高亮度、高分辨率、低功耗、高集成性及低成本方向发展。
对人才的需求强烈。该行业为典型的人才密集型行业,行业内公司的发展很大程度上
依赖于技术专业人才。随着 OLED 微型显示器行业的快速发展,业内人才需求增大,
人才竞争日益激烈,能否维持技术人员队伍的稳定并不断吸引优秀人才的加入是公司
能否在业内保持技术领先优势的关键。
1.2. 第三代显示技术,技术更迭驱动行业发展
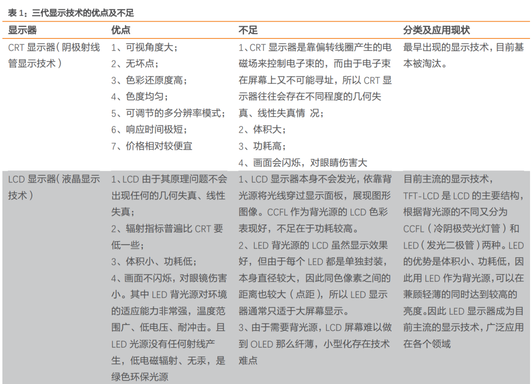
需求推动技术更迭。显示技术从最传统的 CRT(阴极射线管)技术,到 LCD(液晶显示) 技术,随着消费者对显示器可视角度、图像显示质量和节能环保的要求越来越高,已经不 满足于 CRT、LCD 技术,而 OLED(有机发光二极管)由于其具有视野角度宽、轻薄、对 比度高、显示色彩丰富、响应速度快、功耗低以及抗震性能好等优点,备受人们关注。
OLED 被称为是继 CRT、LCD 之后的第三代显示技术。与 CRT、LCD 显示器相比,OLED 微型显示器具有自发光、功耗低、抗震性强、耐低温、超轻薄、响应速度快等优势,因此 呈现出逐步替代的趋势
硅基微型显示器可分为自发光型、透射型和反射性三类。硅基微型显示器有两个明显特征:一是显示器以制作有 CMOS 驱动电路的单晶硅芯片为基底,二是显示器的外观尺寸非常小, 以致要借助一些光学放大系统才能看到所显的图像信息。
自发光型器件因为附有一层能电致发光的(荧光)薄膜,故不依赖外光源而发光。与自发光显 示相反的是,透射型和反射型属于调制光显示模式,都要利用外光源。通常调制光显示器比自 发光显示器功耗低,且易于小型化, 另外可运用成熟的平面光刻技术来规划显示空间,从而 提高图像分辨率。调制光显示能大批量生产的特性还有利于降低成本。
目前微显示技术主要包括高温多晶硅液晶显示技术(HTPS-LCD)、硅基反射式液晶显示技 术(LCOS)、硅基 OLED 显示技术(Micro OLED)和硅基 LED 显示技术(Micro LED)等。HTPS-LCD、LCOS 等为被动式显示技术,存在体积大、光路复杂等问题。Micro LED 显示 技术成熟度较低,需要进一步解决 LED 微型化和与驱动背板组装等问题,目前还没有实现 工程化应用。
硅基 OLED 显示技术是一种新兴的显示技术。相比于 LCD 显示屏,OLED 微显示技术具有 不少优点。1)低功耗,比 LCD 功耗小 20%,电池重量可以更轻。2)工作温度宽,不需要加 热和冷却就可以工作在-46℃~+70℃的温度范围内。3)高对比度,LCD 对比度为 60:1,OLED 微显示器的对比度可以达到 10000:1。4)响应速度快,OLED 像素更新所需时间小于 1μs, 而 LCD 的更新时间通常为 10~15ms,相差了 1000 到 1500 倍。
根据市场研究机构 MarketsandMarketsTM的研究报告,OLED 微型显示器市场规模增长最为 迅速,年均复合增长率达到 41.14%,预计 2024 年将实现 1566.3 百万美元的市场规模,并 最终超过 LCD 与 LCoS 成为微型显示器应用最为广泛的技术类型。未来的 MicroOLED 显示 器将达到 4k x 4K 的分辨率,亮度超过 5000cd/m2,大批量生产价格约为今天的 15%。
1.3.硅基 OLED 产业链分析
硅基 OLED 产业链包含上游原材料,中游 OLED 面板制造以及下游 OLED 应用等环节。上 游包括硅基板、驱动 IC、光胶显影材料、金属材料、有机材料、彩色过滤层材料、封装材 料、生产设备等主要环节,为中游 OLED 微显示器厂商提供原材料和设备。中游厂商制造 显示面板后,其产品可应用于头戴显示产品、智能穿戴产品、工业仪表、医疗仪表等下游 应用产品中。
上游原材料主要系硅基板、有机材料等,属于半导体产业链上游,具有技术密集型特点。整个硅基 OLED 产业链中,韩国占据产业链的高端,控制了大部分的核心设备和工艺,日 本紧随其后。国内的硅基 OLED 产业的主要问题在上游,即设备和原材料。设备方面,国 内没有能供应硅基 OLED 生产的核心高精度设备;原材料方面,国内精细化工等基础工业 落后,不能配备关键材料,如有机材料和彩色过滤层材料。
中游 OLED 微型显示器领域中,奥雷德在国际竞争中扭转了显示面板长期落后于欧美日等 国家和地区的不利局面,形成了与 eMagin、Micro OLED 分庭抗礼的产业格局,在当前美 国等发达国家对我国实行严格技术封锁的情况下,有效增强了国防装备的研发能力,维护 了我国的国防安全。
硅基 OLED 产品对应的下游客户主要包括工业测温、测距手持设备制造商;穿戴式视频终 端设备制造商;相机制造商;高端医疗器械、工业器械制造商等。硅基 OLED 微型显示器 应用范围宽广,未来将逐步取代 LCD 显示,技术成熟时,还可以取代大型显示屏的应用领域。
2.军用转民用,AR/VR打开成长空间,巨头加速布局
2.1.国家战略性新兴产业,军用转民用,释放需求增长空间
政策红利不断释放,国家引导OLED行业发展。随着人类步入信息社会,信息量飞速增加,各种信息频繁交换,作为视觉信息与人眼沟通的桥梁——各种显示设施和显示设备正得到前所未有的发展,已经成为电子信息工业的一大支柱产业。OLED行业是国家重点支持的战略性新兴产业,国家制定了一系列政策推动产业加速创新发展。
硅基 OLED 微显示行业处于早期发展阶段,军用领域是相关产品在早期发展阶段的切入点。硅基 OLED 显示器产品应用主要包括瞄准观察系统(如轻武器系统用瞄具、手持观察类仪 器、装甲车辆炮长镜等)、头盔系统(如单兵作战头盔等)和模拟训练系统(如模拟训练 头盔等),是国防现代化、信息化建设的重要组成部分。
硅基 OLED 应用场景从军用逐渐转向民用。硅基 OLED 具备制造良率较高、性能稳定、寿 命较长、体积小、低功耗等特性,进而促进其成为头盔显示器、立体显示镜以及眼镜式显 示器等可穿戴显示的主要方案。其能够为便携式计算机、无线互联网浏览器、便携式 DVD、 游戏平台及可穿戴式计算机等一共信息产品提供高画质的视频显示,在 R/AR、工业安防、 医疗等高分辨率近眼显示领域都能有广泛的应用,逐渐成为新型显示行业的角力点。
预计 2023 年硅基 OLED 市场规模有望达 900 亿美元。硅基 OLED 随着下游应用的兴起将 迎来需求增长,应用层面的需求将刺激上游制造行业的高景气,预计整个 OLED 行业未来 会迎来高增长。赛迪智库预测,2023 年,VR/AR 头显市场将增长到 6860 万台,我们预测 到 2023 年硅基 OLED 市场规模有望达 900 亿美元。
2.2 军用:军队装备信息化加速推进,传统军事应用领域需求稳定
军队装备信息化转型加速推进。《中国的军事战略》要求发展先进武器装备,加快武器装备更新换代,构建适应信息化战争和履行使命要求的武器装备体系。2019年《新时代的中国国防》提出新时代中国国防和军队建设的战略目标是,到2020年基本实现机械化,信息化建设取得重大进展,战略能力有大的提升。
OLED被广泛应用于军事领域。OLED为全固态发光,抗震性好,工作温度范围宽,能够承受其他显示器无法工作的恶劣环境,如具有较大的加速度、高寒或强烈震动环境等,因此可以被用于战车、坦克、飞机等作战平台以及各类驾驶员、士兵的头盔显示器等。
OLED微型显示器在军事用途的领域主要包括瞄准、观察系统;头盔系统和模拟训练系统三个部分。其中在瞄准、观察系统是主要的军事用途,每套红外热成像仪、枪支和火炮瞄准系统需要1-2个OLED微型显示器;军队实现数字化装备是未来发展趋势,头盔系统作为数字化士兵必要的信息装备,其市场规模有望快速提升;OLED微型显示器的另一军事用途是模拟训练,可取代目前应用较多的大屏幕模拟训练系统。
国防费支出稳步增长。2012年至2018年,我国国防费增长至11069.70亿元,其中装备费占比稳步提升,已超40%,主要原因为我国加大武器装备建设投入淘汰更新部分落后装备,升级改造部分老旧装备,研发采购航空母舰、作战飞机、导弹、主战坦克等新式武器装备,稳步提高武器装备现代化水平。2019年我国中央本级国防支出预算同比增速7.5%,总量达1.19万亿元,将重点支持国防和军队改革,全面推进国防和军队现代化、信息化建设。
军事用途将成为微型显示器市场规模增长最为迅速的领域。根据 MarketsandMarkets TM 的 研究报告,2018 2024 年,军事用途将成为微型显示器市场规模增长最为迅速的领域,年 均复合增长率达到 37.42%,预计 2024 年将实现 546.8 百万美元的市场规模。
奥雷德攻克技术难关,维护我国国防安全。军事装备属于专业市场产品,具有定制化、高标准的特点,对于我们维护国防安全具有重要意义,因此组建实力雄厚的研发团队尤为重要。奥雷德在国家“千人计划”专家的带领下,从无到有培养了一支高素质OLED科研人才队伍,于2009年实现产品的点亮,于2010年实现产品的批量生产和销售,有效维护我国国防安全。
2.3 民用:5G商用落地,VR/AR产业前景广阔
沉浸式体验需求旺盛,新一轮科技革命蓄势待发。全景式的视、触、听、嗅觉交互体验,能将人类带入“时空穿梭”和“虚拟世界”的时代,引起用户的兴趣和热情。随着5G和AI技术的不断进步,越来越多的穿戴显示产品将会变得更具吸引力。以虚拟现实和增强现实为代表的新一轮科技和产业革命蓄势待发,虚拟经济与实体经济的结合,将给人们的生产方式和生活方式带来较大变化。
显示屏幕是VR/AR头显的核心元器件之一,硅基OLED给AR/VR注入新生命。硅基OLED显示作为半导体和OLED结合的一种新型显示技术,具有高分辨率、低功耗、体积小、重量轻等优势,将是VR/AR等下一代智能穿戴显示的主要方案。
头戴显示器(HMD)将成为微型显示器市场规模增长的主要动力。微型显示器主要应用头戴显示器(HMD)、平行显示系统(HUD)、电子取景器(EVF)、投影仪等用途,其中头戴显示器(HMD)、平行显示系统(HUD)是微型显示器应用产品中增长最为迅速的领域。头戴显示器可以通过光学系统放大微型显示器上的图像,进行视觉成像,实现虚拟现实(VR)、增强现实(AR)等不同效果。
预计2023年AR/VR头显设备出货量达6860万台。据IDC数据,2019年Q1全球VR/AR头显设备出货量达130万台,同比增长27.2%,其中VR头戴式显示器占整个出货量的96.6%。Oculus、HTC、微软、小鸟看看、大朋、创维、华为陆续发布了新头显设备。受益于头显产品的迭代加速、内容平台的进一步完善以及行业端用户需求的快速增长,预计2023年全年AR/VR头显设备出货量将达到6860万台,连续六年复合增长率为142.02%。
(1)虚拟现实(VR)方面
VR行业集中度高,三大品牌引领行业发展。2018年全球VR出货量(不包括移动VR)为465万台,从市场占有率数据可以看出,行业集中度较高,前三名品牌Sony、Oculus和HTC分别占43%、19%和13%的市场份额,大品牌公司引领行业发展。
目前,虚拟现实应用可分为行业应用和大众应用,行业应用主要分为B2B、B2C。B2B:零售、房地产、医疗健康、工业制造;B2C:电视游戏、赛事直播、视频娱乐、通讯及社交,虚拟现实应用正在加速向生产与生活领域渗透,“VR/AR+”的时代业已开启。
VR行业应用场景打开,从教育、医疗向车载、直播领域渗透。
教育:19年1月,强生在全球部署50多个面向外科医生和护士的VR培训项目;同年2月巴西VR公司 Beenoculus与高通和Pico等公司合作,提供了硬件和软件解决方案,以及内容制作服务,加速VR英语培训教育。
健康医疗:19年3月,北京航空航天大学沙河校区正式挂牌VR心理实验室,提供VR 心 理康复训练,同时还计划研发更多用于心理咨询的VR应用场景;中国移动携手华为公司助力中国人民解放军总医院,成功完成了全国首例基于5G的远程人体手术——帕金森病"脑起搏器"植入手术。
车载娱乐:19年1月,奥迪展示全新沉浸式车载娱乐技术,乘客在佩戴VR眼镜后,车辆会根据路况实时匹配逼真的电竞类影片效果反馈给乘客;同月巴士公司FlixBus与Inflight VR、Pico合作推出VR服务,为部分路途较长的班次配备VR头显Pico Goblin2 ,内容供应方为西班牙 VR 解决方案公司Inflight VR;同年2月2月,Pico与西班牙航空公司Iberia Airlines合作,帮助Iberia提供基于Pico VR头显的空中娱乐。
现场直播:19年1月,中央广播电视总台在新闻频道《我要看春晚》直播特别节目中实现了VR内容在电视端和移动端同步播出;同年3月,借助联通5G网络,央视首次在人民大会堂北大厅的“部长通道”进行5G+VR直播。
VR工具实用性显现:
应用工具:19年1月福特员工利用VR工具Gravity Sketch设计未来的车型,GravitySketch已登陆一系列的应用平台,支持Oculus Rift,HTC Vive和WMR头显,2月,美国3D设计公司Mindesk,为其已集成AD软件的VR平台Mindesk推出Unreal引擎的集成支持,Mindesk可在VR中实时3D建模。
开发工具:19年3月,Oculus宣布VR移动机制开源工具VR Tunnelling Pro(VRTP)开始支持Unreal 4;VRTP可以帮助VR开发者将一系列的舒适移动机制集成至应用程序之中;同时,发布内容创作开源工具VRTK 4.0 beta版本。
(2)增强现实(AR)方面
增强现实技术是一种将虚拟信息与真实世界巧妙融合的技术,广泛运用了多媒体、三维建模、实时跟踪及注册、智能交互、传感等多种技术手段,将计算机生成的文字、图像、三维模型、音乐、视频等虚拟信息模拟仿真后,应用到真实世界中,两种信息互为补充,从而实现对真实世界的“增强”。
按照产品形态分类,AR可分为一体式、分体式AR眼镜和AR BOX,主要侧重于低功耗、全天可佩戴和外观轻便。主要厂商有Google、Microsoft(Hololens)、Epson、Vuzix、Magic Leap等。AR关键技术主要有近眼现实、感知交互、处理计算和网络传输。
各巨头加速布局AR产业。2019年5月谷歌发布Google glass EE2,同年11月微软发布了它的AR眼镜产品Hollens2,各巨头纷纷入场AR市场。以苹果为例,目前App Store已经有超过3000款AR app,苹果顶级分析师郭明錤发表的新研究报告称,苹果的AR(增强现实)眼镜最早将于2022年发布。据此,判断苹果AR设备的推出产生示范带动效应,助力其他品牌跟进推动AR行业发展。
相较于DMD和LCOS,硅基OLED更具应用前景。在VR/AR领域,全球范围内主流的VR/AR显示有DMD、LCOS和Micro OLED三种。DMD由于价格高、功耗高等问题,目前主要用于投影领域。LCOS的VR/AR头盔如果使用时间过长,会因为画面响应速度慢和分辨率不足导致纱窗效应而造成头晕的问题。而硅基OLED微显示器的像素密度可达5000ppi,可以削弱纱窗效应,从这样的优势来看,硅基OLED在VR/AR领域的应用具有前景。
(3)5G商用落地
5G落地,AR/VR迎来垂直发展。和4G时代相比,5G将推动内容、数据和终端等领域的全面升级,AR、VR、可穿戴设备等领域将迎来“垂直”发展,新型显示开始呈现多元化齐头并进,促进产业不断升级。硅基OLED显示作为半导体和OLED结合的一种新型显示技术,将是VR/AR等下一代智能穿戴显示的主要方案。随着5G和AI技术的不断进步,越来越多的穿戴显示产品将会变得更具吸引力。
5G突破4G痛点。VR/AR是5G首批落地场景之一,5G相比于4G有着高通讯速率、超低延迟、高连接密度等特点,其网络环境上有助于VR/AR渗透和普及,具体看1)5G网络最高传输速度可达10Gb/s,有利于8K以上超高清内容的传输和实时播放;2)边缘云有助于减少数据的传输和反馈时间,同时5G下延迟<10ms,有助于降低使用VR/AR设备的眩晕感。随着5G进程稳步推进,预计2020年试商用背景下VR/AR加速普及。
5G协助突破VR/AR行业发展痛点。制约VR/AR行业发展的最大痛点在于其对高速率、低延时、高宽带的要求,5G时代的到来将解决制约VR/AR行业发展的最大问题,帮助VR/AR实现了“云”的飞跃。5G商用加速万物互联时代的到来,其低延时、高速率的特点将解决VR/AR延迟和眩晕感等体验问题;同时,搭配云还将改善渲染、设备性能、硬件成本、无线化等问题,垂直横向拓宽应用场景。
面对较大市场“蛋糕”诱惑,引发巨头企业纷纷入局,破局新型显示产业新发展。AR、VR、可穿戴设备等较大的市场应用正为硅基OLED产业带来重大发展潜力。抢占发展快车道,不断突破技术创新,该领域在不久的将来可能会引发更激烈的竞争。
3. 欧美日技术布局早,国内生态优势显著将后来居上
3.1. 欧美日具有领先优势,eMagin稳居美国鳌头
欧美日国家较早进入市场,具有领先优势。目前全球从事开发、生产OLED微显示器的厂商并不多,主要集中在欧美日国家,包括美国eMagin公司、英国Micro Emissive Displays(MED)公司、德国Fraunhofer IPMS研究机构、法国Micro OLED公司、日本索尼以及中国云南北方奥雷德。
eMagin最为全球最大的OLED微显示领域厂商稳占鳌头的主要原因系:
eMagin入行早,在行业内具有技术优势。eMagin在2000年便推出微型显示器和头戴式耳机,是全球首家进入OLED微显示领域的厂商,也是目前为止推出产品最多、规模最大、技术最为先进的一家厂商。经过多年的技术研发和更迭,eMagin的产品具有低功耗、高对比度、色彩鲜艳、外形小巧和温度范围广等优点,在市场上极具竞争力。
l eMagin具有丰富的经验和较大的市场空间。eMagin是美国唯一的OLED微显示器制造商,可以用精湛的技术和丰富的经验为全球军事、商业和消费市场提供微显示器和虚拟成像技术提供解决方案,全球的消费市场需求较为旺盛。
l 与原始设备制造商(OEM)良好的合作关系。公司将大量微型显示器出售给OEM,由OEM将公司产品结合开发成在军事和商业市场上开发和销售改良的电子产品。
l 产品应用领域丰富。在商用领域,产品的主要驱动力是消费者对于更为小巧、实惠的产品需求的增长,公司产品集中在AR/VR、手机、游戏机配件等。在军用领域,产品的主要驱动力在于对分辨率和亮度的要求,公司产品集中在头盔、手持显示镜和护目镜等。
eMagin以美国为主要市场,积极推进军用领域拓展。2019年eMagin的营收中,美国市场占比53%,同时远销亚洲和欧洲。公司2018年引入直接图案化技术,能更好地满足军事所需高亮度微型显示器需求,产品广泛应用于头盔和是手持式显示器等军事用途,2019年军事用途和商业用途的收入占比和高达77%。
eMagin产品收入稳增,合同收入略减。公司产品收入从2018的2330万美元增长到2019年的2460万美元,同比增长5%,主要原因系客户需求以及出货量的增长。同时,合同收入从2018年290万美元减少至2019年的210万美元,减少27%,主要原因系2018年年初完成几份商业和美国政府的研发合同。合同毛利率取决于内部第三方成本和外部第三方成本的混合,2019年合约收入毛利减少主要是由于合同收入减少。
高平电子是微型OLED行业内一大重要企业,技术覆盖面广。高平电子于1984年在特拉华州注册成立,主要收入来源是军事和工业应用的显示器组件的销售,待售组件包括微型透射式有源矩阵液晶显示器(AMLCD),硅反射液晶(LCOS)显示器,有机发光二极管(OLED)显示器等。
高平电子稳步推进多应用领域拓展,营收较为稳定。公司产品应用领域较为广泛,2019年营收结构中军事、工业和消费总占比高达68.51%。公司与多个硅代工厂建立了密切的关系,以期实现量产并以可扩展的商业模式来覆盖整个OLED微显示器产业,公司2019年营收高达2951.9万美元,同比增速为20.66%。
高平电子在行业内具有如下优势:(1)在小尺寸领域具有高分辨率、低功耗等技术优势;(2)产品涉及范围广,正在开发新型号OLED显示器;(3)与多个硅代工厂建立密切联系,合作完成生产过程;(4)显示器配套服务完善。
3.2 奥雷德为国内领军企业,国内企业生态优势显著将后来居上
国内硅基OLED企业正在不断壮大,奥雷德为国内领军企业。奥雷德是全球继美国eMagin公司之后第二家,也是目前国内唯一的一家具备批量生产多规格型号主动式OLED微型显示器的企业。公司基于0.18µm硅基CMOS驱动技术,结合高效顶部发光技术和多层薄膜密封技术,成功开发了多种规格型号的800×600(SVGA)和1280×1024(SXGA)分辨率主动式OLED微型显示器。
奥雷德在微型显示器领域扭转了显示面板长期落后于欧美日等国家和地区的不利局面,形成了与eMagin、 Microoled分庭抗礼的产业格局,在当前美国等发达国家对我国实行严格技术封锁的情况下,有效增强了国防装备的研发能力,维护了我国的国防安全。
奥雷德实现技术突破,可与eMagin比拟。以典型产品为例,奥雷德产品在分辨率、像素点尺寸、工作温度等技术指标方面与主要竞争对手基本相当,在亮度、供电电压等关键技术指标略优于竞争对手。
奥雷德营收不敌eMagin,三费管控到位。eMagin营业收入规模较公司高,但由于经营成本费用过高、持续亏损,未弥补亏损较高导致eMagin总资产、净资产规模较小。2019年eMagin可比业务毛利率相比较低,主要系eMagin位于美国,其人力成本较高所致。
亚太地区将成为微型显示器行业最具活力的市场,中国将成为全球微型显示器最具活力国家。硅基OLED未来最大的市场在于AR/VR等民用领域,亚太地区的主要国家如中国、日本、韩国等,受益于庞大的企业与个人消费者群体,不仅是微型显示器最大的生产地区,也是微型显示器最大的消费区域。借助于显示领域的技术积累,亚太地区仍将引领微型显示器行业的前沿发展,保持并扩大其竞争优势,国内凭借生态优势将后来居上。
2022年中国将占全球AR市场的1/4,北美份额不到1/5。电子商务可能是最大的AR商业用例,中国可能是主导,尤其是阿里巴巴。智能眼镜等硬件将接踵而至,优质的中国iPhone用户是苹果潜在的智能眼镜客户。结合中国的AR需求、商业模式和经济,到2022年其将占全球AR收入的1/4,几乎是美国的两倍。整个亚洲将为AR收入贡献一半以上,欧洲低于1/4,而北美的份额不到1/5。
3.3 多公司积极推进硅基OLED屏幕的技术开发和量产
基于行业未来发展,多家巨头(京东方和高平电子等)积极布局Micro-OLED,2017年京东方与奥雷德、高平合作投资11.5亿元在云南建设国内首条大型OLED微显示器件生产线项目;Olightek和京东方(BOE)出资建立了一家合资企业,以建设一家将于2019年上线的制造工厂;京东方(BOE)计划在中国建设更多的OLED制造工厂;而高平电子(Kopin Corporation)已与京东方(BOE)和其他中国制造商达成了供应协议。
多公司推进硅基OLED的技术开发和量产。面对较大市场“蛋糕”诱惑,引发多公司抢占发展快车道,不断突破技术创新,国内奥雷德、京东方和视涯科技等公司近年来努力研发硅基OLED技术和开发硅基OLED的生产线并积极推进量产。
3.3.1. 奥雷德
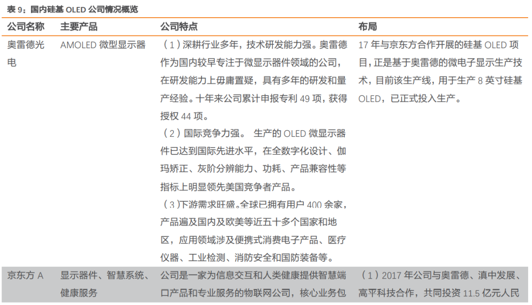
奥雷德光电主营AMOLED微型显示器(又叫“主动式OLED微型显示器”)研发、设计、生产、销售,是一家高新技术企业。目前公司的主动式OLED微型显示器产品广泛应用于近眼显示系统,包括红外、微光系统,并特别适用于模拟训练、工业检测、医疗器械、虚拟现实、消费电子等相关行业和领域。全球已拥有用户400余家,产品遍及国内及欧美等近五十多个国家和地区,应用领域涉及便携式消费电子产品、医疗仪器、工业检测、消防安全和国防装备等。
公司股权结构较为集中,实际控制人为中国兵器工业集团有限公司。公司股权结构中,前五大股份持股比例合计占比75.09%,大股东昆明物理研究所持股占比为21.2%,公司实际控制人为中国兵器工业集团有限公司,占比为10.97%。
奥雷德营收和毛利率稳步提升。2019年奥雷德取得营收1.35亿,同比增速为15.48%,主要原因系公司市场开发成效显现,扩大了销售规模,特别是国内的需求量增加,从而增加了收入。2019年奥雷德毛利率高达57.72%,同比增长4.41个点,主要是由于报告期内加大了工艺技术攻关及设备维护保养,产量增加,产品良品率同比提高,产品单位成本同比降低。
主营业务为显示器产品,境外客户分布较广。2019年公司营收结构中,显示器产品和配套产品分别占比97.87%和2.13%。公司境外客户较多集中在俄罗斯、土耳其等国家和地区,境外及港澳台地区占比高达43.08%,主要原因是地区,境外及港澳台地区销售占比较高,主要原因为公司系全球第二家拥有批量生产和销售OLED微型显示器能力的企业,凭借多年合作积累了一大批海外客户。
经过持续创新和刻苦攻关,公司已成为能够批量生产和销售AMOLED微型显示器的专业厂商,使中国成为继美国之后,全球第二个掌握AMOLED微型显示器研发技术及批量生产的国家。目前公司可以提供SVGA/SXGA分辨率的彩色、白光和高亮绿光AMOLED微型显示器系列化产品及模组,产品广泛应用于瞄准、观察、头盔、监视、模拟训练系统以及工业检测、医疗器械、AR/VR/MR、消费电子等领域。
公司发展很大程度上依赖于技术专业人才。公司作为典型的技术密集型和人才密集型企业,注重维持技术人员队伍的稳定和不断吸收优秀人才加入。公司高级管理人员季华夏曾在2000年-2006年担任eMagin工艺开发经理,现任公司技术总监。
3.3.2 京东方
京东方科技集团股份有限公司创立于1993年4月,是一家为信息交互和人类健康提供智慧端口产品和专业服务的物联网公司。京东方坚持物联网转型战略,不断强化转型发展能力建设,深入推进端口器件(D)、智慧物联(S)、智慧医工(H)三大事业板块快速发展。
公司前身为北京电子管厂。2003年京东方3.8亿美元收购了韩国现代电子液晶业务(G2.5\G3\G3.5),标志中国进军液晶平板显示器生产领域。2009年后,亏损中的京东方连续上马北京、合肥、重庆、福州四条G8.5线。从并购、消化、吸收到再创新,建立公司技术、制造、营销、供应链和专业管理体系。在早期的扎根战略提升核心技术竞争力,率先形成市场优势。
2019年行业处于低谷期,公司营收仍保持稳增状态。在严峻市场环境下,京东方积极化市场低谷为企业成长机会,在行业市场规模总体萎缩大环境下,实现营收持续稳定增长,公司实现营收约1160.60亿元,同比增长约19.51%,但毛利率、净利率皆有所下滑。
D、S、H三大事业板块其发展。其中显示器件市场地位仍实现了稳步提升,整体销量同比增长16%,智能手机液晶显示屏、平板电脑显示屏、笔记本电脑显示屏、显示器显示屏、电视显示屏等五大主流产品销量市占率继续稳居全球领先地位。2019年国内营收超过国外,实现594.44亿元营收。
2017年京东方与奥雷德、滇中发展、高平科技合作,共同投资11.5亿元人民币建设OLED微显示器件生产线项目,成立了昆明京东方显示技术有限公司,从事OLED微显示器件的生产、销售及研发。近年来随着AR/VR(增强现实/虚拟现实技术)产业链不断发展,行业即将迎来高涨期,同时,客户在尺寸、亮度、刷新率、功耗等产品规格方面的要求日益提高,具备更高制程的12英寸OLED微显示器件生产线成为必然趋势。
为满足AR/VR高端市场需求,提升项目公司竞争力,京东方拟投资34亿元(其中公司出资18.4620亿元),用于12英寸OLED微显示器件生产线建设,该生产线为京东方投建的第二条OLED微显示器件生产线。
3.3.3 视涯科技
合肥视涯是国内领先的Micro OLED领先的初创企业,公司董事长顾铁曾任上海天马微电子总经理,是国内显示产业领军人物。公司所开发的微型显示器件是基于硅基的OLED显示技术,是将半导体技术与OLED显示技术完美结合的产品。公司的目标是成为全球领先的微型显示类产品制造商与整体解决方案提供商。
从股权结构来看,股权结构较为集中。前五大股东持股合计54.52%,其中厦门晟山投资合伙企业为大股东,占比为18.14%,两家上市公司分别持有合肥视涯9.01%和1.69%股权。
总投资24亿元,全球最大硅基OLED厂商合肥视涯建成投产。2019年11月21日上午,合肥视涯项目竣工投产仪式在新站合肥综合保税区内隆重举行,标志全球最大的硅基 OLED 生产工厂正式投产。
2017年9月,合肥视涯显示科技有限公司在新站高新区成立,总投资超20亿元,其中一期投资12.8亿元,是目前全球最大的、唯一专注于12吋晶圆硅基OLED微型显示组件研发生产基地。一期项目月投片量可达9000片,产能全球领先,满产时年产值可达30亿元。
4. 两大投资机会:硅基OLED屏幕、驱动芯片
硅基OLED是最适用于近眼显示行业的第三代显示技术,具有自发光、功耗低、抗震性强、耐低温、超轻薄、响应速度快等优势,我们认为硅基OLED行业景气度向上趋势不改,建议关注硅基OLED行业,原因如下:
(1)技术优势。硅基OLED微型显示器是结合CMOS工艺和OLED技术,以单晶硅作为有源驱动背板而制作的主动式有机发光二极管显示器件,具有体积小、重量轻、功耗低、PPI高等优势,主要用于近眼式显示系统,是近眼式显示系统的核心器件。
(2)行业景气度提升。国家战略性基础与新兴产业,政策红利不断释放,国家积极引导和支持行业发展。传统军用领域中,军事装备信息化加速推进,应用领域需求稳定;新兴民用领域中,5G商用落地,VR/AR产业前景广阔。
(3)多公司积极推进硅基OLED的技术开发和量产。欧美国家的公司较早进入行业,具有领先优势;国内奥雷德、视涯科技等企业积极推动硅基OLED的技术开发和量产。同时根据多机构预测,依托产业基础优势、下游产业链布局和庞大的消费群体,中国将成为全球微型显示器最具活力国家,国内企业具有大有可为之势。
在硅基OLED产业链方面,硅基OLED的“热”目前主要体现在产线投资上,但从长远来看,硅基OLED微型显示行业需要一个逐渐成长和需求释放的过程,因此其在量产和应用方面仍有较长道路要走,目前还存在降低成本和完善产品生态体系等方面的目标。
我们认为基OLED行业存在两大投资机会:硅基OLED屏幕和硅基OLED驱动芯片。其中,硅基OLED屏幕方面,中国凭借产业基础优势、下游产业链布局和庞大消费群体,加之国内多公司积极推进屏幕的技术开发和量产,具有投资价值;另一方面,硅基OLED驱动芯片是产业链内技术壁垒较高的一部分,具有投资机会和价值。
驱动芯片行业存在如下特点与难点:(1)充分竞争格局。行业内京东方、天马和华星光电等企业占据行业较大市场份额,占领先优势。(2)行业发展存在“两座大山”。行业与市场的对接中存在着两座大山“面板厂”与“品牌客户”,国内企业的驱动芯片厂商属于To B性质,需要依次获得面板厂和品牌客户的认可方可得到终端客户。(3)成本居高难下。半导体国产化意味着基础成本的提高而不是降低。一方面,国内量产的出货量少,晶圆厂定价较高;另一方面,量产程度低导致研发投入和营运投入摊销成本较高。(4)厂商主要面对维修市场。由于难以获得品牌客户的认可,缺乏得到终端客户的机会,许多驱动芯片厂商主要面向维修市场,出货量较大。
投资建议:(1)建议关注位列国内领军地位并且即将上市的公司奥雷德(A20024.SH);(2)建议关注硅基OLED领域推进技术研发和量产的上市公司京东方(000725.SZ);(3)建议关注国内OLED驱动芯片领头企业,京东方的子公司云英谷。
5.风险提示
(1)AR/VR发展不及预期。受疫情影响,需求放缓,VR/AR相关的终端产品的销量可能会受到影响,从而影响相关市场规模的增长。
(2)5G发展不及预期。5G建设涉及到基础设施建设、运营服务等多个环节,专业化程度大高、资金需求大,若部分环节建设速度放缓,可能会导致5G整体建设进度不达预期,从而影响到AR/VR相关产业的发展。
(3)行业竞争加剧。随着虚拟现实市场的不断扩大,行业竞争将会更加激烈。
张健 SAC执业证书编号:S1110518010002