欢迎报考上音博士研究生
一、培养目标
培养德艺双馨、红专兼备、国际视野、全面发展,掌握坚实宽广的基础理论,系统深入的专门知识,把握学科前沿发展动态,具有独立从事高水平音乐研究、创作和表演艺术的能力,能够做出创造性成果的创新拔尖艺术人才。
二、学科专业方向及导师
点击 阅读原文 查看附件
三、学习年限与学习方式
培养年限:3~6年
学习方式:全日制博士研究生
四、招生计划
招生计划预分情况仅供参考,最终以国家下达的招生计划为准。我院将根据国家最后下达的招生计划,同时结合学院学科分布的实际情况以及学科建设的实际要求,对各学科专业的招生名额进行分配。
五、报考条件
1.拥护中国共产党的领导,具有正确的政治方向,热爱祖国,愿意为社会主义现代化建设服务,遵纪守法,品行端正;
2.硕士研究生毕业或已获硕士学位的人员;应届硕士毕业生(最迟须在2022年9月1日前取得硕士学位);获得学士学位6年以上(含6年,从获得学士学位之日算起到2022年9月1日)并达到与硕士毕业生同等学力的人员;
3.身体和心理健康状况符合体检要求;
4.有两名与报考学科有关的正教授(或相当职称)专家推荐;
5.以硕士毕业生同等学力身份报考的人员,另须提交相应的材料(详见下文)。中国红色音乐文化研究、音乐人工智能、音乐表演艺术研究各方向不接受同等学力报考;
6.现役军人报考博士生,按中央军委政治工作部的规定办理;
7.硕博连读报考条件及具体要求详见《研究生手册(2021年版)》之《上海音乐学院推行硕士提前攻博工作的办法》(第94页)。(注:硕博连读生需申请提前开题)。
六、报名
报名包括网上报名和书面材料递交两个阶段,缺一不可。考生须在规定时间内完成两个阶段的报名全流程,否则视为无效报名。
㈠网上报名
1.请于2021年12月17日前登录中国研究生招生信息网
http://yz.chsi.com.cn
进行网上报名,网上报名系统将在12月17日24:00关闭,逾期不再补报。网上报名包含上传电子照片、填写报名信息、上传附加信息(要求详见下文)、网上缴纳报考费(250元)等步骤,考生须如实填写与上传,缺少任一步骤,均视为无效报名。
附加信息须经过网报系统上传电子件,不再接收书面文档。上传附加信息的格式要求在网报系统内详见,上传附加信息的内容要求如下:
①身份证件;
②本科学历、学位证书;
③硕士学历、学位证书(应届硕士毕业生须提交在读单位的应届毕业生证明书,入学时核验证书原件;同等学力人员在此项上传“同等学力报考”字样即可);
④硕士课程学习成绩单、硕士学位论文全文、硕士学位论文答辩委员会评议书(应届硕士毕业生须提交硕士课程学习成绩单,以及报名阶段可提供的硕士学位论文部分或开题报告;同等学力人员须提交已学习过的硕士课程及成绩单);
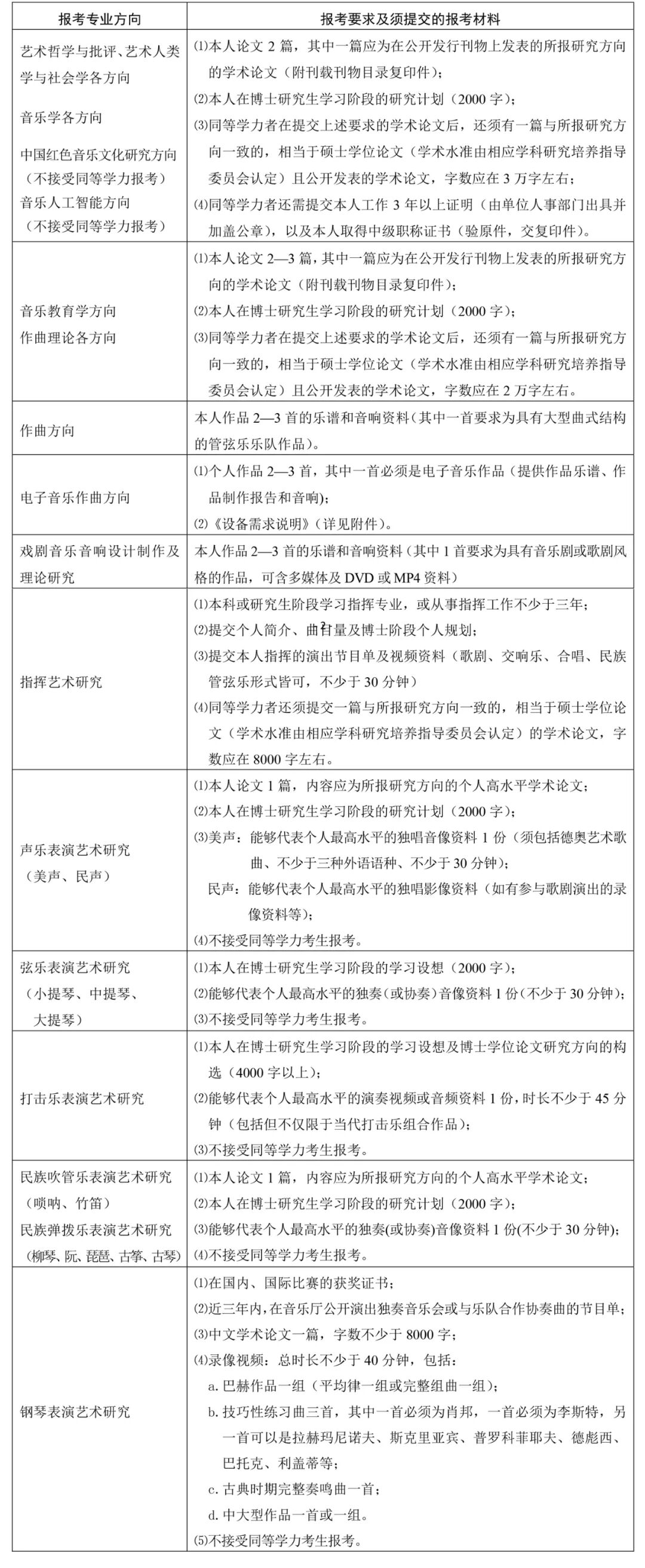
⑤学术报考材料,请按下表要求上传(注:本科或硕士学位论文不视为下表中要求的学术论文,不得在此项提交):
⑥跨专业报考者需提交能够证明达到所要报考专业的硕士学位论文及学位作品的学术性成果,如发表在核心刊物上、与所报方向一致的学术论文;在国内外重要音乐节上演出或正式出版的音乐作品(大、中型器乐作品)等。此项内容可在第⑤点“学术报考材料”项中提交;
⑦电子音乐作曲方向须上传《设备需求说明表》。
2.网上报名成功后,请下载并打印网报系统生成的《博士学位研究生网上报名信息简表》,须考生本人签字,并请单位人事部门签名及加盖公章。无工作单位的考生,请至档案所在部门(如:人才交流中心等)签名及加盖公章。
㈡书面材料递交
请于2021年12月9日-17日(节假日、双休日不接收现场递交)将以下书面报考材料递交至研招办(南楼317)。因疫情防控需要,校外人员请于12月17日前(以邮戳为准)将报考材料寄至研招办,建议使用邮政快递EMS函报,便于妥善接收。(地址详见第十二点,收件人:上音研招办。)
书面材料递交内容如下:
1.《博士学位研究生网上报名信息简表》原件,须按表格要求签名并加盖公章;
2.两封专家推荐信(详见附件)原件,要求:两位与报考学科相关的正教授推荐,每位专家各填写一封推荐信。推荐内容可以打印,专家签名必须是推荐专家的亲笔书面签名原件。不接受电子签名、复印件、打印件、扫描件等;
3.硕博连读考生另须提交《上海音乐学院硕士-博士学位连读研究生申请表》(详见附件);
4.网上报名阶段未通过网上学历(学籍)校验的考生,须提交权威机构出具的学历(学籍)认证证明;
5.获得国(境)外学历学位的考生,须提交教育部留学服务中心出具的《国(境)外学历学位认证书》(须在2022年9月1日前取得认证);
6.网上报名上传附加信息时,如遇学术报考材料等电子文件过大而无法上传的情况,可将电子文件存储于优盘提交。网上报名时成功上传附加信息者,无须提交U盘。
研招办将把报考人的报名材料提交给相应学科组进行报考资格审查,向通过资格审查者发放《准考证》。《准考证》可于考试前在网上报名系统下载打印,考生须携带《准考证》与有效居民身份证参加考试。
七、考试
1.考试时间:2022年5月,具体日程安排以研究生部网站届时公布的通知为准。
2.考试地点:上海音乐学院,具体考场安排以研究生部网站届时公布的通知为准。
3.考试科目:
⑴初试科目:
①英、德、法、日、俄语任选1门,英语考试含听力测试。
②专业主课(详见附录)
③专业基础课一(详见附录)
④专业基础课二(详见附录)
⑵复试科目:
面试。一般考察考生综合运用所学知识的能力,本学科前沿最新研究动态掌握情况,学习阶段的研究计划,以及是否具备博士生培养的潜能和综合素质,外语能力等。
⑶同等学力加试科目:
同等学力考生在初试阶段须加试政治理论和两门本专业硕士学位主干课程。加试的具体科目详见附录。每门加试科目考试时间为3小时。
八、复试与录取
思想政治素质和品德考核是博士生招生复试的重要内容和录取的重要依据,进入复试的考生均须提交《上海音乐学院研究生招生政治思想品德考察表》(详见附件),我院严格遵循实事求是的原则认真做好考核工作。《上海音乐学院2022年博士研究生复试及录取工作办法》届时将公示于研究生部网站。学院将参照预分计划方案,并根据考试成绩、思想政治表现、身心健康状况等,综合评估考生各方面的情况,择优录取。
九、住宿
我院将为非上海市户籍的全日制博士研究生提供住宿。
十、学费及奖助政策
学费10000元/年。
奖助政策参照国家相关文件,并结合《上海音乐学院研究生学业奖学金评选办法》 《上海音乐学院研究生国家奖学金评审暂行办法》 《“中银上音优秀研究生奖学金”评审办法》 《上海音乐学院研究生国家助学金管理实施细则》 《上海音乐学院学生勤工助学管理办法》 《上海音乐学院研究生“三助”岗位管理实施细则》执行。
十一、其他
1.招生工作期间的政策和规定按国家有关部门及教育部最新文件执行。本章程公布后,若上级部门在2022招生年度出台新的政策,我院将做相应调整,并及时在网上予以公布。
2.根据疫情防控形势的要求,我院可做相应调整,并及时在网上予以公布。
3.有关招生信息请留意上海音乐学院研究生部网站,如有变动,以网页公布的信息为准。
十二、联系方式及申诉渠道
地址:上海市徐汇区汾阳路20号 上海音乐学院研究生部招生办公室(南楼317)
邮编:200031
研招办电话:021-64330407
研究生部网址:
http://yjsb.shcmusic.edu.cn
纪检监察办公室邮箱:
jjs@shcmusic.edu.cn
点击 阅读原文 至上音研究生网站
下载相关附录文件
供稿:研究生部
设计:leisurelyzs
编辑:彭畅
小音征稿啦
下一个登上
官微、官博、官方B站、官方抖音的
可能就是你!
快来投稿吧~
征稿类型
人物|身边的优秀师生榜样或校友故事
图片|记录上音两校区的摄影设计
视频|师生才艺展示及编曲创作
创意 | 适合新媒体传播的作品
投稿方式
发邮件:shcmxcb@shcmusic.edu.cn
标题:投稿-类型-姓名-年级-学院
投稿要求
作品确为作者本人原创成果