跑步
应该是最普及的运动方式之一了
学生时代的橡胶跑道
留下我们多少青春
可为什么
我们跑步时常常逆时针
而不是顺时针呢?
答:松香对音色的影响,还是要从松香的静摩擦力入手。松香是从松树和例如针叶树等其他植物中获得的一种固体形式的树脂,在生产的过程中会加入一些其他树脂和材料,不同公司生产的松香都有着独家保密配方。使用松香在弓毛上摩擦,会在弓毛上留下粉末,用手摸一模,会感受到粘性。弓在拉动弦的过程中,弓毛和琴弦之间因为松香的粘性,弦向弓方向移动,直到粘性断裂,琴弦会弹回振动。
图片来源:wiki 对于常见的浅色、琥珀色、深色松香,深色的松香更加松软,适合凉爽干燥的天气下使用,适合大提琴的使用;而颜色浅的松香更硬更稠密,适合炎热潮湿的天气以及小提琴和中提琴使用。不同的松香产生的静摩擦力不同,对乐器的音色产生影响,一些公司在它们的松香配方中添加贵金属,例如金、银、铅银和铜等,以改变静摩擦力产生不同的音色质量。据说,铜松香营造温暖、天鹅绒般柔软的音色,金松香产生温暖、清晰的音色,银松香营造集中、明亮的音色,铅银松香产生新鲜的演奏音色(小的静摩擦力改变会影响音色细微变化,也许真正的音乐家或听众才能体会到这其中的奥妙😓)。
参考资料:
How to Choose the Right Rosin For Your Stringed Instrument
by jita
Q.E.D.
答:这主要与水桶内的空气体积相关,剩余的空气体积越大,冒泡数量越少。不考虑气泡在上升过程中的破裂,实际测量可以以一次熟悉的“咕噜”声为一次冒泡。
以使用聪明座的饮水机为例,至于聪明座的具体结构就不过多介绍了。使用聪明座的结果就是能够使饮水机连续放出,并且当桶内空气的气压与大气压的压差达到一定数值时就会从外部吸入适量的空气,也就是此时伴随着“咕噜”声放出。
聪明座的结构图[1] 我们可以通过理想气体方程定性地看一下气压与体积的关系:
当水桶内水多,空气少时(也就是V较小),水面稍微下降一点就能导致水桶内气压大幅下降,从而多次吸进空气。与之相反,当水桶内几乎空了,那空气就占了绝大部分体积(也就是V相对较大),水面要下降很多才能导致桶内气体压强的明显降低,于是需要接较多的水才能吸进去一个气泡。虽然当空气体积小时比空气体积大时放出等量水吸气次数更多,但是受到其它一些复杂因素的影响导致二者差值并不会太大。
参考文献:
[1] 屈臣氏企业有限公司. 饮水机:中国,CN200710006311.9[P]. 2007.12.19.
by freelance
Q.E.D.
答:活性炭是一种被广泛应用于过滤水和空气中污染物的炭,其本质也是炭的一种。不过活性炭与其他普通的炭最大的区别是其表面积更大,类似爆米花和玉米粒的区别。
活性炭 图片来源:wiki 活性炭有许多nm级的细小的孔隙,一克活性炭的表面积甚至能够超过3000平方米。一克未被活化的木炭表面积仅为2.0 - 5.0平方米。
电子显微镜下的活性炭 图片来源:wiki 活性炭的产生有两种方式。1. 物理活化,将炭化的原料放入高温氧化气体中,通过氧化气体与碳原子及部分杂质原子的反应而产生孔隙。2. 化学活化,让炭化材料浸入化学药品,如酸,强碱等。酸或强碱会与杂质反应,从而腐蚀炭化材料,产生许多孔隙。
那么为什么我们会称一些物质是“活性”的呢?从字面上理解,“活性”是指具有生命力,活跃且易于反应的性质。活性炭的“活性”在这里指的是由于其表面积大,拥有极强的吸附能力,极易吸附细小的微粒和分子。因此我们认为,像活性炭这样易于从外界环境中吸收能量或物质的材料是“活性”的。例如活性氧化铝也同样疏松多孔,有很大的表面积,既是良好的催化剂和催化剂载体,又是一种强劲的除水剂。
参考资料:
by YJY
Q.E.D.
答:问题问得很精确,确实是“一般”逆时针跑而不是“全部”逆时针跑。回顾奥运会的田径比赛,1896年雅典奥运会和1900年巴黎奥运会都是采用了顺时针作为奔跑方向。到1908年伦敦奥运会,国际田联最终规定采用逆时针并沿用至今。
至于采用逆时针作为田径比赛跑步方向的原因,历史上更多的是约定俗成,具体的生物学和物理学解释众说纷纭、莫衷一是。其中影响力比较大的假说有“右利手说”、“心脏居左说”、“地转偏向力说”[1]等等。经过仔细地考察,我把看起来最靠谱的“右利手说”简单介绍一下。
从上古时代人类开始捕猎以来,绝大多数的猎手和士兵都是右利手,也就是习惯右手执刀(枪剑戟斧钺钩叉)而左手执盾/拎打死的兔子。这时候如果是前方出现一个障碍,需要(向左)逆时针转弯,那么首先露出障碍的是右手里的刀,然后才是毫无防备的脑袋和躯干。如果障碍后边埋伏着敌人或者老虎,一看到有东西冒出来就发起进攻,那么对方在攻击到己方躯干之前,要先解决掉己方的武器。而如果向右顺时针转弯,依次露出障碍的是盾(或者一只死兔子)、躯干和刀。当你发现障碍后边藏着敌人,来不及抽出武器互砍,只能先举盾防守,交出战斗的主动权。而对方看见盾露出墙角就可以提前启动发起进攻,在近身格斗中占尽先机。久而久之,大多数人潜意识里会更偏爱逆时针转弯,演化到现代田径运动,也就顺理成章约定俗成了。
至于为什么不讲“地转偏向力说”,中二所什么时候讲过物理?!是因为地转偏向力实在太小(<0.1N),不会在运动中有明显效应,把地转偏向力当成影响跑步方向主要因素的说法存在硬伤,不提也罢。
参考资料:
by 藏痴
Q.E.D.
答:人离开自行车后,自行车在一定速度下仍然可以保持平衡,影响自行车子稳定的因素非常多,如陀螺效应、质量分布、正向轨迹、自行车的几何结构等,在它们的共同作用下使得自行车可以自我平衡。
图片来源:wiki 如果仔细的观察自行车此时的行为,车子在扭动,车身如果向左倾斜,自行车前轮向左旋转,如果向右倾斜,前轮则向右旋转,使得倾斜的车子前进方向发生了变化,原本将要倾斜倒下的车子又竖立了起来,例如给脱手的运动中自行车侧面敲击一下,自行车有了倾斜倒下的趋势,而前轮向倾倒方向转动,自行车的前进方向发生了改变,但车身依旧竖直平衡(这里都是按照自行车在有一定速度的情况下说明)。骑行自行车在进行转弯时,比如左转弯,我们会先向右转一小下,让车子向左倾斜一点,让地面给自行车力的水平分量指向左边,然后向左转动前轮,就可以顺利左转了,如果直接进行左转,是不稳定的容易摔倒。保持平衡的关键是自行车的前轮,而锁定了前轮的自行车的难以保持平衡的。在这里发挥作用的是陀螺效应,帮助前轮转向倾斜的方向;陀螺效应也可以在前轮反向转动的过程中产生侧倾力矩。如上图所示,在围绕绿色的倾斜轴施加扭矩时(倾斜),会产生围绕蓝色的转向轴的反作用扭矩(转向)。
图片来源:wiki 陀螺效应虽然在保持自行车稳定上起了很大的作用,但并不是不可缺少,巧妙的设计自行车的质量分布和几何结构,同样可以使自行车保持自我稳定,其他因素也很重要。普通自行车的质量分布,使得转向结构的质心在转向轴的前面,在重力的作用下同样也会导致前轮转向倾斜的方向。正向前进的自行车更加稳定,普通自行车在倒行时会变得极其不稳定,这与自行车的设计有关,改变设计,也是可以实现倒行稳定的自行车。
自行车的运动行为还是挺复杂的,有感兴趣的小伙伴可以去看一看参考文献。
参考资料:
Bicycle and motorcycle dynamics
by jita
Q.E.D.
答:聚集的一小团雪是单片雪花在穿过大气下落的过程中,相互碰撞粘连形成的。在水分饱和的气团中围绕矿物或有机颗粒形成冰核,空气中的水分子沉积在冰晶上生长,可以从最初的形状(棱柱、针状、板状等)发展成很多对称形状的雪花(形状取决于环境温度和湿度),如果水滴的数量较多,雪花可以生长到微米或毫米大小,这个过程中,雪花是规则生长的。在重力的作用下下落时,数量多且尺寸较大的雪花之间很容易发生碰撞,从而粘连形成的一小团雪,它和水分子沉积生长的过程是不同的,无法形成规则的形状。可以简单的想象,食盐在过饱和溶液中可以结晶成规则的晶体,而把好多这样的晶体随意堆在一起,是无法有规则的外观。
参考资料:
by jita
Q.E.D.
by Ray
答:因为次氯酸(次氯酸根)被还原时,有氢离子(氢氧根离子)参与反应。
在酸性条件下,提高氢离子浓度可以促进反应正向移动,所以更高的氢离子浓度更有利于氧化反应的进行,进而有更强的氧化性。而在碱性条件下,更高的氢离子浓度意味着更低的氢氧根离子浓度,更低的氢氧根离子浓度同样也有利于反应的正向进行,进而提高氧化性。又因为氢离子浓度越高,越有利于次氯酸根与氢离子结合形成次氯酸分子,所以可以说:次氯酸比次氯酸根具有更强的氧化性。
我们也可以定量计算这个过程:
在一个氧化还原反应中是存在电子从还原剂到氧化剂的转移的,每一个氧化还原反应都可以拆分成“氧化剂得电子”和“还原剂失电子”两个半反应,这两个半反应可以看作是一个原电池的两个电极,“还原剂失电子”这个反应发生在负极(阳极),“氧化剂得电子”这个反应发生在正极(阴极),每个电极产生一个电势,两个电极上的电势差就是这个氧化还原反应形成的原电池的电动势。我们用这个电势来定量地描述氧化剂和还原剂的氧化性和还原性。对于氧化剂得电子的反应来说,电极电势的越大,氧化性越强。通过查阅资料[1]可以得到次氯酸分子得电子被还原成氯气这个反应的标准电极电势
以及次氯酸的电离常数,由此可以根据上面的方程式以及水电离和次氯酸电离方程式写出碱性条件下次氯酸根得电子变成氯气的方程式。它们平衡常数的关系为
其中为水的离子积。考虑在温度为 的情况下,电极电势和标准平衡常数之间的关系为
所以
所以可以看出,所以次氯酸的氧化性比次氯酸根更强。
当然,这种氧化性的比较是非常笼统的,毕竟根据前面的分析,溶液的pH也对他们的氧化性有影响,更严格的比较应该在确定的溶液环境中比较他们的氧化性。
参考文献:
[1] 华彤文, 王颖霞, 卞江, 陈景祖. 普通化学原理(第四版). 北京, 北京大学出版社, 2013
by Paarthurnax
Q.E.D.
by TT
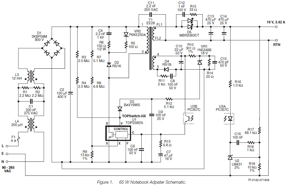
答:图片来源[1] 这是一个笔记本电脑电源适配器的电路图,我们这里就分析这个电路图是如何将市电转化为笔记本供电的直流电的。
我们从输入端开始看起,字母L代表火线(live wire),字母N代表零线(neutral wire),首先经过的由共模的互感线圈 L3、L4和电容C1和电阻R1、R2构成的电磁干扰抑制电路,这一部分的作用是过滤掉市电中的共模信号,以及高频信号,防止这些信号对后面的电路造成干扰,起到保护电路的作用。可以看到R1和R2的阻值为2.2MΩ是很大的,这两个电阻的作用是确保在断电以后,电容C1能够通过R1和R2释放掉其中储存的电能,如果没有这两个电阻,电容中的能量有可能会经过后面的电路释放,破坏后面的电路,或者在插头处产生电火花,这都是需要避免的。
接着后面的D1被称作为桥式整流电路,通过这四个二极管可以将交流信号整流成为直流信号,但是此时的直流信号并不稳定,电压的大小会随时间产生波动。
桥式整流电路工作原理(图片来源[2]) 桥式整流电路输入输出波形图(图片来源[2]) 后面就到了整个电路的核心部分,这个电路使用的是反激(flyback)结构。首先介绍一下反激电路的基本结构
反激电路的两种工作状态(图片来源[3]) 在反激电路中有一个开关,当开关接通的时候,电路处在左边的状态,此时电源向互感线圈充电,此时电容中存储的电能向负载供电;当开关断开的时候,互感线圈向右侧的电路放电,此时电容充电。因此我们就可以通过不停地接通和断开开关,来达到调控负载上电压的目的,并且输出的电压和接通时间和断开时间有关。回到我们的电路中,提取电路中的核心器件,可以看出反激电路的结构
为了稳定输出的电压值,这里面引入了负反馈结构,电路中的U3A和U3B为一组发光二极管和光电三极管,起到光耦隔离的作用,即可以将电压信号从输出端反馈给输入端,但是确保了输出和输入端电压和电流的相互串扰。这里面使用的开关能够通过从输出端反馈的电压信号的变化,调节开关的开启时间和关闭时间,进而确保输出电压能够稳定在某一个确定的值(这里面的输出电压被稳定在19V)
参考资料:
65W LAPTOP POWER ADAPTER CIRCUIT DIAGRAM
by Paarthurnax
Q.E.D.
jita、freelance、YJY、藏痴、Paarthurnax
编辑:穆梓
近期热门文章Top10