据“健康浙江”消息,11月4日0-24时,11个市报告新增本土阳性6例,其中集中隔离点检出3例、居家隔离检出2例、卡口拦截1例,均已落实管控措施。
11个市报告新增确诊病例1例。其中无境外输入病例;本土病例1例(宁波市),当日新检出确诊为1例。11个市报告新增无症状感染者15例。其中境外输入10例(菲律宾输入2例,安哥拉输入1例,印度尼西亚输入1例,越南输入1例,英国输入1例,智利输入1例,美国输入1例,新加坡输入1例,日本输入1例);本土5例(杭州市2例,宁波市1例,温州市1例,金华市1例)。
杭州新增1例无症状感染者
为卡口拦截发现
据“杭州发布”消息,11月5日0-6时,杭州新增1例新冠病毒无症状感染者,为卡口拦截发现。
11月4日:G2805(6车厢),全季酒店(江南大道店)与上述活动轨迹有时空交集的人员请立即向所在社区(村)报告并配合落实相应疫情管控措施。希望广大市民积极配合疫情防控工作,进一步提高防范意识,持续做好个人日常防护,按要求参加常态化核酸检测。省外来杭返杭人员,要提前主动向所在社区报备,可通过下方小程序进行申报,建议在抵杭前24小时内完成报备,并配合落实相应的疫情防控措施。我市对7日内有疫情高风险区旅居史的来(返)杭人员实施7天集中隔离医学观察;对7日内有疫情中风险区旅居史的来(返)杭人员实施7天居家隔离医学观察(如不具备条件,采取集中隔离医学观察);对7日内有低风险区旅居史的来(返)杭人员实施3天日常健康监测。在对高中低风险地区来(返)杭人员实行相应健康管理措施的基础上,其他省外来(返)杭人员应在抵杭后执行“三天三检三不”,核酸三天每天一检(第一天在入杭后1个半小时内完成“落地检”),期间不聚餐、不聚会、不出入公共场所。后续按照常态化核酸检测要求每72小时自觉完成1次核酸检测,并做好自我健康监测,密切关注自己和家人的身体状况。
据“杭州发布”消息,11月4日0-22时,杭州新增2例新冠病毒无症状感染者,1例为居家隔离检出,1例为卡口拦截发现。
无症状感染者1:省外回杭人员,抵达后即纳入管控,居家隔离医学观察检出。
无症状感染者2:省外来杭人员,卡口拦截发现。
目前以上人员已闭环转运至定点医院隔离,情况稳定。
涉及杭州市范围内的公共场所轨迹如下:
11月3日:K1042(8车厢)
11月4日:G7791(3车厢),仝先生肉夹馍(新风路西广场地下一层到达层北侧A21)
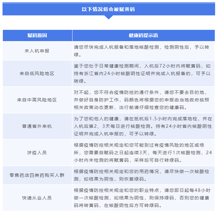
与上述活动轨迹有时空交集的人员请立即向所在社区(村)报告并配合落实相应疫情管控措施。近期国内多地发生本土新冠肺炎疫情,为了进一步强化涉疫风险人员管理,省、市对有高、中、低风险地区旅居史或未完成入杭报备、未按时进行“落地检”“三天三检”以及购买四类药品等相关人员进行赋码管理,并针对不同赋码类型,在健康码下方进行相应文字提示,督促其落实相关健康管理措施。![]()
![]()
![]()
来源:浙江新闻(ID:zjnewsapp)综合自健康浙江、杭州发布、临安发布、富阳发布、临平发布等,版权归原作者所有。
编辑:付玲莉 王一川
关注!![]()