本报告联系人
李美岑 limc@ctsec.com
王亦奕 wangyy01@ctsec.com
本文节选自:120页!5万字!七国养老金比较研究【财通策略李美岑团队】
核心观点
纵观海外各国,美国、日本、德国、加拿大、英国以及澳大利亚六国已成功建立起较为完善的养老体系且各有特色,对我国发展个人养老金具有不同程度的借鉴意义。前两篇中,我们分别探讨了美国、加拿大为代表的北美地区和英国、澳大利亚为代表的英联邦国家两种截然不同的养老体系发展模式。本篇中,我们将介绍两个与我国十分类似的养老体系——日本和德国。两国早年也深度依赖公共支柱,但为了满足社会环境和人口结构变化,两国在21世纪初都进行个人养老金改革,当下也产生了一定成效。
总体来看,市场当前对我国第三支柱的研究普遍以美国市场为目标,但实际上就我国资本市场发展、国民风险偏好等方面来看,我们与美国相差甚远,而日本和德国在老龄化、国民风险偏好、资本市场以及深度依赖第一支柱的养老体系等方面可能更适合作为借鉴对象。具体分析详见正文。
风险提示:个人养老金推进不及预期;老龄化程度加剧;宏观经济下行风险。
目录
正文
5. 日本:亚洲养老的“模范生”
日本在1993年老龄化率突破13%,于1994年正式迈入中度老龄化国家(65岁以上老龄人口占比超过14%),目前老龄化率已达28%,处于深度老龄化。作为OECD中老龄化程度最高的国家,日本的老龄化程度远高于第二位意大利的23.06%。老龄人群的快速增长使得日本面临不断上升的养老压力,同时泡沫破裂后的财政窘迫也在加大日本政府应对国民老龄化的难度。自上世纪60年代起,日本的养老金制度进行了多次改革,当前相对完善的养老体系存在着值得中国借鉴和学习的地方。
5.1. 与中国类似,日本的第一支柱是整个养老金体系的基础
日本的养老金制度始于1923年的《恩给法》,起步于1942年的“厚生年金保险制度”,于1984年形成统一标准的“基础年金”制度,发展历史较长。日本养老金体系根据养老金统筹主体的差异可分为三大支柱。第一支柱是政府统筹为全体国民(包括适龄在日外国人)参保的国民年金和厚生年金,截至2020年底,厚生年金保险的总资产规模为176万亿日元,远高于国民年金的9.9万亿日元;第二支柱是雇主统筹为雇员缴纳的养老金,其中包括适合不同企业和不同工种的诸多保险基金,如DC、DB和cash balance类型的基金产品。第三支柱是个人统筹以iDeco和NISA为代表的补充养老保险。其中第一支柱为强制缴纳,其余两支柱为企业或个人自愿缴纳。2021年3月,第三支柱中的NISA规模约23.08万亿、iDeCo规模约为1.69万亿日元。
5.2. 日本通过政策鼓励不同年龄段、不同收入的人群参与个人养老计划
日本养老金体系的第三支柱由个人型定额供款养老金计划(iDeCo)和日本个人储蓄账户计划(NISA)组成,两者分别由日本厚生劳动省和金融厅发起建立并监管,iDeCo于2001年建立,在2018年推出了中小企业业主付款制度(iDeCo+),让中小企业雇主帮助雇员缴费,缓解中小企业雇员养老金缴费压力,增加中小企业对人才的吸引力。NISA于2014年建立,后续在2016年和2018年分别推出了少年储蓄计划(Junior NISA)和小额累计投资免税计划(NSTA),前者将范围扩展到了20岁以下的居民,后者是侧重于少量多元化长期投资的NISA账户。
5.2.1. 全员均可参与个人型定额供款养老金计划(iDeCo)并享受税优政策
iDeCo是日本企业定额供款计划的重要补充,一方面能满足日本职工及其家属对养老储蓄的更高层次需求,另一方面也能帮助自雇人员、学生等其他类型人员解决养老储蓄需求,使这些人群也能够平等享受到应有的国家养老保障福利。而NISA则意在于通过吸引更多储蓄资金的方式促进日本金融市场的稳定和发展,应对日本泡沫经济之后低迷的经济环境对企业造成的资金压力。在2021年日本厚生劳动省公布的数据中,iDeCo的参保人数为530万人,规模为1.69万亿日元。在同年3月NISA使用情况调查中,除去20岁以下的Junior NISA账户,参保人数已达1586万人,总规模为23.08万亿日元。日本养老体金体系第三支柱的发展可见下表。
个人型定额供款养老金计划(iDeCo)是账户制为核心的个人养老金运营和领取平台。iDeCo计划是个人型的DC计划,与第二支柱的DC计划互为补充。iDeCo计划覆盖了日本所有在职员工及家庭主妇,适用年龄为20岁-60岁。年满20周岁的包括在日工作或定居的外国人及本地居民都可以选择在银行等不同类型的金融机构开设账户,且账户数量不受限制。参与iDeCo的居民需要正常缴纳国民年金,如若账户缴费状态异常则无法继续进行养老金投资,但是之前投入的资金不受影响。iDeCo计划基本要素可见下表。
iDeCo为EET模式,参与者在缴费和投资环节均享受免税待遇。领取环节中,根据不同领取方式而有不同程度免税额度。在缴费环节,不同的参保人类型的最高缴费额度不同,共分为三类:1)自雇人员和学生,每年最高缴费额度为81.6万日元,但这个额度包含了公共养老金的缴纳额度。2)公务员和企业员工,这里又按企业员工参保情况分为三小类,第一类没有参加任何企业年金计划的员工,每年缴费上限为27.6万日元,第二类为只参加企业型DC的企业员工,每年缴费上限为24万日元,第三类为仅参加企业型DB或同时参加企业型DB和DC的企业员工以及公务员,他们的每年缴费上限为14.4万日元。3)家庭主妇,每年缴费上限为27.6万日元。具体每月的缴费额度,参保人每年都可以选择一个定额进行定投,最低月定投额度为5000日元。在投资阶段,投资取得的盈利均可免税。而领取阶段与日本所有EET模式的养老金领取方法一样,可以分为一次性领取或者按年金方式领取,享有的免税额度也一致。具体有以下三种方案可选:方案一,在70岁之前一次性领取;方案二,以年金的方式分期领取养老金,可以选择5到20年之间任意期限的定期领取方式;方案三,部分养老金一次付清、剩余部分按照年金的方式发放,也就是前两种方案的结合版本。
iDeCo的运作由日本厚生劳动省监管,其运营管理的核心机构是日本国家年金基金联合会,为厚生劳动省下属的独立法人,此外,iDeCo的运营管理还有营运管理机构和金融机构共同参与。具体运营流程为:国家年金基金联合会收取缴纳的保险金,和金融机构签订合约,一起设计金融产品,保证至少有三个以上的投资选项供参保人选择,还负责制定运营方式,相应的规章制度等,而金融机构则是负责日常的养老金管理和养老金的给付,营运管理机构是类似中介一样的存在,需要负责接收参保人的投资指令和养老金领取指令,传达给金融机构进行具体操作,还会为参保人提供投资建议,推荐投资产品,并进行相应的金融教育。具体的运作流程可参照下图。
在账户制的背景下,iDeCo计划账户资金的转移及续费十分灵活。参与者只要通过运营管理机构审核且完成指定转移程序,即可在更换工作或者离职时转移个人账户,也可以通过营运管理机构从其他养老金系统中提取资产。自2018年5月起,iDeCo引入iDeCo+,允许某些符合要求的中小企业雇主对参加iDeCo的雇员提供缴费帮助,具体分摊比例可有企业与员工自行商议,意在减少中小企业员工缴费压力,也增加了中小企业岗位的吸引力。
iDeCo倡导参与者进行长期投资,秉持多元化的稳健投资策略,整体资产配置较为均衡。在实际投资中,iDeCo可选择的金融产品主要有三类,一是保险类,二是投资信托类,三是储蓄类。如下图所示,2016年以来,投资信托的占比逐年上升,保险比例有明显的下降趋势。截至2021年3月,iDeCo加入者的资产规模总额为1.7万亿日元,其中储蓄类、保险类和投资信托的投资额分别为0.46、0.16、1.08万亿日元,对应占比为26.9%、9.3%、63.8%。
5.2.1. 入门级“小白”可以参与日本个人储蓄账户计划(NISA)
NISA是一种具有税收优惠的个人储蓄账户。截至2021年一季度末,资产规模达23万亿日元。目前开设的账户有三种类型,分别是少年储蓄计划(Junior NISA)、一般个人储蓄计划(NISA)和小额累计投资免税计划(NSTA)。NISA的账户仅可在金融机构开立一个,适用范围是日本的全体居民,未满20岁的可以开立Junior NISA,但其托管人为二级监管人。居民通过NISA账户的投资可以对投资收益20.315%的资本利得税进行免除,免除额度视不同账户而不同。NISA的税优模式为TEE模式,即在缴费环节纳税后,投资阶段与领取阶段均免税。NISA的领取方式也不同于其他养老金计划,可以随时领取,具体视投资合同规定。
普通NISA账户拥有较高额免税额度,同时在三类账户中相对限制较少。年满20周岁的日本居民均可申请开立普通NISA账户。每个参与者仅限持有一个账户,但每年可以变更一次开设机构。通过普通NISA账户购买的股票、投资信托,包括投资收益在5年内免税,每年账户缴费的免税额度为120万日元,但免税额度不能结转至下一年。不过对于大部分普通参与者来说,5年600万日元的免税额度已经相当足够。此外,若NISA账户持有的金融产品出现亏损,参与者可以将其他账户的资产转移至NISA账户以此获得免税优惠,但不可抵消亏损,这样的方案局限于统一金融机构内的账户转移。
初级NISA账户是对NISA计划参保人范围的扩展,旨在鼓励青少年从小培养储蓄意识。2016年1月,少年投资免税制度正式实行,初级NISA账户也相应诞生。20岁以下的日本公民可以申请开立JuniorNISA的个人账户,托管人为其二级监护人。与普通NISA一样,该账户的投资股息、分红和转让收益均可免税,免税期五年,但每年的投资限额为80万日元。JuniorNISA在金融机构开设后不可更换,若取消账户,参与人需要对此前的投资收益进行税款补缴。与普通NISA一样,每年的80万免税额度未使用完不可结转下一年,但参与者可操作的资金仅限于初级NISA账户,本人其他账户所持有的的金融产品不可转入此账户。
NSTA以长期、多元化投资,支持少量投资为特色。2018年,NSTA免税系统正式实施。该账户目的在于支持初学者或持有少量资金的参与者尝试个人养老储蓄。NSTA覆盖的产品仅限公开发行股票投资信托和上市股票投资信托,当前设定的投资期限为2018年至2037年,因而20年的较长免税期是NSTA的一个特点,但其免税额度每年仅为40万日元,20年免税投资额共800万日元。免税额度同样不可结转,变更金融机构需要在当年9月前完成相关手续。NATA与前两者最大的不同,就是费用低廉、无销售佣金且信托费用限制在一定的较低水平,为投资者减少了额外的费用支出,更适合初学者和储蓄不足的参与人。购买流程简单,可根据市场走势自行决定购买时机和购买量,倡导分散化投资以降低风险。NISA三种账户的对比情况可见下表。
NISA资产配置的范围较为广泛,包括上市公司股票、投资信托、交易型开放式指数基金(ETF)和房地产信托投资基金(REIT)等类别可供投资者选择。NISA的资产管理机构一般为开立账户所在的银行或其他金融机构。截至2021年3月末,NISA的资产规模为23万亿日元规模,其中投资信托是最受欢迎的品种,占比57%,其次是上市公司股票,规模约9.3万亿日元,占比40.2%,ETF和REIT占比较低,分别为1.9%和0.9%。
6. 德国:全球最早的现代社会保障体系
德国是世界上最早建立现代社会保障体系的国家,但初始保障力度有限。德国养老金制度经历了多次改革,早在1889年,“铁血首相”卑斯麦颁布了《伤残和老年保险法》,为所有工人提供基础的法定养老保险,再加上1883年已经出台的《工人健康保险法》和1884年的《事故保险法》,世界上最早的社会保障体系初现雏形:实行积累制,费用由雇员和雇主各自承担一半。当时领取养老金的条件十分苛刻:1)年满70岁及以上;2)残疾状态。1910年男性的平均预期寿命仅45岁,女性为48岁,远低于法定领取年龄。此外,残疾保险的福利水平几乎无法与今天的法定养老金保险相提并论。众多因素下,当时的缴款率仅为1.7%。1911年,政府正式合并之前的三项社会保障法,重新命名为《帝国保障法》,并为寡妇和孤儿引入了遗属养老金,但当时寡妇仅在残疾的情况下能领取遗属养老金,保障条件并不完善。
6.1. 德国养老体系在改革前也深度依赖第一支柱
德国养老金在百年风雨中一路前行。两次世界大战以及愈加严重的老龄化使得德国的养老资金储备匮乏,不足以支付养老金支出,为此,联邦政府提出了多次改革计划:1957年,养老金的积累制逐步过渡为现收现付制,法定养老保险的费用由被保险人和雇主共同缴款支付,联邦政府对其进行补贴。1957年,联邦政府补贴在养老金保险支出中的份额占比高达31.8%。从那时起,德国养老金开始与雇员收入挂钩,使养老体系发展与经济情况相适应。自1957年改革到2003年,养老金总额增加了约8.5倍,联邦共和国的法定养老金保险服务范围扩大到农民和自营职业的工匠。1972年,自营职业者和家庭妇女可自愿参加养老保险。此外政府将退休年龄下调至63岁,雇员缴款满35年,即可领取养老保险金。1992年,政府考虑到税收和社会缴款负担加重,不再使用税前毛收入作为计算养老金调整的基础,而改为税后净收入。随后又在2001年与2004年分别推出里斯特与吕库普养老改革计划,以应对日益加重的养老金负担。
德国养老金制度经历了多次改革,其中最重要的两次改革是2001年里斯特养老金改革和2004年吕库普养老金改革。两次改革前,德国资本市场发展不足且民众投资风险偏好较为保守,第一支柱法定养老保险在德国的社保体系中承担过多责任,第二和第三支柱占比非常小。德国第一支柱养老收入在整个养老金体系中占比85%,第二支柱与第三支柱仅为5%与10%,二三支柱加总甚至未达到第一支柱的1/4,而同时期其他发达国家第一支柱收入与二、三支柱比例较为合理,如美国约为50%。现收现付制在德国养老体系中占据主导地位,而资本积累制发展明显不足,三支柱模式严重畸形。随着德国老龄化加重、出生率与就业率下降,养老金体系出现巨大的收支缺口,三支柱模式陷入危机。
里斯特改革在德国养老保障制度改革历程中具有十分重要的意义。首先,这次改革有效缓解了来自费率上升以应对人口结构发生变化带来的压力。当时学者预测,2001年与2030年的养老保险费率分别控制在20%以内、22%附近,则收入替代率[退休时的全部养老收入与退休前社会平均工资水平之间的比率,也是衡量劳动者退休前后生活水平差异的基本指标之一]将从70%逐步下降到67%~68%左右。其次,改革确保了养老金水平的长期稳定。对与收入变化相关的计算过程做出调整,将总收入的4%存入新的私人补充养老金计划。第三,改革提出了私人养老金储蓄。政府通过推迟缴税、税收抵免和提供补贴等优惠扩大其影响力,补充养老金有望弥补公共养老金下降带来的支付缺口。
2004年德国政府启动了吕库普改革计划,使人口结构的变化能够反映到养老金支付率中,减轻同代缴费人的压力,实现相对的代际公平。改革具体内容包括:1)在养老金计算公式之内引入“可持续因子”。可持续因子主要反映整个社会养老保费供款人数与全社会养老金支取人数之间的相对变化关系以及变化趋势,也可称为整个养老保险体系的赡养比率,在长期决定了养老金发放的标准。2)提高了法定退休年龄。相关政府部门认为,德国老龄化的加重给养老保险的支付系统造成了巨大的压力,提高法定退休年龄至少可以降低约2/3的支付压力,并建议2030年以前将德国的法定退休年龄由65岁逐步提高至67岁。
这两次改革使德国政府实现了养老保险模式的转变,引入了职业年金与个人养老金吕库普养老保险以及里斯特养老金,第三支柱得以发展,养老金的运行模式也从现收现付制转变成与基金积累制相结合。
6.2. 养老保险在德国养老金三支柱体系中扮演着不可或缺的角色
德国的养老金三支柱体系大多数以养老保险为主。养老保险在德国养老保障制度中扮演着不可或缺的角色,与大多数OECD国家相同,其养老金体系包括法定养老保险、补充性的企业与个人养老金,为退休后的老年人提供基本与补充生活保障。
德国联邦政府致力于促进养老保险发展,为养老体系提供全面保障。近年来,除了雇主和雇员缴费,联邦政府的资金支持在法定养老保险支出中占比非常高,已超过30%。联邦政府还为非公共养老保险提供强有力的税优以及补贴政策,激发居民广泛参与养老保险体系的热情。2020年,德国联邦政府养老金补贴福利为3410亿欧元,同比增加约0.7%,共有2180万人获得。其中联邦政府所支付的法定养老保险福利总额接近970亿欧元。目前,联邦政府的预算支付资金约为1000亿欧元,以便于在经济形势以及人口结构恶化的情况下仍能为法定养老保险提供资金支持。
分支柱来看,德国养老金第一支柱是由基础养老金提供的基本保障,可享受来自政府的补贴以及税收优惠政策,涵盖法定养老保险、农民养老保险、公务员养老保险与特定职业的养老保险;第二支柱是与资本市场结合的补充保障,由政府支持、税收减免的企业补充养老金体系承担;第三支柱是享受政府大额补贴与税优支持的补充性个人养老保险,囊括吕库普养老保险、里斯特养老金以及非税优个人建立的个人养老保险。
6.3. 税优政策、补贴力度以及产品多样化共同推动德国个人养老金发展
6.3.1 吕库普养老:可以灵活定制缴款模式的个人养老金
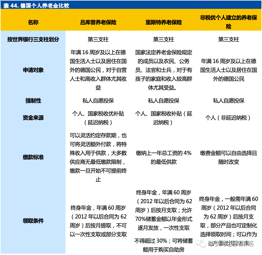
德国的个人养老金吕库普养老保险是一种可以享受政府大数额、高比例退税方式的私人自愿投保的商业保险。其特点是最低缴款额一般没有限制且有税收递延政策,可替代自营人士的法定养老金,因此可为第一支柱未获得强制性保护的人群提供补充保障。吕库普养老保险通常不属于强制性养老保险类别,但在设计上与法定养老保险相似,因此无法投保法定养老保险的人士也可参加吕库普养老保险,享受类似的养老福利,采用资本积累制运作模式。
吕库普养老保险由于税收递延以及非强制性保护的特点,对于自由职业和高收入群体尤其受益。其适用人群为年满16周岁及以上在德国生活人士以及居住在国外的德国公民,与法定养老保险不同,吕库普养老保险在缴款阶段可以灵活约定存款期,月/季/半年/年度支付均可,可灵活额外付款,如将特殊收入用于供款。其每月最低缴款额可以灵活定制,大多数供应商甚至未设置最低缴款额。吕库普养老保险一旦开始缴款就不可提前终止,但可在缴款期间减少缴款额以降低生活压力。
吕库普养老保险在缴款阶段享受大额税收优惠。参与者在缴款时享受联邦政府提供的税延政策,可免税额=[(最高税费减免*α)-法定养老保险缴款额],其中α每年增加2%,2022年为94%,至2025达到最大值100%。2022年,单身年最高税收抵免上限为25639欧元,夫妻为总共51287欧元,需注意法定养老金缴款也应计入最高税收抵免的申报。吕库普养老保险发放模式为终身年金,在领取阶段也有税收优惠。年满60周岁(2012年以后合同为62周岁)后按月提取,不可以一次性支取或部分支取。目前,领取时对部分养老金免税,2022年免税比例为82%,2005-2040为过渡阶段,到2040年,不再有免税福利。
吕库普养老保险设计的产品形式多样,供不投风险偏好的投资者选择。吕鲁普养老保险产品于2005年1月1日正式发行,《所得税法》规定实施初期的产品需由保险公司提供,2007年起扩大至欧盟成员国范围内的银行和投资公司(注册在欧盟或者拥有实际管理权)。除了传统的人寿保险产品,吕鲁普计划的产品形式还包括基金储蓄计划和单位连接保险等。
吕库普养老金产品也存在相应不足:第一,其管理成本较高,投资者资本收益通常要在覆盖掉管理成本后才开始积累;第二,缴款一旦开始不可提前终止,投资人一旦陷入财务困境,则有可能无法在退休时获得养老保障;第三,领取形式缺乏灵活性,作为基础保障,其只能用来作为退休金,而不像里斯特养老金一样还可以用来购买不动产或养老院永久居住权等。
6.3.2. 里斯特养老金针对不同群体推出多样化的养老选择
里斯特养老金计划提供税优政策与大额补贴,采取EET模式。里斯特养老金的覆盖群体为国家法定养老金规定的成员以及农民、公务员、法官和士兵,对于有孩子的家庭和收入较高的人群尤其受益。参保人要获得全额津贴,雇员最低缴纳额应为上一年总工资的4%,可以抵税的私人投保额加上国家补贴的总额最高为单年2100欧元。
为推进“里斯特养老金”改革,鼓励民众积极参与,政府针对不同群体制订了多样化的激励方案,包括基础补贴、子女补贴、特别补贴。目前,联邦政府每年给予的补贴部分至少为175欧元,最多2100欧元。对于有孩子的家庭每年发放子女津贴,每个子女185欧元(2008年级以后出生的孩子为300欧元)。此外还有只可领取一次的200欧元入门补贴200欧元,发放给所有在合同签订时还未满25周岁的参保人。就已婚夫妇而言,如果配偶中一方满足最低缴款额条件,另一方即使没有满足最低缴款额条件,但只要以自己的名义签订养老金合同,并且每年至少支付60欧元,则两人都可享受全额津贴。
里斯特养老金对参保人有最低保障,即保障缴款本金。其发放模式为终身年金,参保人年满60周岁(2012年以后合同为62周岁)后可按月支取,支取时需全额缴纳税款。养老金70%的储蓄金额以年金形式逐月发放,剩余的可一次性支取。参保人也可将储蓄额用于购买自助房,此外里斯特养老金计划也可作为遗产继承给指定亲属。
里斯特计划的供应者是多元化的,现如今约有1871家供应商,产品形式也较为丰富。满足认定资格的银行、保险、基金公司或德国住房互助储金信贷社都可以提供里斯特产品,如安联保险集团、联合投资资产管理公司、以及德意志银行下属的零售资产管理机构等。个人或家庭可根据自身偏好自由选择购买,里斯特产品有四种主要的形式:保险合同、银行储蓄合同、基金储蓄合同和里斯特住房储蓄合同。
产品分布上,保险产品仍占据里斯特计划的大半壁江山,银行储蓄合同规模增长停滞,基金储蓄合同与里斯特住房储蓄合同规模快速扩张。截至2021年三季度末,里斯特养老金产品数达1621.2万件。其中保险合同为签约最多的产品,市场份额超过70%,近年来保险产品存量保持相对稳定。银行储蓄合同从2002年开始受到投资者的追捧,在2014年末达到顶峰约81.4万件,2015年开始出现拐点,产品存量逐年下降,占比下降至3.5%,主因是德国资本市场进入零利率时代,银行储蓄回报并不高。相反,基金储蓄合同与里斯特住房储蓄合同在零利率时代投资回报率更高,因而受到投资者青睐,基金储蓄合同从2002年的17.4万件增至2021Q3的327.2万件,至增幅约为18倍,占比上升至20.18%。自里斯特住房储蓄计划推出以来,成立合同数快速增长,从2008年的2.2万件增至2021Q3的约175.2万件,增幅约为80倍,占比上升至10.81%。多样化的养老产品和多个产品提供方是推动里斯特养老金改革顺利进行的重要因素,极大提高了民众的自主性与参与度。
第三层次中个人建立的养老保险是对第二层次的补充,原则上不能享受国家税收优惠以及补贴政策(部分人寿产品可享受收益免税政策)。个人养老保险是自愿性质,主要为了提高退休后的生活质量。按照保费支付与领取时间的不同可划分成以下三种:第一类为“定期支付保费”,投保人与保险公司约定一个付费期限及养老金领取起始点,并定期供款;第二类为“一次性支付养老金”,一次性支付保费并可自由选择养老金首次支取的时间点;第三类为“立即生效式养老金”,一次性支付保费,次月即可开始领取养老金。
风险提示:个人养老金推进不及预期;老龄化程度加剧;宏观经济下行风险。
近期重点报告
4月17日 《接棒:大消费即将迎来买点--A股策略专题》
5月3日 《120页!5万字!七国养老金比较研究》
5月5日 《九万里风鹏正举,个人养老金时代--养老金系列二》
5月14日 《七国养老金比较研究之英联邦篇--养老金系列四》
注:文中报告节选自财通证券研究所已公开发布研究报告,具体报告内容及相关风险提示等详见完整版报告。
证券研究报告:《七国第三支柱个人养老比较研究--养老金深度系列1》
对外发布时间:2022年05月02日
报告发布机构:财通证券股份有限公司(已获中国证监会许可的证券投资咨询业务资格)
本报告分析师 :李美岑 SAC执业证书编号:S0160521120002
王亦奕 SAC执业证书编号:S0160522030002