本报告联系人
李美岑 limc@ctsec.com
王亦奕 wangyy01@ctsec.com
张日升 zhangrs@ctsec.com
王源 wangyuan01@ctsec.com
回顾
2022年1月3日《轮到大金融了》开始,全市场独树一帜推荐“大金融”(银行、地产),一季度房地产、银行,位列涨幅榜前三位。4月24日《关键决断一周》,强调珍惜当前底部区域的“便宜时光”,上证综指在随后1个多月时间里实现近400点反弹。
核心观点
流动性宽松,企业盈利见底回暖,基本面往上,全球资金回流中国,在多方积极因素配合之下,仍然看好下半年市场。近期,受到“停贷”影响,情绪回落,反弹至此,浮盈兑现,市场出现调整,整体风险可控。回顾过去4次信用风险事件,主要关注后续政策解决方案,对于市场企稳起到很重要的作用,特别是7月底的政治局会议是重要观察时点。投资建议利用短期市场调整,关注经济复苏的大消费类核心资产(消费性医疗、白酒、社服、医美化妆品、家电家居等)。另外,以大金融为代表的稳增长、低估值蓝筹方向,近期可重点关注水利、城市管廊、公路等方向。同时,银行地产等受到“停贷”影响短期股价会有所压制,但基本面健康的川渝、长三角地区的城农商行是增配良机。
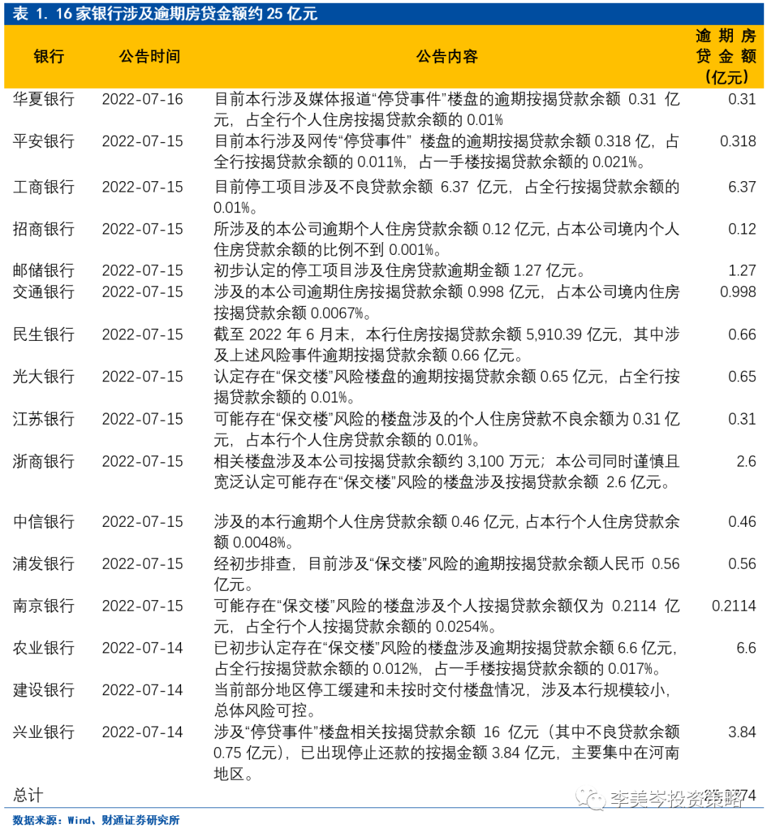
“停贷”事件短期风险可控,长期政策导向“保交楼”。受“停贷”影响,银行和地产本周分别下跌4.8%和5.9%。“停贷”事件开始于6月30日的江西省景德镇市恒大珑庭楼盘,随后迅速扩大至全国超100个楼盘。截止7月16日,共有16家银行发布公告,涉及“停贷事件”楼盘相关按揭贷款余额(不良额/逾期额)约为25.28亿元,短期风险规模整体可控。
从政策导向上看,“保交楼、保民生、保稳定”是关键,关注7月底政治局会议的定调。银保监会有关部门负责人14日就上半年银行业运行情况进行介绍,对于“停贷”事件做出回应,解决问题的关键在于“保交楼”,引导金融机构市场化参与风险处置,加强与住建部门、人民银行协调,支持地方政府推进“保交楼、保民生、保稳定”。由于地产涉及问题较多,涉及相关方较多,确保房屋正常建设,确保“交楼”正常进行,避免引发“次生”伤害,是接下来监管层、决策层需要重点考虑的问题。在7月底的政治局会议是投资者接下来关注的焦点方向。
复盘历史四次信用风险事件,在此次“停贷”事件前,我国先后发生东方园林、包商银行、永煤和恒大信用风险事件。从风险敞口来看,包商>恒大>永煤>东方园林。从四次事件的影响来看:
1.对债市:四次事件都导致债市阶段性下跌,但影响偏短期,“停贷”冲击下流动性可能进一步宽松。中期来看,国债和信用债都是趋势性上涨(债券利率下跌)的,对债市的影响也是偏短期冲击。“停贷”冲击下流动性可能进一步宽松。
2.对股市:影响幅度上,东方园林>包商>恒大>永煤。1)2018年东方园林发债失败+贸易摩擦+宏观流动性收缩,发声,市场情绪2个月后触底回暖,期间市场调整幅度超30%,建筑板块调整超70%,远超A股整体。2)2019年包商银行打破刚兑,监管层1个月内快速出手,市场调整幅度13%,同期银行板块调整仅10%。3)2020年永煤债券违约,金融委2周内火速发声,严厉处罚各种“逃废债“的行为,有效缓和市场紧张情绪。市场仅出现1.64%调整,同期煤炭板块调整1.92%,此后10日内分别反弹2.11%、8.85%。4)2021年恒大违约,相关部门反应迅速,积极协调相关方出台解决方案。恒大出现实质性违约后2个月内,市场调整幅度达10.7%。
中观景气:本期景气方向大幅减少,汽车产业链重视轮胎困境反转,农林牧渔关注价格上涨的食用菌和生猪养殖,光伏产业链关注涨价的硅料/硅片/电池片/组件。
风险提示:俄乌冲突升级、海外加息超预期、疫情扩散超预期
目录
正文
1. 优化结构窗口期
流动性宽松,企业盈利见底回暖,基本面往上,全球资金回流中国,在多方积极因素配合之下,仍然看好下半年市场。近期,受到“停贷”影响,情绪回落,反弹至此,浮盈兑现,市场出现调整,整体风险可控。回顾过去4次信用风险事件,主要关注后续政策解决方案,对于市场企稳起到很重要的作用,特别是7月底的政治局会议是重要观察时点。投资建议利用短期市场调整,关注经济复苏的大消费类核心资产(消费性医疗、白酒、社服、医美化妆品、家电家居等)。另外,以大金融为代表的稳增长、低估值蓝筹方向,近期可重点关注水利、城市管廊、公路等方向。同时,银行地产等受到“停贷”影响短期股价会有所压制,但基本面健康的川渝、长三角地区的城农商行是增配良机。
2. “停贷”事件影响市场情绪,关注“保交楼”解决方案落地
2.1. “停贷”涉及逾期房贷已超25亿元
“停贷”事件开始于6月30日的江西省景德镇市恒大珑庭楼盘,业主选择集体停贷。随后迅速扩大至全国超100个楼盘。
截止7月16日,共有16家银行发布公告,涉及“停贷事件”楼盘相关按揭贷款余额(不良额/逾期额)约为25.28亿元,短期风险规模整体可控。
银保监会数据显示,6月末,银行业不良贷款余额3.8万亿,不良贷款率1.77%,较年初下降0.05个百分点。个人住房贷款占比中,国有四大行领先。股份制银行中,兴业银行和招商银行占比居前。
2.2. “保交楼”政策需多方配合,关注7月底政治局会议
银保监会有关部门负责人14日就上半年银行业运行情况进行介绍,对于“停贷”事件做出回应,解决问题的关键在于“保交楼”,引导金融机构市场化参与风险处置,加强与住建部门、人民银行协调,支持地方政府推进“保交楼、保民生、保稳定”。
“保交楼”可能需要中央地方财政、房企、银行等多方四方协调解决。稳定压倒一切,由于地产涉及问题较多,涉及相关方较多,确保房屋正常建设,确保“交楼”正常进行,避免引发“次生”伤害,是接下来监管层、决策层需要重点考虑的问题。在7月底的政治局会议是投资者接下来关注的焦点方向。
3. 回顾四次信用风险事件,解决方案是市场关注焦点
在此次“停贷”事件前,回顾过去几年,先后发生东方园林、包商银行、永煤和恒大信用风险事件。从风险敞口来看,包商> 恒大>永煤>东方园林。
股市影响,东方园林>包商>恒大>永煤。包商和永煤事件,监管层均在1个月内出台相关政策和措施,因此股市影响都比较有限,影响时间2个月内,调整幅度15%以内。东方园林事件5个月后才发声,恒大事件的实质性措施的行动出现在6个月后,前者市场调整超过30%,后者2个月内调整超过10%。对于“停贷”事件,监管层的政策出台时间非常重要,关注月底政治局会议。
四次事件都导致债市阶段性下跌。中期来看国债和信用债都是趋势性上涨(债券利率下跌)的,对债市的影响也是偏短期冲击。“停贷”冲击下流动性可能进一步宽松。
3.1. 2018年东方园林发债失败+宏观流动性收紧+贸易摩擦,市场调整幅度较大
2018年5月21日,东方园林的10亿公司债券发行计划,最终以0.5亿实际发行规模告终,引发了市场对于高杠杆民企融资方式的担忧。实际上在2018年年初,丹东港、神雾环保等一系列上市公司都已出现债务违约问题,但在去杠杆的大背景下,紧信用的环境并未改变。但随后贸易摩擦、美联储加息的外部冲击下,股权质押风险暴露进一步导致A股出现单边下跌,2018年5月至2019年年初,调整幅度超过30%。
市场在持续密集政策出台近2个月后回暖。央行分别于7月与10月定向降准0.5和1个百分点,但流动性释放并没有改变市场的调整趋势。10月18日, 国务院副总理刘鹤就当前经济金融热点问题接受采访时提出要解决中小微、民营企业的融资难题;10月31日,习近平总书记在中央政治局会上提及研究解决民营企业、中小企业发展中遇到的困难;随后在11月1日的民营企业家座谈会再度表达了支持非公有制经济发展的态度。市场情绪小幅回暖,万得全A从3200反弹至3600。随后,北上广深各地国资“真金白银”出台了近5000亿元纾困资金, A股在2019年初出现底部反转。
市场层面来看,建筑板块的调整远超A股整体。2018年5月至11月是市场调整幅度最大的区间,其中万得全A下跌30%,建筑板块调整超过70%;2019年初反弹期间,万得全A和建筑板块涨幅均在30%左右。
3.2. 2019年包商银行打破刚兑:监管层1个月内快速出手,市场调整幅度13%
2019年5月24日,包商银行因为出现严重信用风险,被央行和银保监会联合接管开始,建设银行负责托管。同时为了避免包商事件对于流动性带来的冲击,央行在5月29日迅速净投放2500亿元,为2019年以来最高水平,此后仍对流动性保持宽松状态,10年期国债收益率也从3.4%一路下至3%。随后6月9日,金融委办公室召开会议,研究维护同业业务稳定工作,10月正式启动包商银行重组工作,之后采取新设银行收购承接方式进行重组。
央行与金融委等监管机构在包商事件后1个月内火速出手,A股市场情绪在4月底开始出现调整,6月初触底修复,得益于央行的流动性呵护,市场调整幅度仅13%。
从市场层面来看,银行板块调整幅度低于A股整体。包商事件冲击下,万得全A下跌13%;同期银行板块调整仅10%。
3.3. 2020年永煤违约:金融委2周内火速发声,有效缓解市场担忧
2020年11月10日,AAA评级国企永煤控股未能按期兑付旗下“20永煤SCP003”(超短期融资券)到期应付本息,构成实质违约,涉及本息金额共计10.32亿元。永煤债券违约事件发生之后,相关监管部门迅速行动:11月16日央行为了缓解当时债券市场的流动性压力,当天超量续作MLF,利率小幅波动。11月21日金稳委定调,严厉处罚各种“逃废债“的行为,规范债券市场发展,维护债券市场稳定,事件发生11天后金稳委会议的召开,有效缓和市场紧张情绪。2021年4月30日政治局会议召开,确定建立地方党政主要领导负责的财政金融风险处置,重视防范国有企业债务风险。
永煤事件在央行对冲流动性压力和金稳委定调之后,对股债的负面冲击明显减弱。违约事件发生后,市场情绪紧张导致股债同时出现调整:万得全A出现震荡调整,国债收益率则从3.22%一路上升至3.35%,dr001和gc001连续上行显示银行间流动性出现挤兑。11月16日,央行超量续作MLF缓解流动性压力,10年期国债收益率降至3.2%,万得全A也从5200反弹至5340。尽管债券违约风险的化解耗费了六个月,但是该事件对资本市场的明显冲击仅持续了数天。
从市场层面来看,煤炭板块的调整略超A股整体。2020年11月10日至13日是市场调整幅度最大的区间,万得全A下跌1.64%;从11月11日至13日煤炭板块调整幅度最大,下跌1.92%。2020年11月13日至24日反弹期间,万得全A涨幅在2.11%,煤炭板块涨幅更高,为8.85%。
3.4. 2021年恒大违约:反应迅速但干预有限,市场2个月内调整超过10%
自从2020年8月央行与住建部联合发布房地产企业融资“三道红线”政策以来,市场对于恒大出现流动性危机的担忧一直存在。2021年6月29日,三棵树中报披露恒大5000万应收票据逾期,市场对于恒大实质性违约的担忧迅速加剧,恒大股价开始迅速下行;7月19日,广发银行宜兴支行申请冻结恒大1.32亿元财产;7月26日-28日,标普、惠誉等评级机构纷纷下调恒大评级;8月5日,多家相关企业对恒大提请诉讼及财产保全,恒大关联案件被要求移交至广州市中级人民法院集中管辖,之后的几天更是接连出现想要寻找第三方出售部分资产却失败、高管出售股权套现疑似逃跑被约谈等事件;9月8日,恒大财富理财产品暴雷,集团员工和投资者们纷纷声讨维权。在2021年12月3日,恒大集团发布公告称,收到要求履行一项2.6亿美元担保义务的通知,但未能履行偿还义务,造成实质性违约。
截至目前,恒大集团的债务重组仍在进行中,风险敞口仍在不断扩大。发生首笔债券违约时,恒大总负债超1.9万亿元,根据国内各银行公开信息,多数银行对恒大的风险敞口较小,而风险敞口较大的如光大银行当时对恒大授信余额有54亿元、浙商银行有38亿元。截至6月底,恒大共有13笔美元债正式违约,总计折合人民币约1290亿元。
恒大出现实质性违约后,市场2个月内调整幅度超过10%,国内债市影响相对不明显。一方面恒大是房地产行业龙头企业之一,房地产行业在我国的经济中有着重要地位,因此对股市影响较大;另一方面可能是受到政策收紧影响,房地产企业在内地融资比较困难,在境内的风险敞口相对较小,因此对债市影响相对较小。12月3日恒大发生首笔实质性债务违约之后,不断引发更多债务交叉违约,万得全A指数从12月13日的相对高点5998.82一路下行至2022年1月28日的相对低点5359.25,跌幅高达10.66%;同时,10年期国债收益率从12月13日的2.86%降低至2022年1月28日的2.70%,下降16个BP。
从市场层面来看,房地产板块调整幅度小于A股整体。2021年12月13日至2022年1月28日是市场调整幅度最大的区间,万得全A下跌10.66%;从12月9日至2022年1月28日房地产板块调整幅度最大,下跌1.84%。2022年1月28日至2月10日反弹期间,万得全A涨幅在2.56%,房地产板块涨幅更高,为3.86%。
4. 行业配置:继续增配大消费核心资产
热门板块估值大幅修复,消费板块相对性价比显现。以电新和食饮指数为例,从远期估值可看出板块间的相对性价比,过去两年间,20年9月至21年11月,先后经历了食饮和电新的估值高低交替。自22年4月以来,电新板块估值绝对修复约14%、当年盈利增速上修4%、远期盈利增速上修6.2%,相对于33%的预期盈利增速,估值修复或已接近尾声。以食品饮料为代表的消费板块远期盈利虽有2.6%的下调,但盈利增速仍接近20%。从相对估值来看,消费板块的性价比值得关注。
复苏仍在路上,大消费核心资产定价权争夺战再次打响。6月社零超预期反弹,数据验证下,经济复苏是确定性趋势,随着下半年政策效果逐步显现,私人部门信心逐渐修复,消费仍是最大受益方向之一。自5月末以来,陆股通净流入消费板块达417亿元,其中流入贵州茅台、伊利股份、中国中免、东方雨虹、牧原股份五家大消费核心资产金额达289.6亿元,驱动相关标的市场表现。可沿修复顺序,继续重点关注:消费性医疗、白酒、免税餐饮酒店、医美化妆品、医药、家电家居等细分核心资产。
5. 本周中观景气:景气方向减少,重视轮胎困境反转
我们构建以价格类指标为主,周、旬频率更新的中观高频指标跟踪体系,从而挖掘值得关注的细分方向,并将其与相关领域核心标的进行匹配,以供投资者参考。
本期值得关注产业链条大幅减少,多数行业环节边际景气下行:
1)汽车产业链重视轮胎困境反转。7月第2周半钢胎/全钢胎开工率环比上行2.8%/2.5%,目前开工率绝对值高于去年同期。需求端来看,运价中枢下移促进出口量及发货回暖,国内疫情冲击淡化叠加促销费政策支持,终端需求逐步回暖。盈利能力来看,目前运费、天胶价格已显著回落,而合成橡胶方面虽然炭黑仍维持高位,但上游原油期货已从120美元回落至100美元以下,成本压力有望逐步缓解。
2)农林牧渔行业景气多点开花。种植业方面,金针菇及主要国蔬菜批发价格环比显著上涨,尤其金针菇及蔬菜,涨幅达到单周5%+。养殖业方面,生猪价格在快速反弹后维持22+元/斤,猪料比价高于平衡点约50%,盈利能力佳。
3)光伏产业链全面涨价,后续重点在于需求。硅料/硅片/电池片/组件分别上涨2.1%/0.5%/3.8%/0.9%,根据Solarzoom数据,国内一线组件厂商的报价来到2.05元/W甚至更高,能成交交付的新订单主流价格在1.95~1.99元/W,实际能够落地交付的新订单较前期在下滑。
6. 风险提示
俄乌冲突升级、海外加息超预期、疫情扩散超预期
近期重点报告
注:文中报告节选自财通证券研究所已公开发布研究报告,具体报告内容及相关风险提示等详见完整版报告。
证券研究报告:《优化结构窗口期--A股策略专题》
对外发布时间:2022年07月17日
报告发布机构:财通证券股份有限公司(已获中国证监会许可的证券投资咨询业务资格)
本报告分析师 :李美岑 SAC执业证书编号:S0160521120002
王亦奕 SAC执业证书编号:S0160522030002
张日升 SAC执业证书编号:S0160522030001
王源 SAC执业证书编号:S0160522030003