本报告联系人
李美岑 limc@ctsec.com
王亦奕 wangyy01@ctsec.com
本文节选自:120页!5万字!七国养老金比较研究【财通策略李美岑团队】
核心观点
个人养老金新规出台,制度建设再下一城。我国已初步搭建了适应“中国特色”的养老金三支柱体系,但“一支独大”特征显著,三支柱发展并不平衡。社会环境和人口结构变化对现有养老体系提出改革需求,发展第三支柱个人养老金是当下“重中之重”。2022年4月21日,国务院发布《关于推动个人养老金发展意见》,规定了账户制将是个人养老金的核心运行模式,同时也对缴费、投资以及领取不同环节进行了改革。
现行四款个人养老产品的认购热度不尽相同,国民养老公司在产品端的发力是后续看点。养老理财在个人养老金产品中较受欢迎,原因在于大众对此类产品认知程度较高,风险收益特征较为符合大众“胃口”;养老目标基金运作平稳良好,市场认可度日益提高;专属商业养老保险在服务新产业、新业态从业人员和灵活就业人员方面优势明显;延税型商业养老保险作为最先推出的个人养老金产品,参保预期却大打折扣,原因主要为在缴款环节与领取环节税优细节设计并不理想。后续个人养老产品端的创新可能集中在集合了银行、保险以及证券背景为一体的国民养老公司,尤其是其独有的商业养老计划业务。
风险提示:个人养老金推进不及预期;老龄化程度加剧;宏观经济下行风险。
目录
正文
1. 我国养老金体系发展步入新阶段
1.1.我国已初步完成养老金体系框架搭建
世界银行提出的“三支柱”模式是当下全球主流的养老体系搭建框架。其中,第一支柱一般为强制性缴纳的公共养老金,主要负责实现再分配功能,以现收现付制为主,实现养老金的储蓄和保险功能。政府强制缴纳的同时,在养老待遇给付方面也提供一定财政支持。但随着老龄化的加剧,政府部门的收支压力逐年加重。第二支柱为雇员自愿参加的企业、职业年金计划,可由雇主和雇员共同缴费,以积累制为主。第三支柱为自愿性参加的个人养老金,由个人单独缴纳,以积累制为主,有利于将居民储蓄转化为投资。第一支柱公共养老金的提供者一般是政府部门,因此通常交由政府机构或者政府专门委托的专业机构进行管理运营;第二与第三支柱为私人养老金,一般由第三方金融机构管理,对第一支柱公共养老金起到补充作用,公共养老金与私人养老金皆能起到资金的再分配作用。
基于海外经验,我国也已初步搭建了适应“中国特色”的养老金三支柱体系。其中,第一支柱为基本养老保险代表的公共养老金,囊括城镇职工基本养老保险和城乡居民基本养老保险,社会保障基金对基本养老保险的资金调剂起补充作用。第二支柱是机关事业单位或企业在基本养老保险之外专门为职工建立的附加保险;包括职业年金和企业年金。第三支柱是自愿建立个人养老金,当前主要有延税型商业养老保险、专属商业养老保险、养老目标基金,养老理财产品四种形式。
1.2.社会环境和人口结构变化对现有养老体系提出改革需求
1.2.1. 当前养老体系较为依赖公共支柱
我国养老体系“一支独大”特征显著,三支柱发展并不平衡。截至2020年末,我国养老金总规模为12.8万亿元,其中第一、二、三支柱规模分别为8.7万亿元、3.5万亿元和4亿元(仅考虑有优惠政策的税延型商业养老保险)。第一支柱占比约70%,政府部门提供的基本养老金承担了较多国民养老的责任;二、三支柱为代表的自愿性私人养老金整体还处于培育期。
基本养老保险的收支压力逐年扩大,累计结存规模在2020年首次下降。基本养老金支出对收入占比从2012年的76.56%上升到2020年的115.61%。2020年,基本养老保险首次出现收不抵支的情况。2020年,城镇职工基本养老保险出现6925亿元的收支缺口,尽管当年城乡居民基本养老保险年末结存有所增加,但总体来看,基本养老保险年末结存总额仍首次下降,从2019年的6.3万亿元下降至2020年的5.8万亿元,同比下降7.9%。
我国老龄化抬升的背景下,仅依靠基本养老保险将逐渐无法满足退休人群的生活保障。数据显示,截至2020年末,我国65岁以上人口有将近两亿人,老龄化比例14.2%,位居全球前列。根据世界银行的建议,养老金替代率保持在70%-80%可以保证劳动者退休后生活水平基本维持不变,60%的替代率只能保证基本的生活水平,55%则已经处于警戒线附近。我国基本养老保险替代率初始预期为60%,但近年来,基本养老金替代率逐步下降,2021年基本养老金替代率仅为45%,远低于55%的国际警戒线水平。
社保基金对基本养老保险起到调剂补充作用,过去几年投资表现亮眼。2020年,社保基金投资收益为3786.6亿元,当年投资收益率高达15.84%。社保基金在社保理事会的成熟运作下,长期收益率已迈入全球顶尖资产管理机构之列:自成立以来的年均投资收益率8.51%,累计投资收益额为16250.66亿元。在基本养老金财政和缺口扩大的背景下,社保基金近年来也在加快保值增值,借助于此前积累的投资优势,一方面是扩大本金,如加速国有股转持划入资金及股权资产、中央财政加大拨入资金,另一方面是负责部分基础养老金的委托投资,帮助人民养老的“保命钱”稳步增长。2020年末,社保基金资产总额达29226.61亿元,资产总额逐年增长,财政性拨入全国社保基金资金和股份累计9930.31亿元,相较于2013年的6000.26亿元,同比大幅增加65.5%。截至2021Q3末,全国基本养老保险委托投资合同规模1.25万亿元,到账金额1.1万亿元,到账率为88%。
第二支柱中的职业年金当前几乎能达到全覆盖水平,但受惠人群有限。职业年金的申请对象为机关事业单位,由于有政府预算作为保障,其缴费能力较强,几乎能做到全覆盖。但在当前覆盖率已处高位的背景下,未来职业年金的扩容空间有限;同时,职业年金也存在着短期考核的压力。由于职业年金由省级社保机构作为代理人统一委托投资,行政压力也会使投管人顾及短期回报。
企业年金成立以来投资收益较为稳定,在控制风险最小化的同时为计划参与者提供长期稳定的养老金资产增值服务。2021年企业年金投资收益为1241.98亿元,投资收益率5.33%。企业年金将绝大部分资金配置于权益类资产,截至2021年12月末,企业年金资产总额为25377.79亿元,其中投资固定收益类资产3284.47亿元,占比为13.5%,投资于权益类资产21949.32亿元,占比为86.5%,相比于2014年末的80.6%显著提高,预计随着年金投资权益资产上限比例提高,有望为资本市场带来更多长线资金。
虽然企业年金能提供稳定的投资收益,但推广并不理想,因为企业承担的职工基本养老保险负担较重,同时设立企业年金本身的准入门槛也较高。企业年金设立必须满足(1)企业依法参加基本养老保险并履行缴费义务;(2)具有相应的经济负担能力;(3)已建立集体协商机制。截至2020年末,全国共有10.5万家企业建立企业年金计划,仅占全国法人单位数量的0.42%,参保职工数为2714万人,仅占全国城镇社会从业人员数量的5.9%,累计结存为2.2万亿元。
1.2.2. 大力发展个人养老金是当务之急
总体来看,我国养老体系第一支柱财政压力大且替代率逐年下降,第二支柱覆盖范围相对有限,因此发展第三支柱个人养老金是当下“重中之重”。截至2020年末,第一支柱覆盖9.99亿人,第二支柱覆盖5800万人,第三支柱税延性养老保险试点仅覆盖4.9万人,个人养老产品仍处于初步探索阶段。2021年三季度末,我国二三支柱相关的养老金产品总规模为18417.01亿元,相较于2020Q4的19275.99亿元,下降4.46%;养老金产品总数为605只,相较于2020Q4的604只。尽管从养老金产品分布来看,涉及第二支柱职业养老金的产品是主要构成,但在第二支柱发展放缓的背景下,大力发展第三支柱个人养老金是增强我国养老金体系硬实力的关键。
2. 九万里风鹏正举,个人养老新时代
2.1. 个人养老金新规出台,制度建设再下一城
2022年4月21日,国务院发布《关于推动个人养老金发展意见》,意见指出第三支柱个人养老金不再采用产品制,转而采取账户制运行模式,提供税收优惠政策。对于个人养老金的缴费、投资以及领取阶段也做出了更详细的规定。(1)缴费阶段:个人自愿参保,建立个人账户,年缴款上限为12000元,参保对象为在中国境内缴纳城镇职工基本养老保险或者城乡居民基本养老保险的劳动者。(2)投资阶段:用于购买符合规定的银行理财、储蓄存款、商业养老保险、公募基金等(3)领取阶段:可以按月、分次或者一次性领取个人养老金,不可提前支取,个人账户权益可以继承。
相比此前试点的个人税收递延型商业养老保险个人账户,此次个人养老金账户存在几方面不同。第一,在缴款阶段的税收抵免采取固定上限额,不再以个人收入比例作为衡量基准。第二,账户可投资范围增加,账户资金可用于购买符合规定的银行理财、储蓄存款、商业养老保险、公募基金等,此前,只能投资商业养老保险。第三,具体税优设计环节,此次的意见并没有做出具体说明,包括采取的税优模式以及税优比例,在缴费阶段、投资阶段以及领取阶段的税优细节仍值得商榷。
个人养老金账户是参加个人养老金制度、享受税收优惠政策的基础。本次意见的核心是由原来的产品制转向个人账户制,参保人将通过个人账户购买个人养老产品。产品制在缴费、投资、征税环节都要面向不同的产品管理人,手续繁多,不利于第三支柱养老金的发展,建立第三支柱的个人账户制能有效实现资金信息与产品信息的统一归集。
当下我国养老金体系不同支柱的个人账户有所区别。在资金来源方面,只有城镇职工基本养老保险雇主缴纳部分计入基本养老保险的统筹账户,个人养老金以及其他养老保险资金全部归入对应支柱的个人账户。基本养老保险的统筹账户起到筹集社会统筹资金的作用,主要是用于支付基础养老金,个人账户领完以后需要继续支付的个人账户养老金,国家每年调整提高的退休人员的养老金、退休职工的死亡待遇等。基本养老保险的个人账户的作用主要是用于记录个人缴纳的养老保险费、集体补助、政府补贴,以及上述部分的利息金额的账户,其属于个人财产的一部分,终身属于个人所有而且还可以继承,但其具有强制储蓄性质,不得提前支取。相比之下,意见新推出的个人养老金账户与基本养老金的个人账户完全不同。基本养老金个人账户在实际运作过程中,已经从原先的完全积累型预期向现收现付型转化,个人养老金账户则是完全向积累型建设的。
在归属权方面,基本养老金个人账户与个人养老金账户权益全部属于参保人个人,而职工、企业年金则不一定。职工、企业年金个人账户归属权规定一般分两种:第一种是雇主缴纳始终归雇员所有,进入个人账户就是雇主个人的;另一种是约定年限,逐步归属个人,如最长不得超过8年,以防止雇员跳槽。所有类型的个人账户权益都可以继承给亲属。
明确账户制积累模式,有利于短期储蓄向长期养老资产转化。可以增加养老金的资产规模及保障能力,有利于矫正养老保险三支柱体系的结构失衡,提升养老金的可持续发展能力。另外,亦有利于集聚长期养老资金,可对冲人口老龄化背景下储蓄率和投资率下降带来的潜在影响。
2.2. 近年来,个人养老政策“春风”频吹
目前,个人养老金产品已经涵盖个人税收递延型商业养老保险、专属商业养老保险、养老目标基金以及养老理财。2018年4月,多部门联合发布《关于开展个人延税型商业养老保险试点的通知》,延税型商业养老保险试点正式在上海市、福建省(含厦门市)和苏州工业园区先行展开。2021年5月,银保监会发布《关于开展专属商业养老保险试点的通知》,人保寿险、中国人寿、太平人寿、太平洋人寿、泰康人寿、新华保险等6家保险公司获批参与,试点地区暂定为浙江省(宁波市)以及重庆市。2021年9月1日,银保监会发布《关于开展养老理财产品试点的通知》,工银理财在武汉、成都,建信理财和招银理财在深圳,光大理财在青岛开展养老理财产品试点。此外,养老储蓄试点即将启动,主要面向中低收入人群的商业养老计划试点正在抓紧筹备。在历次政策的支持下,个人养老金产品试点范围不断扩大,专属商业养老保险已经扩大到了全国范围,养老理财的试点地区也从原来的武汉、成都、深圳扩大至北京、沈阳、长春、上海、武汉、广州、重庆、成都、青岛、深圳十地;以保险公司、公募基金以及银行系资管为代表的金融机构争相参与到建设第三支柱的浪潮中来。
2.3.四款个人养老金产品发行以来,认购热度不尽相同
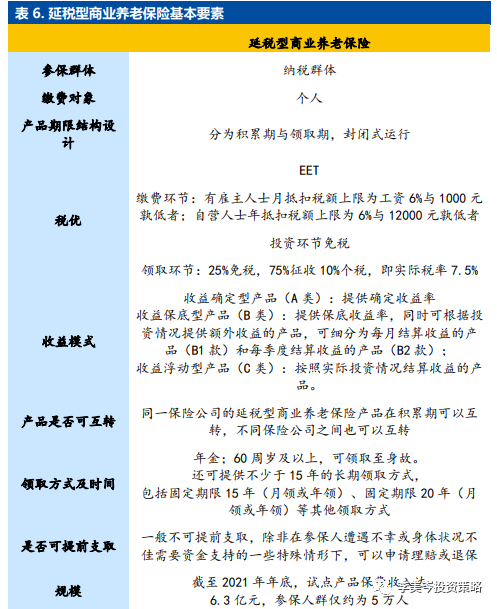
2.3.1. 延税型商业养老保险试点推行遇冷
个人税收递延型商业养老保险的参保人为纳税群体,采取EET纳税模式,可以投资于三种不同类型的保险产品。《个人税收递延型商业养老保险产品开发指引》按照收益类型,把保险公司开发的产品分为三种:收益确定型、收益保底型、收益浮动型,分别对应A、B、C三类产品。A款产品有保证收益率,收益确定;B款产品收益由保底收益与额外收益组成,额外收益不固定,故投资者需承担部分风险;C类产品下设投资账户,收益视投资绩效决定,风险完全由投资者承担。结合收益水平的设置来看,三款税延养老保险产品中,B款产品收益结构类似万能险,在保底利率的基础上加一定的浮动收益,而C款产品的收益水平完全浮动,风险完全由保险人承担,类似投连险产品。
税收递延型商业养老保险试点推广有所低于预期。截至2021年年底,试点产品保费收入达6.3亿元,参保人群约为5万人,与第一、二支柱规模相差甚远。延税型商业养老保险作为最先推出的个人养老金产品,参保预期却大打折扣,原因主要为在缴款环节与领取环节税优细节设计并不理想。在缴款环节,按连续性劳务报酬收入的6%和1000元孰低以计算,相比于海外主流OECD国家,其在缴款环节的税优力度较小,德国个人养老金为例,吕库普计划在2022年的年抵扣税额上限为24305欧元,非常适合中高收入人群;在领取环节,25%部分予以免税,其余75%部分按照10%的比例税率计算缴纳个人所得税,相当于个人所得税实际税率为7.5%。2018年10月个税起征点由原来的3500元上调至5000元,12月又推出了个税专项附加扣除政策,社会个税负担下降,进一步降低了税延型养老险对低收入人群的吸引力。此外,延税型商业养老保险还存在操作过程过于繁琐的缺陷。
2.3.2. 专属商业养老保险受到新业态从业人员追捧
专属商业养老保险的收益水平由保底利率和浮动利率两者构成。保底部分利率在不同账户标准下有所差异,分为稳健型账户与进取型账户,保底利率分别为2%-3%,0%-1%,稳健型账户与进取型账户之间可相互转化。每年的结算利率在次年1月1日公布。截至2021年末,试点产品中结算利率最高的为泰康人寿臻享百岁进取账户,结算利率达到了6.1%,仅只有太平寿险岁岁今生稳健账户与中国人寿鑫享宝稳健账户两只产品结算利率低于5%,全部产品结算利率均高于保底利率。
专属商业养老保险在服务新产业、新业态从业人员和灵活就业人员方面优势明显,允许企事业单位为雇员缴费,有效加强了第二支柱与第三支柱的联系,但当前没有税收优惠政策支持。专属商业养老保险投保简便、交费灵活、收益稳健等特点已逐渐为消费者所理解和接受,保险公司已初步形成了符合自身特点的经营模式。截至2022年2月末,人保寿险、中国人寿、太平人寿、太平洋人寿、泰康人寿以及新华保险六家试点公司在浙江省(含宁波市)和重庆市累计承保保单7.18万件,环比增加约43.6%;累计保费4.72亿元,环比增加约8%。其中以快递员、网约车司机为主的新产业、新业态从业人员投保超过1.2万人,环比增加约20%,增长速度较快。预计随着试点扩大到全国范围,全体养老保险公司的积极参与,专属商业保险的规模将呈现几何式增长。
专属商业养老保险相比于延税型商业养老保险更受投资者青睐。专属商业养老保险虽然没有税收优惠,但其在缴费对象方面允许雇主为雇员进行缴费、在收益模式方面设计保底+浮动的结算利率模式、在领取时间点方面允许投资人提前退出。灵活的产品设计激发了投资者的参与热情。
2.3.3. 养老目标基金FOF运作平稳良好,日益受到市场认可
养老目标基金采用FOF形式运作。养老目标基金是以养老资产长期稳健增值为目的,鼓励投资者长期持有,采取成熟的资产配置策略以合理控制投资组合波动风险的公募基金。截至2022年Q1末,养老目标基金共计166只(A/C合并统计),管理规模达到1048亿元。2018年3月,证监会正式发布《养老目标证券投资基金指引(试行)》,除了规定养老目标基金的设立和管理门槛以外,还要求应当采用基金中基金(即FOF)形式或中国证监会认可的其他形式运作。
当前,我国养老目标基金主要包括目标日期基金和目标风险基金,采取封闭化管理,没有税收优惠政策。目标日期基金以投资者退休日期为目标,根据不同生命阶段风险承受能力进行投资配置的基金。它假定投资者随着年龄增长,风险承受能力逐渐下降,逐步降低权益类资产(股票、股票型基金、混合型基金等)的配置比例,增加非权益类资产的配置比例。目标风险策略基金按照特定的风险偏好来设定权益类资产、非权益类资产的配置比例的基金,常见的是按照某一特定波动率(比如3%)来进行资产配置,并采取有效措施控制基金风险。按风险承受能力的不同,目前分为成长型、稳健型和保守型等类别。截至2021年Q1末,养老目标日期型FOF产品共有74只,合计规模为160亿元;目标风险型FOF产品92只,合计规模为888亿元,占养老目标基金总规模的84.73%,目标风险型FOF是当前养老FOF的主流。
从过去三年的运作成果来看,养老目标基金的回报率都在稳健增长。绝对收益视角下,2019、2020与2021年,养老目标基金都获得了平均正回报,分别为11.12%、24.16%、5.08%。截至2022年4月27日,收益率第一的养老目标日期基金为华夏养老2045三年,复权单位净值增长率为54.16%;排名第一的养老目标风险基金为兴全安泰平衡养老(FOF),成立以来复权单位净值增长率为43.29%。
养老目标基金的超额收益也十分显著。截至2022年4月27日,69只养老目标日期基金中有92%的产品跑赢了大盘;89只养老目标风险基金中也有94%的产品获得了不同程度的超额收益。
养老目标日期基金与养老目标风险基金在大类资产配置比例上有所差异。截至2022年Q1末,养老目标日期基金的基金配置比例为85%,低于养老目标风险基金的88.7%。在股票、债券、银行存款上的配置比例为4.5%、5.6%与3.9%,高于养老目标基金的2.9%、4.7%以及3.9%。
养老目标日期基金在不同时间段的持仓占比有所不同。随着到期日的临近,由于其实施下滑曲线策略,将会根据初始与终点权益中枢比例下调股票类资产占比,转而配置更多以银行存款为主的无风险资产。以2035养老目标基金为例,在初始权益中枢设定方面,配置最高的是鹏华基金,比例在60%,易方达基金最低,为40%;在终点权益中枢比例设定方面,万家基金最高,为35%,天弘基金的最低,为10%;初始与终点权益中枢比例差值最大的是天弘基金,为40%,差值最小的是万家基金,为14%。若不考虑持仓的基金风格变化,单从股票与银行存款角度来看,在2020年末,2035养老目标基金配置9.9%的股票,到今年Q1末,其在股票上的配置比例已经下降至6.8%,在银行存款上的配置从1.7%上升至3.4%,而2025目标日期基金在Q1末的股票配置比例甚至已经几乎为零。
养老目标风险基金配置仍以基金为主,但不同风险类型的养老目标风险基金持仓也有差异。截至2022Q1末,稳健型的风险偏好程度较低,在股票上的配置比例仅为2.7%,低于平衡型与积极型的3.6%与5.3%;积极型偏好主动管理模式,能容忍更大程度的波动,将90.6%的资金投向于基金,高于稳健型和平衡型的88.9%以及87.1%,在固收以及银行存款上的配置比例为3.1%,远低于稳健型和平衡型的8%与8.5%。此外,由于养老目标风险基金的投资策略类似于风险平价策略,即根据市场行情节奏动态调整其风险敞口,使波动率稳定在一个较低水平。因此我们可以看到,年初以来市场波动加大,目标风险基金均降低了股票的配置比例,稳健型、平衡型以及积极型分别从2020年末的4.1%、4.1%、6.2%下降至2022年一季度的2.7%、3.6%以及5.3%。
养老目标基金是近年来公募行业发展的新方向,机构参与热情高涨。以养老目标日期基金为例,产品最短持有仍5持有期为三年的有50只,数量最多,占目标日期基金总数的67.57%,管理数在两只及以上的分别为南方与银华基金各4只,华夏、易方达、工银瑞信基金各3只,景顺长城、鹏华中信保诚、华安以及广发各两只;最短持有期为五年的有21只,管理数在两只及以上的分别为嘉实、工银瑞信、博时各3只,汇添富、华夏则各为2只。
以养老目标风险基金为例,最短持有期为一年的占比最高。截至2022年4月27日,目标日期基金无最短持有期限制的有2只,皆由华夏基金管理;最短持有期为三个月的有1只,由华宝基金管理;最短持有期为一年的有58只,数量最多,占养老目标风险基金总数的61.05%,管理数在两只及以上的分别为华夏、南方、汇添富各4只,广发、华安、嘉实、银华各3只,鹏华、浦银安盛、天弘、兴证全球、银河各2只;最短持有期为两年的有1只,由上海东方资管管理;最短持有期为三年的有29只,占养老目标风险基金总数的30.53%,管理数在两只及以上的为长信与万家基金各两2只;最短持有期为五年的有4只,管理人分别为上投摩根、上海东方证券资管、兴证全球以及泰康资产。
但市场认可度低是目前养老FOF面临的难题之一。人们对于“养老”的传统认知在于“安全”,所以更倾向于理财和保险产品,尤其是当前投资者对于第三支柱个人养老金的了解尚处于起步阶段。投资者对养老必要性和养老投资缺乏基本认识,进一步降低市场认可度。基金管理人和销售机构等目前仍然需要进行大量的基础投教工作,在完成这些基础投教工作之前,投资者很难自发形成购买养老目标基金的意识。据《中国投资者教育现状发展报告(2019)》,高中及以下学历投资者长期接受投资者教育的比例仅为32.7%,每周接受金融教育的时间超过3小时的比例为17.44%,而本科学历投资者对应的比例也仅为38.41%和28.91%。养老FOF在国外已经是成熟品种,但国内投资者对其仍然相对陌生,投资者对于养老FOF的知识储备、投资经验和风险意识相对缺乏,难以理解养老FOF产品。
养老FOF以客户数为核心设立导向,导致基金募集难度较大。养老FOF立足于个人投资者的养老需求,鼓励投资者长期、小额和定期投资,而非在认购阶段就让投资者一次性买入大量的基金份额,这就要求销售机构在进行基金募集时,更注重基金的户数,而非募集规模。据统计,截至2021年末,全市场养老FOF资产净值总和为1048亿元,而全市场基金资产净值为25.97万亿元,养老FOF规模在全市场基金资产中占比极低,仅为0.4%,养老FOF基金发展空间巨大。
个人账户下的税优政策或将为养老FOF发展带来历史性机遇。目前养老FOF未有税收优惠,但因其存续期较短、设计灵活,在全球利率中枢下行背景下受到投资者的追捧。若后续在个人账户能够购买享受税优政策的养老FOF产品,将进一步壮大养老目标基金的规模,也将成为第三支柱个人养老金发展的重要动力。基金和保险是海外发达市场第三支柱的主要形式,养老目标基金是最重要的养老金融工具之一。以美国为例,截至2020年末,IRA中的目标日期基金产品的规模达到2930亿美元,为第三支柱养老金中的主流产品。
2.3.4. 养老理财收益稳定、规模快速扩张
养老理财在个人养老金产品中较受欢迎,原因在于大众对此类产品认知程度较高,风险收益特征较为符合大众“胃口”。风险收益的高性价比主要有三方面:
Ø 收益平滑机制,这也是养老理财的最大亮点,有效降低了产品波动率。以最先推出的四只养老理财产品以及贝莱德建信贝安心为例,这五只养老理财产品均设置了收益平滑机制,即在一定期限内,产品投资收益超过业绩比较基准时,将超出的一部分提取出来作为收益平滑基金,在收益低于业绩基准时进行回补,以达到“削峰填谷”降低净值波动的目标。具体的做法上各家有所不同。一是计提频率上,招银和光大都是按日计提,建信按月计提,工银与贝莱德建信按年计提。二是在计提具体比例上,建信和光大都是将超过业绩基准下限部分,拿出50%进入平滑基金;而招银、工银则是根据具体超额收益不同,设置了阶梯式计提规则;贝莱德建信超过业绩基准上限部分拿出50%进入平滑基金。
Ø 产品费率极低,吸引养老客户资源,抢占先机。四只最先推出的养老理财产品,均不计提超额业绩报酬和销售手续费,仅收取托管费和0.1%的基本管理费,工银理财的基本管理费甚至为0。
Ø 能投资非标且采取摊余成本估值,净值波动小。四只试点产品中,非标上限可以达到49%。一方面由于银行的非标资产挖掘能力本身就比较强,能够找到具有竞争力的资产提高产品的收益水平。另一方面,非标资产摊余成本估值以买入成本列示,按照票面利率或商定利率并考虑其买入时的溢价与折价,在其剩余期限内平均摊销,每日计提收益,相比于市值法估计,平均摊销有利于进一步降低净值波动。
个人养老理财产品对资本市场建设具有积极意义。比较来看,在投资期限方面,贝莱德建信贝安心存续期较长,为其他4只产品的2倍;在赎回方面;五只产品除非在特殊情况下,否则都不可提取赎回;在配置比例上,贝安心权益类资产占比上限可达80%,为同为混合类的光大颐享阳光的2倍,因此参考海外经验,期限较长的养老理财产品将会是权益市场的重要参与者,有利于熨平市场短期波动,提高资本市场定价效率。
在产品风格方面,以工银、招银、光大、建信四家公司发行的养老理财为例,绝大多数为固定收益产品,占比超过60%,混合类产品仅占31.25%。按风险等级分类,养老理财绝大多数为二级产品,三级产品只有一只。在运作模式方面,养老理财产品大多采取封闭式运作为主,开放式运作较少,目前仅有光大理财发行一款半开放式以及建信理财发行一款最短持有期式。
截至2022年3月末,已经有16只养老理财产品顺利发售,16.5万投资者累计认购超420亿元,其中40岁以上投资者占比超过七成,认购金额20万元以下投资者占比超过六成,投资者参与度较高,募集资金中有约8亿元流向资本市场。从发行机构角度来看,招银理财募集资金规模最高,高达176.9亿元,建信理财发行产品最多,为6只,此外,首家合资理财公司所发行的贝莱德建信贝安心也与2022年4月25日正式开始募集资金。养老理财产品成立以来年化收益率几乎都跑赢了通胀指数,收益率在2%—4%不等。
基金可能成为养老理财未来的资产配置重要方向。由于养老理财产品目前客户的风险偏好较低,因此在资产配置上以固定收益类资产为主,保证收益的稳定性。目前养老理财的权益类资产配置占比不高,但未来存在提升可能。参考海外经验以及我国养老FOF的情况,未来5年封闭期的养老理财产品权益类资产配置上限可能达到40%-50%。
2.4.国民养老公司在产品端的发力是后续看点
不同行业的个人养老金平台对接存在困难,降低了资金的流通效率,不利于第三支柱发展。目前的个人税收递延商业养老保险试点使用保险业的“中保信”平台系统,与税务系统、商业保险机构和商业银行对接,提供账户管理、信息查询、税务稽核、外部监管等基础性服务。基金业提供第三支柱产品将使用行业内现成的“中登公司”账户平台,与商业银行、税务等信息系统进行对接。银行业提供第三支柱产品,将可能使用中国人民银行征信中心系统。
未来个人账户管理资格或成金融机构关注焦点。国民养老公司注册资本高达111.5亿元,股东由10家银行理财子公司、2家券商、1家保险公司、3家政府投资平台和1家投资机构构成,银行系资管公司参股比例超70%,国民养老公司能有效利用多样化股东资源和能力,通过发展协同有效对接银行业、基金业以及保险业的个人养老产品账户平台。国民养老公司具有个人账户管理的资质、经验优势,有望在个人养老金市场上抢占先机,优先获得个人账户的委托管理授权,从而开辟业务增长新空间。国民公司通过银行理财子公司的股东优势,充分利用银行具有的客户资源、账户管理、渠道布局、品牌信誉等优势,有助于迅速推广普及第三支柱。
相比于其他保险公司,商业养老计划业务是国民养老公司的独有业务,保险兼业代理业务目前只有国民养老以及泰康养老获批。虽然商业养老计划业务并未透露更多细节,但将其与我国目前开展试点的延税型商业养老保险以及专属商业养老保险联系起来,其在第三支柱建设方面或将起巨大作用。保险兼业代理是指在从事自身业务的同时,根据保险人的委托,向保险人收取保险代理手续费,在保险人授权的范围内代办保险业务的单位,因此此项业务有可能充当对接其他保险业务平台的重要中介职能。
近期重点报告
5月03日《120页!5万字!七国养老金比较研究》
5月05日《九万里风鹏正举,个人养老金时代--养老金系列二》
5月13日《七国养老金比较研究之英联邦篇--养老金系列四》
5月18日《七国养老金比较研究之日德篇--养老金系列五》
5月26日《我国第三支柱的求索之路在何方?——养老金系列六》
注:文中报告节选自财通证券研究所已公开发布研究报告,具体报告内容及相关风险提示等详见完整版报告。
证券研究报告:《七国第三支柱个人养老比较研究——养老金深度系列1》
对外发布时间:2022年05月02日
报告发布机构:财通证券股份有限公司(已获中国证监会许可的证券投资咨询业务资格)
本报告分析师 :李美岑 SAC执业证书编号:S0160521120002
王亦奕 SAC执业证书编号:S0160522030002