本报告联系人
李美岑 limc@ctsec.com
王亦奕 wangyy01@ctsec.com
本文节选自:120页!5万字!七国养老金比较研究【财通策略李美岑团队】
核心观点
纵观海外各国,美国、日本、德国、加拿大、英国以及澳大利亚六国已成功建立起较为完善的养老体系且各有特色,对我国发展个人养老金具有不同程度的借鉴意义。其中,美国和加拿大为代表的北美国家在养老体系建设方面表现为二三支柱较发达,在与资本市场进行双向良性互动的背景下,第三支柱运营机制和产品创新是个人养老金发展的重要驱动。因此,我们在本篇中专门就美国和加拿大个人养老支柱的制度演变、产品创新以及机构发展等方面做了深入的分析,具体详见正文。
风险提示:个人养老金推进不及预期;老龄化程度加剧;宏观经济下行风险。
目录
正文
3. 全球养老资产高速扩张,个人养老多点开花
3.1. 全球养老金资产增速超越经济增速,但发展极其不平衡
在过去的十年里,养老金资产的增长速度超过了GDP,这表明了全球范围内退休储蓄金重要性的日益增加。2010年,OECD国家的养老金资产占GDP的比例仅为38.4%,这一数值在2020年已上升至57.8%。国际上一般将养老金资产占GDP比重作为衡量某一个国家或地区的养老体系发展水平。在这个衡量标准下,养老金资产占GDP比重越高,该国所拥有的养老储备就约充足,也意味在面对加速老龄化的问题上能更好的缓解养老金的收支压力。养老金资产占GDP比重最高的国家排名前三的是丹麦、荷兰和冰岛,分别为229.4%、212.7%和206.9%,而希腊、卢森堡和土耳其是排名最后的三个国家,占比分别为1%、2.9%和3.4%,可以发现的占比较高的国家相较于占比较低的国家有着更完善的养老金体系。OECD国家中,过去10年养老金体系发展最快的国家是哥斯达黎加,养老金占GDP比重提高了4倍。
截止2020年底,全球养老金资产规模超过56万亿美元,相较2019年的50.6万亿美元增加了11%。但从资产分布情况来看,当前全球养老金市场发展并不平衡:在38个OECD国家中,7个国家的养老金规模在其中占据了九成以上的份额。其中,美国以35.5万亿美元的养老金资产规模稳居首位;作为老牌资本帝国的“英国”排名第二,养老金资产规模约3.6万亿美元,占OCED养老金总资产的6.6%;排名第三的是加拿大,养老金资产规模3.1万亿美元,占OCED养老金总资产的5.7%;荷兰、澳大利亚、日本和瑞士紧随其后,资产规模分别为2.1万亿美元、1.8万亿美元、1.6万亿美元以及1.3万亿美元,在OECD国家的养老金资产中占比分别为3.9%、3.3%、2.9%和2.5%。
第一支柱一般是政府强制征收的公共养老金,因此覆盖范围相对较为广泛。OECD国家中第一支柱养老金平均覆盖率达到73.5%。其中,拉脱维亚和瑞典的公共养老金已完成了全民覆盖。英国、芬兰、丹麦、爱沙尼亚以及瑞典等欧洲国家在公共养老金的覆盖率上均高于90%;斯洛伐克与法国是OECD中唯二两个覆盖水平低于50%的国家。
OCED国家的第二支柱平均覆盖率在30%左右,相较于第一支柱的水平显著较低。因为职业养老金对于职业类型或工资收入具有一定要求,因而限制了其覆盖广度,造成受惠人群有限的情况。受益于半强制的职业年金制度,英国是第二支柱发展最快的国家,覆盖率高达88%。而澳大利亚、冰岛、爱尔兰、比利时、德国和日本在第二支柱方面的覆盖率均超过了50%。覆盖率最低的国家为斯洛伐克,仅为0.73%。
第三支柱个人养老金方面,在 OECD 已披露数据的国家中,覆盖率均值在25%左右。覆盖率最高的国家为波兰,其第三支柱对本国劳动人口的覆盖率高达66.3%,其次是捷克的63.6%;冰岛、斯洛伐克、德国的覆盖率均超过30%,个人养老储蓄的发展处于全球领先水平。而立陶宛、哥斯达黎加以及英国在第三支柱发展方面处于OECD国家尾部,覆盖率均低于10%。
多个OECD国家已经建立了较为完善的三支柱体系,在第三支柱方面的设计各有特色。其中以美、日、德、加、澳、英为代表的主流市场,对于公共养老金的设计大多以基础保障为主,提供基本养老保险和社会保障福利,以满足投资者退休后的基本生存所需。私人养老金第二、三支柱设计则以补充保障为主,养老金计划十分丰富,以满足不同职业群体提高养老生活水平的附加投资需求。以第三支柱为例,美国针对个人退休账户推出了可以进行互转的传统型IRA、罗斯型IRA以及其他IRA,以供不同风险偏好的投资者自主选择;日本通过政策鼓励不同年龄段、不同收入的人群参与IDeco以及NISA计划;德国以差异化的税收与补贴政策,激励不同收入群体参与吕库普养老保险、里斯特养老金以及非税优个人建立养老保险。
4. 美国:全球养老金市场“霸主”
4.1. 美国养老金规模居OECD国家之首,二三支柱非常发达
美国养老金体系是当今最庞大的养老金体系之一,其中三大支柱分别为:(1)第一支柱联邦社保基金是基本组成部分,美国养老金体系对第一支柱的依赖程度较低,近年来第一支柱占比已经下降至10%以下,其中主要包括OASDI计划;(2)第二支柱职业养老金是最主要构成,第二支柱在养老金体系中占比高达50%以上,主要分为收益确定型(DB)和供款确定型(DC)养老金,以401(k)计划为主要代表;(3)第三支柱个人养老金重要性逐年提升,随着个人退休账户规模的迅速扩张,第三支柱规模近年来占比已经接近40%,其中主要包括个人退休账户(IRA)和年金保险,以IRA为主要推动力。2021年末,美国养老金体系规模已经突破40万亿美元,第一、二、三支柱规模分别为2.85/22.81/16.55万亿美元,占比分别为6.76%/54.03%/39.21%。
4.2. IRA为代表的个人养老金计划推动了美国养老金体系迅速发展
美国第三支柱的代表——IRA设立于1974年。1974年9月2日,时任美国总统的杰拉尔德·福特签署通过了《雇员退休收入保障法》(ERISA),标志IRA(Individual Retirement Account)建立。与401(K)类似,IRAs 计划主要监管部门也为美国国税局,主要负责对IRAs计划税收优惠法规进行监督与执行。同时,证监会、银行监管机构、保险监管机构等对养老金业务有间接的监管作用。ERISA 更多是规定了雇主发起的养老金计划的受托入职责条款, 包括对这类养老金计划提交报表、进行财务审核的要求。IRAs 计划的参与完全由个人决定,参与主体也是个人。
IRAs计划已衍生出多种类型,适合不同的人群。传统IRAs最初面向无退休计划覆盖人群,或通过保留在工作变动以及退休之后的滚存资产对雇主发起的退休计划起到补充作用。1981年,IRAs计划的覆盖面扩展至全员,包括那些已有养老金的人群。此后,随着雇主发起IRAs计划、罗斯IRAs计划的建立,小企业雇员进一步从IRAs中受惠,当前IRAs计划已实现对美国家庭的广泛覆盖。
IRAs计划快速普及,已成为美国养老金市场最大的组成。截至2021年末,IRAs计划的资产规模已经达到13.91万亿美元,占美国养老金市场总规模的32.97%,而在30年前这一比例仅为16%。当前有4770万美国家庭(约36.72%)已参与IRAs计划。从类型分布来看,传统IRAs计划与罗斯IRAs计划是主要类型,占比分别为85%和10%。面向低收入人群的罗斯IRAs计划在仅20年间发展迅速,规模从780亿美元上升至1.32万亿美元,占比也从3%提高至10%。
IRAs计划运作分为四个流程:1)开户:投资者向机构提出开立账户申请,开户机构对账户履行受托管理职责。2)缴费:缴费金额不能超过税优额度上限,否则会被判定缴费失败。3)投资:投资者可选择直接投资各类金融产品,或将资金放入注册时选定的现金管理工具,不得投资寿险保单。4)领取:在59.5岁前领取,会被征收领取金额10%的惩罚税。72岁后,未支取最低取款金额,将缴纳最低取款金额的50%的税金。与我国不一样,美国实施账户制,也就是直接与社保账号(SSN)挂钩。在整个环节中,国税局的地位最为重要,每年需要个人进行纳税申报,负责管理的投资机构也需要每年向国税局报送客户的涉税信息。
4.2.1. 设立:门槛低,仅需满足税务要求
对于参与者来说,设立账户需要须提供劳务收入。无论个人有无参与雇主养老金计划,都能够设立IRA账户。没有参与雇主养老金计划的个人,只要能够提供劳务收入,便可建立IRAs计划。有参加雇主养老金计划的个人,也可以设立IRAs,但其扣税额度与其调整后总收入有关。个人参与罗斯IRAs计划无年龄限制,但有收入限制(个人收入不超过13.7万美元,家庭收入不超过20万美元);而在2020年前,个人参加传统型IRAs计划有不超过70.5岁的年龄限制,2020年起这一年龄限制已取消。
对于金融机构来说,设立账户满足美国税法列出的条件。美国《国内收入法典》支出,个人养老金账户是完全为个人或其受益人利益在美国设立的满足一定条件的受托管理的账户,因此,受托管理机构既要保障账户资产的独立性,又要满足个人对缴款、资金投向、领取的要求,并配合税务部门申报涉税信息。而美国税法法典则对受托机构提出了更具体的要求:(1)得到国税局批准 (以满足税务信息申报的相关要求);(2)保证该账户缴款不超 过年度额度;(3)缴款必须为现金形式;(4)账户资金属于参与人;(5)账户不能购买寿险保单;(6)该信托的资产不会与其他财产相混合,除非处于共同信托基金中;(7)72岁开始必须取款。能够履行以上受托管理职责的机构,即可为个人开立IRAs。
传统与罗斯IRAs计划的参与者更偏向于通过专业投顾机构来开设账户,其中全服务经纪商和第三方财务规划公司最受欢迎。根据ICI的调查数据,截止2020年上半年,在这些拥有传统IRAs计划的家庭中,有七到八成左右选择专业投顾来持有账户,其中开设在全服务经纪商和第三方财务规划的账户数量占比超过50%;选择直接渠道来开设账户的家庭则对共同基金较为偏好,占比约21%。罗斯IRAs计划的账户分布情况与传统型较为相似,全服经纪商与第三方财务规划公司最受欢迎,此外在最近5年的变化趋势上体现出更为明显的银行与保险机构的占比下降。
4.2.2. 缴费:不定期调整存缴上限
账户开立后,投资者可以通过任意银行卡、支票等多种形式进行缴费,影响到缴费环节的个人因素包括年龄、收入、婚配、是否参与雇主养老金计划等。年龄方面,在2020年以前,传统IRAs计划有“申请年年末参与者年龄不超过70.5岁”,但在2020年取消了这一年龄限制,而罗斯IRAs计划则始终没有对申请者的年龄做限制。收入及婚配方面,传统IRAs计划在缴费环节给予投资者税前扣除优惠,已婚的减免门槛高于未婚,高收入的减免门槛高于低收入甚至不减免。而罗斯IRAs计划在缴费环节不能享受税前扣除,但缴费上限也会根据参与者的收入水平有所变化。
IRAs计划的缴费上限会根据收入、通胀等情况不定期调整。根据《经济增长和税收减免调整法案》,自2001年起根据物价水平、薪酬水平不定期调整IRAs计划缴费上限。近20年以来,IRAs计划的缴费上限历经5次调整,从2001年的每年2000美元调整到2019年的每年6000美元。2020年传统IRAs计划和罗斯IRAs计划的缴费上限保持一致,二者均为6000美元。收入水平是调整IRAs计划缴费上限的重要依据。在缴费上限上调的前一段时间,往往会出现人均可支配收入增长率连续上升的情况,四次上调中有上次出现了这一现象。而在缴费上限上调的当年,人均可支配收入的增幅都会较前一年有所下降,甚至出现负增长,缴费上限的提高或将促使多数参与者相应的提高了缴费金额,故导致可支配收入减少。
传统IRAs计划与罗斯IRAs计划均给予50岁以上参与者缴费追加的权利,二者的追加上限相同。最初的追加缴费上限为每年500美元,自2006年调整为1000美元后没有再变化。因此,在将追加缴费纳入考虑范围后,在传统IRAs计划和罗斯IRAs计划中,50岁及以下缴费者的年缴费限额为6000元,50岁以上缴费者的年缴费限额为7000元。此外,如果在上一年度没有缴纳足额的缴费限额,国税局允许参与者在当年年度补缴。假设参与者的缴费限额为6000元,但在当年仅缴纳了4000元,那么该参与者可在次年4月15日报税截止前补缴2000元。但当参与者超过6000元的缴费上限时,则会触发系统设置的阀值,判定客户缴费失败。
除了缴费以外,不同IRA账户之间可以互相转换,而401(k)账户也能够向IRAs计划账户转移。不同IRA账户之间的转换方面,以传统IRAs计划向罗斯IRAs计划转换为例,全部或者部分资产将从传统IRA账户中被支取,于60天内在罗斯 IRA账户中重新投资,支取后及时转移(转换)到罗斯IRA账户的金额被称为转换供款。而配偶或指定受益人的IRAs计划,也能够接受转账。而401(k)账户也能够向IRA账户转账,一个劳动者在离开原企业之后,他可以将原企业为其建立的401(k)账户的资产转入新企业为其建立的401(k)账户中;如果新企业未发起 企业年金计划,则可将原有的资产转入 IRA 账户中。美国IRAs计划特有的转账机制将养老体系各层次有机地联系起来,使养老体系的各层次的退出和进入机制更加灵活。然而,一年内只能进行一次转账,转账包括原来账户的本金和投资收益。
转账机制是加速IRAs计划的普及重要动力。尽管IRAs计划可以等同于退休储蓄,但大多数美国家庭并不向其直接缴款。数据显示,一直以来只有10%~15%的美国家庭会向传统IRAs计划或罗斯IRAs计划直接缴款。其中,2020年中有59%的家庭表述其IRAs计划中包含了雇主提供的退休计划的资金转账;同时在包含了转账的传统IRAs计划中,有86%将所有退休账户的余额全部转入了IRAs计划中。此外,与纯粹通过缴款参与的IRAs计划相比,进行转账的家庭往往拥有更高的IRAs计划余额:以2020年为例,包括转账的传统IRAs计划规模的中位数为12万美元,而纯缴款的账户余额的中位数为3.5万美元。
4.2.3. 投资:默认投资机制是吸引参与者的重要创新
缴费后,投资者可选择直接投资各类金融产品,或将资金放入注册时选定的现金管理工具。当投资者赎回或转换金融产品时,资金将回到最初选定的现金管理工具上,直至其再次选择 新的投资产品或进行待遇领取操作。投资过程中,管理机构需要确保IRA账户资产的独立运作,且账户内资金不得购买寿险保单。
从两类主流IRAs计划的资产配置选择来看,股票以及相关产品最受参与者青睐。根据ICI的调研数据,2020年有七成参与者在IRAs计划中配置了共同基金,其中配置比例最高的是股票型基金,其次是混合型基金。第二大类较为受欢迎的投资工具是股票,传统IRAs计划中有近一半的参与者选择,罗斯IRAs计划中也高达42%。选择配置年金、银行存款以及债券等资产的占比在20%左右。
从资产配置的分布情况来看,共同基金占据了IRAs计划的“半壁江山”。在IRAs计划推行初期,有七到八成参与者将IRA账户交由银行管理。但大多数银行给IRA的投资人提供的投资方式有限,通常是提供一个储蓄账户,包括存款证(简称CD,类似定期存款)或者货币市场账户。随着美国资本市场的发展与配套政策的完善,共同基金和券商在资产管理业务上的专业化优势凸显:截至2020年,共同基金管理的IRAs计划资产占比达到45%,银行为6%,保险公司为4%,而其他机构(主要以经纪商为主)占比为47%,共同基金及券商为代表的非银机构已经成为IRAs管理的主力。
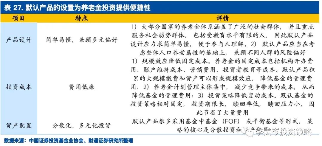
从产品方面来看,美国创设了默认投资机制,用以进行养老金产品投资。默认投资机制(Qualified Default Investment Alternative,QDIA)即当养老金计划参与者未对计划账户的投资做出主动选择时,默认投资机制将个人账户内的资金默认投资于某类基金,简称默认基金,以解决投资静态化和投资极端化的问题。初衷主要是满足两类人群的需要:一类人既不具备相关金融知识, 也对参与管理其个人账户投资缺乏兴趣;另一类人虽然想对其个人账户进行主动管理,但苦于缺乏相关金融知识。
QDIA的诞生简化了养老金投资的流程。以IRA投资为例,QDIA的管理人可以是银行、保险、信托公司和承担受托人职责的IRA计划发起人。根据《雇员退休收入保障法》,管理人在开展投资前,需要提前通知投资者。例如,在投资者未做投资选择时,QDIA管理人需要要在QDIA方案生效日,或进行第一笔投资发生日前30天通知参与人,之后可以将受托资金投向QDIA产品。每个计划年度赋予IRA投资者是否继续保持原有QDIA的投资选择的机会,在新的QDIA计划年度方案生效前至少30天通知IRA投资者。资金在投向QDIA之日起90天内,参与者或受益人可以将投资从QDIA转向计划中的其他投资选择,不会施加经济处罚。
2006年,美国劳工部将QDIA写入《美国养老金保护法》,最早将QDIA运用于401(k)计划中,逐步向其他私人部门养老金推广,如IRA计划等。QDIA包括了四种类型的默认投资选项:1)考虑参保者个人年龄或退休日期的混合投资的生命周期基金;2)综合考虑个人年龄和退休因素的专业管理账户;3)考虑雇员整体特征的平衡型基金;4)对120天内的参与者提供的资本托管产品,旨在使制度参与者选择退出时,避免产生额外税收(在退出计划时,如在120天内未投资于其他产品,则被视为提前领取养老金,会被收取10%的惩罚税)。由于第四种制度只是一个短暂的制度性安排,大部分研究只探讨前三种选项。
托管人可以为参与者选择多个QDIA。计划发起人可以根据参与者的平均年龄选择一个QDIA或者契合不同年龄阶级的几个QDIA,为未做出投资选择的计划参与者选择最适合其年龄的QDIA。一个QDIA往往对应一系列产品,以Vanguard推出的目标日期基金为例,Vanguard推出了对应各年龄段的系列基金产品:25-40岁:权益类资产90%,固收类10%;40-60岁:固收类资产缓慢增加至40%;60-72岁:固收类快速增加至70%;72岁以上,资产配置维持不变。随着投资者年龄增长,相应的投资产品也会发生变化。
以目标风险产品为代表的平衡型产品
平衡型产品会在目标资产配置的指引下,平衡型产品自动进行平衡,其配置比例随着时间的推移保持不变。例如,一只基金的投资目标可能是配置于某几类特定资产的组合。当某类资产类别价格上涨导致在组合中占比上升,就将其出售,并将收益投资于其他资产类别,以保持组合中股票和债券比例符合目标。该类型基金需要确保整体投资风险与全体计划参与者的目标风险水平一致。出于谨慎目的,基金管理机构应考虑到投资组合的多样化、投资组合的流动性和当前收益相对于计划的预期现金流相关性、投资组合的预期收益与计划的投资目标相关性,以及与投资有关的费用和开支。
目标风险产品是平衡型产品中的代表性产品,也是个人养老金中的主流产品之一。目标风险基金(Target Risk Fund),也称生活方式基金(Lifestyle Fund),截至2019年末,IRA中的目标风险基金规模达到1010亿美元。该类基金确定一种投资风险收益比水平,往往在名称中标注“保守”、“平衡”、“激进”等用于来描述风险偏好,甚至直接在产品名称中表明股债的配比比例,并通过固定权益类资产和债权类资产在基金资产中的占比来实现基金风险水平的恒定。但是虽然股票、债券等大类资产的占比维持恒定,但细分资产类别比例则可以自由调整,可以根据母基金主动选择来获得更好的风险收益比。目标风险基金可以满足特定风险收益水平的投资。同样,目标风险基金也主要是FOF形式,各家基金公司选择持有子基金的时候同样会选择自己产品线下的子基金,降低费率成本。从投资收益来看,美国目标风险基金中权益占比越高,中长期平均年化收益率越高,但短期收益率波动较大。
目标风险基金有其有优缺点。目标风险产品的优点是风险控制措施明确,产品风险属性清晰且长期稳定,投资范围广泛,是风险偏好明确的个人和有特定目标的机构投资者的方便投资选择。同时该产品对FOF投资经理主动管理能力要求低,管理成本较低。而其缺点是以被动管理为主,每年以固定频率调仓,或在极端行情导致组合风险变化时进行调仓,资产组合切换的灵活性低,也很难在特殊行情下捕捉足够的热点以获取超额收益。
以Vanguard的Life Strategy基金产品为例,主要有四种目标风险型,分别为收益型、保守成长型、稳健成长型和成长型四种。这四种基金的股债配比依次提升,并且Vanguard在资产配置比例中还标明了区分国内和国际资产的细分资产类型。这四种目标风险基金的业绩比较基准是根据不同细分市场的配比,选取有代表性的市场指数,根据配比来构建复合业绩比较基准。业绩比较基准的构建方法反映了目标风险基金的主动管理主要在细分资产内部的战术配置上,而非大类资产的战略配置上。Vanguard默认产品每年分红,但不进行现金分红,而是将分红再投资,用以扩大投资规模。
以目标日期产品为代表的基于生命周期/年龄的产品:
生命周期/年龄产品遵循“下滑曲线”配置资产,并以目标日期基金为代表。目标日期基金(TargetDate Fund)首先由富国银行和巴克莱银行于1994年推出,是针对个人养老投资需求而设计的基金品种。目标日期基金也是IRA资产配置的主流产品之一,截至2019年,IRA中的目标日期基金产品的规模达到2600亿美元。这个品种通常会在产品名称中设立一个目标日期,代表预计的退休年份。由于个人资产配置在不同年龄阶段有不同的需求特征,早期会更偏重于追求投资收益和成长性,有更强的抗风险能力,而晚期会更偏向于稳健投资,抗风险能力更低。因此,如果要为养老进行长期投资,那么资产配置应该遵循早期权益配置比例高,随着年龄推移,权益配置比例逐步下滑的“下滑曲线”来配置。据Investopedia披露,目标日期基金通常以季度或半年度为频率分红,但往往不进行现金分红,而是将分红用于再投资。
从美国经验来看,目标日期基金通常以系列的形式出现。间隔一般设为5年,各家基金公司一般会在距离退休日期44-48年时推出一直对应最新目标日期的目标日期基金。美国平均65岁退休,提前44年推出,目标客群则是21岁大学本科毕业刚开始工作的年轻人;提前48年推出,目标客群则是17岁高中毕业的年轻人。代表性的目标日期基金管理者包括Vanguard、LifePath Capital、BlackRock和Fidelity。
以富达基金推出的freedom funds为例,可以发现遵循下滑曲线进行管理的目标日期基金具有期限长,适合各个生命阶段的特点,与养老金管理相适配。该产品覆盖20-85岁以上投资者,20-52岁以前,权益类资产占比达到90%,其中固收类为10%。随着时间的推移,投资者对风险的承受能力降低,每五年投资机构将自动重新平衡其投资目标,股票配置下降5个百分点,而债券配置增加5个百分点。逐步调整到投资者52岁时,股票配置比例已经被下调为24%,而债券占比为46%,短期债券占比为30%。直至投资者85岁这一目标日期,资产配置才维持不变。目标日期基金产品不仅适合年轻参与者,也适合临近退休的人,即覆盖养老金受众的全年龄段。
从全市场统计来看,到期日越近的目标日期基金收益率越低。原因可能是由于临近退休的投资者开始从基金中提款,并且高风险资产占比较低,低风险资产占比较高导致平均收益减少。总体而言,目标日期基金的长期收益较高,这或许是来自于美国养老目标基金投资资金来源往往来自于雇主养老计划的默认投资选择,而计划账户设立赎回限制,使得投资者不会频繁买卖基金,避免追涨杀跌带来的投资回报率的下降。
管理账户
除了目标风险基金和目标日期基金以外,默认基金还包括管理账户这类产品。基于目标退休日期或预期寿命,投资经理分配参与者的个人账户资金,提供投资管理服务, 实现一定程度的长期保本与增值。而管理账户又可进一步细分为稳定价值型产品和担保型产品。
稳定价值型产品和担保型产品使其成员几乎不承担风险,往往承诺保本和保证合理的回报率。稳定价值型产品旨在服务于那些能力较差或不愿主动投资养老基金的人,使其成员几乎不承担风险。这类产品主要投资于低风险资产,如银行存款、债券,很少或完全不投资股票。这些产品面临的挑战是,它们所承担的风险是否过低,以及能否提供足够的退休收入。担保型产品与保稳定价值型产品类似,可以提供某种形式的担保,包括保证本金(无负回报)或者保证合理的收益率。
4.2.4. 领取:提前或延期领取都需缴纳惩罚税
不合规则的领取均有一定的税收惩罚措施,包括提前领取和到期后不领取。合格领取条件下,传统IRAs计划的累计本金和投资收益均须缴纳个人所得税,而罗斯IRAs计划则予以免税。而由于IRAs计划在缴费和投资阶段已经减免了税收,因此对于征税的领取环节,对提前领取养老金或者退保的行为给予惩罚,促使投资者注重基金投资的长期性和投保的稳定性。
提前领取不仅要按照正常收入交税,取消税收抵免,更要额外缴纳相当于领取金额部分10%的税金,但存在部分例外情况。传统IRAs计划规定在59.5岁之前提取资金,会被施加领取金额部分10%的税金,例如提取100万元,要缴纳10万元(100万元*10%)的罚金。而罗斯IRAs计划给出的合格领取条件对本金的提前领取不施以惩罚,但对于投资收益的领取,则要求领取者同时满足连续缴费5年以上和年满59.5岁的要求。在部分例外情况下,允许提前领取不受惩罚,包括去世、完全永久性的残疾、提款后60天内将受益转入另一个IRAs计划等。尽管IRAs计划是为获取老年保障而建立的特定基金,但这笔资金对投保人来说,亦可理解为一笔具有个人产权的“准备金”,即便未达领取待遇的年龄,当发生不可抗力的原因导致经济出现 重大压力时,应该给予其提前领取的例外待遇,保证投资者能利用这笔资金渡过难关,突出其中的保障内涵。此外,在2020年紧急公共卫生事件的冲击下,IRAs计划允许投资者提前领取10000美元以内的金额,不受10%的税金惩罚。
对提前领取金额的惩罚,同样也限制了IRA账户中养老金产品的分红,以及将IRA账户用以抵押的行为。分红方面,IRA账户中产品的分红默认采取再投资形式,大多数债券基金每月支付分红,而股票基金通常三个月支付一次。然而,要使IRA的分红以现金形式支付,投资者需要向托管机构提出要求,将分红的形式由再投资改为现金支付。然而,从IRA中提取分红的行为,同样被视为从IRA中提取金额,在投资者59.5岁之前,这一行为将同样被处于10%的额外罚款。用IRA账户作抵押方面,美国国税局本身是不允许用IRA账户用作贷款抵押品的,一旦将IRA用做贷款抵押品,则国税局会将其视为从IRA账户中提取全部余额,不仅要取消所有的税收优惠,如果投资者的年龄低于59.5岁,更是要支付全部账户余额的10%的税金罚款。
在达到强制领取年龄后,尚未从传统IRA支取最低取款的投资者将被课以税金处罚。这一规定与IRAs计划的税制有关,传统IRAs计划在缴费和投资环节不缴纳税款,但在领取环节,却要求缴纳个人所得税,因此传统IRA要求参保者在达到强制领取年龄后,按照IRS给出的预期寿命表和资产规模,计算所应提取的最低金额,并至少从账户中支取最低金额,并根据支取金额缴纳个人所得税,落实国家的税收收入。由于罗斯IRAs计划在领取环节也不缴纳税款,因而并没有这一最低取款要求。在2019年通过的《退休金提高法案》中提及,受美国人民预期寿命延长影响,将这一强制领取年龄由70岁提升至72岁,以增加养老金账户中积累的资金,以应对日益严重的老龄化危机。因此,如果投资者在2020年1月1日前年满70.5岁,则强制领取年龄仍为70.5岁,如果投资者在2020年1月1日后年满70.5岁,则强制领取年龄从72岁开始。
没有达到强制领取要求的投资者,将被施加最低取款金额的50%的税收处罚。假设参与者在2020年1月1日之后达到72岁, 2019年时在各个账户内的总金额为50000元,对应的预期寿命表的基数应为25.6,那么参与者应在2020年12月31日之前,从IRA账户中提取最低1953元的金额(1953=50000/25.6),这就要求投资者提前规划自身养老金产品的期限与流动性,提前预留应支取的金额。而IRA账户内资金的流动性与投资的产品有关,如富达基金推出的收入替代基金能够在需要时选择赎回,变现或者转换为其他金融产品,但若是年金保险,在购买后往往不能退保,或者只能在紧急情况下退出。若2020年12月31日前投资者未提取1953元的最低取款金额,则要缴纳976.5元的罚金。
若参保者不慎遗忘提取最低金额,补救措施包括立刻提取最低支取金额,并要求国税局减免纳税申报单上的罚款。步骤包括:1)尽快支取以往提取的最低金额;2)在当年准备纳税时,填写“超额累进税”栏目,该栏目适用于未缴税的罚款;3)解释未提取最低金额的原因,要求国税局减免纳税申报单上的罚款。
在领取环节,负责管理IRAs的机构会希望投资者的资金尽可能地停留在原有账户中,以用作投资管理,而不是直接一次性领取。以JP Morgan为例,在投资者即将达到强制最低支取金额的年龄前,会向投资者发送表格,主动询问投资者是否要将传统IRAs转换为罗斯IRAs,并为投资者计算转换为罗斯IRAs后,投资者免交的个人所得税数额。当投资者将传统IRAs转换为罗斯IRAs后,便可规避从IRAs中强制支取最低资金的限制,进而将资金留在IRAs中,供资管机构进行投资。
通常促使参与者从传统IRAs中提款的主要目的是为了满足最低取款额以避免罚金。根据ICI每年调查数据,有六到七成左右的家庭会根据最低取款金额来计算他们的实际支取情况;约一到两成的家庭会选择一次性提取。另外,不同年龄群体取款的目的也不同:70岁以上的家庭中,95%的取款目的是为了满足最低取款限制,只有2%是因为自身需求选择一次性取款;相反在70岁以下的家庭中,只有30%为了满足最低取款限制,有34%的家庭是一次性领取。
7. 加拿大:银发一族的“养老圣地”
加拿大作为传统移民大国,连续多年被联合国人居署评选为“世界上最适宜居住的国家”。凭借宜人的生活环境、开放包容的多元文化、优越的社会福利等优势,加拿大一直以来都备受全球移民投资者的热捧。其中,完善的养老保障体系是众多申请人选择移民加拿大的重要原因。
7.1. “老人天堂”也曾因老龄化压力而对养老金进行改革
加拿大于1927年颁布了国内第一部养老保障立法《养老金法案》(Pension Act),标志着加拿大养老保障制度的初步建立。但该法案条款形式与内容较为简单,覆盖群体较少。1952年,加拿大联邦政府颁发了《老年保障法》(Old Age Security Act)和《老年援助法》(Old Age Assistance Act),同时通过税收等优惠政策鼓励个人退休储蓄计划和雇主养老金计划发展。20世纪60年代后期,联邦政府实行老年金补贴(Guaranteed Income Supplement),加大了对老年人群的福利补贴力度,与OAS计划相互补充。自1966年起,加拿大开始大面积普及加拿大养老金计划(CPP)和魁北克养老金计划(QPP),之后又在1974年提出将老年保障计划生活费(OSA的部分计划)指数化,养老金收入将根据消费价格指数(CPI)进行调整。1991年,随着个人养老需求的增加,政府全面修订了个人登记退休储蓄计划(RRSP)。至此,加拿大基本形成了较为全面的养老保障体系。2016年,加拿大联邦政府又提出了附加CPP,对基础CPP进行补充,以减少财政压力。
7.2. 与美国类似,加拿大养老体系中的私人养老金规模庞大
加拿大的私人养老金非常发达,能为退休人员提供远高于OECD同类型国家的养老金福利。按世界银行的划分标准,将来自财政转移的非缴费型“老年保障计划”(OAS)划为第零支柱,加拿大养老金计划(CPP)和魁北克养老金计划(QPP)划为第一支柱,而注册养老金计划(RPP)、集合注册退休金计划(PRPP)、和递延利润分享计划(DPSP)被划分为第二支柱,自愿型个人注册退休储蓄计划(RRSP)与个人免税储蓄账户(TFSA)被划分为第三支柱。加拿大养老金四个支柱的替代率普遍高于OECD同类型国家平均水平,加拿大零支柱“老年保障计划”(OAS)可达15%,第一支柱加拿大养老金计划(CPP)为25%,零支柱与第一支柱合并的公共养老金计划可达40%,超过OECD国家30.5%的平均水平,第二与三支柱合并的私人养老金替代率可达到70%,远高于OECD国家22.3%的平均水平。因此如果在加拿大自愿加入第二和三支柱计划,那么退休后的总体福利水平与退休前相差无几。截至2019年末,加拿大各级养老保险金总规模为4.25万亿美元,同比增长10.4%,过去三十年的年均复合增长率高达7%。加拿大养老金第三支柱个人养老金规模约为1.34万亿美元,在总养老金资产中占比达31.4%。
7.3. 个人养老金在税优政策支持、账户划转以及资金提取方面具有便利性
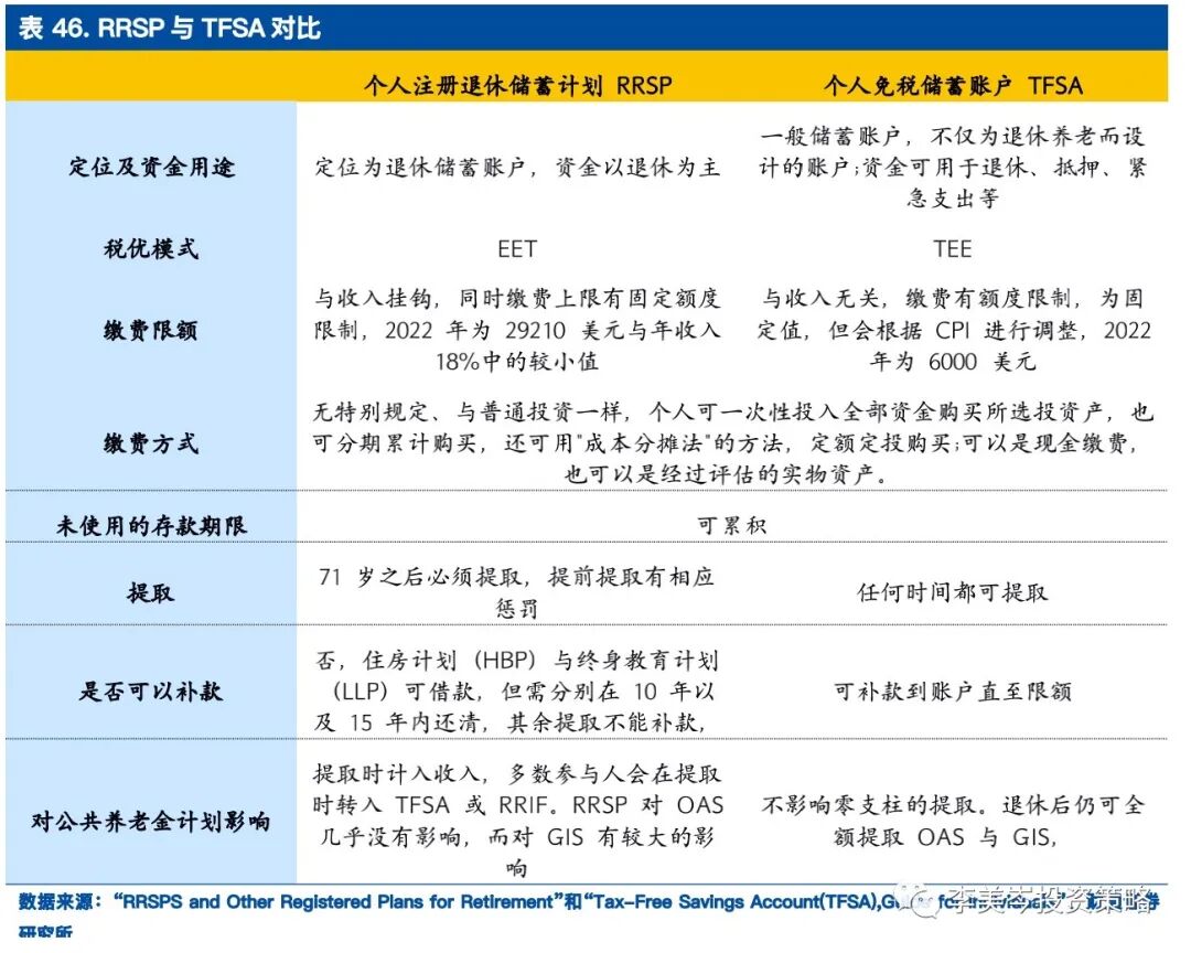
加拿大的第三支柱个人养老储蓄计划主要包括个人注册退休储蓄计划(RRSP)、个人免税储蓄账户(TFSA)两个部分。前者成立于1957年,加拿大居民可以把税前的部分收入存在RRSP账户里,退休后从账户领取并缴纳税收,实行的是EET模式;后者是在2009年推出的、定位为一般储蓄账户,是一种注册制、多功能且灵活的储蓄方式,能更有效地满足终身储蓄的需求。
7.3.1. 个人注册退休储蓄计划(RRSP)与收入挂钩,实行EET模式
RRSP抵税额度上限与收入挂钩,同时有固定额度限制,固定额度会根据CPI进行调整。当年没达到缴款上限额,未使用的RRSP比例部分可以延续到将来使用,而个人未使用的RRSP比例也可以转让给配偶使用。2022年RRSP的年缴款上限为29210美元与年收入18%中的较小值。作为加拿大第三支柱的重要代表,2020年,RRSP的总缴款人数超过620万人,同比增加约4.9%,RRSP缴款额为501亿美元,同比增加约13.1%,缴款中位数为3600美元,2019年同期为3260美元。
参与者在RPP上所取得的税收优惠也可用于RRSP计划。加拿大联邦和地方政府提倡居民在纳税/退税季节(1—4月)通过金融机构购买RRSP,可享受加拿大税收局所提供的的RPP税收减免优惠。
RRSP的投资组合可自主选择,形式较为丰富。RRSP按账户类型不同可分为三种:基本账户(Basic RRS)、自管账户(Self-directed RRSP)和团体账户(Group RRSP)。
RRSP资金流通效率较高,支持多种账户划转。RRSP无论是否处于到期日,都可以与第二支柱养老金RPP、PRPP和TFSA账户互转。到期时,RRSP规定参与者需要将账户资金转换成注册型退休收入资金(RRIF),购买年金或一次性全部领取退休金。RRSP到期时的账户资金取决于缴费的积累、缴费年限和退休时积累的投资收入。如果转化成RRIF,个人每年必须提取一定的数额(有一个最低数额限制,而超出最高数额限制需要1%的罚款),并且为这部分收入缴税。加拿大联邦政府颁发的《所得税法修正案》允许个人将存款计入RRIF,用于未来的退休收入。
个人在RPP上所取得的税收优惠也可用于RRSP计划。加拿大联邦和地方政府提倡自雇雇员在纳税/退税季节(1—4月)通过金融机构购买RRSP,可享受加拿大税务局所提供的的RPP税收减免优惠同等待遇。
RRSP允许提前领取账户资金。在65岁之前提款需要缴纳预扣税,0-5000为提出款项的10%,5001-10000为提出款项的20%,超出15000部分则为35%。由于提前提取的部分资金会失去增长的机会,因此提前提取通常是对雇员不利的。如果雇员的收入较低,将在明年报税时取回一部分现金。如果雇员收入和往年一样,甚至更多,那么额外的提款金额可能会使纳税税率高于最初的纳税储蓄,因此提前支取可能会导致缴款额不断上升。
7.3.2. 个人免税储蓄账户(TFSA)更为灵活,以TEE模式为主
个人免税储蓄账户(TFSA)采取的是TEE模式,该计划缴款不能抵税,但到期提取时所产生的收益即资本利得与股息利息等可以免税。TFSA的开户标准为年满18周岁以上的个人,并且可以开多个账户。
与RPP不同,TFSA缴款虽然也存在一个上限额,但其不与收入相挂钩,而是一个固定值,会根据CPI进行调整。2022年TFSA固定上限额为6000美元。不同于RRSP,TFSA随时随地都可以从中取款。TFSA在取款后仍可以继续补款,因此TFSA相较于RRSP更为灵活。
个人可以通过大部分金融与投资机构包括银行、信用合作社、信托公司、海内外共同基金公司、保险公司经纪公司建立注册型退休储蓄计划。自雇人士也可以发起成立一个自我管理的注册型退休储蓄计划。自我管理的注册型退休储蓄计划可以投资多样化的资产例如股票等。
RRSP和TFSA均规定了合格投资品,也对非合格投资品和禁止的投资品进行了说明。合格投资品包括信用货币,担保投资凭证,政府债券,公司债券,公募基金,分红的再投资以及其他在股票市场上可以进行流通的证券,其他为非合格投资品。禁止的投资品主要包括如下三部分:受限是受益人的债权;其次是受益人持有比例超过10%的股权、债权、合伙企业、公司及信托计划等;三是受益人持有的与其权益不对等的股权、债权、合伙企业、公司及信托计划等。
近期重点报告
5月03日《120页!5万字!七国养老金比较研究》
5月05日《九万里风鹏正举,个人养老金时代--养老金系列二》
5月13日《七国养老金比较研究之英联邦篇--养老金系列四》
5月18日《七国养老金比较研究之日德篇--养老金系列五》
5月26日《我国第三支柱的求索之路在何方?——养老金系列六》
注:文中报告节选自财通证券研究所已公开发布研究报告,具体报告内容及相关风险提示等详见完整版报告。
证券研究报告:《七国第三支柱个人养老比较研究--养老金深度系列1》
对外发布时间:2022年05月02日
报告发布机构:财通证券股份有限公司(已获中国证监会许可的证券投资咨询业务资格)
本报告分析师 :李美岑 SAC执业证书编号:S0160521120002
王亦奕 SAC执业证书编号:S0160522030002