本报告联系人
李美岑 limc@ctsec.com
王亦奕 wangyy01@ctsec.com
张日升 zhangrs@ctsec.com
王源 wangyuan01@ctsec.com
核心观点
我们认为四季度市场整体震荡上行,进攻拉锯战。进攻在于,当前市场主要板块和估值具备很高性价比。同时,外部,“美国紧缩”处于后期,目前股价反应的四季度加息预期基本到位。内部,聚焦在“房住不炒”、“动态清零”的经济预期正在从底部逐步回暖。拉锯在于,“欧陆风云”所面临的潜在金融风险,美国中期选举、通胀预期再平衡、2023年经济预期等不确定性因素让进攻可能会一波三折、有所拉锯。所以整体来看,A股进入了“收益高、波动大”的阶段,从配置角度上,高盈利成长(Variance Bet)是先锋,低估值蓝筹(Value Bet)补涨的格局。配置主线方面,高盈利成长可关注:能源转型、自主可控与数字经济、医疗基建,低估值蓝筹关注:地产链、高股息。下面回答市场五个问题:
问题一:何时见到美国通胀拐点?1)美国CPI已过6月高点9.1%,但当前8.2%仍然顽固;分项来看,占比最大的交运已经向下,食品饮料、住房、医疗保健通胀仍在向上。2)展望美国通胀,核心PCE和CPI若想分别降至4%、5%以下,可能待明年Q2,通胀完全消退要到24年。Q4通胀比预期更顽固,但市场可能比实际环境更乐观。
问题二:历史上联储最后一次加息需要什么样的宏观环境?12月后观察4点指标。指标1:80年代两次最后加息时,核心PCE从5%以上降至约4%,且在最后一次加息会议后3个月继续下行约0.3%,打消联储进一步紧缩意愿。指标2:新增非农就业人数可能从最后一次议息会议前的20-30万降至20万以下,其中89、95、00年时就业数据均大幅缩水。指标3:工资增速较高点下行3个月及以上,且最后一次加息会议后继续收缩。指标4:景气和需求方面,制造业PMI和耐用品消费增速较高点下行4-6个月。需要注意联储结束加息:1)不是在等待失业率飙升,最后一次加息时失业率均处于历史底部还未上行。2)不是在等经济衰退,历次加息尾声美国PMI平均52.8%、较高点回落5.8%。对应至资产价格:1)国债利率见顶回落2-4个月迎来加息结束,随后债券牛市;2)加息期间标普500指数震荡,加息结束全面反弹。
问题三:如何看待美国经济下行和股市表现?美国经济从2022年3月起下行8个月左右,参考近4轮典型的下行周期(尤其是18年)可能持续到明年年中(约18个月)。下行周期中,美股先下跌再反弹。前4次下行周期分别-35.8%、17.2%(V型)、8.8%、3.3%;本轮标普500已下跌21.1%。
问题四:4%的美债利率有何影响?估值压缩至03-07年水平还有10%空间。1)03-07年标普500的PE估值从科网泡沫时期的30x左右降至18x附近,纳斯达克指数降至35x左右,当前美股估值调整可能接近到位。2)从隐含ERP角度,参考03-07年水平,标普500的悲观PE大约在17.2x附近。3)从美债利率角度看A股和人民币,创业板指接近估值的底部;人民币汇率等待实际利率向中国优势方向变化。
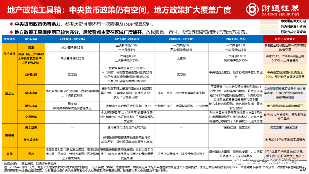
问题五:930地产新政后,有哪些点需要注意?要点1:此次信号意义更重要,未来半年更多政策值得预期。我们再次进入熟悉的330、630、930、1230地产调控周期(历史上主要地产政策都在这四个时点发布),监管层逐季观察效果、对症加码。中央方面,2012、2014、2018年均有3~4轮降准,当前仅2轮,利率方面2012、2014年最低降息幅度仍高于当前15BP;地方层面,一线城市上海、广州以放开部分区域落户为主,成都、杭州等非一线陆续推进限购、首付、贷款放松,地方政策工具库使用已较为充分,后续发力方向或主要在区域广度铺开。要点2:若中央政策超预期,“稳信心”可能形成地产销售向上拐点;历史上地产政策要想看到效果,信心比黄金更重要。2012年降准为08年后首次,购房群体很快意识到中央维稳房市的决心,因此销售数据迅速筑底企稳,并随着第三次降准回升。2014年开端定调“去库存”,中央层面降低首付、贷款利率,930后进一步推出330,两次半年度重磅政策推动销售回升。2018年以地方性政策为主,因此销售数据未有趋势性回升。
欧洲金融风险正在扩散。1)瑞信CDS飙升:21年以来Greensill破产风波与Archegos爆仓事件等连续踩雷导致瑞信利润大幅下滑,引发市场担忧,但我们发现其CET1仍远高于监管标准,当前瑞信事件相比雷曼危机更类似16年德银危机,欧洲其他大行目前也问题不大;对比曾经欧债危机,欧洲经济体在此轮危机中有更好的抵御风险能力。2)英国养老金暴雷风险:特拉斯上台推出大规模减税后,长期国债价格暴跌导致养老金资产端快速缩水;当前英国央行救市后暂缓了养老金危机,但后续仍面临流动性压力。未来三个不确定性:英国政府对于“减税政策”的不确定性;评级机构下调信用的不确定性;英国养老金保证金继续发酵,波及多资产和多市场。
欧洲能源危机为中国制造业带来巨大机会:1)欧洲仍难摆脱化石能源,俄罗斯为其天然气最大供给源。欧洲化石能源消费量仍占一次能源消费总量的71%,进口占总供给的88%;天然气在能源中占比25%,38%依赖俄罗斯出口。2)俄罗斯“断气”导致欧洲制造业走向衰退。欧洲20%的发电依赖天然气,电价定价高度挂钩天然气。缺气少电让德国制造业企业逐步停产,9月制造业PMI跌至47.8%。3)储气难补供给缺口,欧洲面临少气寒冬。欧洲东线输气量已由今年4月的4000GWh/天缩减82.5%,“北溪”管道发生爆炸后难以“补气” 。当前欧盟储气率已达91.56%,但库存仅可满足今冬2-3个月需求,缺口仍有200至300亿立方米。
把握两条配置主线:高盈利成长(Variance Bet)是先锋,低估值蓝筹(Value Bet)补涨。
配置主线一:能源转型、自主可控与数字经济、医疗基建。线索一:欧洲能源危机为中国新能源、制造业创造新机遇。1)化工、钢铁为欧洲天然气下游应用中的高能耗行业,中国-欧洲行业毛利率差扩大。2)中国出口的制造业行业。从近期市场份额来看,中国的电机和电气设备、化工化合物、服装明显受益。3)光伏配储高景气。6月欧盟委员会通过“REPowerEU”计划,光伏发电目标从2021年的191GW提升至2030年的600GW;9月提出“能源系统数字化”计划,要求2030年前投资5650亿欧元;1-8月我国对欧洲累计出口超60GW,同比增长90%。线索二:自主可控和数字经济,布局信创、汽车智能化、半导体产业链等高端制造。1)数字经济链。到2025年我国数字经济占GDP比重将从2020年的7.8%提升至10%。2)汽车智能化。汽车智能化渗透率伴随电动化快速提升,主要包括智能座舱、自动驾驶、信息安全等领域展开。3)半导体产业链:新冠疫情阻断供应链、美国制裁中国半导体产业,国产化替代需求更加紧迫,包括半导体芯片、半导体材料等领域。4)高端制造。受到西方“卡脖子”领域加速国产替代、扶持政策较多,包括数控机床、工业机器人、电子测量仪器等领域。线索三:医疗基建。9月7日、13日国常会,决定对部分领域设备更新改造加大信贷和财政补贴,医疗基建后周期行业涉及医疗器械、医疗专项工程、医疗信息化等环节。
配置主线二:地产链、高股息。A股一类风格切换是外部金融条件收紧引发的1-2个月的“小切换”(跟踪信号:近20日10年期美债利率上行超过40bp),如21Q1、22Q1以及本轮行情;另一类是经济预期上修引发的1-2个季度的“大切换”(跟踪信号:10年期国债利率向上拐点),如14Q4-15Q1,本轮待观察。我们年初发布《高股息可攻可守》《当前哪些高股息标的值得关注》提示今年是高股息策略的战略配置年,目前红利指数领跑全市场,我们推荐的15只高股息组合今年平均上涨7.8%,表现极佳。目前来看,外部压力促使风险偏好回落,内部更多的稳增长政策逐渐释放,依然有利于高股息组合表现。高股息超额收益体现为:1)进可攻。稳增长政策发力阶段的中证红利指数都存在超额收益。2)退可守。风险偏好下降、货币收水、估值收缩年份,红利指数盈利和估值相对稳健。
正文
近期重点报告
9月4日《切换进行时——A股策略专题》
9月12日《切换在加速--A股策略专题报告》
9月18日《切换仍是优选--A股策略专题报告》
9月25日《切换是主旋律--A股策略专题报告》
10月9日《进攻三季报--10月月度策略》
注:文中报告节选自财通证券研究所已公开发布研究报告,具体报告内容及相关风险提示等详见完整版报告。
证券研究报告:《进攻拉锯战--四季度市场策略展望》
对外发布时间:2022年10月16日
报告发布机构:财通证券股份有限公司(已获中国证监会许可的证券投资咨询业务资格)
本报告分析师 :李美岑 SAC执业证书编号:S0160521120002
王亦奕 SAC执业证书编号:S0160522030002
张日升 SAC执业证书编号:S0160522030001
王源 SAC执业证书编号:S0160522030003