本期报告覆盖了近一周发行的短融/超短融和中期票据,其中距离上次跟踪超过六个月的发行人有详细点评。
本周短融中票公告发行额合计1117.76亿元,比上周减少793.34亿元,其中短融发行额70.9亿元、超短融发行额692.96亿元、中票发行额353.9亿元。发行额位居前五位的行业包括城投277.86亿元、电力225.65亿元、高速公路164亿元、化工93亿元和贸易49亿元。从外部评级看,评级AAA的发行人发行额924.31亿元,AA+发行额121.05亿元,AA发行额72.4亿元。本周短融/超短融、中票发行集中在高等级、城投品种。
本周发行人涉及5项中金评级调整,格盟国际、山西国际能源由4+下调至4,天津泰达、渤海国资由4-下调至5+;杭州国资由4上调至4+。
新券信息
正文
信用评级
·从发行品种看,共9家发行人公告发行9支短融,发行额70.9亿元;共66家发行人公告发行72支超短融,发行额692.96亿元;共28家发行人公告发行35支中期票据,总发行额353.9亿元。从行业分布看,本周短融中票共发行116支,其中城投40支,占比34.48%;产业债方面,电力14支,高速公路13支,贸易7支,化工、基建设施、多元金融、综合投资各5支,租赁4支,有色金属3支,旅游、电子通信、煤炭、房地产各2支,机械设备、公用事业、传媒、港口、零售、钢铁、机场各1支。从外部评级看,评级AAA的发行人发行额924.31亿元,AA+发行额121.05亿元,AA发行额72.4亿元。本周短融中票公告发行额合计1117.76亿元,比上周减少793.34亿元,发行额位居前五位的行业包括城投277.86亿元、电力225.65亿元、高速公路164亿元、化工93亿元和贸易49亿元。
·本周无疫情防控债发行。
·CRMW方面,本周无CRMW发行。
·本周发行人中,恒逸、步步高、格盟国际、海尔金控、浙江龙盛、中燃投资、中兴通讯、滨江集团、戴姆勒国际为非国有企业,其余发行人为国有企业。本周发行人中,长江电力、省广集团、中原高速、华能国际、龙源电力、上海电力、厦门象屿、浙江龙盛、小商品城、中化国际、中兴通讯、滨江集团为上市公司,其余发行人为非上市公司。
·本周无首次发行公募债券的发行人。产业债发行人中:
1)安徽交控为安徽省国资委独资的高速公路建设运营主体,所运营路段全部为经营性路段;主业稳定,财务费用对盈利有一定拖累,投资收益和政府补助补充净利润;盈利变现效率整体尚可,2020年以来投资支出增加,开始积累自由现金流缺口;内在偿债能力处于同行业省级发行人中较好水平,外部授信补充流动性,中金评级为3+;
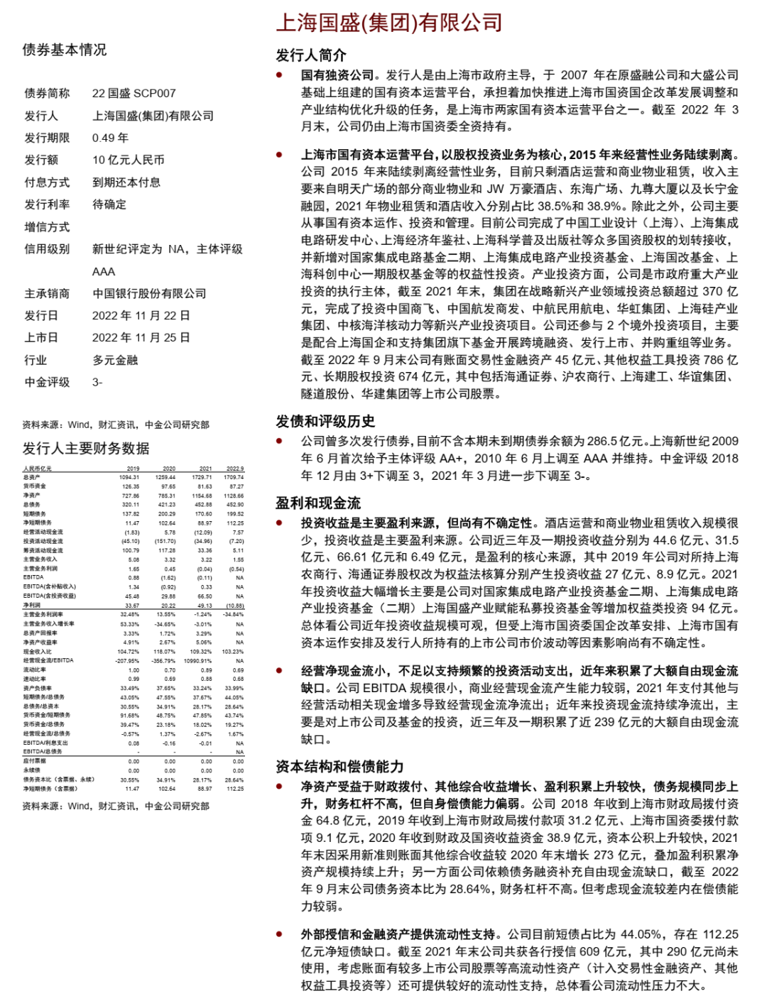
2)上海国盛为上海市属独资国有资本运营平台,以股权投资业务为核心,2015年来经营性业务陆续剥离;投资收益是主要盈利来源,但尚有不确定性;经营净现金流小,不足以支持频繁的投资活动支出,近年来积累了大额自由现金流缺口;净资产受益于财政拨付、其他综合收益增长、盈利积累上升较快,债务规模同步上升,财务杠杆不高,但自身偿债能力偏弱;外部授信和金融资产提供流动性支持,中金评级为3-;
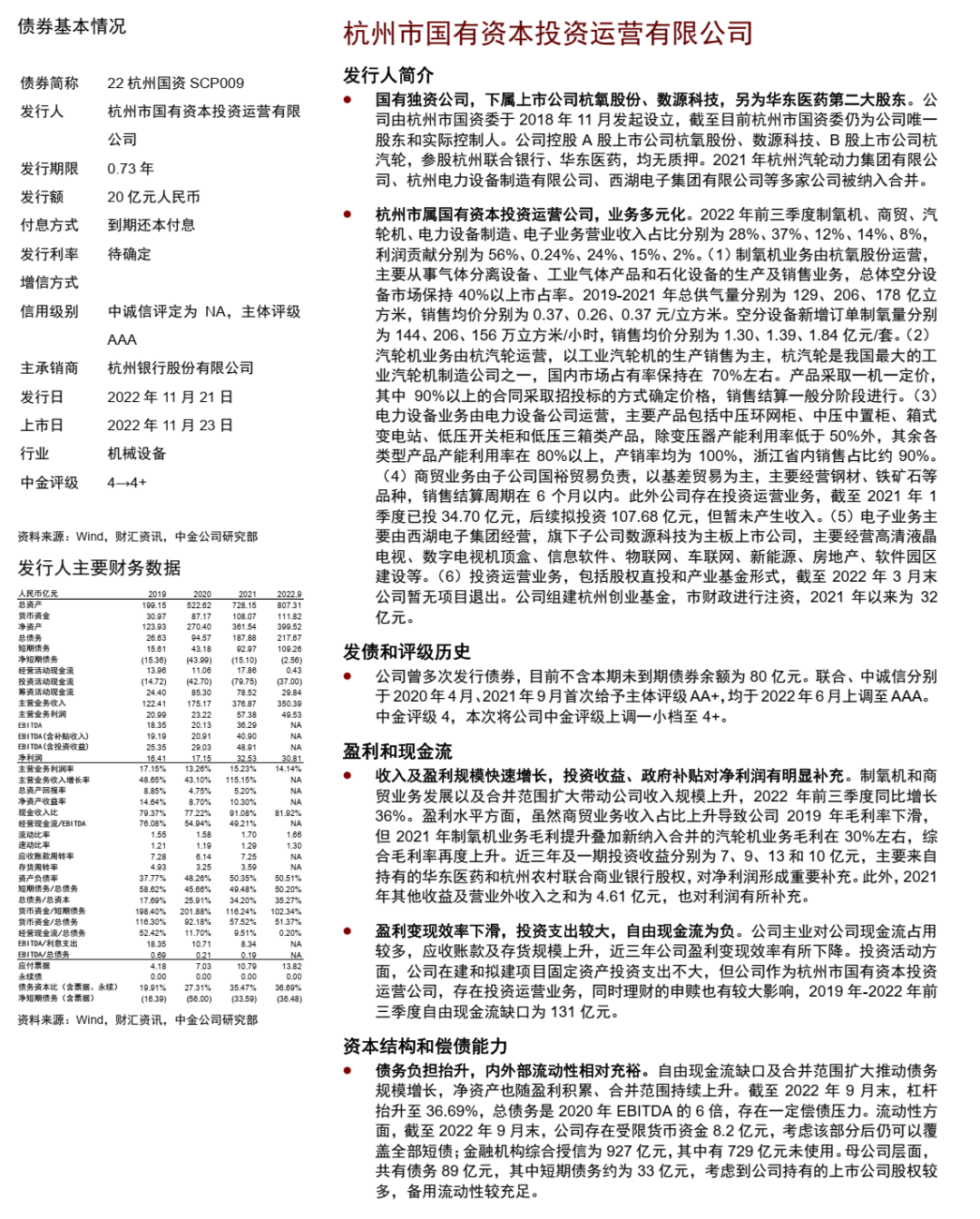
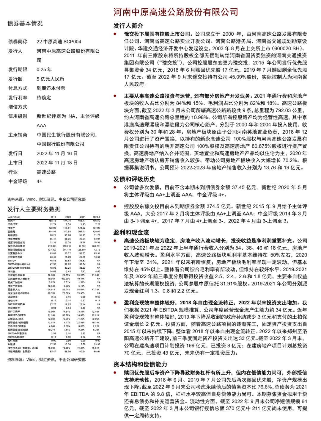
3)中原高速为豫交投下属国有控股上市公司;高速公路板块较为稳定,房地产收入波动增长,投资收益是净利润的重要补充;盈利变现效率整体较好,2018年自由现金流转正,2022年以来投资支出增加;赎回优先股后净资产下降导致财务杠杆有所上升,但内在偿债能力尚可,外部授信支持流动性。杭州国资为杭州市属独资国资运营公司,业务多元化,下属上市公司杭氧股份、数源科技,另为华东医药第二大股东;收入及盈利规模快速增长,投资收益、政府补贴对净利润有明显补充;盈利变现效率下滑,投资支出较大,自由现金流为负;债务负担抬升,内外部流动性相对充裕。湖北交投为湖北省国资委控股的省内主要高速公路投资建设和运营主体;收入基本维持增长,但施工和钢材销售板块收入占比提升导致毛利率有所下降,财务费用持续抬升拖累盈利;现金流产生能力较强但盈利变现效率不高,投资支出维持高位,持续存在自由现金流缺口,后续仍面临较大投融资需求;永续债金额较大,面临较大偿债压力,短期周转压力不大。上述三家发行人的中金评级均为4+;
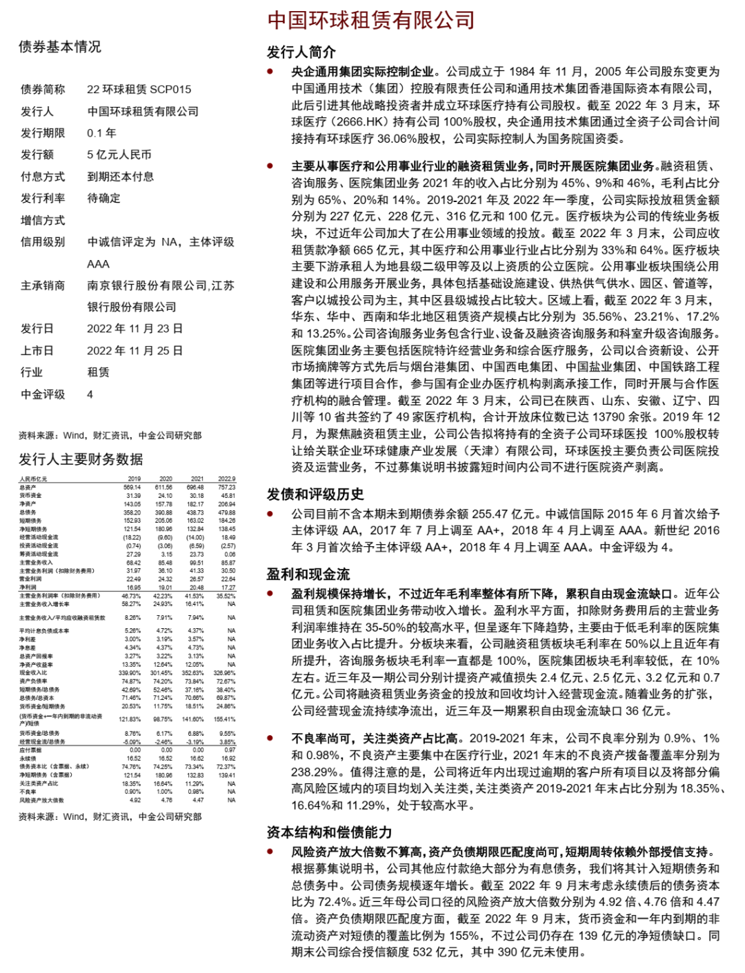
4)格盟国际为国有控股的中外合资公司,核心主业为火电;2021年收入上升,但电煤价格明显上升导致当期净利大幅亏损,2022年盈利边际好转,但净利仍小幅亏损;2021年现金流产生能力下降但经营现金流较好、投资支出收缩,自由现金流转正;亏损侵蚀及剥离煤炭资产致净资产下降,推升债务负担;周转依赖外部授信。环球租赁为央企通用集团实际控制企业,主要从事医疗和公用事业行业的融资租赁业务,同时开展医院集团业务;盈利规模保持增长,不过近年毛利率整体有所下降,累积自由现金流缺口;不良率尚可,关注类资产占比高;风险资产放大倍数不算高,资产负债期限匹配度尚可,短期周转依赖外部授信支持。上述两家发行人的中金评级均为4;
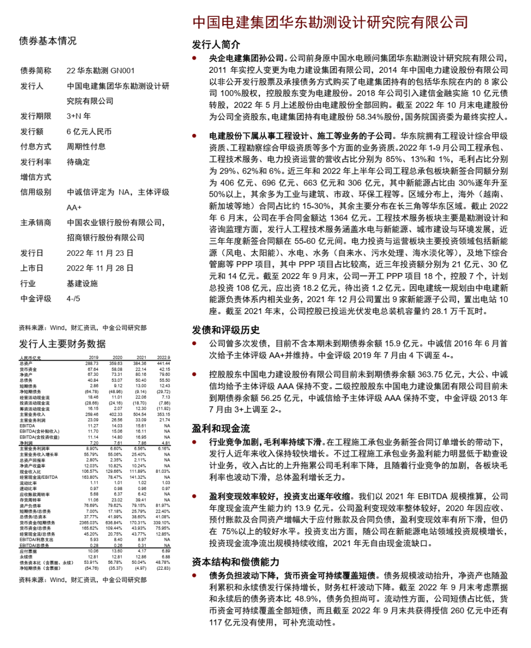
5)华东勘测为央企电建集团孙公司,从事工程设计、施工等业务;行业竞争加剧,毛利率持续下滑;盈利变现效率较好,投资支出逐年收缩;债务负担波动下降,货币资金可持续覆盖短债,中金评级为4-;
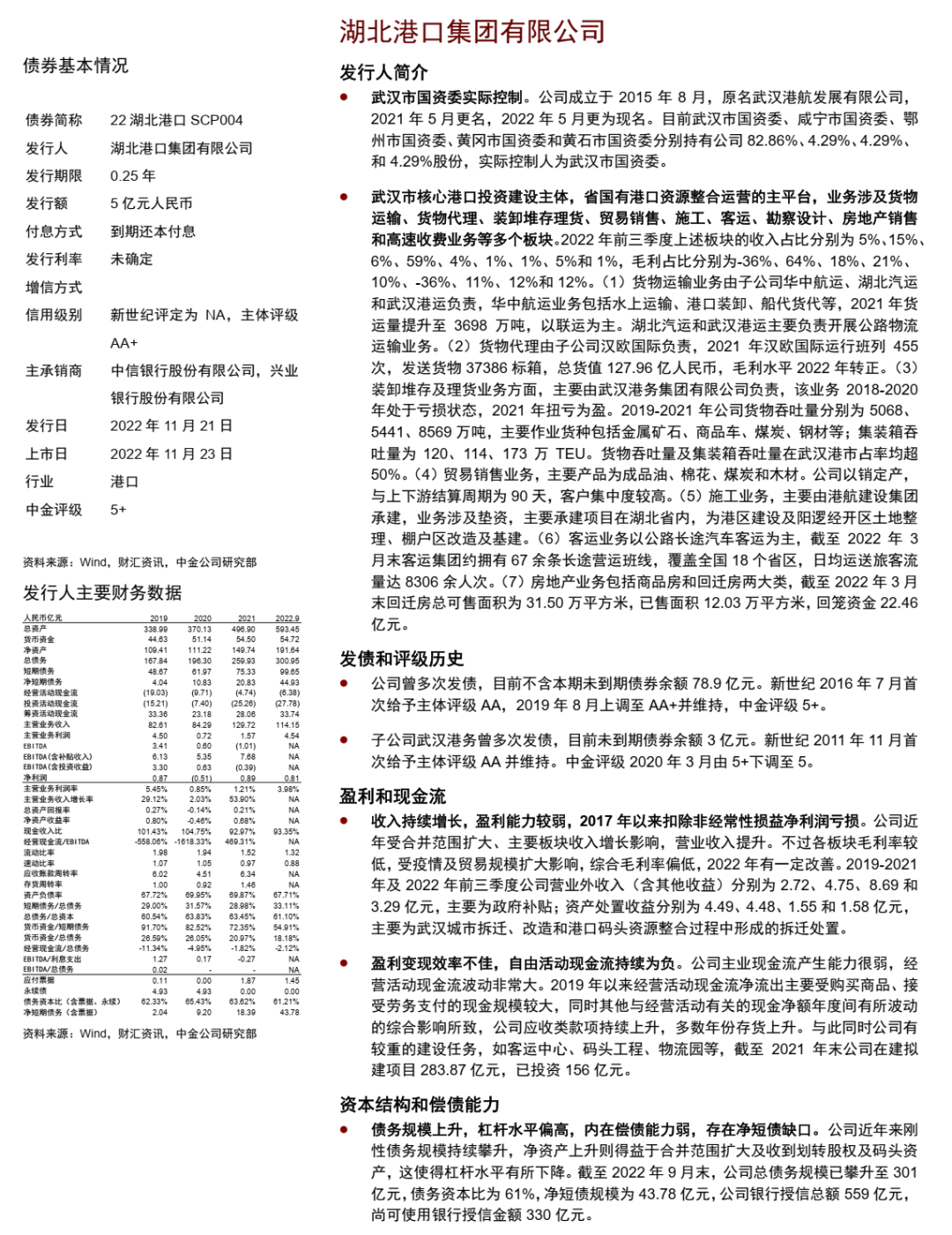
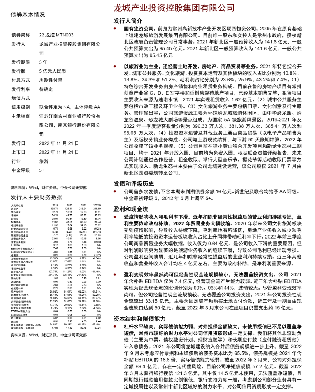
6)湖北港口为武汉市国资委实际控制的核心港口投资建设主体,省国有港口资源整合运营的主平台,业务涉及货物运输、货物代理、装卸堆存理货、贸易销售、施工、客运、勘察设计、房地产销售和高速收费业务等多个板块;收入持续增长,盈利能力较弱,2017年以来扣除非经常性损益净利润亏损;盈利变现效率不佳,自由活动现金流持续为负;债务规模上升,杠杆水平偏高,内在偿债能力弱,存在净短债缺口。天津泰达为天津市国有独资公司,金融、商品销售和房地产板块收入利润占比较高;营收、毛利率受合并范围变更影响较大,费用侵蚀利润,净利润由投资收益和补贴补正;经营现金流受地产、证券业务波动影响大,部分年份投资支出较大;并表津联控股后财务杠杆有所下降,短期周转依赖外部授信。龙城产控为国有独资公司,以旅游业为主业,还经营土地开发、房地产、商品贸易等业务;受疫情影响收入和毛利率下滑,近年扣除非经常性损益后的营业利润持续亏损,盈利主要依赖政府补助,2022年贸易业务大幅收缩;盈利变现效率虽然尚可但经营性现金流规模较小,无法覆盖投资支出;杠杆水平较高,实际偿债能力弱,对外担保金额较大,未使用授信已不足以覆盖净短债,常州市较好的财力水平对公司信用资质形成一定支撑。上述三家发行人的中金评级均为5+;
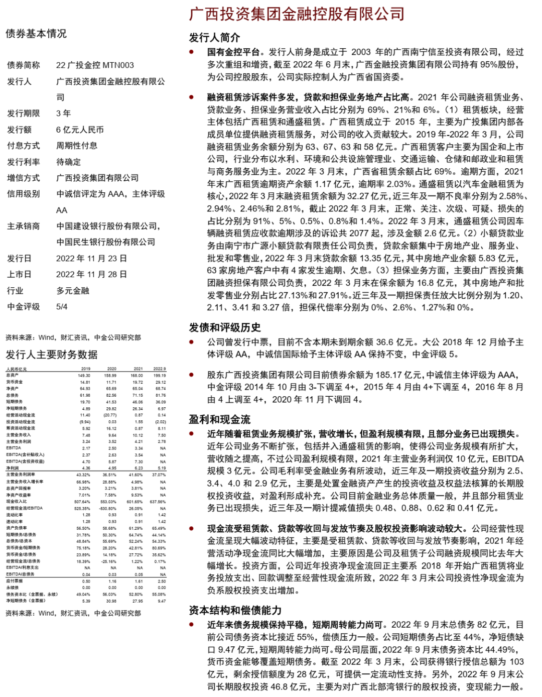
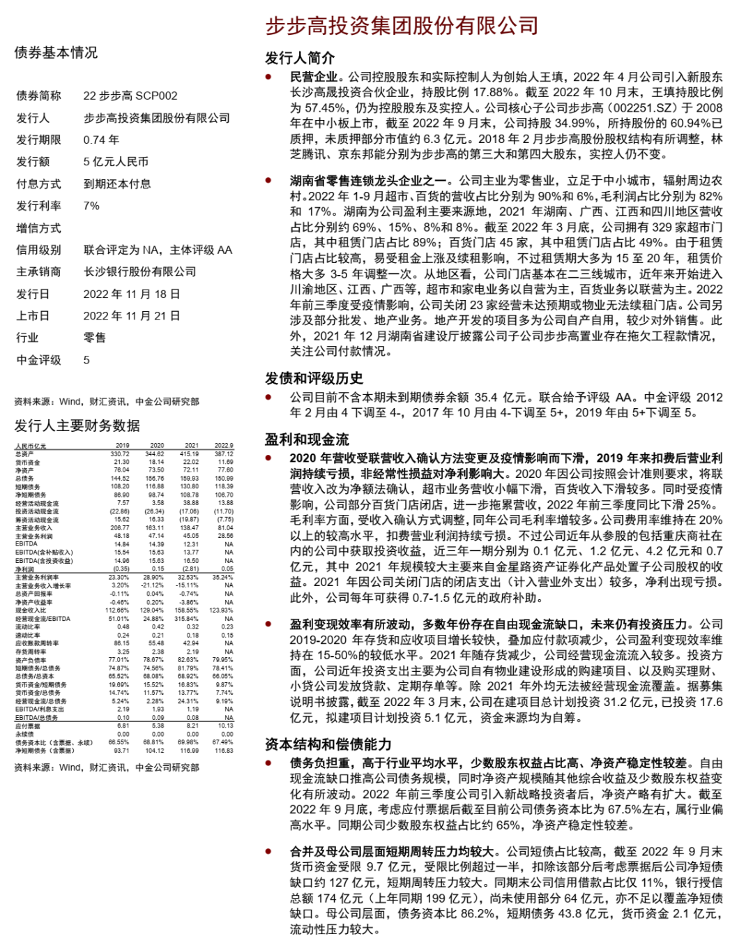
7)步步高为民营企业,湖南省零售连锁龙头企业之一;2020年营收受联营收入确认方法变更及疫情影响而下滑,2019年来扣费后营业利润持续亏损,非经常性损益对净利影响大;盈利变现效率有所波动,多数年份存在自由现金流缺口,未来仍有投资压力;债务负担重,高于行业平均水平,少数股东权益占比高、净资产稳定性较差;合并及母公司层面短期周转压力均较大。兖矿东华为兖矿集团控股子公司,主营房屋建设及工业工程施工,兼营房地产开发;2021年来受地产及建筑行业下行影响,净利持续亏损;经营现金流净流入规模逐年扩大,2020年起无自由现金流缺口,尚存投资压力;债务负担波动抬升,短期周转依赖外部授信。广投金控为国有金控平台,融资租赁涉诉案件多发,贷款和担保业务地产占比高;近年随着租赁业务规模扩张,营收增长,但盈利规模有限,且部分业务已出现损失;现金流受租赁款、贷款等收回与发放节奏及股权投资影响波动较大;近年来债务规模保持平稳,短期周转能力尚可。上述三家发行人的中金评级均5。
·城投债发行人中,以股权从属关系为依据,海洋文旅、大足国资、新水国资、绍兴交投、天津环城、浦东开发为市级平台(地级市、直辖市下辖区县及国家级新区),分别为各自区域不同领域的基础设施建设、土地开发主体和/或保障房建设、国资运营主体,中金评级方面浦东开发为3-,绍兴交投为4,天津环城、海洋文旅、新水国资为5+,大足国资为5;青岛北发、华靖资产、海润城发、高淳建设、金汇五金为区县级平台(地级市下辖行政区县及发展新区、县级市、直辖市特殊功能区,含经开区、高新区合署行政区),主要从事区域内基础设施建设、土地整理、国资运营等,中金评级方面青岛北发、华靖资产、海润城发为5+,高淳建设、金汇五金为5;蚌埠高新为园区级平台(经开区、高新区、保税区等各类型园区及较小的规划发展区域),为蚌埠高新区的开发主体,中金评级为5。
·本周永续中票有22成都高新MTN002、22中电投MTN034A、22中电投MTN034B、22中电投MTN035A、22中电投MTN035B、22江铜MTN007(科创票据)、22江北建投MTN007、22鲁高速MTN008、22蜀道投资MTN013、22蜀道投资MTN014、22华东勘测GN001,其中无上市公司,强制付息条款中分红条款约束力并不强。因此目前永续债的债性强弱总体上与主体资质息息相关,信用资质强的主体出于再融资需求、维护资本市场形象动力强,我们认为选择首个赎回日赎回债券及按期支付利息的可能性较大。基于此,22成都高新MTN002、22江北建投MTN007的中金债项评级在主体评级基础上下调一档。此外,22华东勘测GN001在破产清算时的清偿顺序劣后于发行人其他待偿还债务融资工具,有比较强的次级属性,22华东勘测GN001的中金债项评级在主体评级基础上再下调一档,即连续下调两档。
·本周发行人不涉及外部评级调整。格盟国际2021年电煤价格明显上升致当期净利大幅亏损,2022年持续小幅亏损,现金流产生能力下降,亏损侵蚀及剥离煤炭资产致净资产减少,推升债务负担,本次将其中金评级与母公司山西国际能源同步下调一小档至4;天津泰达费用侵蚀利润,净利依赖非经常性损益,部分年份投资支出较大,短期周转依赖外部授信,市场化再融资成本较高,本次将其中金评级与下属企业渤海国资同步下调一小档至5+。杭州国资收入及盈利规模快速增长,投资收益、政府补贴对净利润有明显补充,内外部流动性相对充裕,考虑政府支持因素本次将其中金评级上调一小档至4+。
产业债个券点评
城投评级表
图表1:城投中金评级表
资料来源:募集说明书,跟踪评级报告,Wind,财汇资讯,中金公司研究部
注1: 非标余额取发行人年报中短期借款、其他应付款、其他流动负债、长期应付款、其他非流动负债、长期借款明细中借款方为非银机构的借款、融资租赁款及各类债权、直融计划合计值
注2: 募集披露的最近一期季度有息债务结构列示在其他说明中
图表2:城投中金评级表(续)
资料来源:募集说明书,跟踪评级报告,Wind,财汇资讯,中金公司研究部
注1: 非标余额取发行人年报中短期借款、其他应付款、其他流动负债、长期应付款、其他非流动负债、长期借款明细中借款方为非银机构的借款、融资租赁款及各类债权、直融计划合计值
注2: 募集披露的最近一期季度有息债务结构列示在其他说明中
可续期评级表
图表3:永续中票中金评级表
资料来源:募集说明书,跟踪评级报告,Wind,财汇资讯,中金公司研究部
注1: 非标余额取发行人年报中短期借款、其他应付款、其他流动负债、长期应付款、其他非流动负债、长期借款明细中借款方为非银机构的借款、融资租赁款及各类债权、直融计划合计值
注2: 募集披露的最近一期季度有息债务结构列示在其他说明
文章来源
本文摘自:2022年11月23日已经发布的《中国短期融资券及中期票据信用分析周报》
鲁雁君 分析员 SAC 执业证书编号:S0080518080003
许 艳 分析员 SAC 执业证书编号:S0080511030007 SFC CE Ref:BBP876
王瑞娟 分析员 SAC 执业证书编号:S0080515060003
雷文斓 分析员 SAC 执业证书编号:S0080518070015
李思婕 分析员 SAC 执业证书编号:S0080521110001
张纯祎 分析员 SAC 执业证书编号:S0080521070005
于 杰 分析员 SAC 执业证书编号:S0080521080003
邱子轩 分析员 SAC 执业证书编号:S0080522090001
汪晴 分析员 SAC 执业证书编号:S0080522010002
万筱越 分析员 SAC 执业证书编号:S0080522070004
王若阳 联系人 SAC 执业证书编号:S0080121060040
袁文博 联系人 SAC 执业证书编号:S0080121070425
法律声明