作者:邱世梁、王华君、潘贻立
来源:浙商机械国防团队报告
浙商机械国防团队:致力于做深、做好研究!
如您认可我们的研究,恳请在打分派点上酌情支持!非常感谢!
摘要
投资要点 中国电梯自主品牌龙头;国际电梯巨头市值近2000亿元,公司成长潜力大 康力电梯整梯业务占比超80%,2019年电梯销量近3万台,国内市占率约3%。国际电梯行业较为集中,2019年奥的斯、迅达、蒂森克虏伯、通力、三菱和日立六大国际品牌占全球市场份额超70%。通力、迅达、奥的斯市值均在2000亿元人民币左右。中国市场外资品牌仍占有较大份额,通力、三菱、日立在国内的销售额分别为220亿元、200亿元、180亿元,三家国内合计占比超30%。公司规模近40亿,尚存较大提升空间。 2025年中国电梯市场有望超3000亿元,CAGR 11%;维保后市场潜力大 1)地产、轨交支撑我国电梯业未来持续高速发展。截至目前,各城市远期规划(到2035年)轨道交通里程总计超3.5万公里,预计2020-2022年我国城轨新增里程约4500公里,将为电扶梯市场带来225-240亿元市场空间。 2)存量市场更新替换需求将快速增长。电梯通常10年大修,15年大换。国内在役电梯使用时长在10年以上的占比高达19.3%,这部分电梯即将进入报废年限。根据测算,2025年电梯更新需求量将超过30万台,更换占比超20%。 3)2025年中国电梯市场规模有望超3000亿元,CAGR为11%。目前中国电梯市场总规模近2000亿元。我们预测2025年国内整梯销量有望突破150万台,年均增长9%;维保后市场未来五年将维持双位数增长,到2025年接近千亿规模。 康力电梯:市占率及盈利能力有望持续提升 1)2025年公司国内整梯市场份额有望提升至5%以上。公司产品系列规格齐全,掌握核心控制柜技术,60%核心零部件自主制造,成本优势明显,且具有非标设计能力,能够灵活地满足用户的各种需求,为规模扩张奠定基础。凭借技术、成本、运营灵活等优势,预计2025年公司中国整梯市场份额有望提升至5%以上。 2)2025年公司净利率有望提升至15%。通力、迅达在国内净利率可达20%。截至2020H1,公司在手订单为69.7亿元,相比2019年底增长10.5%。2019年公司净利率仅为7%,随着订单量持续增多,规模效应凸显,2020年前三季度净利率大幅提升至12%,预计2025年有望提升至15%。 盈利预测与估值 预计公司2020~2022年净利润为4.3、5.5、6.6亿元,同比增长73%、27%、20%;PE为18/15/12倍。国际电梯龙头PE估值在30倍以上,公司为自主品牌电梯龙头,成长性好,给予2021年25倍PE,目标市值138亿元, “买入”评级。 风险提示 地产基建投资低于预期;钢材价格大幅上涨;电梯安全事故 |
盈利预测、估值与目标价、评级 预计电梯行业未来五年年均复合增速可达11%;公司受益自主品牌崛起,市占率加速提升,预计公司2020~2022年收入分别为41、47、53亿元,同比增长12%、14%、13%;归母净利润分别为4.3、5.5、6.6亿元,同比增长73%、27%、20%;EPS为0.54/0.69/0.83元,对应PE为18/15/12倍。 公司当前估值水平低于大部分国内其他自主品牌及国际电梯龙头(外资巨头PE估值在30倍以上)。国际电梯龙头PE估值在30倍以上,公司为自主品牌电梯龙头,成长性好,给予2021年25倍PE,目标市值138亿元, “买入”评级。 关键假设 1)基于宏观政策引导的长期市场需求,未来我国的房地产市场将健康稳定发展。2018、2019年房地产开工面积高增长,增速分别为17.2%、8.5%。假设明后年竣工交付正常,考虑2020年竣工面积基数低等因素,判断明后年房地产竣工面积增速分别为10.3%、3.4%;房地产行业集中度不断提升,头部地产商将越来越倾向与自主品牌合作。 2)新型城镇化进程下的商业繁荣和老龄化将带来大量电梯需求,同时存量市场也逐渐迎来大修期及更新替换需求。政府积极推进旧楼加装电梯项目,推动电梯需求进一步扩张。 3)我国轨道交通建设将进一步提速,为电梯增量市场扩容。2020-2022年我国城轨新增里程分别为1200公里、1500公里、1800公里,每1.5公里需8台扶梯,2台直梯,将为电扶梯市场带来225-240亿元市场空间。 4)康力大客户拓展顺利,2025年实现国内市占率5%以上,未来市场份额持续提升。 5)钢材价格保持平稳,半年涨幅不超过17%。 我们与市场的观点的差异 市场认为:全球电梯行业发展节奏均已放缓,且受下游地产投资周期影响波动较大,行业竞争加剧,企业盈利能力较不稳定;外资品牌已经实现本土化,自主品牌不占地利优势;自主品牌在外资品牌存量较大的维保后市场不占优势,较难实现市占率的快速提升。 我们认为:国内电梯市场增量需求空间依然巨大,且正处于从外资合资品牌技术和认知优势逐渐弱化的行业转型阶段。康力作为国内电梯自主品牌代表,性价比高,技术和服务优势明显,品牌效应不断凸显,自主品牌加速替代将促进龙头的市占率提升。公司在手订单保障业绩有望实现持续高速增长。公司虽然在自主电梯企业中规模最大,但相比奥的斯等国际巨头,康力的成长空间依然可观。 股价上涨催化因素 一线地产商大额订单;旧改及维保等产业政策突破;产业链并购外延。 投资风险 地产地产政策风险导致电梯需求下滑;钢材价格大幅上涨;电梯安全事故;公司市占率提升缓慢。 |
1. 电梯自主品牌龙头,发展前景广阔
公司为中国自主品牌电梯龙头,是中国电梯业第一家上市企业,主要从事电梯、扶梯及关键零部件的研发、生产、销售、安装和维护业务。公司电扶梯技术国内领先,具有完整自主知识产权,2017-2020连续4年跻身“全球十大电梯制造商TOP10”。
公司以电梯整机生产为主,股权集中度较高。2020年上半年电梯、扶梯分别实现收入12.1亿元、2.2亿元,占营业总收入68.8%、12.2%;零部件业务实现收入1.5亿元,占比8.4%。公司控股股东及实际控制人为王友林先生,持有公司约45%股份,其妻子朱美娟持有公司2.2%股份,公司员工通过第一期员工持股计划持有公司3.8%股份。
2019年公司营收、利润增速均由负转正,内生求变带来业绩拐点。2010-2019年公司营收由10.9亿元增长至36.6亿元,年均复合增长率为14.4%。2017年、2018年营收负增长系房地产开发速度及竣工节奏放缓,去产能大背景下钢价格指数上升所致。2019年外部环境及原材料价格企稳,公司寻求内部突破,坚定推进营销管理体系变革,增强分公司经营意识,全年有效订单较同期增加,产能利用率提高,营收增速由负转正,同比增长18.5%,归母净利润同比增长1518.3%。
疫情期间公司业绩表现依旧亮眼。2020年疫情爆发,公司严控成本费用,收效良好,业绩表现依旧亮眼。前三季度实现收入30.6亿元,同比增长12.4%;实现归母净利润3.7亿元,同比增长82.9%。随着下游景气度不断提升,公司业绩有望实现进一步突破。
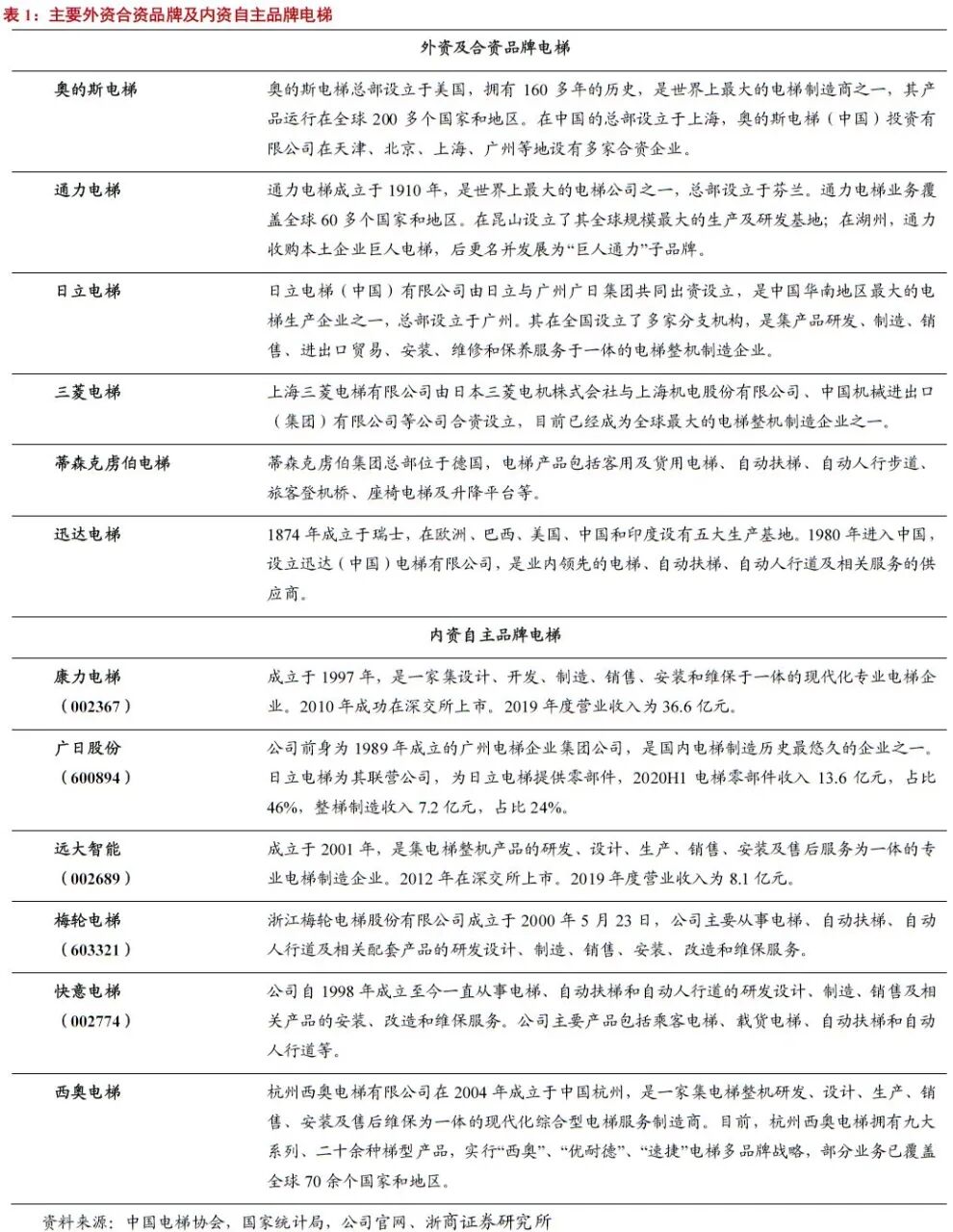
六大巨头瓜分国际市场,国内自主品牌快速崛起。国际电梯知名品牌的主要代表有美国奥的斯、瑞士迅达、德国蒂森克虏伯、芬兰通力、日本三菱和日立等六大品牌,2019年占全球市场份额比重高达76%,且均已在中国设有合资公司或全资子公司。内资自主品牌有康力、广日、西奥等。目前外资品牌在国内市场仍占有较大份额,但自主品牌崛起势头强劲,中长期有望实现赶超。
内外资品牌各有优劣,国内行业格局加速优化。在中国市场,外资品牌逐渐分化:通力销量巨大,盈利能力强,在国内市场遥遥领先;其次为日立、三菱;奥的斯、迅达、蒂森的客户管理精细程度相对通力和日立较差,排名逐渐落后。自主品牌康力、广日、西奥凭借高性价比及营销政策灵活等优势,市场份额均有所提升,但品牌方面仍是劣势,随市占率不断提高,将打破现有竞争局面,国内行业格局将加速优化。
自主品牌更具成长空间。与国际电梯巨头相比,自主企业规模差距明显,净资产收益率较为落后,发展空间巨大。自主品牌尚处于快速发展阶段,康力电梯、广日股份近5年的年均复合增长率均超过5%;研发支出占营业收入比例均超过3%,技术赶超叠加国内市场繁荣,外资企业在维保期后维修价格贵、不及时等缺点将成为赶超突破口,品牌口碑和认可度将快速提高,自主品牌有望迎来历史发展机遇。
公司发展潜力巨大。公司的成长潜力可以外资品牌在国内的表现作为参照。从规模来看,外资品牌通力、三菱、日立在国内的销售额分别约220亿元、200亿元、180亿元,远高于公司的37亿,三家国内市场合计占比超30%;从盈利水平来看,通力迅达在国内市场的净利率约20%,而2019年公司净利率仅为7%。因此公司在规模及盈利能力方面存在较大提升空间,发展潜力巨大。
综上所述,公司作为国内自主电梯品牌龙头,目前发展势头良好,未来成长潜力巨大。下文将具体从行业规模、公司市占率及盈利水平三个维度来阐述公司潜力兑现的基本路径。
2. 国内电梯整机市场有望维持较高增速,维保后市场潜力巨大
2.1. 国内行业增速高于全球,未来仍将是电梯需求最旺盛的市场
2.1.1. 国内电梯行业增速高于全球
近年来,全球电梯产量保持增长,从2010年的61万台增至2017年的113万台,年均复合增长率达9.3%。
我国为全球主要的新梯消费市场,电梯行业增速高于全球。当前全球70%的电梯生产于中国,60%-65%的电梯在中国市场销售。国内电梯总产量从2010年36.5万台增至2019年98万台,年均复合增长率为11.6%,其中出口量由3.7万台增至8.7万台,占比稳定在10%左右。2010至2017年年均复合增长率为12.0%,高于全球产量9.3%的复合增速。受益于房地产市场景气度提升,城镇化进程提速,旧楼加装电梯政策加码,2019年我国电梯产量恢复双位数增长。预计2020全年全球电梯产量在120-150万台之间,国内电梯产量在103-126万台,占全球产量比重有望超80%。
我国电梯保有量持续增加,人均保有量仍具提升空间。我国电梯保有量从2012年245万台增至2019年710万台,年均增长率为16.5%,目前已成为全球电梯保有量最大的国家,占到全球45%,但人均保有量仍处于较低水平。截至2018年末,中国人均电梯保有量约4台/千人,为同期意大利的1/4、韩国的1/3、法国的1/2。2020年底我国电梯保有量有望突破800万台,将占到全球电梯保有量的50%。
我国电梯需求仍将持续旺盛。欧美国家地广人稀,电梯利用较少,而我国人口密度大,更强调土地集约化利用,电梯需求度高,发展空间远未饱和。随着我国城镇化建设、轨交建设不断发展,未来我国仍将是全球电梯设备和相关服务需求最为旺盛的市场。
下游房地产市场、基础建设回暖将刺激电梯行业快速发展。2014-2017年,受政策调控等影响,我国房地产市场增速趋缓,电梯业发展受限;2018年后房地产行业景气度回升,城镇化进程提速,老旧小区改造及轨道交通、机场、人行天桥等城镇基础设施建设力度加大,推动下游需求持续扩张,电梯行业实现快速发展。
2.2.1. 房地产投资推动电梯新增市场需求扩张
电梯销量增速与房地产开发投资增速具有较强的相关性。受宏观因素影响,2015-2017年我国房地产行业处于调整阶段,投资增速分别为1.0%、6.9%、7.0%,处于较低位置,新开工房屋面积较2014年并未增长。2018-2019年地产投资增速回暖至9.5%、9.9%,新开工房屋面积恢复至2013年水平以上。本轮地产周期房屋竣工面积增长滞后于新开工面积三年,在2018年达到拐点,未来三年竣工面积将保持增长。长期来看,房地产市场有望持续健康发展,保持稳定增速,为电梯新增市场需求的持续扩张提供动力。
我国城镇化的空间依然较大。从城乡结构看,截至2019年末,我国城镇常住人口84843万人,比上年末增加1706万人,常住人口城镇化率为60.6%,同比增长1.0个百分点,相较欧美发达国家平均70%-80%的城镇化率,我国城镇化的空间依然较大。
城镇化建设提升电梯配置比例。新型城镇化下的商业繁荣带来了大量电梯需求,不考虑城轨、更新替换等因素,进行粗略估算,2003年中国每万平方米(房地产竣工面积)约配置1.1台电梯,到2019年,电梯配置比例升至9.4台/每万平方米,约为2003年的8.5倍。预计未来这一比例将进一步提升,为电梯市场扩容。
2.2.3. 老旧小区改造更新为电梯市场提供新需求
旧楼电梯加装政策频发,各地补贴解除资金约束。旧楼加装电梯2018、2019年连续两年写入政府工作报告,各地纷纷出台补贴政策,助推旧楼电梯加装政策落地。目前各地加装电梯的补贴费用最高达24万元,最低5万元。此外,部分地区推出BOT租赁模式,由厂家负责增设电梯的建设费用及15年内的维护保养费用,业主每年支付2,000至3,000元,15年租赁期满后,电梯所有权将移交给业主。多种模式结合解除了资金来源的制约。
旧楼加装电梯需求在200万台以上。据住建部等有关部门统计测算,全国1980年至2000年建成的老旧住宅约80亿平方米,70%以上城镇老年人口居住的老旧楼房无电梯。其中,上海超过20万栋建筑、广东省约18万栋建筑需加装电梯;北京共有25万栋老旧楼,达到老旧楼加装电梯标准的有15万栋,按每栋楼平均4个单元来算,需要加装60万台电梯。预计全国老旧楼需要加装电梯的数量在200万台以上。
2.2.4. 城市轨道交通建设拉动电梯需求
未来两年将迎来城轨建设高峰期。截至2019年末,我国城市轨道运营总里程达6,730.3公里。2019年我国完成新增城市轨道交通投资9700亿元,同比增长77.3%;新增运营线路约969公里,其中新增地铁运营里程832.72公里,同比增长76.2%。根据我们的不完全统计,2018年8月到2019年国家发改委共批复1764.6公里城市轨道交通计划,预计未来1-2年将迎来城轨建设高峰期。
城轨建设将持续拉动电梯需求增长。截至目前,各城市远期规划(到2035年)城市轨道交通里程总计超3.5万公里,其中地铁超3万公里,未来发展空间巨大。根据目前各城市轨交建设进程,预计2020年全国将新增城轨里程1200公里,其中新增地铁里程1083公里;预计2021-2022年我国城轨新增里程分别为1500公里、1800公里。按照每1.5公里电扶梯价值750-800万元测算,2020-2022年城轨交通将为电扶梯市场带来225-240亿元市场空间。
2.3. 存量市场迎来大修期,更新替换需求将快速增长
我国早期的电梯开始逐步进入更换区间,改造替换空间巨大。一般而言,电梯的使用年限在10-15年左右,一般10年进入大修、15年进入大换阶段。目前我国正值第一批商品房建设后电梯大修及置换周期,老旧电梯数量激增。根据在役电梯使用时长结构来看,使用10年以上的电梯占比高达19.3%,我国电梯改造更换市场空间巨大。
国内电梯更新规模加速扩张,成为行业增长新动力。2019年电梯更新量为8万台,更换占新梯总量比约为9%。假设电梯设备使用年数为14年、15年、16年、17年的比例分别为15%、40%、30%、15%,可推测算出2025年电梯更新需求市场规模将超过30万台,更换占比超20%。预计未来电梯更换市场规模将加速增长,更换比例将持续提升。
2.4. 2025年国内电梯市场规模有望超3000亿元,CAGR为11%
2.4.1. 2025年国内整梯销量有望超150万台,年均增速为9%
电梯行业整梯销量增速预测假设:
1)行业需求分为新增需求及替换需求,新增市场主要来源于房地产新增及城市轨道新增,其他方面影响较小忽略不计,替换需求包含所有领域需更换的电梯;
2)房地产新增电梯量=房地产竣工面积*新增电梯密度,假设其中新增电梯密度年增速为3%,2019年房地产新增电梯密度=(2019年电梯保有量-2018年电梯保有量-2019年城轨新增电梯量)/2019年房地产竣工面积;
3)房地产竣工面积增速依据开工面积增速进行假设:根据2.2.1分析,房地产竣工面积走势约迟滞开工面积三年,且错开三年后竣工增速/开工增速比例系数多在0.3-1之间。2020年1-10月份,竣工面积累计同比-9.2%,仅有4.9亿平方米,但2019年11、12月份环比增速极高,据此乐观假设2020年房地产竣工面积可达2019年水平,为9.6亿平方米。基于2020年竣工面积基数低,且明年很有可能迎来竣工潮,2021年、2022年分别给予0.6、0.4的系数,2023-2025年假设房地产竣工面积增速分别为2.5%、2.5%、3%。
4)城轨新增电梯量=新增里程数*每公里价值量/平均单台价格,其中假设每1.5公里所需电梯量为10台(8台扶梯,2台直梯),2023-2025年新增里程增速为15%。
5)更新需求电梯量基于14年、15年、16年、17年前的销量预测,假设电梯设备使用14年、15年、16年、17年后更换的比例分别为15%、40%、30%、15%。
根据预测,受房地产市场及更新替换需求拉动,2025年国内电梯整梯销量有望超150万台,年均增速可达9%。
2.4.2. 2025年国内电梯市场总规模有望超3000亿元,后市场将占三成
电梯市场总规模预测假设:
1)电梯市场分为整梯市场及后期维保市场;
2)整梯市场规模=电梯销量*均价。电梯中扶梯与直梯、自主与国外品牌之间价格差距较大,在此假设电梯均价为15万元;
3)后期维保需求由常规保养、大额配件更换、大修、改造四个维度组成。每台电梯每年的常规保养费用为4000元,大额配件更换不同梯龄价格不同,大修、改造每台金额分别为1万元、14万元。具体测算公式如下:
大额配件更换规模(亿元)=0~5年电梯台量(万台)*0.1*0.15+6~10年电梯台量(万台)*0.3*0.2+10~15年电梯台量(万台)*0.4*0.5+15年以上电梯台量(万台)*0.5*0.5;
大修规模(亿元)=10~15年电梯台量(万台)*0.1*1+15年以上电梯台量(万台)*0.5*1;
改造规模(亿元)=15年以上电梯台量(万台)*0.1*14。
目前中国电梯市场总规模近2000亿元。根据预测,2025年国内电梯行业市场总规模有望超3000亿元,年均增速达10.7%。电梯行业后市场潜力巨大,未来五年将维持双位数增长,到2025年后市场规模有望接近千亿,占到行业总规模三成,中长期该比例将进一步提升。
3. 产品齐全+质量过硬+技术先进+营销灵活,公司市占率有望持续提升
3.1. 产线覆盖从高端到低端的各类产品,规模扩张优势明显
公司产品包含电梯9大梯种、29个系列、168种规格;扶梯6大梯种、6个系列、64种规格;可满足城市轨道交通、航空港、高层商务楼、住宅楼、公建项目、铁路、商业综合体、旧房加装梯等电扶梯市场99%+的应用场景。公司产品线覆盖全面,基础健全,规模扩张优势明显。
3.2. “七个质量”+SSQS全面质量管理模式
通过把控整个制造过程和供应链,提高产品及服务质量。公司践行“七个质量”:内部提高“技术质量”、“制造质量”和“装箱发运质量”;代理商方面控制“合同质量”、“安装质量”、“安装过程沟通质量”和“维保质量”。公司的SSQS全面质量管理模式,集制造、安装、维保于一体,可实现从设计到维保的精益质量管理,目前公司产品质量已达到世界大部分国家和地区的采购标准。
3.3. 掌握核心技术,具有非标设计能力
公司掌握控制柜核心技术,60%核心零部件自主制造。电梯更换理论上需要原厂授权,实际只受控制柜技术制约。外资企业一般会给控制柜加密码,部件运作需要和控制柜通讯,没有密码,企业可远程停电机,因此突破控制柜技术是抢占后市场份额的关键。目前公司已经具备更换别家控制柜的能力(有此能力的电梯企业在中国不超过8家),为后市场业务的扩张奠定基础。同时,公司60%的核心零部件自主制造,从2019年起提高控制柜的自供比例,为客户提供全生命周期价值服务的成本优势更加凸显。额外收益反哺产品研发将进一步完善自身部件配置和生产供应链,形成良性循环。
公司注重技术创新,提升产品竞争力。公司自主研发的EOS电梯工业互联网平台,控制系统内部集成,与工厂SAP系统相连,每台电梯的控制系统软件与订单合同的选配参数关联,提升了电梯控制柜的制造效率和质量,且为电梯的安全稳定运行提供了全方位的支持。此外VVVF驱动器,双层电梯,超高速电梯等技术产品正在研发,持续高研发投入将进一步提升公司竞争力。
天门山电梯创下6个“世界之最”,公司具有较强的非标设计能力。2014年公司承担的天门山观光隧道自动扶梯项目建成,共计20台提升高度达30米的超高公交型自动扶梯、4台20米公交型自动扶梯,具有6000人/小时的超强输送能力,创造了当时行业六项“世界之最”:环境最险恶、工程最艰巨、施工难度最大、总提升高度最高、梯级运行总长度最长、最具创意。这种超强的非标设计能力,使得公司能够较好地适应非标市场,为公司规模扩张再添砝码。
3.4. 渠道运营灵活性领先同业,地产客户集采驱动规模增长
渠道运营灵活性领先同业。中国自主品牌在代理商管理灵活性方面有先天优势。公司采用经销商分级政策,注重与经销商建立紧密、稳定、持续、相辅相成的合作关系,战略客户部会辅助经销商进行地产客户集采的投标及营销,大幅提高核心经销商的积极性,渠道运营灵活性领先同业。
房地产行业集中度不断提升,头部电梯制造商最为受益。房地产行业进一步集聚,将加快电梯行业整合的进程,这对于具有核心竞争力和强大品牌形象的电梯企业十分有利,公司作为国内电梯制造商龙头将优先受益。
公司持续渗透国内一线地产商项目。随着自主电梯企业的崛起,更多一线地产公司开始积极接受自主电梯品牌。公司通过多种渠道与核心地产商建立联系,例如投资蓝光嘉宝物业,投资保利碧桂园合资基金,力求与大型地产商建立长期、常态、稳定化的合作关系。公司连续8年蝉联中国房地产500强国内企业首选供应名单(电梯类),2020年首选率提升至6%,市场认可度有所提高。凭借渠道运营灵活性优势,未来公司在一线地产商的项目中渗透率有望进一步提升,驱动规模持续增长。
3.5. 受益城轨建设投资:扶梯业务明后年业绩有望加速放量
相比地产,公司在基建中所占份额较高。2019年,公司轨道交通电扶梯设备项目中标金额4.6亿元,在电梯企业中排名第七位,市场份额3.8%。2020年1-7月中标合同超6亿元,超过上年全年总额。
受益城轨建设进程提速,公司扶梯业绩明后年有望加速增长。公司产品质量过硬,安装准确,服务到位,在与政府部门合作的过程中建立了良好的口碑,市场份额有望进一步提升,叠加未来两年城轨建设高峰,公司扶梯业绩明后年有望实现加速增长。
3.6. 整梯市场份额有望加速提升,后市场业务潜力巨大
2025年公司国内整梯市场份额有望提升至5%。以电扶梯销量为口径,近年来公司国内整梯市占率由2.0%提升至2.9%,上升缓慢主要系行业竞争激烈,国际及合资品牌优势地位难以撼动所致。根据上文分析,公司各项自主技术已处于行业领先地位,随着下游地产商日趋集中,对国内品牌认可度提升以及下游需求加速扩张,公司凭借技术、成本、运营优势,未来五年国内整梯市场份额有望提升至5%,远期有望对国内合资企业实现赶超。
技术与价格优势并存,后市场业务潜力巨大。国际电梯巨头营收中,高利润率的后市场维保业务收入占比较高。以美国奥的斯公司为例:整梯业务和后市场业务大致比例为4:6,而后市场业务贡献净利润比例为80%。在我国电梯后市场业务中,虽然进口品牌存量较大,但原厂维保价格较高。公司一方面拥有控制柜技术,使得维保别家电梯不受限;另一方面具有本土作战的价格优势,技术与性价比并存为抢占后市场业务份额奠定基础。
4. 规模效应逐步显现,2025年净利率有望提升至15%
公司在手订单金额持续增长,净利率大幅提升。2011-2019年公司在手订单金额年均增长16.3%。截至2020年上半年,公司正在执行的有效订单为69.7亿元(包括中标但未收到定金的6.22亿元订单),相比2019年年底增长10.5%。2019年公司归母净利率仅为7%,随着订单量持续增多,规模效应凸显,2020年前三季度归母净利率大幅提升至12%。
规模效应、产品结构优化为公司未来净利率提升点。随着公司订单量增多,规模效应将进一步显现,通过渠道端摊薄费用,生产端降低单位成本实现净利率的提升。同时,公司的大客户路线将持续优化订单,高端产品占比提升也将拉高公司净利率水平。
2025年净利率有望提升至15%。通力迅达等国际品牌在国内的净利率可达到20%的水平。按照行业经验,销量达到5-10万台以上的电梯企业规模效应会逐渐体现,净利率可达15%-20%。目前公司年销量为3万台,随着销量进一步增长,预计2025年公司归母净利率有望提升至15%。
5. 盈利预测与投资建议
5.1. 盈利预测与估值
预测假设:
1)将公司业务拆分为直梯、扶梯、安装与维保、零部件、其他业务。直梯、扶梯整梯为主要业务,重点进行量价拆分预测,其余业务给予增速判断。
2)直梯业务增长主要驱动因素为:公司大客户策略及下游地产商趋于集中带来的市占率提升;房地产新梯需求增长;更新替换需求增长。我们假设2020-2022年公司直梯销售台量增速分别为10%、12%、8%。价格方面,由于近年公司直梯均价呈缓慢下降趋势,据此假设2020-2022年公司直梯均价分别为10.1万元、10.0万元、10.0万元。
3)扶梯业务大部分来源仍为房地产,但受城轨建设需求拉动,增速有望快于直梯业务,我们假设2020-2022年公司扶梯销售台量增速分别为12%、15%、15%。价格方面,由于近年公司扶梯均价呈上升趋势,且城轨扶梯价格较高,据此假设2020-2022年公司扶梯均价分别为17.7万元、17.9万元、18.1万元。
4)安装维保方面,基于公司性价比及服务优势考虑,2020-2022年分别给予15%、20%、25%的收入增速。
5)毛利率方面,依据上文分析,公司规模效应逐渐体现将带来整梯业务盈利水平的提升,假设2020-2022年公司直梯业务毛利率分别为33.0%、33.5%、33.5%;扶梯业务毛利率分别为31.8%、32.5%、33.0%。其余业务毛利率依据近些年情况确定。
我们预计公司2020~2022年收入分别为41、47、53亿元,同比增长12%、14%、13%;归母净利润分别为4.3、5.5、6.6亿元,同比增长73%、27%、20%;EPS为0.54/0.69/0.83元,对应PE为18/15/12倍。
我国电梯行业增速高于全球,已成为全球电梯保有量最大的国家。公司在国内自主品牌中名列前茅,规模远超第二名内资电梯企业,但2019年收入规模仍远低于国际龙头,不足其5%,ROE水平与外资品牌存在较大差距,但为自主品牌最高。2019年公司现金分红比例高达134%,为行业最高,主要得益于公司现金流表现较好,经营性净现金流达归母净利润的1.7倍。
公司当前估值水平低于大部分国内其他自主品牌及国际电梯龙头(外资巨头PE估值在30倍以上)。国际电梯龙头PE估值在30倍以上,公司为自主品牌电梯龙头,成长性好,给予2021年25倍PE,目标市值138亿元, “买入”评级。
5.2. 核心风险
我们认为1)地产政策风险导致电梯需求下滑;2)钢材价格大幅上涨;3)电梯安全事故;4)公司市占率提升缓慢为公司主要的风险因素,其中钢材价格大幅上涨可能性较大,且2020年钢价格指数呈上涨趋势,对公司的影响较为关键,在此作以简要分析。
公司业务中,成本与钢材相关性较强的为电扶梯整体业务以及零部件业务,由于零部件业务占比较小,在此主要考虑钢材价格对整梯业务毛利率的影响。整梯业务中原材料占到营业成本比例约90%,原材料含钢比约为50%-60%,因此我们假设整梯50%的营业成本与钢材价格走势相关。以2019年公司经营数据为基准进行分析可以得出,钢材价格每上涨1%,整梯业务毛利率下降0.3pct,公司归母净利率下降0.2pct。当钢材价格上涨幅度超过17%时,整梯业务毛利率降至25%以下,将对公司经营产生较大影响。
法律声明及风险提示
本报告由浙商证券股份有限公司(已具备中国证监会批复的证券投资咨询业务资格,经营许可证编号为:Z39833000)制作。本报告中的信息均来源于我们认为可靠的已公开资料,但浙商证券股份有限公司及其关联机构(以下统称“本公司”)对这些信息的真实性、准确性及完整性不作任何保证,也不保证所包含的信息和建议不发生任何变更。本公司没有将变更的信息和建议向报告所有接收者进行更新的义务。 本报告仅供本公司的客户作参考之用。本公司不会因接收人收到本报告而视其为本公司的当然客户。 本报告仅反映报告作者的出具日的观点和判断,在任何情况下,本报告中的信息或所表述的意见均不构成对任何人的投资建议,投资者应当对本报告中的信息和意见进行独立评估,并应同时考量各自的投资目的、财务状况和特定需求。对依据或者使用本报告所造成的一切后果,本公司及/或其关联人员均不承担任何法律责任。 本公司的交易人员以及其他专业人士可能会依据不同假设和标准、采用不同的分析方法而口头或书面发表与本报告意见及建议不一致的市场评论和/或交易观点。本公司没有将此意见及建议向报告所有接收者进行更新的义务。本公司的资产管理部门、自营部门以及其他投资业务部门可能独立做出与本报告中的意见或建议不一致的投资决策。 本报告版权均归本公司所有,未经本公司事先书面授权,任何机构或个人不得以任何形式复制、发布、传播本报告的全部或部分内容。经授权刊载、转发本报告或者摘要的,应当注明本报告发布人和发布日期,并提示使用本报告的风险。未经授权或未按要求刊载、转发本报告的,应当承担相应的法律责任。本公司将保留向其追究法律责任的权利。 |
浙商证券研究所 上海市杨高南路729号陆家嘴世纪金融广场1号楼29层 邮政编码:200120 电话:(8621)80108518 传真:(8621)80106010 浙商证券研究所:http://research.stocke.com.cn |