事件:2022年3月5日上午,《2022年政府工作报告》出炉(简称《报告》)。
核心结论:坚持发展是第一要务,稳字当头;5.5%左右是预期上限,目标偏进取,手段则很务实,关键是“放水、放地产、放基建”,调结构、促转型并举;继续提示,不要低估国家全力稳增长的决心与力度,短期内经济将趋于筑底回升,二季度经济动能大概率强于一季度,仍要高度重视稳增长链条的投资机会。信号1、 这是一次“直面困难、坚定信心、必须爬坡过坎”的会议,也是一次督促各方“努力作为”的会议,还是一次纠偏“一刀切、层层加码”、强化政策落地的会议。>GDP目标5.5%左右,属于预期的上限,指向稳增长仍是硬要求、各类政策也会持续加码;>赤字率降至2.8%左右,属于预期的下限,但考虑近2万亿结转结余,实际支出是增加的;>新增专项债规模3.65万亿,持平预期也持平去年,但节奏明显前置,也会扩大投资范围。信号3、政策总基调延续“稳字当头、稳中求进;跨周期和逆周期相结合;做好六稳六保”等,其中,稳增长是硬要求,强调“要把稳增长放在更加突出的位置”,并新增“坚持发展是第一要务”;有点意外的是,删掉了刚重提的“以经济建设为中心”,但不用过分解读。信号4、今年有9大重点工作,包括“稳增长、稳市场主体保就业、深化改革、创新驱动、扩大内需、乡村振兴、扩大开放、绿色低碳、保民生”;其中,第二项“稳市场主体保就业”是新增的(去年是作为细化任务,没有做为大标题),其余8项均总体延续了去年的排序和总要求,但细化要求有所不同。具体看,稳增长最关键的抓手是“三板斧”,即:“放水、放地产、放基建”。>“第一板斧”—“放水”,松货币、扩信贷、加杠杆、宽财政,最快3月就可能降息。>“第二板斧”—“放地产”,总要求延续“房住不炒、支持合理住房需求、因城施策”;继续提示,各地调控有望进一步实质性松动,重点关注“新市民”购房政策。>“第三板斧”—“放基建”,新老基建共同发力,重点提及水利工程、立体交通网、能源基地、管网管廊;继续提示,扩基建会迟到不会缺席,基建增速可能达到8%左右甚至更高。>此外,“促改革、科技创新、扩内需、乡村振兴、区域协调、双碳”等政策也是重要发力方向,重点关注“双碳”政策的纠偏,今年能耗约束有望明显减轻。信号5、对防风险有新要求,继续要求“守住不发生系统风险的底线”,但新增强调“做好经济金融领域风险处置工作”,并新增“设立金融稳定保障基金”。信号6、两会期间大类资产表现规律:2011-2021年的历史经验显示,两会召开前一周,股市与国债收益率涨跌各半,无明显规律;两会召开期间,由于政策尚未明朗使市场风险偏好承压,股市普跌,国债收益率普遍下行;两会闭幕后一个月,政策明朗使市场情绪修复、股市普涨,近三年均如此,而10Y国债收益率则涨跌各半。后附:9张表,详细对比2022年经济目标、改革政策、产业政策等与历年的不同![]()
![]()
风险提示:疫情演化、政策走向、外部环境变化等超预期
1、这是一次“直面困难、坚定信心、必须爬坡过坎”的会议,也是一次督促各方“努力作为、好好干活”的会议,还是一次纠偏“一刀切、层层加码”、强化政策落地的会议。
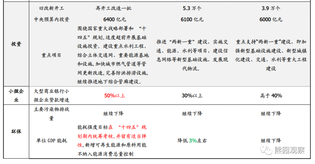
>对经济形势更加担心,新增“今年风险挑战明显增多”,尤其是疫情、大宗涨价、内需不足、地方财政收支矛盾。继续强调“需求收缩、供给冲击、预期转弱三重压力”,但新增指出“今年风险挑战明显增多”,包括:“全球疫情仍在持续, 世界经济复苏动力不足,大宗商品价格高位波动,外部环境更趋复杂严峻和不确定;局部疫情时有发生;消费和投资恢复迟缓, 稳出口难度增大, 能源原材料供应仍然偏紧;一些地方财政收支矛盾加大, 经济金融领域风险隐患较多”等,其中,去年“两会”和中央经济工作会议均没有提及大宗商品,本次提及应是对当前油价高企的担心。面对风险挑战,《报告》也指出“越是困难越要坚定信心、越要真抓实干;我国经济长期向好的基本面不会改变;中国经济一定能顶住下行压力, 必将行稳致远”。>多次强调各方要敢于担责、充分调动积极性、避免“一刀切”。和中央经济工作会议一样,继续强调“各地区各部门要切实担负起稳定经济的责任, 积极推出有利于经济稳定的政策”,但额外要求“因地制宜创造性开展工作, 把各方面干事创业积极性充分调动起来;推动有效市场和有为政府更好结合,激发市场活力和社会创造力;要充分发挥中央和地方两个积极性,防止政策执行‘一刀切’、层层加码,持续为基层减负”。2、三大关键目标:GDP目标5.5%左右,属于预期的上限,指向稳增长仍是硬要求、各类政策也会持续加码;赤字率下调至2.8%左右,属于预期的下限,但考虑近2万亿的结转结余,今年实际财政支出其实是增加的;新增专项债规模3.65万亿,持平预期也持平去年,但今年节奏明显前置,也会扩大投资范围。> GDP目标5.5%左右,属于预期的上限。“5.5%左右、5-5.5%之间、5%以上”是当前市场对GDP目标增速的三大预期,最后定在了5.5%左右,属于预期的上限,但符合基于31省地方两会目标倒推的结果(北京、天津是5%以上,其余各省都是5.5%左右或更高),《报告》指出5.5%左右是“同近两年平均经济增速以及十四五规划目标要求相衔接;这是高基数上的中高速增长,体现了主动作为,需要付出艰苦努力才能实现”。>赤字率降至2.8%左右,属于预期的下限。今年赤字率目标下调0.4个百分点至2.8%左右(市场预期3%左右),《报告》指出“有利于增强财政可持续性”,并指出“预计今年财收入继续增长,加之特定国有金融机构和专营机构依法上缴近年结存的利润、调入预算稳定调节基金等,支出规模比去年扩大万亿元以上,可用财力明显增加”。我们测算也表明,去年结转结余规模较高(近2万亿),今年实际支出力度其实很高。>新增专项债规模3.65万亿,持平预期也持平去年。今年地方政府专项债规模为3.65万亿,和去年一样,也基本符合市场预期。需注意的是,2021年专项债的后置特征明显,今年则转为了明显前置。统计发现,1-2月专项债新券发行规模达8776亿,占全年额度的24%,明显快于往年同期;对于专项债的使用,《报告》要求“强化绩效导向,坚持‘资金跟着项目走’,合理扩大使用范围,支持在建项目后续融资,开工批具备条件的重大工程、新型基础设施、老旧公用设施改造等建设项目”,其中,合理扩大使用范围的细则值得关注。3、政策总基调延续“稳字当头、稳中求进;跨周期和逆周期相结合;做好六稳六保”等,其中,稳增长是硬要求,强调“要把稳增长放在更加突出的位置”,并新增“坚持发展是第一要务”;有点意外的是,删掉了刚重提的“以经济建设为中心”,但不用过分解读。和中央经济工作会议一样,仍强调“要坚持稳字当头、稳中求进;做好六稳六保;着力稳定宏观经济大盘,保持经济运行在合理区间;保持宏观政策连续性,增强有效性;宏观政策有空间有手段,要强化跨周期和逆周期调节;面对新的下行压力,要把稳增长放在更加突出的位置”。比较意外的是,删掉了中央经济工作会议重提的“以经济建设为中心”。倾向于认为,删掉了也不用过分解读,《报告》其实多处突出了经济增长的重要性和迫切性,并新增强调“坚持发展是第一要务”。4、今年有9大重点工作,包括“稳增长、稳市场主体保就业、深化改革、创新驱动、扩大内需、乡村振兴、扩大开放、绿色低碳、保民生”;其中,第二项“稳市场主体保就业”是新增的(去年是作为细化任务,没有做为大标题),其余8项均总体延续了去年的排序和总要求,但细化要求有所不同。具体看,稳增长最关键的抓手是“三板斧”,即:“放水、放地产、放基建”。“第一板斧”—“放水”,松货币、扩信贷、加杠杆、宽财政,再降准降息可期,最快3月就可能降息。>货币端,延续了中央经济工作会议、Q4货币政策报告、1月央行新闻发布会等会议说法,继续强调“稳健的货币政策要灵活适度,保持流动性合理充裕;发挥总量和结构双重功能,保持货币供应量和社会融资规模增速与名义经济增速基本匹配,保持宏观杠杆率基本稳定”,并加上了“扩大新增贷款规模”的说法,我们继续提示:宽货币逐渐落地,宽信用正在路上,加杠杆稳增长可期,后续信贷社融有望继续保持高增,Q1社融增速有望升至10.5-11%;未来2-3个月有望再降准降息(最快3月就会降息,幅度可能是10BP;>财政端,如前所述,虽然赤字率下调,但实际支出其实增大了,节奏也会明显前置,此外,今年也会进一步减税降费,指出“预计全年退税减税约2.5万亿元,其中留抵退税约1.5万亿元,退税资金全部直达企业”。“第二板斧”—“放地产”,总要求延续“房住不炒、支持合理住房需求、因城施策”;继续提示,各地调控有望进一步实质性松动,重点关注“新市民”购房政策。>和中央经济工作会议一样,继续强调“房住不炒;探索新的发展模式,推进保障性住房建设,支持商品房市场更好满足购房者的合理住房需求,稳地价、稳房价、稳预期,因城施策促进房地产业良性循环和健康发展”。基于近期广州下调房贷利率、郑州放开限售限售等政策。>继续提示:稳增长离不开房地产,近期放松只是“开了个小头”,地产未见回暖;各地有望进一步实质性松动,包括降房贷利率、降首付比、调整认房认贷标准、放松限购限售等需求端政策,也包括加快保障房建设、放松预售金管理、优化三条红线等供给端政策;特别地,银保监会和央行3月5日凌晨出台的《关于加强新市民金融服务工作的通知》,直接鼓励“新市民”买房,很大程度上,突破了已有调控约束、甚至没户口限制,放松力度比较大(具体还要看各地配套的跟进措施)。“第三板斧”—“放基建”,新老基建共同发力,重点提及了水利工程、立体交通网、能源基地、管网管廊;继续提示,扩基建会迟到但不会缺席,全年高增可期,广义基建增速可能达到8%左右甚至更高。《报告》要求:开工一批具备条件的重大工程、新型基础设施、老旧公用设施改造等建设项目;适度超前开展基础设施投资;建设重点水利工程、综合立体交通网、重要能源基地和设施,加快城市燃气管道等管网更新改造。此外,“促改革、科技创新、扩内需、乡村振兴、区域协调、双碳”等政策也是重要发力方向,重点关注“双碳”政策的纠偏,今年能耗约束有望明显减轻。《报告》指出:对国家重大项目要实行能耗单列;能耗强度目标在“十四五”规划期内统筹考核,并留有适当弹性,新增可再生能源和原料用能不纳入能源消费总量控制。5、对防风险有新要求,强调“做好经济金融领域风险处置工作”,并新增“设立金融稳定保障基金”。延续强调防风险要“统筹协调、分类施策、精准拆弹;压实地方属地责任、部门监管责任和企业主体责任”等,但新增了“做好经济金融领域风险处置工作;设立金融稳定保障基金”的说法。6、两会期间大类资产表现规律:2011-2021年的历史经验显示,两会召开前一周,股市与国债收益率涨跌各半,无明显规律;两会召开期间,由于政策尚未明朗使市场风险偏好承压,股市普跌,国债收益率普遍下行;两会闭幕后一个月,政策明朗使市场情绪修复、股市普涨,近三年均如此,而10Y国债收益率则涨跌各半。后附:9张表,详细对比2022年经济目标、改革政策、产业政策等与历年的不同![]()
![]()
![]()
![]()
![]()
![]()
![]()
![]()
![]()
![]()
![]()
![]()
![]()
![]()
![]()
风险提示:疫情演化、政策走向、外部环境变化等超预期
联系人:熊园,国盛证券首席经济学家;刘新宇,国盛宏观分析师;杨涛,国盛宏观研究员;刘安林,国盛宏观研究员;穆仁文,国盛宏观研究员
[1]《2022年地方“两会”9大信号(附21张详表)》2022-01-25
[2]《实质性放松开始,地产能否全面回升?》2022-02-27
[3]《2022年基建大概率高增,有哪些发力点?》2022-01-05
[4]《不寻常的纠偏—逐句中央经济工作会议》2021-12-11
[5]《转向的确认—逐句12.6政治局会议》2021-12-06
[6]《变局与破局—2022年宏观经济与资产配置展望》2021-11-29
[7]《有底线有余地—2021“两会”9大信号(附10张对比表)》2021-03-05
本文节选自国盛证券研究所已于2022年3月5日发布的报告《务实的进取—2022年政府工作报告6大信号》,具体内容请详见相关报告。熊园 S0680518050004 xiongyuan@gszq.com特别声明:《证券期货投资者适当性管理办法》于2017年7月1日起正式实施。通过微信形式制作的本资料仅面向国盛证券客户中的专业投资者。请勿对本资料进行任何形式的转发。若您非国盛证券客户中的专业投资者,为保证服务质量、控制投资风险,请取消关注,请勿订阅、接受或使用本资料中的任何信息。因本订阅号难以设置访问权限,若给您造成不便,烦请谅解!感谢您给予的理解和配合。重要声明:本订阅号是国盛证券宏观团队设立的。本订阅号不是国盛宏观团队研究报告的发布平台。本订阅号所载的信息仅面向专业投资机构,仅供在新媒体背景下研究观点的及时交流。本订阅号所载的信息均摘编自国盛证券研究所已经发布的研究报告或者系对已发布报告的后续解读,若因对报告的摘编而产生歧义,应以报告发布当日的完整内容为准。本资料仅代表报告发布当日的判断,相关的分析意见及推测可在不发出通知的情形下做出更改,读者参考时还须及时跟踪后续最新的研究进展。本资料不构成对具体证券在具体价位、具体时点、具体市场表现的判断或投资建议,不能够等同于指导具体投资的操作性意见,普通的个人投资者若使用本资料,有可能会因缺乏解读服务而对报告中的关键假设、评级、目标价等内容产生理解上的歧义,进而造成投资损失。因此个人投资者还须寻求专业投资顾问的指导。本资料仅供参考之用,接收人不应单纯依靠本资料的信息而取代自身的独立判断,应自主作出投资决策并自行承担投资风险。