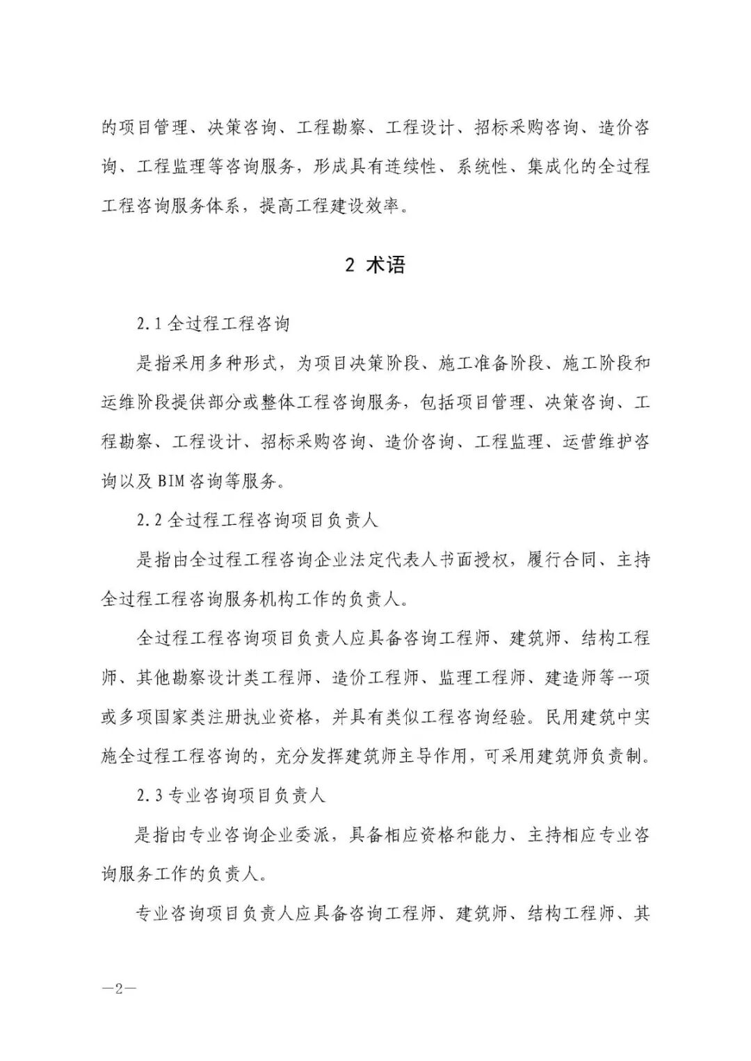
近日,陕西住建厅印发了《陕西省全过程工程咨询服务导则(试行)》以及《陕西省全过程工程咨询服务合同示范文本(试行)》两份文件,进一步推进全过程工程咨询服务落地。
其中,《陕西省全过程工程咨询服务导则(试行)》给出了:
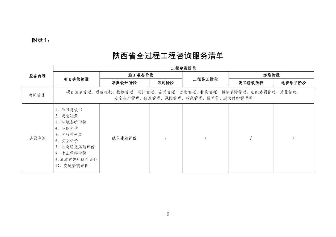
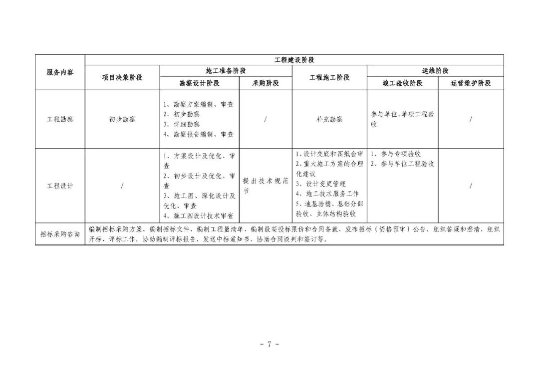
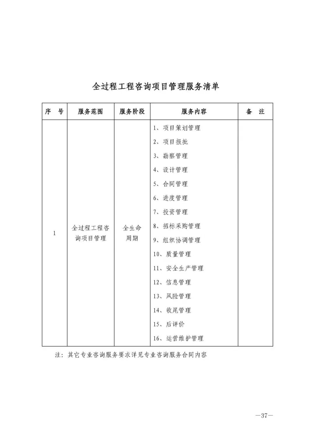
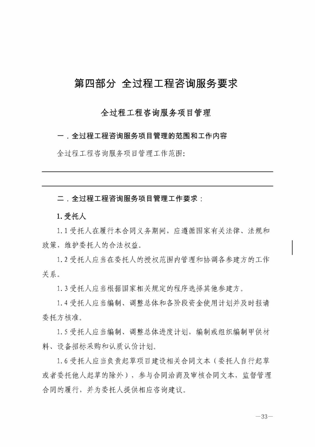
全过程工程咨询服务清单;
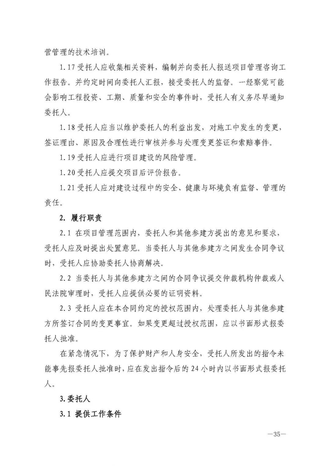
建设项目管理服务内容;
全过程工程咨询服务计费方法;
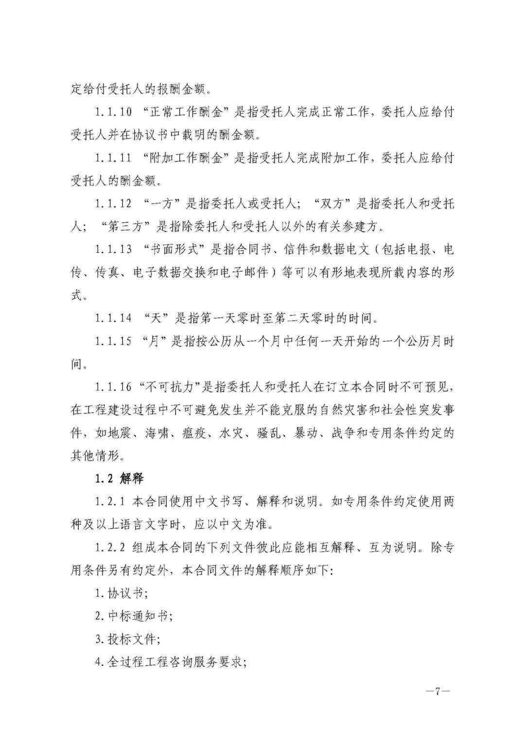
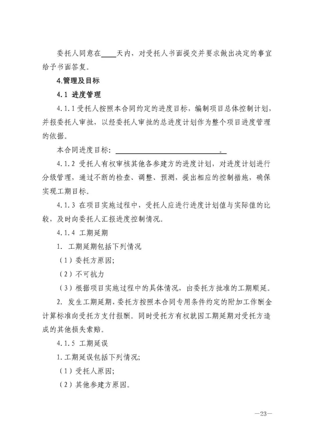
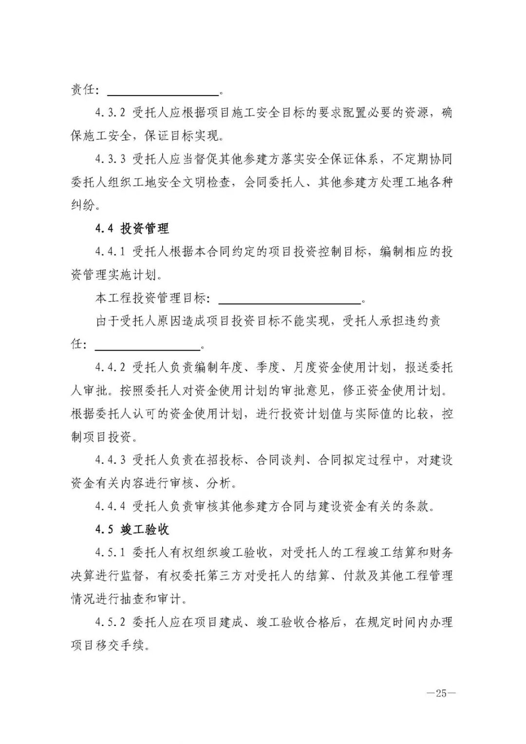
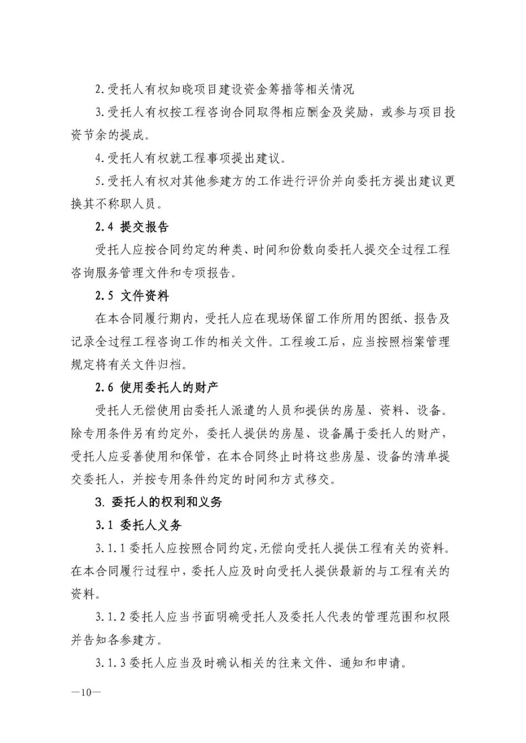
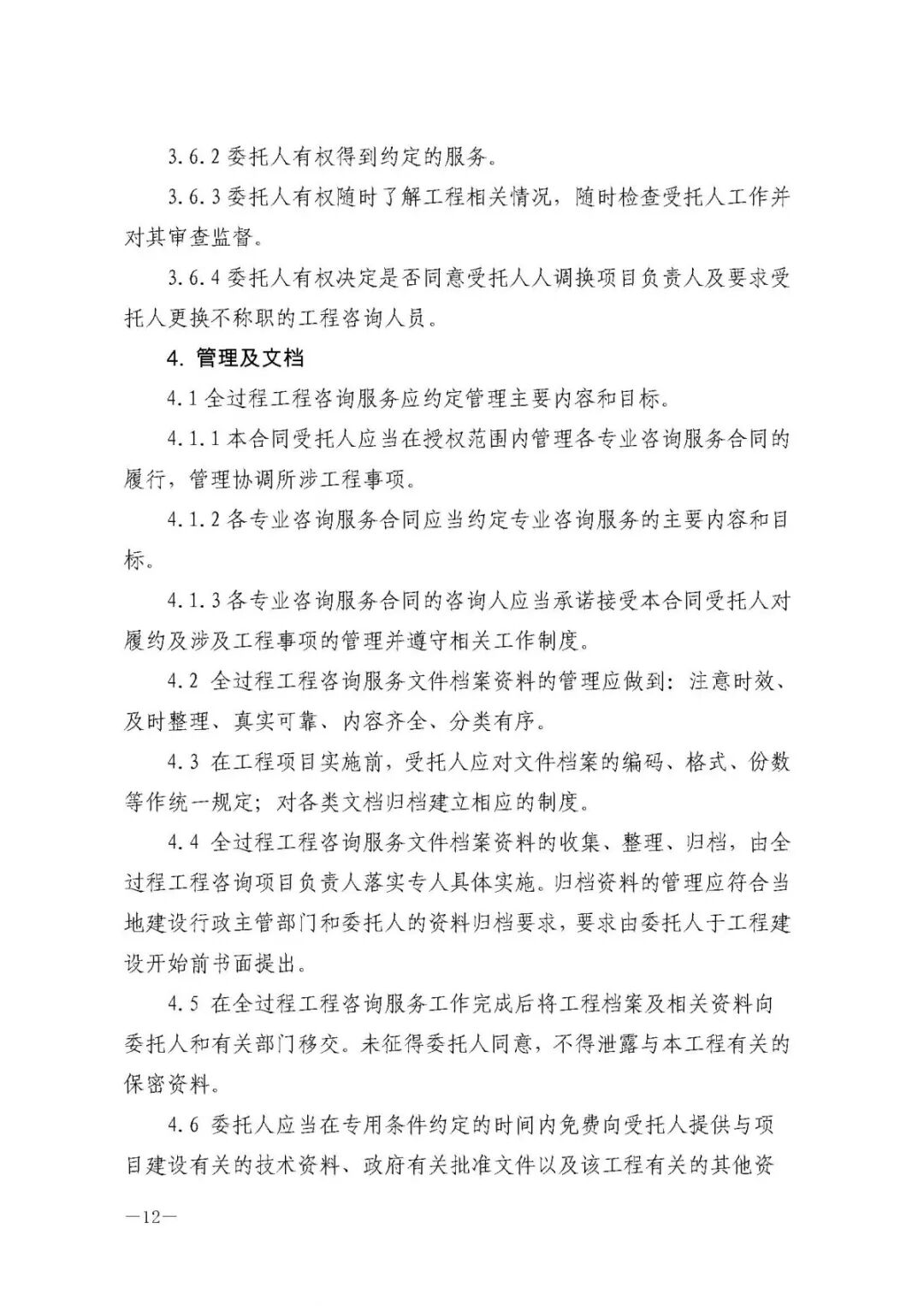
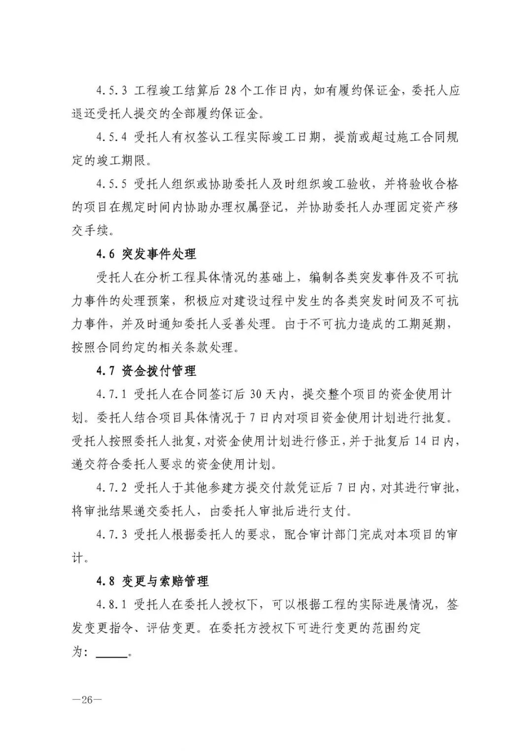
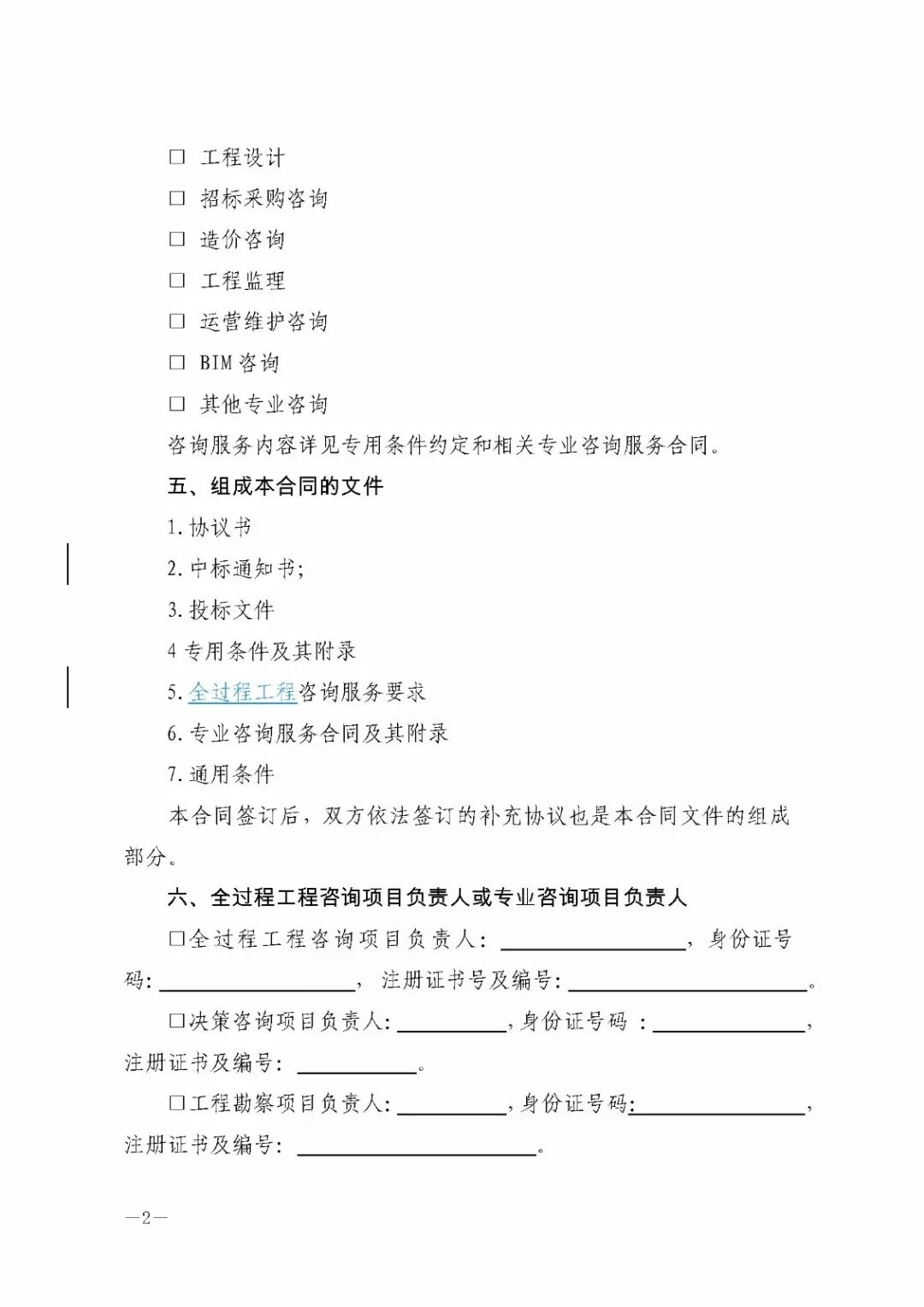
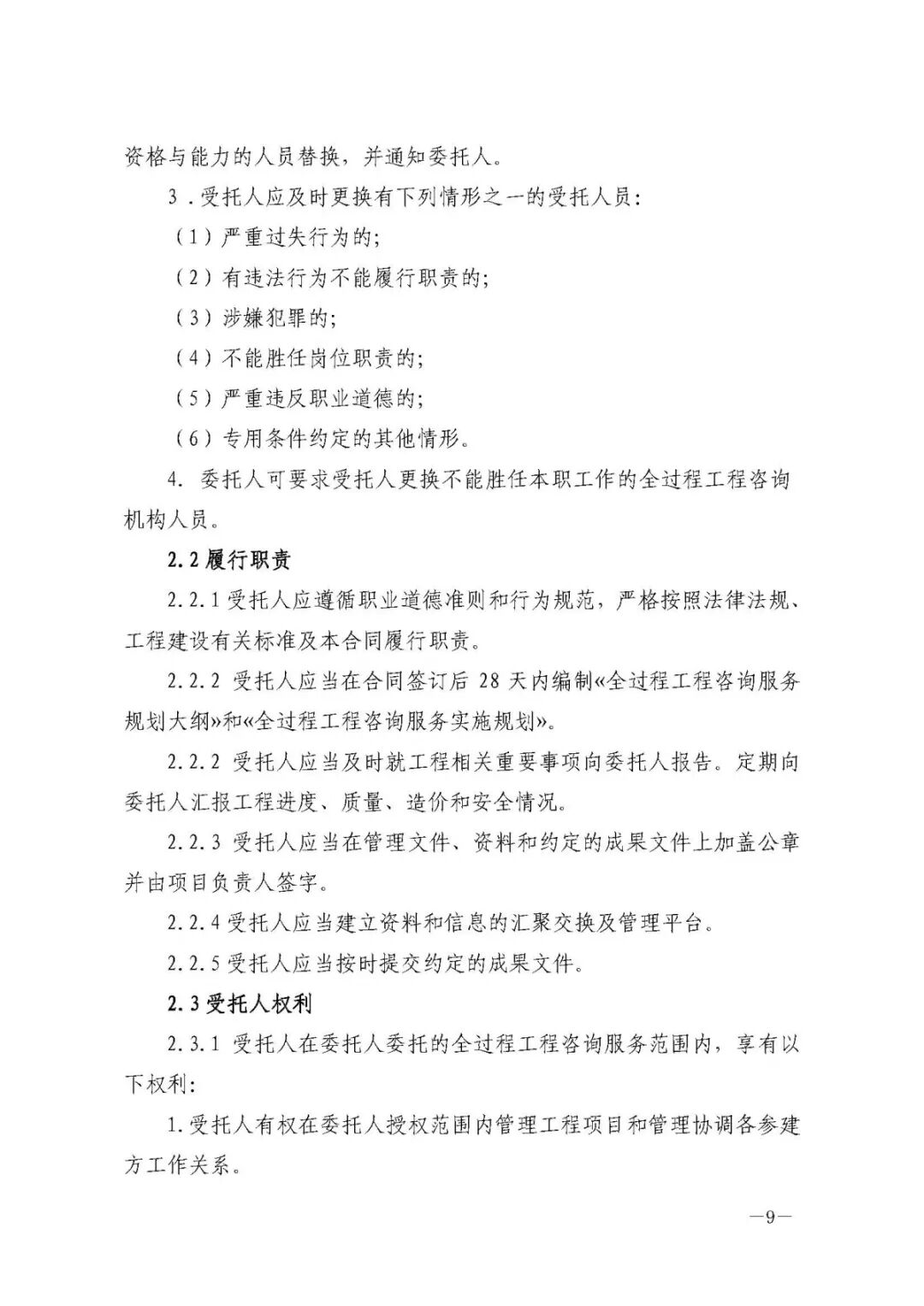
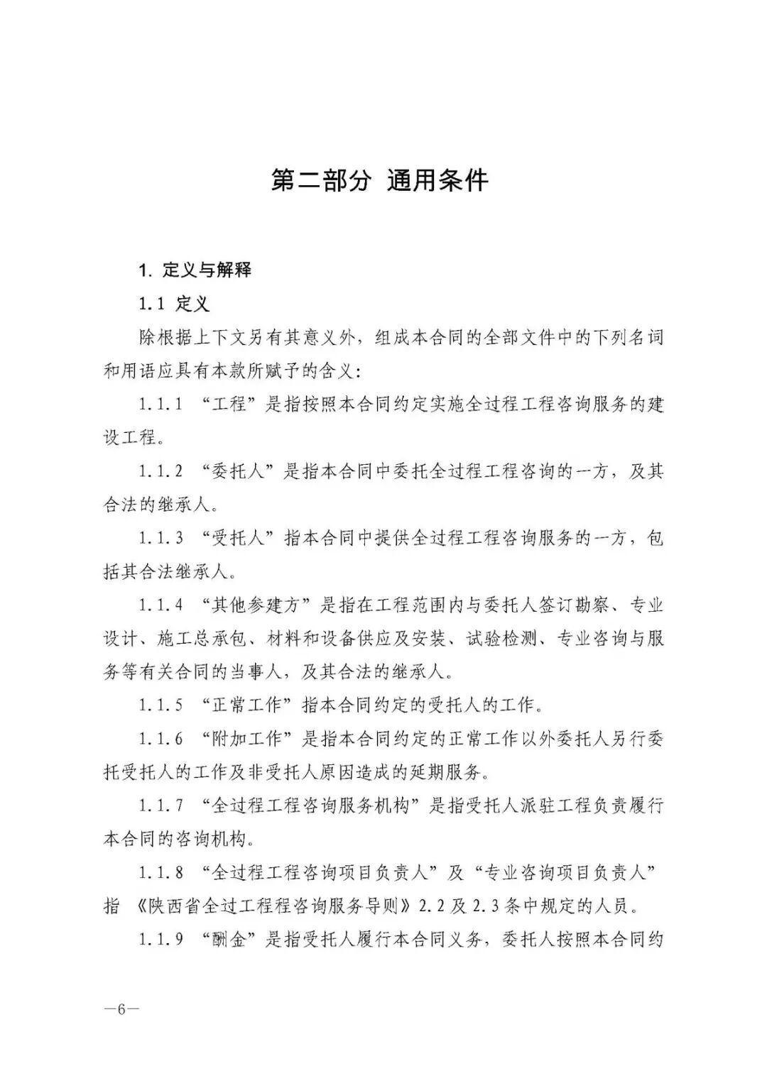
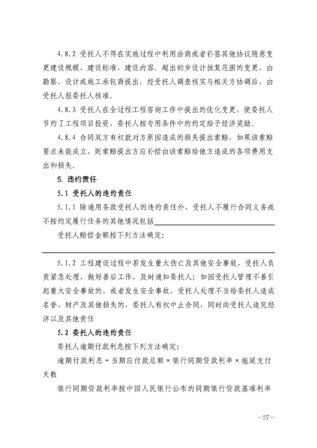
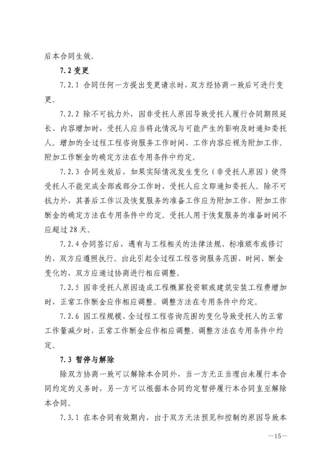
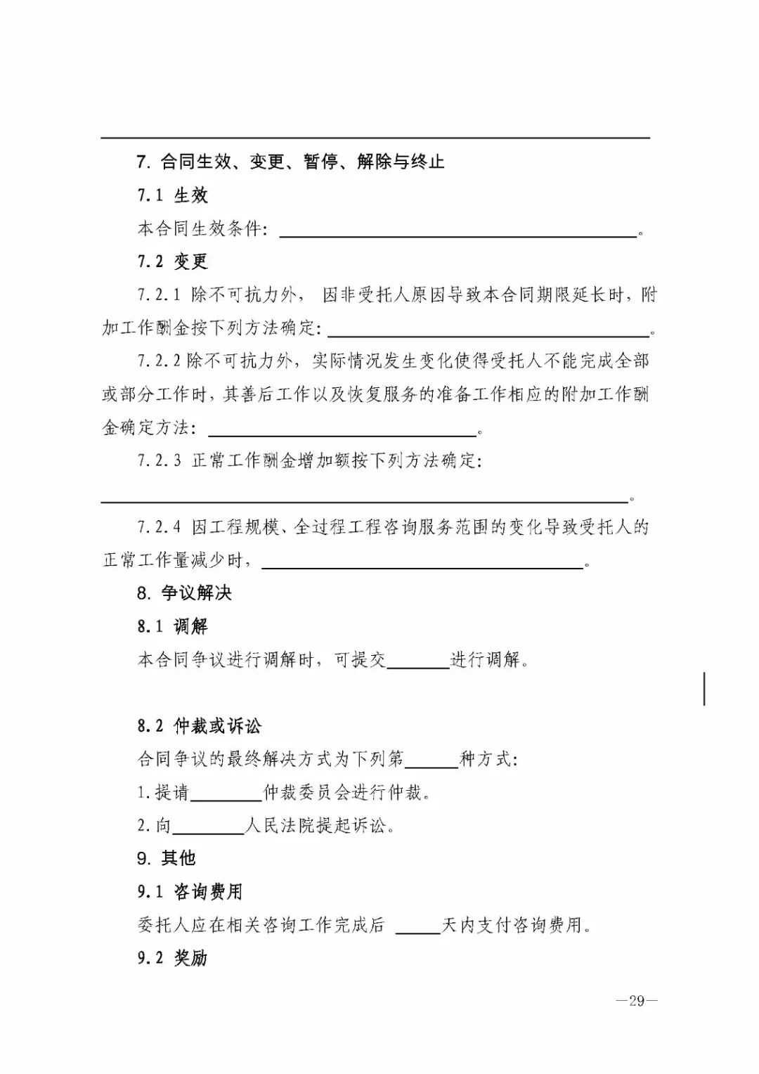
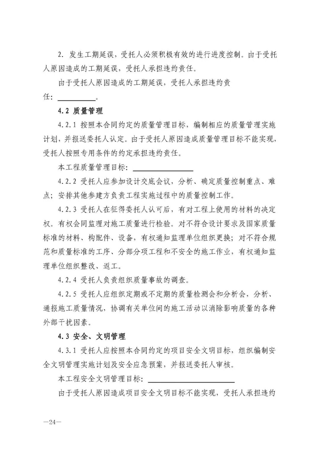
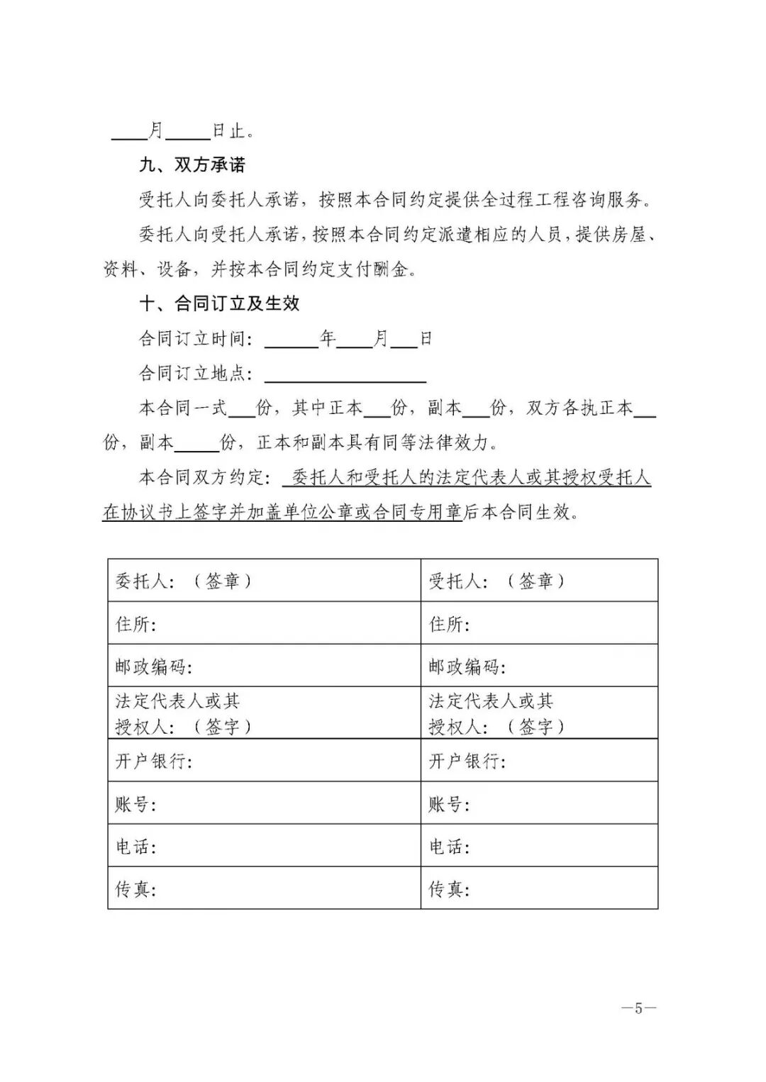
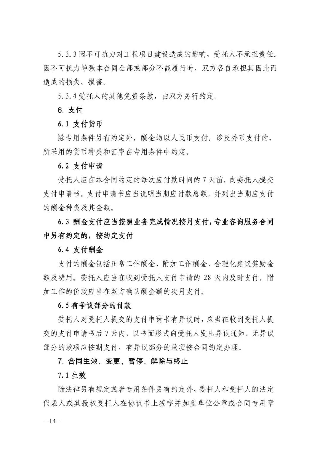
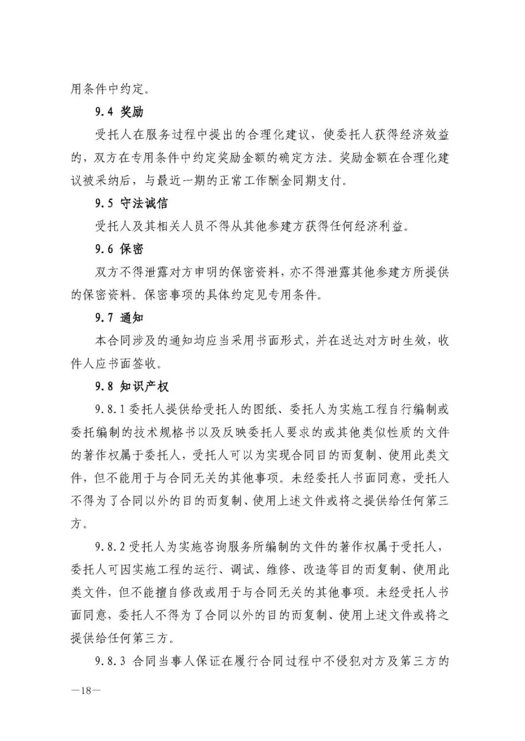
《陕西省全过程工程咨询服务合同示范文本(试行)》在协议书中规定合同文件需要包括全过程工程咨询服务要求文件。并且对合同的通用条件和专用条件进行了说明。
![]()
各设区市住房城乡建设局(建委、规划局),杨凌示范区住房城乡规划建设局,西咸新区规划建设局,韩城市、神木市、府谷县住房城乡建设局,各建筑企业:
根据《关于开展全过程工程咨询试点的通知》(陕建发〔2018〕388 号)精神,省监理协会编写了《陕西省全过程工程咨询服务导则(试行)》《陕西省全过程工程咨询服务合同示范文本(试行)》,现印发你们,请参照执行。
各试点企业要积极探索、勇于实践、不断总结, 全面整合工程建设过程中所需的投资咨询、勘察、设计、监理、招标代理、造价咨询等业务,按照《陕西省全过程工程咨询服务导则(试行)》《陕西省全过程工程咨询服务合同示范文本(试行)》承揽全过程工程咨询业务,增强企业综合实力和核心竞争力,提高全过程工程咨询服务质量,努力为企业转型升级提供可复制、易推广的试点经验。
各市(区)县住房城乡建设主管部门要积极与发改、财政、税务、审计等相关部门统筹协调,优先在政府投资建设项目中采用全过程工程咨询组织模式,努力推动全过程工程咨询组织管理模式“落地生根”;要科学指导试点工作,积极实践探索大胆创新,扎实推进全过程工程咨询试点,为我省优化营商环境做出新贡献。
附件:1.《陕西省全过程工程咨询服务导则(试行)》
附件:2.《陕西省全过程工程咨询服务合同示范文本(试行)》
陕西省住房和城乡建设厅
2019 年 1 月 9 日
![附件:1_《陕西省全过程工程咨询服务导则(试行)》_页面_01.jpg]()
![附件:1_《陕西省全过程工程咨询服务导则(试行)》_页面_02.jpg]()
![附件:1_《陕西省全过程工程咨询服务导则(试行)》_页面_05.jpg]()
![附件:1_《陕西省全过程工程咨询服务导则(试行)》_页面_06.jpg]()
![附件:1_《陕西省全过程工程咨询服务导则(试行)》_页面_07.jpg]()
![附件:1_《陕西省全过程工程咨询服务导则(试行)》_页面_08.jpg]()
![]()
![]()
![]()
![]()
![]()
![]()
![]()
![]()
![]()
![]()
![]()
![]()
![]()
![附件:2_《陕西省全过程工程咨询服务合同示范文本(试行)》_页面_01.jpg]()
![附件:2_《陕西省全过程工程咨询服务合同示范文本(试行)》_页面_02.jpg]()
![附件:2_《陕西省全过程工程咨询服务合同示范文本(试行)》_页面_03.jpg]()
![附件:2_《陕西省全过程工程咨询服务合同示范文本(试行)》_页面_04.jpg]()
![附件:2_《陕西省全过程工程咨询服务合同示范文本(试行)》_页面_05.jpg]()
![附件:2_《陕西省全过程工程咨询服务合同示范文本(试行)》_页面_06.jpg]()
![附件:2_《陕西省全过程工程咨询服务合同示范文本(试行)》_页面_07.jpg]()
![附件:2_《陕西省全过程工程咨询服务合同示范文本(试行)》_页面_08.jpg]()
![附件:2_《陕西省全过程工程咨询服务合同示范文本(试行)》_页面_09.jpg]()
![附件:2_《陕西省全过程工程咨询服务合同示范文本(试行)》_页面_10.jpg]()
![附件:2_《陕西省全过程工程咨询服务合同示范文本(试行)》_页面_11.jpg]()
![附件:2_《陕西省全过程工程咨询服务合同示范文本(试行)》_页面_12.jpg]()
![附件:2_《陕西省全过程工程咨询服务合同示范文本(试行)》_页面_13.jpg]()
![附件:2_《陕西省全过程工程咨询服务合同示范文本(试行)》_页面_14.jpg]()
![附件:2_《陕西省全过程工程咨询服务合同示范文本(试行)》_页面_15.jpg]()
![附件:2_《陕西省全过程工程咨询服务合同示范文本(试行)》_页面_16.jpg]()
![附件:2_《陕西省全过程工程咨询服务合同示范文本(试行)》_页面_17.jpg]()
![附件:2_《陕西省全过程工程咨询服务合同示范文本(试行)》_页面_18.jpg]()
![附件:2_《陕西省全过程工程咨询服务合同示范文本(试行)》_页面_19.jpg]()
![附件:2_《陕西省全过程工程咨询服务合同示范文本(试行)》_页面_20.jpg]()
![附件:2_《陕西省全过程工程咨询服务合同示范文本(试行)》_页面_21.jpg]()
![附件:2_《陕西省全过程工程咨询服务合同示范文本(试行)》_页面_22.jpg]()
![附件:2_《陕西省全过程工程咨询服务合同示范文本(试行)》_页面_23.jpg]()
![附件:2_《陕西省全过程工程咨询服务合同示范文本(试行)》_页面_24.jpg]()
![附件:2_《陕西省全过程工程咨询服务合同示范文本(试行)》_页面_25.jpg]()
![附件:2_《陕西省全过程工程咨询服务合同示范文本(试行)》_页面_26.jpg]()
![附件:2_《陕西省全过程工程咨询服务合同示范文本(试行)》_页面_27.jpg]()
![附件:2_《陕西省全过程工程咨询服务合同示范文本(试行)》_页面_28.jpg]()
![附件:2_《陕西省全过程工程咨询服务合同示范文本(试行)》_页面_29.jpg]()
![附件:2_《陕西省全过程工程咨询服务合同示范文本(试行)》_页面_30.jpg]()
![附件:2_《陕西省全过程工程咨询服务合同示范文本(试行)》_页面_31.jpg]()
![附件:2_《陕西省全过程工程咨询服务合同示范文本(试行)》_页面_32.jpg]()
![附件:2_《陕西省全过程工程咨询服务合同示范文本(试行)》_页面_33.jpg]()
![附件:2_《陕西省全过程工程咨询服务合同示范文本(试行)》_页面_34.jpg]()
![附件:2_《陕西省全过程工程咨询服务合同示范文本(试行)》_页面_35.jpg]()
![附件:2_《陕西省全过程工程咨询服务合同示范文本(试行)》_页面_36.jpg]()
![附件:2_《陕西省全过程工程咨询服务合同示范文本(试行)》_页面_37.jpg]()
![附件:2_《陕西省全过程工程咨询服务合同示范文本(试行)》_页面_38.jpg]()
![附件:2_《陕西省全过程工程咨询服务合同示范文本(试行)》_页面_39.jpg]()
![附件:2_《陕西省全过程工程咨询服务合同示范文本(试行)》_页面_40.jpg]()
![附件:2_《陕西省全过程工程咨询服务合同示范文本(试行)》_页面_41.jpg]()