微信号 build-china
功能介绍 工程勘察设计行业公共服务平台,是一个专注于工程勘察设计及工程咨询行业为一体的综合性自媒体服务平台。
投稿咨询合作
邮箱:gckcsjhyggfwpt@163.com
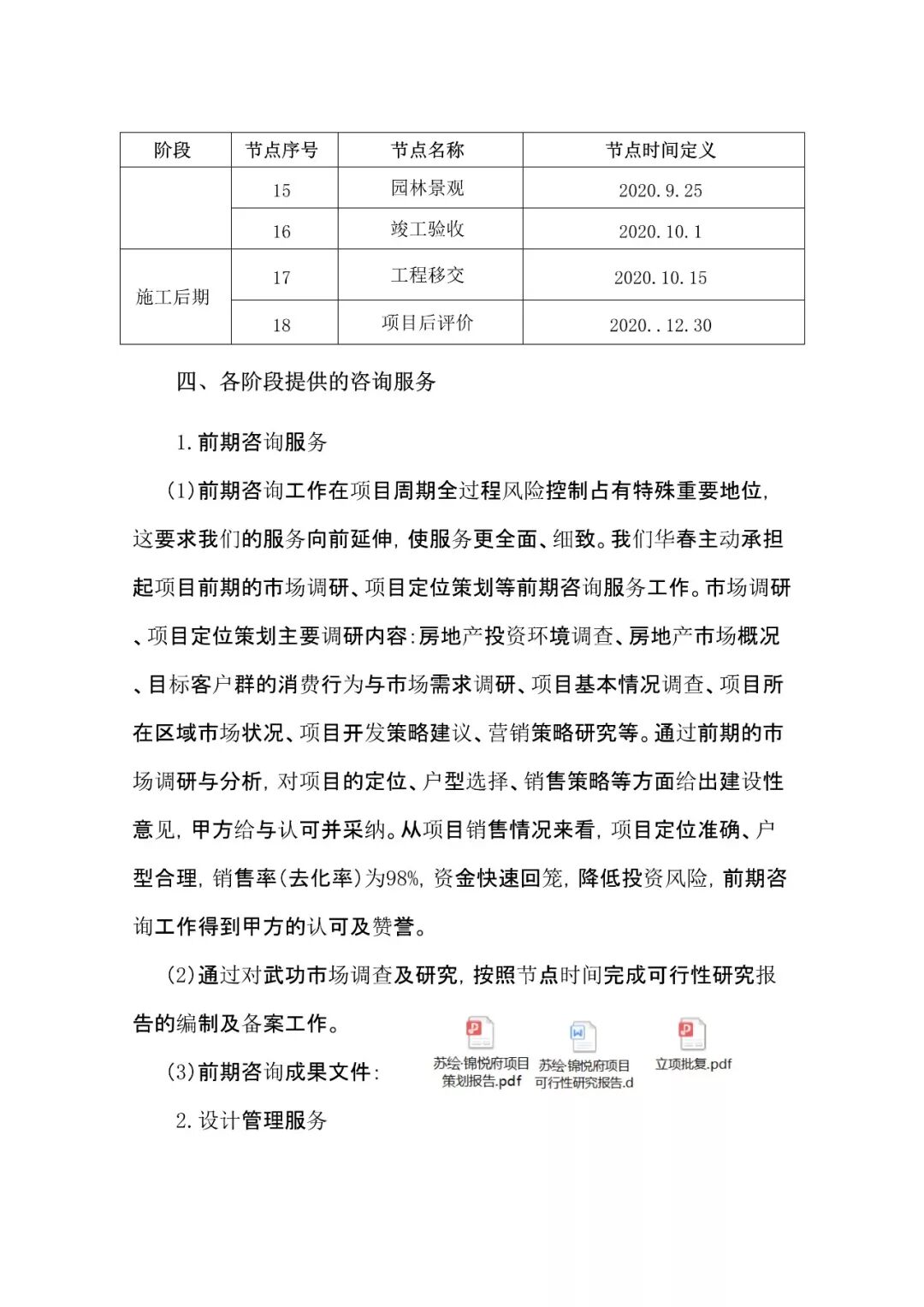
微信扫一扫关注该公众号